KEMBAR78
Problem Question Flowchart | PDF | Political Science | Constitutional Law
0% found this document useful (0 votes)
458 views2 pages

Problem Question Flowchart

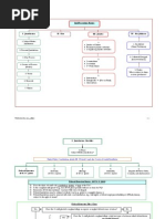
This flowchart summarizes the process for determining the constitutional validity of Commonwealth and State laws in Australia. It begins by identifying the law and determining if it is supported by a valid head of Commonwealth legislative power. It then considers whether the law infringes on any express or implied constitutional rights and freedoms. For State laws, a similar process is followed to analyze validity and potential conflicts with Commonwealth laws due to inconsistency. The overall flowchart provides a concise visual guide to the key questions and stages in a constitutional law problem question.

Uploaded by

abi
Copyright
© © All Rights Reserved
We take content rights seriously. If you suspect this is your content, claim it here.
Available Formats
Download as PDF, TXT or read online on Scribd
0% found this document useful (0 votes)
458 views2 pages

Problem Question Flowchart

This flowchart summarizes the process for determining the constitutional validity of Commonwealth and State laws in Australia. It begins by identifying the law and determining if it is supported by a valid head of Commonwealth legislative power. It then considers whether the law infringes on any express or implied constitutional rights and freedoms. For State laws, a similar process is followed to analyze validity and potential conflicts with Commonwealth laws due to inconsistency. The overall flowchart provides a concise visual guide to the key questions and stages in a constitutional law problem question.

Uploaded by

abi
Copyright
© © All Rights Reserved
We take content rights seriously. If you suspect this is your content, claim it here.
Available Formats
Download as PDF, TXT or read online on Scribd
You are on page 1/ 2

CONSTITUTIONAL LAW PROBLEM QUESTION FLOWCHART

LLB2280/LLB 280: Constitutional Law 2020

STAGE ONE: IS THE CTH LAW CONSTITUTIONALLY VALID?


Identify the Cth Law

Is it ‘with respect to’ a subject matter Is reasonably appropriate and


head of power? (i.e. direct adapted to a purposive head of
characterization) power?
Corporations Power (s51(xx))
External Affairs Power (s51(xxix)) Nationhood Power (s61 & s51(xxxix))
Immigration and emigration (s51(xxvii)) External Affairs (s51(xxix))
Naturalisation and aliens (s51(xix))

No: the law is not


NO: can the law be characterised as constitutionally valid
More likely to apply incidental to the head of power?
to a State law

YES: the law may be constitutionally


valid (dependent on constitutional
limitations, below)
If there is a State Does the law
grant, is it valid infringe the
under s96? freedom of
interstate trade &
commerce? S92

Has there been an Does the law Does the law Has the law Does the law impinge on Does the law Does the law
acquisition of infringe the discriminate on infringed the right to the implied freedom of impermissibly impinge on
property that was not freedom of the basis of trial by jury for political communication? confer judicial implied
made on just terms? religion? (s116) interstate indictable Cth (or implied freedom of power on the intergovernmental
(s51(xxxi)) residence? (s117) offences? (s80) association, voting leg/exec, or immunities?
equality or right to vote)? vice versa?

NO TO ANY OF THE ABOVE: YES TO ANY OF THE ABOVE: The law is


The law is constitutionally not constitutionally valid (or re s117 – a
valid person is immune from the law)

Created By Dr Niamh Kinchin, School of Law, University of Wollongong 1


CONSTITUTIONAL LAW PROBLEM QUESTION FLOWCHART

LLB2280/LLB 280: Constitutional Law 2020

STAGE TWO: IS THERE A STATE LAW & IS IT CONSTITUTIONALLY VALID?

Identify the State Law

Does the law Does the law infringe the Does the law Does the law Does the law
compromise the implied freedom of infringe the freedom discriminate on the basis impinge on
integrity of the Ct as political communication? of interstate trade & of interstate residence? implied
an institution? commerce? (s92) (s117) intergovernmental
(Kable, Wainohou) immunities?

NO: The law may be


constitutionally valid YES: The law is not constitutionally
YES: The law is not constitutionally valid
valid

Is the State law inconsistent with the


relevant Cth law? (s109)

NO: The State law is YES: The State law is not


constitutionally valid constitutionally valid

Created By Dr Niamh Kinchin, School of Law, University of Wollongong 2

You might also like