KEMBAR78
T.Msd309.Btu87 Block Diagram: Sii9687A | PDF | Information And Communications Technology | Manufactured Goods
100% found this document useful (1 vote)
371 views1 page

T.Msd309.Btu87 Block Diagram: Sii9687A

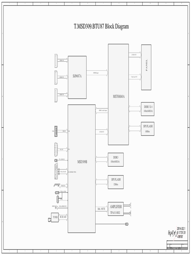
1. The document is a block diagram of a T.MSD309.BTU87 board that processes various audio/video inputs and outputs. 2. It receives inputs from HDMI, VGA, SCART, CVBS, and a tuner and outputs signals to an HDMI port, LVDS for a display panel, and V-By-One for a display. 3. It uses chips like the SiI9687A and MST6M40A to process the audio/video signals and includes memory like DDR3 and SPI flash.
Copyright
© © All Rights Reserved
We take content rights seriously. If you suspect this is your content, claim it here.
Available Formats
Download as PDF, TXT or read online on Scribd
100% found this document useful (1 vote)
371 views1 page

T.Msd309.Btu87 Block Diagram: Sii9687A

1. The document is a block diagram of a T.MSD309.BTU87 board that processes various audio/video inputs and outputs. 2. It receives inputs from HDMI, VGA, SCART, CVBS, and a tuner and outputs signals to an HDMI port, LVDS for a display panel, and V-By-One for a display. 3. It uses chips like the SiI9687A and MST6M40A to process the audio/video signals and includes memory like DDR3 and SPI flash.
Copyright
© © All Rights Reserved
We take content rights seriously. If you suspect this is your content, claim it here.
Available Formats
Download as PDF, TXT or read online on Scribd
You are on page 1/ 1

1 2 3 4 5 6 7 8 9 10 11 12

T.MSD309.BTU87 Block Diagram


A A

LVDS OUT

PANEL
HDMI1 IN HDMI1

HDMI Signal

HDMI2 IN HDMI2 SiI9687A V-By-One OUT

HDMI3 IN HDMI3
B
MST6M40A B

DDR3 X 4
HDMI Audio Signal
1Gbit(64MX16)

SPI FLASH
USB USB IN USB LVDS OUT 16Mbits

VGA IN VGA

C PC AUDIO IN
DDR3 C

MSD309B 1Gbit(64MX16)

FULL SCART SCARTRGB/ YPbPr

SPI FLASH
PCMCI IN
32Mbits

CVBS+AUDIO

YPbPr

L
SPDIF OUT FULL SPDIF OUT
R&L MUTE
AMPLIFIER
TPA3110D2 R
TUNER IIC,IF,AGC
D D

2014.02.1
8 17:51:31
+08'00'
Title

Size Number Revision


A1
Date: 2014/2/18 Sheet of
File: E:\CVT_Work\..\ .SchDoc Drawn By:

1 2 3 4 5 6 7 8 9 10 11 12

You might also like