KEMBAR78
Parent Tutor: Figure 7. Data Flow Diagram of The Tutors On The Go System Level 1 | PDF | Computer Security | Security
0% found this document useful (0 votes)
72 views1 page

Parent Tutor: Figure 7. Data Flow Diagram of The Tutors On The Go System Level 1

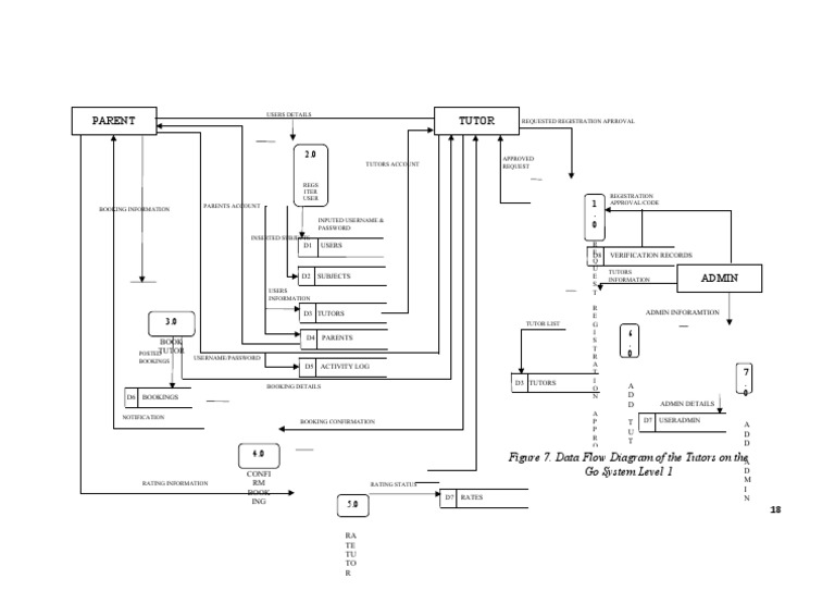
The document outlines the user registration and booking process for a tutoring system. It shows the flow of data between different entities like parents, tutors, subjects, and the admin. The process involves users registering with required details, tutors profiles getting approved, parents booking tutors for subjects, and a confirmation and rating step after the tutoring activity.

Uploaded by

Melx Ubalde
Copyright
© © All Rights Reserved
We take content rights seriously. If you suspect this is your content, claim it here.
Available Formats
Download as DOCX, PDF, TXT or read online on Scribd
0% found this document useful (0 votes)
72 views1 page

Parent Tutor: Figure 7. Data Flow Diagram of The Tutors On The Go System Level 1

The document outlines the user registration and booking process for a tutoring system. It shows the flow of data between different entities like parents, tutors, subjects, and the admin. The process involves users registering with required details, tutors profiles getting approved, parents booking tutors for subjects, and a confirmation and rating step after the tutoring activity.

Uploaded by

Melx Ubalde
Copyright
© © All Rights Reserved
We take content rights seriously. If you suspect this is your content, claim it here.
Available Formats
Download as DOCX, PDF, TXT or read online on Scribd
You are on page 1/ 1

USERS DETAILS

PARENT TUTOR REQUESTED REGISTRATION APRROVAL

2.0 APPROVED
TUTORS ACCOUNT REQUEST

REGS
ITER
REGISTRATION
USER
BOOKING INFORMATION PARENTS ACCOUNT 1 APPROVAL/CODE

.
INPUTED USERNAME &
PASSWORD 0
INSERTED SUBJECTS
D1 USERS R
E
D8 VERIFICATION RECORDS
Q
U
TUTORS
D2 SUBJECTS E
S
INFORMATION ADMIN
USERS T
INFORMATION
R
D3 TUTORS ADMIN INFORAMTION
E
3.0 TUTOR LIST G
I 6
D4 PARENTS S
BOOK .
TUTOR T
POSTED
USERNAME/PASSWORD R 0
BOOKINGS
D5 ACTIVITY LOG A
T 7
D3 TUTORS I .
BOOKING DETAILS O A
D6 BOOKINGS N D 0
D ADMIN DETAILS
NOTIFICATION
A
BOOKING CONFIRMATION P T D7 USERADMIN A
P U
R D
T D
O
4.0 V O
Figure 7. Data Flow A Diagram
R of the Tutors on theA
CONFI Go System Level 1
L D
RATING INFORMATION RM M
RATING STATUS
BOOK I
D7 RATES N
ING 5.0
18

RA
TE
TU
TO
R

You might also like