KEMBAR78
Enter APH L&D: 1. A. As Diane's New Assistant, You Need To Flowchart This Process | PDF | Caesarean Section | Childbirth
100% found this document useful (1 vote)
3K views5 pages

Enter APH L&D: 1. A. As Diane's New Assistant, You Need To Flowchart This Process

1. The flowchart diagrams the process for labor and delivery at Arnold Palmer Hospital (APH). It shows the steps from check-in through discharge and includes decision points around registration, labor status, and complications. 2. For a scheduled c-section, the patient would proceed directly to the 2nd floor delivery room after registration then to the complications determination. 3. With universal pre-registration, that step would be removed, reducing interruptions and saving time in the registration process. The streamlined flowchart is shown.
Copyright
© © All Rights Reserved
We take content rights seriously. If you suspect this is your content, claim it here.
Available Formats
Download as DOCX, PDF, TXT or read online on Scribd
100% found this document useful (1 vote)
3K views5 pages

Enter APH L&D: 1. A. As Diane's New Assistant, You Need To Flowchart This Process

1. The flowchart diagrams the process for labor and delivery at Arnold Palmer Hospital (APH). It shows the steps from check-in through discharge and includes decision points around registration, labor status, and complications. 2. For a scheduled c-section, the patient would proceed directly to the 2nd floor delivery room after registration then to the complications determination. 3. With universal pre-registration, that step would be removed, reducing interruptions and saving time in the registration process. The streamlined flowchart is shown.
Copyright
© © All Rights Reserved
We take content rights seriously. If you suspect this is your content, claim it here.
Available Formats
Download as DOCX, PDF, TXT or read online on Scribd
You are on page 1/ 5

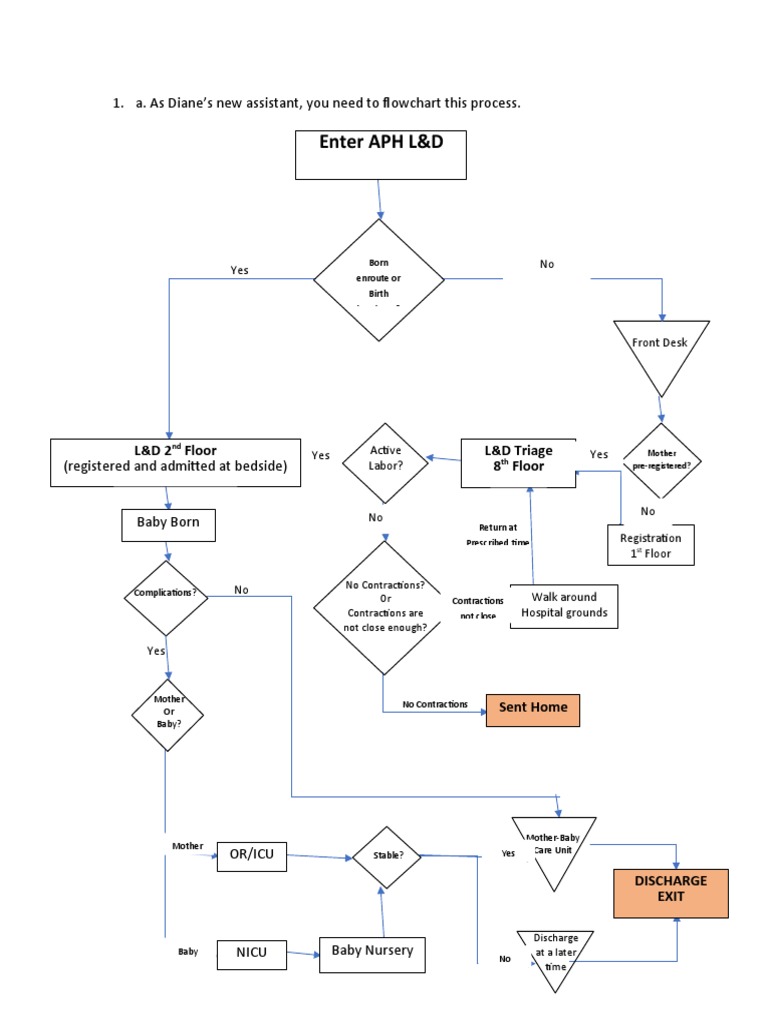
1. a. As Diane’s new assistant, you need to flowchart this process.

Enter APH L&D

Born No
Yes
enroute or
Birth
imminent?

Front Desk

L&D 2nd Floor Yes Active L&D Triage Yes Mother


(registered and admitted at bedside) Labor? 8th Floor pre-registered?

No
Baby Born No
Return at
Prescribed time Registration
1st Floor

No No Contractions?
Complications?
Or Contractions Walk around
Contractions are not close Hospital grounds
not close enough?

Yes

Mother
No Contractions Sent Home
Or
Baby?

Mother-Baby
Mother Care Unit
OR/ICU Stable? Yes

DISCHARGE
EXIT

Discharge
Baby NICU Baby Nursery at a later
No
time
1. b. Explain how the process might be improved once you have completed the chart.
● One glaring area where APH might improve upon is related to the spatial
organization of the hospital itself. We were given the floor where each task,
queue, or decision would take place. Perhaps what stands out most is that the
Labor & Delivery Triage is located on the 8th floor but the Delivery Room itself is
on the second floor.
○ If these two rooms cannot be moved to the same floor, then they must at
least be in closer proximity to one another.
○ In doing so, waiting time of the patient can be reduced, time and effort it
takes the employees to transfer the patient will be reduced, and the
overall process will become faster or more efficient.
● Another area that may be improved upon is registration. As one of the first
decision points reached in the flowchart, if APH were able to pre-register all
incoming pregnant patients, this would also aid in achieving more efficiency.
○ This would require a great feat on planning and proactive involvement in
pregnant patients.
2. If a mother is scheduled for a Caesarean-section birth, how would this flowchart
change?
● Basic Medical Assumptions:
○ Caesarian section is usually a scheduled operation, which presumes pre-
registration.
■ Emergency C-section may be indicated, but this mostly occurs in
primigravid (first pregnancy) women and is not too common.
Thus, it is assumed that from the Check-In desk, patient will
proceed as if birth is not imminent, proceeding to registration
checkpoint.
■ Because pre-registration is assumed, if patient is scheduled for
Caesarian section, patient proceeds to 2nd Floor Delivery Room
where birthing occurs.
○ C-Section also presumes complications when compared with natural
birthing (i.e. requires suturing to close the incision, requires greater
postpartum care), thus from birthing, the arrow directly proceeds to “Yes
- Complications.”
○ Everything from then on proceeds as originally charted.
*Additional steps pertaining to C-section are highlighted in red.
3. If all mothers were electronically (or manually) pre-registered, how would the flowchart
change? Redraw the chart to show your changes

If all mothers were pre-registered this would mean that there would be process flow time
reduction. Since mothers were all able to pre-register that step and steps in the case they have
not pre-registered yet, like registering in the 1st floor, was removed as could be seen in the
updated flow diagram. This reduces interruptions, in such a way that the time interval in
registering is already saved. It also becomes easier for the mothers as there would be lesser
steps in the process to follow especially since they are not at their most comfortable state at
the time of labor.

4. Describe in detail a process that the hospital could analyze, besides the ones mentioned
in this case

It is very obvious that Arnold Palmer Hospital (APH) is dedicated to improving their services to
deliver quality service and achieve customer satisfaction as seen by how they continuously
assess and improve their patient flow, cleanliness, layout space, and the speed of medication
and meal delivery. It’s also evident in their goals of improving the turnaround time of vacated
rooms and speeding up the admission process. However, there are still areas of improvement
that the hospital can consider and implement moving forward.

As mentioned in the case, APH is the fourth busiest labor and delivery hospital in the U.S. and
one of the largest neonatal intensive care units in the Southeast already. One process that it
can utilize to further its values of efficiency and quality is to assess each step in their flowchart
through feedback and evaluation from the different employee groups of the hospital. This can
be done through monthly assessments by small and focus group discussions and even feedback
forms. Nurses, which are essential in the delivery and monitoring tasks, can give useful insights
regarding the admission process and possible opportunities for improvements in the hospital
rooms and layout. Doctors, which play a key role in determining whether patients have
complications or not, can give suggestions on ways this can be done earlier, maybe even before
the patients arrive in the hospital, so they can be given the appropriate treatment as soon as
possible. Maintenance staff, who are in charge of maintaining the cleanliness of the hospital,
can give insights on the best equipment and methods to prime vacated rooms for use to reduce
the turnaround time.

By getting feedback from these employee groups, the administration may even identify
problems and opportunities for improvement they have not yet realized on top of the
processes mentioned. All of these will contribute in maximizing the capacity and potential of
the hospital infrastructure and workforce, which in turn, will contribute to attaining their goal
of patient satisfaction.

You might also like