KEMBAR78
Elements of Research Design: Compiles and Prepared by Sir Imran Zaidi 1 | PDF | Experiment | Hypothesis
0% found this document useful (0 votes)
83 views38 pages

Elements of Research Design: Compiles and Prepared by Sir Imran Zaidi 1

This document discusses key elements of research design, including: 1) The research design outlines the overall plan and strategy for a research study from developing hypotheses to analyzing results. 2) Research studies can be exploratory, descriptive, or aimed at testing hypotheses. Exploratory studies are used when little is known about a topic while descriptive studies provide characteristics of variables. Hypothesis testing establishes relationships or differences between groups. 3) Research can involve causal relationships between variables or examine correlations. Causal studies identify causes while correlational studies identify associated variables. That covers the essential information about research design elements discussed in the document in under 3 sentences.
Copyright
© © All Rights Reserved
We take content rights seriously. If you suspect this is your content, claim it here.
Available Formats
Download as PDF, TXT or read online on Scribd
0% found this document useful (0 votes)
83 views38 pages

Elements of Research Design: Compiles and Prepared by Sir Imran Zaidi 1

This document discusses key elements of research design, including: 1) The research design outlines the overall plan and strategy for a research study from developing hypotheses to analyzing results. 2) Research studies can be exploratory, descriptive, or aimed at testing hypotheses. Exploratory studies are used when little is known about a topic while descriptive studies provide characteristics of variables. Hypothesis testing establishes relationships or differences between groups. 3) Research can involve causal relationships between variables or examine correlations. Causal studies identify causes while correlational studies identify associated variables. That covers the essential information about research design elements discussed in the document in under 3 sentences.
Copyright
© © All Rights Reserved
We take content rights seriously. If you suspect this is your content, claim it here.
Available Formats
Download as PDF, TXT or read online on Scribd
You are on page 1/ 38

LECTURE

SIX

ELEMENTS OF
RESEARCH DESIGN
COMPILES AND PREPARED BY SIR IMRAN ZAIDI 1
1
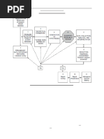
OBSRVATION
Board area
of research
THE RESEARCH PROCESS
interest
identified

4
3 5 6 7
THEORETICAL
PROBLEM
FRAMEWORK GENERATION SCIENTIFIC DATA COLLECTION
DEFINITION
OF RESEARCH ANALYSIS AND
Research
HYPOTHESES DESIGN INTERPRETATION
problem
Variables clearly
delineated
identified and
labeled
2
8

PRELIMINARY DEDUCTION
DATA GATHERING Hypotheses
Interviewing substantiated?
Literature survey Research question
answered?

No Yes

9 10 11
Managerial
Report Report
Decision
Writing Presentation
Making

COMPILES AND PREPARED BY SIR IMRAN ZAIDI 2


THE RESEARCH DESIGN
A research design is a plan, structure and
strategy of investigation so conceived as
to obtain answers to research questions or
problems. The plan is the complete scheme
or program of the research. It includes an
outline of what the investigator will do
from writing the hypothesis and their
operational implication to the final
analysis of data.
COMPILES AND PREPARED BY SIR IMRAN ZAIDI 3
THE RESEARCH DESIGN
DETAILS OF STUDY MEASURMENT

Purpose of the Types of Extent of researcher Measurement


Study setting
study Investigation Interference and measures
Minimum: Studying events DATA
Operational ANALYSIS
Establishing: as they normally occur
definition
Exploration -Casual relationships Moderate: Minimum Contrived
items (measure) 1. Feel for data
Description -Correlations amount of interference
Scaling
Hypothesis testing -Group differences, Maximum: High degree Noncontrived
Categorizing
of control and artificial
Coding
settings
PROBLEM STATEMENT

2. Goodness or
data
Unit of analysis
Sampling Time Data-Collection
(Population to
design horizon method
be studied)
Probability/ Observation
Individuals nonprobability One-Shot Interview
3. Hypotheses
Dyads (cross-sectional)
testing
Groups Sample Questionnaire
Organizations Size (n) Multishot
Machines (longitudinal) Physical
etc. measurement
Unobtrusive

COMPILES AND PREPARED BY SIR IMRAN ZAIDI 4


PURPOSE OF THE STUDY
EXPLORATORY STUDY

An exploratory study is undertaken when not


much is known about the situation in hand, or
no information is available on how similar
problems or research issues have been solved in
the past.
Exploratory studies are also necessary when
some facts are known, but more information
is needed for developing a viable theoretical
framework.
COMPILES AND PREPARED BY SIR IMRAN ZAIDI 5
DESCRIPTIVE STUDY
A descriptive study is undertaken in order to ascertain and be
able to describe the characteristics of the variables of interests
in a solution. For instance, a study of a class in terms of the
percentage of members who are in their senior and junior
years, sex composition, age groupings, number of semesters
left until graduation, and number of business courses taken,
can be considered as descriptive in nature.
Example
A bank manager wants to have a profile of the individuals who have
loan payments outstanding for 6 months and more. It would include
details of their average age, earnings, nature of occupation, full-
time/part-time employment status, and the like. This might help him to
elicit further information or decide right away on the types of
individuals who should be made ineligible for loans in the future.

COMPILES AND PREPARED BY SIR IMRAN ZAIDI 6


HYPOTHESES STUDY

Studies that engage in hypotheses testing usually


explain the nature of certain relationships, or
establish the differences among groups or the
independence of two or more factors in a solution.

Example
A marketing manager wants to know, the sales of the
company will increase, if he doubles the advertising
dollars. Here, the manager would like to know the
nature of the relationship that can be established
between advertising and sales by testing the hypothesis:
If advertising is increased, then sales will
also go up. COMPILES AND PREPARED BY SIR IMRAN ZAIDI 7
TYPES OF INVESTIGATION
CAUSAL VERSUS CORRELATIONAL

Causal study: The study in which the researcher wants to


delineate the cause of one or more problems is called a causal
study.
Correlational study: When the researcher is interested in
delineating the important variables associated with the problem,
the study is called a correlational study.
Example
A causal study question:
Does smoking cause cancer?
A correlational study question:
Are smoking and cancer related?
OR
Are smoking, drinking, and chewing tobacco associated with cancer? If so, which of
these contributes most to the variance in the dependent variable?
COMPILES AND PREPARED BY SIR IMRAN ZAIDI 8
EXTENT OF RESEARCHER INTERFERENCE

The extent of interference by the researcher


with the normal flow of work at the
workplace has a direct bearing on whether
the study undertaken is causal or
correlational. A correlational study is
conducted in the natural environment of
the organization with minimum
interference by the researcher with the
normal flow of work.
COMPILES AND PREPARED BY SIR IMRAN ZAIDI 9
STUDY SETTING: CONTRIVED AND NONCONTRIVED

Noncontrived settings: If organizational research


be done in the natural environment where work
proceeds normally, the research is in noncontrived
settings.
contrived settings: If organizational research be
done in artificial environment the research is in
contrived settings.
Correlational studies are invariably conducted
in noncontrived settings, whereas most rigorous
causal are done in contrived lab settings.
COMPILES AND PREPARED BY SIR IMRAN ZAIDI 10
CONTRIVED AND NONCONTRIVED SETTINGS

• FIELD STUDY: If various factors are examined in the


natural settings in which daily activities going on
as normal with minimal researcher interference, the
study is field study (noncontrived).
• FIELD EXPERIMENT: If cause and effect relationships
are studied with some amount of researcher
interference, but still in the natural settings where
work continues in the normal environment, the
study is field experiment (contrived).
• LAB EXPERIMENT: If the researcher explores cause
and effect relationship not only exercising a high
degree of control but in an artificial and
deliberately created settings (contrived).
COMPILES AND PREPARED BY SIR IMRAN ZAIDI 11
EXAMPLE OF FIELD STUDY
A bank manager wants to analyze the relationship
between interest rates and bank deposit patterns of
clients. She tries to correlate the two by looking at
deposits into different kinds of accounts (such as
savings, certificates of deposit, and interest-bearing
checking accounts) as interest rates changed.
This is a field study where the bank manager has merely
taken the balances in various types of accounts and
correlated them to the changes in interest rates.
Research here is done in a noncontrived setting with no
interference with the normal work routine.
COMPILES AND PREPARED BY SIR IMRAN ZAIDI 12
EXAMPLE OF FIELD EXPERIMENT
The bank manager now wants to determine the cause-and-effect relationship between
interest rate and the inducements it offers to clients to save and deposit money in the
bank. She select branches within a 60-mile radius for the experiment. For 1 week only,
she advertise the annual rate for new certificates of deposit received during that week in
the following manner: the interest rate would be 9% in one branch, 8% in another, and
10% in the third. In the fourth branch, the interest rate remains unchanged at 5%.
Within the week, she would be able to determine the effects, if any, of interest rates on
deposit mobilization.
The above would be a field experiment since nothing but the interest rate in
manipulated, with all activities occurring in the normal and natural work environment.
Hopefully, all four branches chosen would be more or less compatible in size, number
of depositors, deposit patterns, and the like, so that the interest savings relationships are
not influenced by some third factors. But it is possible that some other factors might
affect the findings. For example, one of the areas may have more retirees who many not
have additional disposable income that they could deposit, despite the attraction of a
good interest rate. The banker may not have been aware of this fact while setting up the
experiment.
COMPILES AND PREPARED BY SIR IMRAN ZAIDI 13
EXAMPLE OF LAB EXPERIMENT
The bank manager now wants to establish the causal connection between interest rates
and saving, beyond a doubt. Because of this she wants to create an artificial
environment and trace the true cause and effect relationship. She recruit 40 students
who are all business majors in their final year of study and are more or less of the same
age. She splits them into four groups and gives each one of them amount of $1,000,
which they are told they might utilize to buy their needs or save for the future, or both.
She offers them an incentive, interest on what they save but manipulates the interest
rates by offering a 6% interest rate on savings for group 1, 8% for group 2, 9% for
group 3, and keeps the interest at the lowest rate of 1% for group 4.
Here the manager has created an artificial laboratory environment and has manipulated
the interest rates for savings. She has also chosen subjects with similar backgrounds and
exposure to financial matters (business students). If the banker finds that the savings by
the four groups increase progressively, keeping in step with the increasing rates of
interest, she would be able to established a cause and effect relationship between
interest and the disposition to save.
In this lab experiment with the contrived settings, the researcher interference has been
maximal, inasmuch as the setting is difficult, the independent variable has been
manipulated, and most external contaminating factors such as age and experience have
been controlled.
COMPILES AND PREPARED BY SIR IMRAN ZAIDI 14
Decision points for embarking on an experimental design
Is tracing causal
effects necessary?

Yes Do not undertake an


No
and if experimental design study

Internal validity is Generalizability is Both internal validity and


more important than more important than external validity are
external validity internal validity. important.

Engage in a lab Engage in a field First do a Lab experiment,


experiment. experiment. then, a FIELD experiment.

Are there cost


constraints?

Yes No

Engage in a simpler Engage in a more


experimental design. sophisticated design.
COMPILES AND PREPARED BY SIR IMRAN ZAIDI 15
UNITS OF ANALYSIS
The unit of analysis refers to the level of aggregation (bunch) of the data collected during the
subsequent data analysis stage.

If the problem statement focuses on how to rates levels of employees in general, then we are
interested in individuals employees in the organization and would have to find out what we can do
to raise their motivation. Here the unit of analysis is the individual.

If the researcher is interested in studying two-person interactions, then several two-person groups,
also known as dyads.

If the problem statement is related to group effectiveness, then the unit of analysis would be at the
group level.

If we compare different departments in the organization, then the data analysis will be done at the
departmental level.

If we compare different organizations, then the data analysis will be done at the organizational
level.

If we compare the different cities of any country, then the data analysis will be at the city level.

If we compare the different countries, then the data analysis will be at the country level. etc.etc.

COMPILES AND PREPARED BY SIR IMRAN ZAIDI 16


TIME HORIZON
One Shot or Cross-Sectional Studies
If data are gathered just once, perhaps over a period of days or weeks or
months, in order to answer a research question. are called one-shot or cross-
sectional studies.

EXAMPLES
1. Data were collected from stock brokers between April and June of last year
to study their concerns in a turbulent (beyond control) stock market. Data with
respect to this particular research had not been collected before, nor will they
be collected again from them for this research.

2. A drug company desirous of investing in research for a new obesity


(reduction) pill conducted a survey among obese people to see how many of
them would be interested in trying the new pill. This is a one-shot or cross-
sectional study to assess the likely demand for the new product.
COMPILES AND PREPARED BY SIR IMRAN ZAIDI 17
Multishot or Longitudinal Studies
If the researcher might want to study people or phenomena at
more than one point in time in order to answer the research
question or when data on the dependent variable are gathered
at two or more points in time to answer the research question,
the studies are called longitudinal studies.

For instance, the researcher might want to study employees’


behavior before and after a change in the top management, so as
to know what effects the change accomplished. Here, because
data are gathered at two different points in time, the study is not
cross-sectional or of the one-shot kind, but is carried
longitudinally across a period of time.

EXAMPLE
One could study the sales volume of a product before and after an advertisement, and
provided other environmental changes have not impacted on the results, one could
attribute the increase in the sales volume, if any, to the advertisement. If there is no
increase in sales, one could conclude that either the advertisement is ineffective or it
will take a longer time to take effect.
COMPILES AND PREPARED BY SIR IMRAN ZAIDI 18
EXERCISE
In the following scenarios indicate how the researcher should
proceed in each case, that is, determine the following, give
reason also:

3. The purpose of study,


4. The type of investigation,
5. The extent of researcher interference,
6. The study settings,
7. The time horizon for the study,
8. The unit of analysis.

• Scenario A
Ms. Joyce Lynn, the owner of small business (a women’s dress
boutique), has invited a consultant to tell her how business is
different from similar small businesses within a 60-mile radius
with respect to use of the most modern computer technology,
sales volume, profit margin, and staff training.
COMPILES AND PREPARED BY SIR IMRAN ZAIDI 19
EXERCISE
• Scenario B
Mr. pall Hodge, the owner of several
restaurants on the East Coast, is
concerned about the wide differences in
their profit margins. He would like to try
some incentive plans for increasing the
efficiency levels of those restaurants that
lag behind. But before he actually does
this, he would like to be assured that the
idea would work. He asks a researcher
to help him on this issue.
COMPILES AND PREPARED BY SIR IMRAN ZAIDI 20
EXPERIMENTAL
DESIGN

COMPILES AND PREPARED BY SIR IMRAN ZAIDI 21


CONTROLLING OF CONTAMINATING FACTORS

When we postulate cause-and-effect


relationships between two variables X and
Y, it is possible that some other factor, says
A, might also influence the dependent
variable Y. In such a case, it will not be
possible to determine the extent to which Y
occurred only because of X, since we do
not know how much of the total variation
of Y was caused by the presence of the
other factor A.
COMPILES AND PREPARED BY SIR IMRAN ZAIDI 22
EXAMPLE OF CONTROL
For instance, a Human Resource Development manager
might arrange for special training to a set of newly recruited
secretaries in creating web pages, However, some of the
new secretaries might function more effectively than others,
mainly or partly because they have had previous
intermittent experience with the web. In this case, the
manager cannot prove that the special training alone
caused greater effectiveness, since the previous
intermittent experience of some secretaries with the web is
a contaminating factor. If the true effect of the training on
learning is to be assessed, then the learners’ previous
experience has to be controlled. This might be done by not
including in the experiment those who already have had
some experience with the web. This is what we mean when
we say we have to control the contaminating factors.
COMPILES AND PREPARED BY SIR IMRAN ZAIDI 23
CONTROLLING THE CONTAMINATING EXOGENOUS OR
“NUISANCE” VARIABLES

Matching Groups
One way of controlling the contaminating or “nuisance” variables
is to match the various groups by picking the confounding
characteristics and deliberately spreading them across groups.

Randomization
In randomization, the process by which individuals are drawn
(i.e., everybody has a known and equal chance of being drawn)
and their assignment to any particular group (each individual
could be assigned to any one of the groups set up ) are both
random.

COMPILES AND PREPARED BY SIR IMRAN ZAIDI 24


INTERNAL VALIDITY
Internal validity refers to the confidence we place in the cause-
and-effect relationship with in the lab settings.

EXTERNAL VALIDITY
To what extent would the result found in the lab
setting be transferable or generalizable to the actual
organizational or field settings? In other words, if we
do find a cause-and-effect relationship after
conducting a lab experiment, can we then
confidently say that the same cause-and-effect
relationship will also hold true in the organizational
setting?
COMPILES AND PREPARED BY SIR IMRAN ZAIDI 25
FACTORS AFFECTING INTERNAL VALIDITY
History Effects
Certain events or factors that would have an impact on the independent
variable-dependent variable relationship might unexpectedly occur while the
experiment is in progress, and this history of events would confound the cause-
and-effect relationship between the two variables, thus affecting the internal
validity.
Time: t1 t2 t3

Independent variable Dependent variable

Sales promotion Sales

Dairy
farmers’ advertisement

Uncontrolled variable

COMPILES AND PREPARED BY SIR IMRAN ZAIDI 26


Maturation Effects
Cause-and-effect inferences can also be contaminated by the
effects of the passage of time—another uncontrollable variable.
Such contamination is called Maturation effects.

Time: t1 t2 t3

Independent variable Dependent variable

Enhanced Efficiency
technology Increase

Gaining experience and


doing the job faster

Uncontrolled variable

COMPILES AND PREPARED BY SIR IMRAN ZAIDI 27


Testing Effects
Frequently, to test the effect of a treatment, subjects are given
what is called a pretest (say, a short questionnaire eliciting their
feelings and attitudes). That is, first a measure of the dependent
variable is taken (the pretest), then the treatment given, and after
that a second test, called the posttest, administered. The
difference between the posttest and the pretest scores is then
attributed to the treatment. However, the very fact that
respondents were exposed to the pretest might influence their
responses on the posttest, which would adversely impact on
internal validity.

Instrumentations Effects
Instrumentation effects are yet another source of threat to
internal validity. These might arise because of a change in the
measuring instrument between pretest, and posttest, and not
because of the treatment’s differential impact at the end.
COMPILES AND PREPARED BY SIR IMRAN ZAIDI 28
Selection Bias Effects
The threat to internal validity could also
come from improper or unmatched
selection of subjects for the experimental
and control groups.
Mortality
Another confounding factor on the cause-
and-effect relationship is the mortality or
attrition of the members in the
experimental or control group or both, as
the experiment progresses.
COMPILES AND PREPARED BY SIR IMRAN ZAIDI 29
Statistical Regression
The effect of statistical regression are brought about
when the members chosen for the experimental group
have extreme scores on the dependent variable to begin
with. We know from the law of probability that those
with very low scores on a variable have a greater
probability of showing improvement and scoring closer
to the mean on the posttest after being exposed to the
treatment. This phenomenon of low scores tending to
closer to the mean is known as “regression towards the
mean” (statistical regression). Likewise, those with
very high abilities would also have a greater tendency
to regress towards the mean-they will score lower on
the posttest than on the pretest.
COMPILES AND PREPARED BY SIR IMRAN ZAIDI 30
TYPES OF EXPERIMENTAL DESIGNS

Pretest and Posttest Experimental Group Design


An experimental group (without a control group) may be given a pretest
exposed to a treatment, and then given a posttest to measure the effects of the
treatment. Where O refers to some process of observation or measurement, X
represents the exposure of a group to an experimental treatment, and the X
and Os in the row are applied to the same specific group. Here, the effects of
the treatment can be obtained by measuring the difference between the
posttest and the pretest (O2-O1). Note, however, that testing and
instrumentation effects might contaminate the internal validity. If the
experiment is extended over a period of time, history and maturation effects
may also confound the results.

Group Pretest score Treatment Posttest Score


Experimental group O1 X O2
Treatment effect = (O2-O1)

COMPILES AND PREPARED BY SIR IMRAN ZAIDI 31


Posttests Only with Experimental and Control Groups
Some experimental designs are set up with an experimental and a control
group, the former alone being exposed to a treatment and not the latter. The
effects of the treatment are studied by assessing the difference in the
outcomes-that is, the posttest scores of the experimental and control groups.
Here is a case where the testing effects have been avoided because there is
no pretest, only a posttest. however, to make sure that the two groups are
matched for all the possible contaminating “nuisance” (unwanted) variables.
Otherwise, the true effects of the treatment cannot be determined by merely
looking at the difference in the posttest scores of the two groups.
Randomization would take care of this problem.
There are at least two possible threats to validity in this design. If the two
groups are not matched or randomly assigned, selection biases could
contaminate the results. Mortality (the drop out individuals from groups) can
also confound the results,

Group Treatment Outcome


Experimental group X O1
Control group O2
Treatment effect = (O2-O1)
COMPILES AND PREPARED BY SIR IMRAN ZAIDI 32
Pretest and Posttest Experimental and Control Group Designs
Two groups-one experimental and the other control-are both exposed to the
pretest and the posttest. The only difference between the two groups is that the
former is exposed to a treatment whereas the latter is not. Measuring the
difference between the differences in the post-and pretest scores of the two
groups would give the net effects of the treatment. Both groups have been
exposed to both the pre-and posttests, and both groups have been randomized;
thus we could expect that the history maturation, testing, and instrumentation
effects have been controlled. This is so due to the fact that whatever happened
with the experimental group (e.g., maturation, history, testing, and
instrumentation) also happened with the control group, and in measuring the net
effects (the difference in the differences between the pre-and posttest scores) we
have controlled these contaminating factors. Through the process of
randomization, we have also controlled the effects of selection biases and
statistical regression. Mortality could, however, pose a problem in this design. In
experiments that take several weeks, as in the case of assessing the impact of
training on skills development, or measuring the impact of technology
advancement on effectiveness, some of the subjects in the experimental group
may drop out before the end of the experiment. It is possible that those who drop
out are in some way different from those who stay on until the end and take the
posttest. If so, mortality could offer a plausible (apparently valid) rival
explanation for the difference between O2 and O1.

COMPILES AND PREPARED BY SIR IMRAN ZAIDI 33


Pretest and posttest experimental and control group

Group Pretest Treatment Posttest

Experimental group O1 X O2
Control group
O3 O4
Treatment effect = [(O2-O1) - (O4-O3)]

COMPILES AND PREPARED BY SIR IMRAN ZAIDI 34


SOLOMON FOUR GROUP DESIGN

To gain more confidence in internal validity in experimental


design, it is advisable to set up two experimental groups and
two control groups for the experiment. One experimental
group and one control group can be given both the pretest
and the posttest. The other two groups will be given only the
posttest. Here the effects of the treatment can be calculated
in several different ways. To the extent that we come up with
almost the same results in each of the different calculations,
we can attribute the effects to the treatment. This increases
the internal validity of the results of the experimental design.
This design, known as the Solomon four-group design, is
perhaps the most comprehensive and the one with the least
number of problems with internal validity.
COMPILES AND PREPARED BY SIR IMRAN ZAIDI 35
.
SOLOMON FOUR GROUP DESIGN MODEL

Group Pretest Treatment Posttest

1. Experimental O1 X O2
2. Control O3 O4
3. Experimental X
O5
4. Control
O6
Treatment effect (E) could be judged by:
E= (O2-O1)
E= (O2-O4)
E= (O5-O6)
E= (O5-O3)
E= [(O2-O1) - (O4-O3)]
If all Es are similar, the cause-and-effect relationship is highly valid.

COMPILES AND PREPARED BY SIR IMRAN ZAIDI 36


Solomon Four-Group Design and Threats to Internal Validity
Let us examine how the threats to internal validity are
taken care of in the Solomon four-group design. It is
important to note that subjects have been randomly
selected and randomly assigned to groups. This removes
the statistical regression and selection biases. Group 2,
the control group that was exposed to both the pre-and
posttest, helps us to see whether or not history,
maturation, testing, instrumentation, regression, or
mortality threaten internal validity. If scores O3 and O4
(pre-and posttest scores of group 2) remain the same, then
it is established that neither history, nor maturation, nor
testing, nor instrumentation, nor statistical regression, nor
mortality has had an impact. In other words, these have
had no impact at all.
COMPILES AND PREPARED BY SIR IMRAN ZAIDI 37
THANK YOU
FOR YOUR
CONCENTRATION

COMPILES AND PREPARED BY SIR IMRAN ZAIDI 38

You might also like