KEMBAR78
Computer Parts Management Software | PDF | Microsoft Sql Server | System
0% found this document useful (0 votes)
275 views7 pages

Computer Parts Management Software

The document describes a computer spare parts management system created for Little Flower Systems in Coimbatore, India. The system was developed using Visual Basic .NET and SQL Server 2000 to manage supplier information, customer details, transactions, inventory levels, purchase orders, and generate reports. It aims to provide a centralized, automated system to more efficiently manage spare parts operations and inventory compared to the previously manual paper-based system.

Uploaded by

gs admin
Copyright
© © All Rights Reserved
We take content rights seriously. If you suspect this is your content, claim it here.
Available Formats
Download as DOC, PDF, TXT or read online on Scribd
0% found this document useful (0 votes)
275 views7 pages

Computer Parts Management Software

The document describes a computer spare parts management system created for Little Flower Systems in Coimbatore, India. The system was developed using Visual Basic .NET and SQL Server 2000 to manage supplier information, customer details, transactions, inventory levels, purchase orders, and generate reports. It aims to provide a centralized, automated system to more efficiently manage spare parts operations and inventory compared to the previously manual paper-based system.

Uploaded by

gs admin
Copyright
© © All Rights Reserved
We take content rights seriously. If you suspect this is your content, claim it here.
Available Formats
Download as DOC, PDF, TXT or read online on Scribd
You are on page 1/ 7

COMPUTER SPARE PARTS MANAGEMENT SYSTEM

The project entitled “COMPUTER SPARE PARTS MANAGEMENT SYSTEM” is a


windows application developed for Little Flower Systems Situated at Sundarapuram,
Coimbatore.

The project has been designed and developed using Visual Basic .Net with MS SQL Server
2000 for database creation. It is platform independent.

It maintains availability, movement and order status information on all the items. It thus
becomes an important support tool for sophisticated material planning.

Parts control system provides accounting and reporting tool that can maintain high level of
accounting accuracy. It maintains purchase order status to provide effective order tracking and
purchase control.

The purpose of the system developing is to provide better convenience in manipulation of the
activities, grouping them and manage the task efficiently.

PROJECT OVERVIEW
The project entitled “Computer spare parts management system” is the system
developed for the computer spare parts stores. This system is very user friendly since it is
developed using the GUI technology. This system is divided into various modules namely login,
transaction, inquiry, maintenance, reports as its main module.

It maintains availability, movement and order status information on all the items. It thus
becomes an important support tool for sophisticated material planning. Parts control system
provides accounting and reporting tool that can maintain high level of accounting accuracy. It
maintains purchase order status to provide effective order tracking and purchase control.

It attempts integrate all departments and functions across a company onto a single
computer system that can serve all the departments’ need.

1
This project is designed and developed using VB.Net as front end tool and SQL server as
Back end tool.

The purpose of the system developed is to provide better convenience in manipulation of


the activities, grouping them and manage the task professionally. This software is flexible so that
the user can install some modules without getting the whole package.

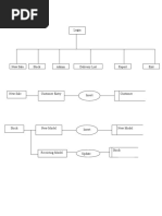
MAIN MODULES IN THE PROJECT

This system contains the following main modules:

 Login
 Transaction
 Supplier details
 Customer details
 Inquiry
 Maintenance
 Report generation

MODULE DESCRIPTION:

LOGIN FORM:

This module provides security to the system. The user can access the system only if the user
name and password is correct. This protects the system against the unauthorized users and also
safeguards the system.

SUPPLIER DETAILS:

This module is used to store all the suppliers of the company. It contains the information
such as the supplier id, date, supplier name, dr number, quantity, unit, article, cost price, total
amount and the checked by.

2
CUSTOMER DETAILS (INCOMING DELIVERY):

This module is used to store all the customers of the company. It contains the details such
as id , invoice number, date, customer name, serial no, quantity, brand name, type, color,
structure, article, unit price, total price.

CUSTOMER DETAILS (CUSTOMER RETURN):

This module is used to stores the details of goods returned by the customers of the
company. It contains the details such as id, date, customer name, sales return no, quantity,
article, amount, total amount, reference DR/RS.

INQUIRY DETAILS:

This contains the information about the goods that are in the stock. It contains the details
such as classification and article.

MAINTENANCE:

This contains the details of the customer maintenance, product maintenance, and security
maintenance.

3
SYSTEM ENVIRONMENT

HARDWARE CONFIGURATION

Processor : Intel Pentium IV

Floppy drive : 1.44MB

Ram : 512 MB

Hard Drive : 2 GB

Monitor : 17 INCHES

Keyboard : 104 keys

Mouse : Intex Optical Mouse

SOFTWARE CONFIGURATION

Operating System : Windows XP

Front-end : Microsoft Visual Basic .Net

Back-End : Ms SQL SERVER

4
ORGANIZATIONAL PROFILE

About Us  

Little Flower systems began its operations in 1991 in a small way. Since then the
company has grown to become a popular and well-respected Computer Dealer in Coimbatore.
Little Flower Systems offers to its customers a full range of computers as well as an extended
selection of peripherals, computer accessories, computing software and related services to suit
every requirement. Additionally, the company offers an array of services to support its customers
in their respective businesses. Little Flower Systems has a wide spectrum of customers that
include Corporate, Government, Healthcare, Educational Institutions, SMB & SME and
individuals.

As a full service provider Little Flower Systems also has interest in software
development to develop customized software packages through its sister concerns Sierra ODC
Pvt. Ltd. & Angler Solutions in Malaysia & USA. Together they serve a number of
Multinationals around the globe.

Quality Products, Excellent Service & Support and Competitive prices are the three core
factors which fueled Little Flower Systems's growth to the Number-one positioning in
COIMBATORE and as the Best Marketing practices and Best Demand Generation Company in
the whole of APAC region. After 15+ years of operations Little Flower Systems still focuses in
these aspects and has Customer Satisfaction the ultimate goal to succeed in this industry.

The Shopping Experience

Little Flower Systems pioneered the concept of Computer Super Market in Coimbatore, bringing
all computer related products under a single roof where the customer has the convenience of
walking around and picking up products of their choice to integrate their own computer to suit
his budget and need, thus giving the city a totally different computer shopping and customer
experience.

In Little Flower Systems's shop-floor you will always find the major multinational brands like
Compaq, IBM. Hewlett Packard, Acerand regional brands like HCL, in display.

5
The showroom is well planned and interactive, with the customer having the utmost comfort in
getting prices, deals or offers. Live Demos of products with the latest technology are always
available for the customer to see and feel different products and configurations. Little Flower
Systems's complete operations are also using the latest in technology, with VPN among its
offices, WiFi Networks, dedicated Servers for mail and database administration.

Periodically Little Flower Systems conducts exclusive Technology shows, these shows are a
landmark event in this part of India. The highlights of these showsare:

• Latest Technologies

• Solutions for various walks of life viz.Professionals / Corporate / SMB & SME / SOHO / FTU /
Industry Specific

• Amazing Offers and best deals in the Industry

Apart from the direct customers and patrons Little Flower Systems also has a very large
redistribution to sub-dealer & resellers numbering to 400+ in South India. This is handled by a
separate area apart from the showroom.

Customised Customer Support

Keeping with the age-old traditions of customer satisfaction, the motto of our service & support
team is "Your Satisfaction is our Motivation".

Understanding the needs of the customer has been an integral part of the service and support
process. All services have been customized to customer needs, starting from the time the
purchase is made assistance provided to integrate the system and install the same, providing
training in the initial usage of the PC and instructing in the good maintenance practices. Last but
not the least priority to all and immediate attendance to the customer for all downtime support.

Little Flower Systems has achieved this by having a separate Call Center based operation to
interact and co-ordinate the support and concerns of the customer.

6
EXISTING SYSTEM

The existing system was maintained manually. The supplier details and
the customer details are not properly maintained. The transactions made are also not
properly maintained.

LIMITATIONS OF EXISTING SYSTEM:

The drawbacks of the Existing systems are

 Notable not access the previous records of the suppliers and the customers easily.
 Lot of paper work is done.
 More Mental and Physical efforts are needed.
 Searching the record in the future will lead to physical tiredness it also lead to time
consuming
 Accessing speed is less.
 Report generation should be done with more human efforts.
 No security

PROPOSED SYSTEM

To develop user friendly software that meets the user needs any time.
Information can be created and altered by administrator. In the system the User can
access the system configuration, software’s installed.

OBJECTIVES OF THE PROPOSED SYSTEM:


The Primary Objective of the proposed system is to achieve competitiveness.
 Reduces manpower.
 Increases the user satisfaction by avoiding complexity.
 Data tampering is reduced.
 Provides security that protect against outsider crime.
 Reduces cost of operations.

You might also like