KEMBAR78
Sales and Inventory System Developed Using PHP | PDF | Software Testing | Databases
0% found this document useful (0 votes)
167 views33 pages

Sales and Inventory System Developed Using PHP

sales and inventory system developed using PHP

Uploaded by

bubblyoddboy
Copyright
© © All Rights Reserved
We take content rights seriously. If you suspect this is your content, claim it here.
Available Formats
Download as PDF, TXT or read online on Scribd
0% found this document useful (0 votes)
167 views33 pages

Sales and Inventory System Developed Using PHP

sales and inventory system developed using PHP

Uploaded by

bubblyoddboy
Copyright
© © All Rights Reserved
We take content rights seriously. If you suspect this is your content, claim it here.
Available Formats
Download as PDF, TXT or read online on Scribd
You are on page 1/ 33

1.

INTRODUCTION

1.1 ABOUT THE ORGANIZATION

Mechpro Technologies Registered in 2019 ,India MECHPRO TECHNOLOGIES has


gained immense expertise in supplying & trading of Hot air gun, heat gun, plastic welding etc. The
supplier company is located in Coimbatore, Tamil Nadu and is one of the leading sellers of listed
products. Buy Hot air gun, heat gun, plastic welding in bulk from us for the best quality products
and service

Mechpro Technology is a dynamic company specializing in cutting-edge solutions for the


industrial and manufacturing sectors. With a focus on innovation and efficiency, we provide a
comprehensive range of services including automation, robotics, software development, and
consulting. Our team of experts is dedicated to delivering tailored solutions to meet the unique
needs of each client, ensuring increased productivity and profitability. Backed by years of industry
experience and a commitment to excellence, Mechpro Technology is your trusted partner for
driving success in the rapidly evolving landscape of technology-driven manufacturing.

Mechpro Technology is proud to be ISO certified, demonstrating our commitment to


maintaining the highest standards of quality and excellence in all aspects of our operations. Our
ISO certification reflects our dedication to meeting and exceeding customer expectations, adhering
to regulatory requirements, and continually improving our processes and services. We prioritize
quality management across all levels of our organization to ensure consistency, reliability, and
customer satisfaction in everything we do.

1.2 ABOUT THE PROJECT

The sales and inventory system developed using PHP and MySQL provides an efficient
platform for managing business operations related to sales and inventory. With separate pages for
administrators and employees, the system ensures role-based access control, allowing
administrators to oversee all aspects of the system while employees can perform tasks relevant to
their roles. Key features include customer, employee, product, and supplier management, as well
as functionalities for inventory control, transaction tracking, and account management.

1
One of the notable features of the system is the ability for employees to create bills
seamlessly by clicking the "Add" button next to products and submitting them. This intuitive
interface streamlines the sales process, enabling employees to efficiently generate bills for
customers. With real-time updates to the bill summary as products are added, employees can easily
keep track of the items selected by customers and ensure accurate billing information.

Overall, the system offers a user-friendly and organized interface for users to manage sales
and inventory tasks effectively. By providing functionalities for adding, viewing, and modifying
various elements such as products, customers, and transactions, the system enhances productivity
and facilitates smoother business operations for the organization.

1.2 OBJECTIVE OF THE PROJECT

1. Efficient Sales Management: Streamline the process of managing sales by providing


functionalities for adding, updating, and tracking sales transactions. Enable employees to
generate bills quickly and accurately, improving customer service and satisfaction.

2. Effective Inventory Control: Implement features for managing inventory, including adding
new products, updating stock levels, and monitoring inventory movements. Ensure real-
time insights into inventory status to prevent stockouts and overstocking.

3. User-Friendly Interface: Develop a user-friendly interface that is intuitive and easy to


navigate for both administrators and employees. Provide separate pages for different user
roles to facilitate efficient management of system functionalities.

4. Comprehensive Data Management: Enable users to manage various aspects of the business,
including customer information, employee accounts, supplier details, and product data.
Ensure data integrity and security through proper validation and access control
mechanisms.

5. Enhanced Reporting and Analysis: Incorporate functionalities for generating reports and
analyzing sales and inventory data. Provide insights into sales trends, product performance,
and inventory levels to support informed decision-making and business growth strategies.

2
1.3 PROBLEM STATEMENT

"Inadequate management of sales and inventory creates inefficiencies in business


operations, including inaccurate stock levels and slow billing processes. Existing systems lack
user-friendly interfaces and comprehensive features. To address these challenges, a sales and
inventory system with streamlined sales management, improved inventory control, user-friendly
interface, robust data management, and enhanced reporting is needed."

1.4 MODULE DESCRIPTION


Sales Management Module:
This module facilitates the management of sales transactions within the system. It includes
functionalities for adding new sales orders, updating existing orders, and tracking the status of
orders. Users can generate bills, apply discounts, and process payments efficiently.

Inventory Control Module:


The inventory control module enables users to manage product inventory effectively. It
provides features for adding new products to the inventory, updating stock levels, and tracking
inventory movements. Real-time insights into inventory status help prevent stockouts and
overstocking.

User Management Module:


This module allows administrators to manage user accounts and permissions within the
system. It includes functionalities for adding new users, updating user information, and defining
user roles and access levels. User authentication mechanisms ensure secure access to the system.

Product Management Module:


The product management module enables users to manage product information, including
adding new products, updating product details, and categorizing products. Users can view product
catalogs, search for specific products, and monitor product availability.

3
Reporting and Analysis Module:
This module provides tools for generating reports and analyzing sales and inventory data.
Users can access predefined reports or create custom reports based on specific criteria. Insights
into sales trends, product performance, and inventory levels support informed decision-making.

Customer Relationship Management (CRM) Module:


The CRM module allows users to manage customer information and interactions. It
includes functionalities for adding new customers, updating customer details, and tracking
customer transactions. Users can view customer purchase history and manage customer inquiries
and feedback.

Supplier Management Module:


This module facilitates the management of supplier information and relationships. Users
can add new suppliers, update supplier details, and track supplier transactions. It includes features
for managing supplier contracts, payments, and communication.

Billing and Invoicing Module:


The billing and invoicing module enables users to generate bills and invoices for sales
transactions. Users can add products to bills, apply discounts, and generate invoices for customers.
It includes functionalities for managing billing cycles, payment terms, and invoice tracking.

4
2. SYSTEM SPECIFICATION

2.1 HARDWARE SPECIFICATION

 Processor: Any modern processor capable of supporting web applications. A multi-core


processor with a clock speed of 2 GHz or higher is recommended for optimal performance.
 RAM: Minimum 4GB of RAM is recommended to ensure smooth operation of the web
application. Higher RAM capacity may be beneficial for handling concurrent user
interactions and database operations efficiently.
 Storage: Adequate storage space is required for hosting the web application files, including
HTML, CSS, JavaScript, PHP scripts, and image assets. Additionally, storage space is
needed for the MySQL database to store system data, user interactions, and responses. At
least 10GB of storage space is recommended, although the actual requirement may vary
depending on the size of the application and the volume of data.

These hardware specifications provide a baseline for setting up the infrastructure required
to deploy and run the "Chat Bot for Students Learning" project effectively.

Depending on the anticipated workload and scalability requirements, it may be necessary


to allocate additional resources such as CPU cores, RAM, and storage capacity to ensure optimal
performance and user experience.

2.2 SOFTWARE SPECIFICATION

 Operating System : Compatible with Windows, Linux, or macOS.


 Web Browser : Supports major browsers like Chrome, Firefox, or Safari.
 Server Environment : PHP (version 8.0.2) for backend processing.
 Database : MySQL for data storage.
 Frontend : HTML5, CSS, JavaScript, jQuery for user interface.

5
2.3 SOFTWARE DESCRIPTION

PHP (version 8.0.2):

PHP serves as the primary server-side scripting language for the project.

It handles dynamic content generation, processing user input, and interacting with the MySQL
database.

MySQL (Database Management System):

MySQL is used as the database management system to store system information, user interactions,
and responses.

It enables efficient data storage, retrieval, and manipulation through structured query language
(SQL) commands.

HTML5, CSS, JavaScript, jQuery:

HTML5, CSS, JavaScript, and jQuery are utilized for frontend development, creating the user
interface and enhancing interactivity.

HTML5 provides the structure of web pages, CSS styles them, and JavaScript/JQuery adds
dynamic behavior and functionality to the interface.

6
3. SYSTEM STUDY
3.1 EXISTING SYSTEM

MANUAL SYSTEM:

In the existing manual system, sales and inventory management processes were primarily
carried out through manual methods without the aid of automated software or digital tools.
Here's a detailed explanation of the manual processes:

Employees recorded sales transactions manually using pen and paper or traditional cash
registers. When a customer made a purchase, the employee would manually write down the
details of the items sold, including product names, quantities, prices, and total amounts. This
information was typically recorded on pre-printed sales receipts or invoices, which were then
handed to the customer as proof of purchase.

Inventory management relied on manual tracking methods to monitor stock levels and
movements. Employees periodically conducted physical counts of inventory to assess the
quantity of products on hand. These manual counts involved physically inspecting shelves,
storage areas, or warehouses to tally the number of units for each product. Inventory records
were updated manually based on the results of these counts, with employees adjusting stock
levels to reflect any discrepancies between physical counts and recorded quantities.

Product information, such as descriptions, prices, and supplier details, was maintained
manually in handwritten logs or paper-based records. When new products were added to
inventory or existing products were updated, employees manually updated these records by hand.
Changes to product information were communicated verbally or through written memos, which
could lead to delays or inconsistencies in data management.

Customer data and sales history were typically stored in physical filing systems, such as
paper-based customer files or binders. When a customer made a purchase, their information was
recorded manually on paper receipts or invoices. Employees may have kept handwritten notes or
annotations to track customer preferences, purchase history, or special requests, but accessing
and updating this information was labor-intensive and time-consuming.

7
Communication with suppliers and vendors was often done through manual methods,
such as phone calls, fax, or postal mail. Orders were placed verbally or through written purchase
orders, which were then sent to suppliers by mail or fax. Confirmations, delivery schedules, and
order updates were communicated manually between employees and suppliers, leading to
potential delays or miscommunications in the procurement process.

Overall, the existing manual processes for sales and inventory management were labor-
intensive, prone to errors, and lacked real-time visibility into business operations. The reliance
on paper-based records and manual data entry hindered efficiency, accuracy, and scalability,
highlighting the need for a modernized system to streamline operations and improve business
performance.

3.1.1 LIMITATION OF EXISTING SYSTEM

Human Error and Inaccuracies: Manual data entry and tracking processes are prone to human
error, leading to inaccuracies in sales records and inventory counts. Misplaced decimal points,
transposed numbers, and missed entries can result in discrepancies that affect decision-making
and financial reporting.

Limited Scalability: Manual processes become increasingly inefficient and time-consuming


as the business grows and transaction volumes increase. Scaling operations with manual methods
requires additional resources and manpower, leading to higher operational costs and decreased
productivity.

Lack of Real-Time Insights: Manual systems lack real-time visibility into sales trends,
inventory levels, and customer behavior. Without up-to-date information, businesses struggle to
make timely decisions, identify emerging opportunities, and address operational issues promptly.

Difficulty in Data Analysis: Analyzing sales and inventory data manually is cumbersome and
time-intensive. Businesses may lack the tools and resources to perform in-depth analysis,
hindering their ability to uncover actionable insights, optimize processes, and drive strategic
decision-making.

8
3.2 PROPOSED SYSTEM

The proposed system aims to revolutionize the sales and inventory management process
by introducing a comprehensive and efficient solution that leverages modern technologies. The
system will provide a user-friendly interface for both administrators and employees, streamlining
tasks such as sales tracking, inventory management, and customer relationship management.

One of the key features of the proposed system is its automation capabilities, which will
minimize manual data entry and reduce the risk of human error. By automating processes such as
sales recording, inventory updates, and report generation, the system will ensure accuracy and
reliability in data management.

Real-time insights into sales trends, inventory levels, and customer behavior will be
another highlight of the proposed system. Through advanced analytics and reporting
functionalities, businesses will gain valuable insights that can inform strategic decision-making
and drive growth.

The proposed system will also prioritize scalability, allowing businesses to seamlessly
expand their operations without encountering the limitations of manual processes.

With scalable architecture and flexible configurations, the system will adapt to the evolving
needs of the business and accommodate increased transaction volumes.

Enhanced customer service capabilities will be integrated into the proposed system,
empowering businesses to deliver personalized experiences and build stronger relationships with
their customers. Features such as customer profiling, order tracking, and automated
communication will ensure prompt and efficient service delivery.

Overall, the proposed system represents a significant advancement in sales and inventory
management, offering a robust and versatile solution that meets the needs of modern businesses.

9
3.2.1 ADAVANTAGES OF PROPOSED SYSTEM
The proposed sales and inventory management system offers several advantages over traditional
manual processes:

 Improved Efficiency: Automation of sales and inventory tasks reduces the need for manual
data entry and repetitive administrative work. This streamlines operations, saves time, and
allows employees to focus on more strategic tasks, thereby increasing overall efficiency.
 Accuracy and Reliability: By minimizing human error associated with manual data entry,
the system ensures accuracy and reliability in sales records, inventory counts, and financial
reporting. This reduces the risk of discrepancies and improves decision-making based on
reliable data.
 Real-Time Insights: The system provides real-time visibility into sales trends, inventory
levels, and customer behavior through advanced analytics and reporting functionalities.
This allows businesses to make informed decisions quickly, respond promptly to market
changes, and capitalize on emerging opportunities.
 Scalability: With scalable architecture and flexible configurations, the system can easily
adapt to the evolving needs of the business and accommodate increased transaction
volumes. This scalability ensures that the system remains effective and efficient as the
business grows and expands.
 Enhanced Customer Service: Integrated customer relationship management (CRM)
features enable businesses to deliver personalized experiences and provide excellent
customer service. Features such as customer profiling, order tracking, and automated
communication improve customer satisfaction and loyalty.
 Cost Savings: By reducing manual labor, minimizing errors, and optimizing inventory
levels, the system helps businesses save costs in various areas such as labor, inventory
management, and operational efficiency. Additionally, improved decision-making based on
real-time insights can lead to increased revenue and profitability.

Overall, the proposed sales and inventory management system offers numerous advantages
that contribute to improved operational efficiency, better decision-making, and enhanced customer
satisfaction, ultimately driving business growth and success.

10
4. SYSTEM DESIGN
4.1 INPUT DESIGN
 Customer Management:
Input fields for adding a new customer, including name, contact information, and any
additional relevant details.
Search and filter options to easily locate existing customer records for viewing or
modification.
 Employee Management:
Input fields for adding a new employee, such as name, contact details, role, and login
credentials.
Ability to assign roles and permissions to employees, specifying their access levels
within the system.
 Product Management:
Input fields for adding new products to the inventory, including product name,
description, price, quantity, and supplier information.
Options to categorize products and assign them to specific product categories for
better organization.
 Inventory Management:
Input fields for updating inventory levels, allowing admins to add new stock, adjust
quantities, or mark items as out of stock.
Real-time inventory status display to provide visibility into current stock levels and
product availability.
 Supplier Management:
Input fields for adding new suppliers to the system, including supplier name, contact
details, and any contractual information.
Options to view and manage existing supplier records, update contact information, or
track supplier transactions.

11
 Accounts Management:
Input fields to view and manage admin account details, allowing for updates to
username, password, and contact information.
Ability to add new employee accounts, specifying login credentials and assigning
roles based on job responsibilities.
 Billing Interface:
Input fields to input customer details, including name, contact information, and
shipping address (if applicable).
Product selection options with an "Add" button next to each product to add items to
the bill.
Summary section displaying the current bill, including itemized details, quantities,
prices, and total amount.
4.2 OUTPUT DESIGN
 User Management: Admins can view a list of users with their details such as username,
email, role, and permissions. This can be presented in a tabular format with pagination and
search functionality.
 Product Management: Admins can view a list of products with their details such as name,
description, price, quantity, and supplier. This can be presented in a tabular format with
pagination and search functionality.
 Customer Management: Admins can view a list of customers with their details such as
name, contact information, and address. This can be presented in a tabular format with
pagination and search functionality.
 Supplier Management: Admins can view a list of suppliers with their details such as name,
contact information, and address. This can be presented in a tabular format with pagination
and search functionality.
 Inventory Management: Admins can view a list of inventory items with their details such
as product name, quantity, and stock level. This can be presented in a tabular format with
pagination and search functionality.
 Billing Module: Employees can view the bill summary with details such as product names,
quantities, prices, discounts, and total amount. This can be presented in a tabular format
with subtotals and a final total.

12
4.3 TABLE DESIGN

4.3.1 Login Table:

Field Name Data type


Login_id Int(30)
Username Varchar(100)
Password Varchar(100)
Created_at Timestamp
Updated_at Timestamp

4.3.2 Product Table:

Field Name Data type


Prod_id Int(30)
Catogry_id Int(30)
Brand_id Int(30)
Name Varchar(100)
Description Text
Image_path Text

4.3.3 Category Table :

Field Name Data type


Category_id Int(30)
Name Varchar(100)

4.3.4 Brand Table :

Field Name Data type


Brand_id Int(30)
Name Varchar(100)

13
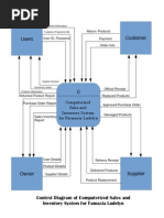
4.4 DATA FLOW DIAGRAM

Level 0:

Level 1:

14
Level 2:

15
4.4 ENTITY RELATIONSHIP DIAGRAM

16
5. SYSTEM TESTING

5.1 OBJECTIVES OF TESTING

Software testing is a critical element of software quality assurance that represents the
ultimate review of specifications, design and coding. The user tests the developed system and
changes are made according to their needs. The testing phase involves the testing of developed
system using various kinds of data. It involves user training, system testing and successful running
of the developed system.

The changes are made according to their needs. The testing phase involves the testing of
the developed system using various kinds of data. While testing, errors are noted and corrections
are made system testing is the stage of implementation, which is aimed at ensuring that the system
works accurately and efficiently before live operation commences. The candidate system is subject
to a variety of test: stress recovery, and security and usability tests.

5.2 TEST PLAN

Testing is the process of executing a program with the intent of finding any errors. A good
test of course has the high probability of finding a yet undiscovered error. A successful testing is
the one that uncovers a yet undiscovered error.

A test is vital to the success of the system; system test makes a logical assumption that if
all parts of the system are correct, then goal will be successfully achieved. The candidate system
is subjected to a verity of tests online like responsiveness, its value, stress and security. A series of
tests are performed before the system is ready for user acceptance testing.

5.3 TESTING METHODS

The different types of testing are:

• Unit Testing
• Integration Testing
• Validation Testing
• Output Testing
• User Acceptance Testing

17
5.3.1 UNIT TESTING
Unit testing focuses verification efforts on the smallest unit of software design, the module.
This is also known as “Module Testing” The modules are tested separately this testing is carried
out during programming stage itself. In this step each module is found to be working satisfaction
as regard to the expected output from the module.

5.3.2 INTEGRATION TESTING

Integration testing focuses on the design and construction of the software architecture. Data
can be lost across an interface, one module can have adverse effect on another sub functions and
show on. Thus, integration testing is a systematic technique for constructing test to uncover errors
associated with in the interface. In this project, all the modules are companied and then the entire
program is tested as a whole.

5.3.3 VALIDATION TESTING

Validation testing is the requirement established as a part of software requirement analysis


is validated against the software that has been constructed. This test provides the final assurance
whether the software needs all functional, behavioral and performance requirements

Thus, the proposed system under consideration has been tested by using validation testing
and found to be working satisfactory.

5.3.4 OUTPUT TESTING

After performing the validation testing, the next step is the output testing of the proposed
system, since no system could be useful if it does not produce required output in the specific
format. Tested asking the users about the format required by them, the output is considered into
two ways: one is on the screen and the other is printed format.

The output format on the screen is found to be correct as the format designed according to
the user needs, for the hard copy also, the output comes as specified by the user. Hence output
testing does not result in correction in the system.

18
5.3.5 WHITEBOX TESTING

White box Testing is done with the project which drive test cases that do the following

• Guarantee that all the independent paths with in modules have been exercise at least once.
• Exercise all logical decision on the true and false side.
• Execute all loops at the boundaries and within their operation bounds.
• Exercise internal data structures to ensure the validity
It is aimed at ensuring that the system works accurately and efficiently before live operation
command.

5.3.6 BLACKBOX TESTING

Black box System methods focus on the functional requirement of the software. Using the
black box testing method the following errors are identified and rectified in the package.

• Incorrect or Missing functions


• Interface Errors
• Errors in data Structures or external database access.

5.3.7 USER ACCEPTANCE TESTING

User acceptance testing of a system is the key factor for the success of any system. The
system under consideration is tested for user acceptance by constantly keep in touch with the
prospective system user at time of developing and making changes wherever required.

19
6. SYSTEM IMPLEMENTATION AND MAINTENANCE
6.1 IMPLEMENTATION
System implementation involves translating the design and requirements of your sales and
inventory system into a functional software application. Here's an overview of the steps involved
in implementing your project:
Database Design:
Define the database schema based on the requirements of your system, including tables for
users, products, customers, suppliers, transactions, and inventory. Decide on appropriate data
types, relationships, and constraints for each table.
Backend Development:
Use PHP to develop the server-side logic of your application. Implement functionalities
such as user authentication, CRUD operations for managing users, products, customers, and
suppliers, and transaction processing. Utilize MySQL for database interactions, executing SQL
queries to retrieve, insert, update, and delete data as needed.
Frontend Development:
Develop the user interface using HTML, CSS, and JavaScript. Design intuitive and
responsive web pages for the admin and employee modules, incorporating input forms, tables for
displaying data, buttons for performing actions, and navigation menus for easy access to different
functionalities.
Authentication and Authorization:
Implement authentication mechanisms to verify user identities and restrict access to
authenticated users only. Define roles and permissions to control the actions that users can perform
within the system. For example, administrators may have full access to all functionalities, while
employees may have limited access based on their roles.
Integration and Testing:
Integrate the frontend and backend components to create a cohesive application. Conduct
thorough testing to ensure that all functionalities work as expected, including user authentication,
CRUD operations, transaction processing, and data validation. Perform unit tests, integration tests,
and end-to-end tests to identify and fix any bugs or issues.
Deployment:

20
Deploy the application to a web server or hosting environment to make it accessible over
the internet. Set up the necessary server configurations, including web server software (e.g.,
Apache, Nginx), PHP runtime environment, and MySQL database server. Configure domain
settings and DNS records to point to the deployed application.
Monitoring and Maintenance:
Monitor the performance and reliability of your system to ensure smooth operation. Set up
logging and monitoring tools to track system metrics, detect errors or anomalies, and troubleshoot
issues as they arise. Perform regular maintenance tasks such as database backups, software
updates, and security patches to keep the system running smoothly and securely.
Throughout the implementation process, collaborate with stakeholders, gather feedback,
and iterate on the design and functionality of your system to meet the evolving needs of your users
and business requirements. Continuous improvement and refinement are essential for creating a
successful sales and inventory system that delivers value to your organization..

6.2 MAINTENANCE
Maintenance of your project involves ensuring the continued functionality, security, and
performance of the sales and inventory system over time. Here's how you can approach
maintenance:
Maintenance tasks include regular monitoring of system performance, identifying and
resolving any issues or anomalies that arise, and implementing updates or patches to address
security vulnerabilities or improve system functionality. This proactive approach helps prevent
potential downtime and ensures the reliability and availability of the system for users.
Regular backups of the database and application files are essential to protect against data
loss and ensure business continuity in the event of hardware failure, software glitches, or cyber
attacks. Automated backup solutions can be implemented to streamline the backup process and
ensure that critical data is safely stored and easily recoverable when needed.
Security maintenance involves implementing measures to protect the system against
potential threats such as unauthorized access, data breaches, and malware attacks. This includes
regularly updating software components, implementing strong authentication mechanisms, and
conducting security audits to identify and address vulnerabilities proactively.

21
Performance optimization is crucial for maintaining the responsiveness and efficiency of
the system, especially as the business grows and user traffic increases. Monitoring system metrics
such as response times, server load, and database performance can help identify performance
bottlenecks and optimize system configurations for optimal performance.
Continuous improvement and user feedback are essential for identifying areas for
enhancement and refinement in the system. Regularly solicit feedback from users, gather insights
from system usage data, and prioritize feature requests or usability improvements based on user
needs and business objectives. By continuously iterating on the system based on user feedback and
evolving business requirements, you can ensure that the system remains relevant, effective, and
valuable to the organization.

22
7. CONCLUSION
In conclusion, the development and implementation of the sales and inventory system
represent a significant milestone in improving operational efficiency, streamlining business
processes, and enhancing decision-making capabilities. By leveraging modern technologies such
as PHP and MySQL, we have created a robust and scalable solution that addresses the challenges
faced by traditional manual systems.
The system offers numerous benefits, including automation of sales and inventory
management tasks, real-time visibility into business operations, and improved accuracy and
reliability in data management. Features such as user authentication, role-based access control, and
comprehensive reporting functionalities contribute to a secure and efficient user experience.
Furthermore, the system's scalability and flexibility allow for seamless adaptation to the
evolving needs of the business, ensuring continued relevance and effectiveness over time. Through
regular maintenance, monitoring, and feedback-driven improvements, we can ensure that the
system remains reliable, secure, and aligned with the organization's objectives.
Overall, the sales and inventory system serves as a valuable asset to the organization,
enabling it to optimize processes, enhance customer service, and drive business growth. As we
continue to refine and enhance the system based on user feedback and emerging technologies, we
are confident that it will continue to deliver value and support the organization's success in the
long term..

23
8. FUTURE ENHANCEMENT
A potential future enhancement for the sales and inventory system could be the integration
of predictive analytics capabilities. By leveraging historical sales data, market trends, and customer
behavior patterns, the system could generate predictive insights to forecast future demand,
optimize inventory levels, and identify opportunities for sales growth. This enhancement would
empower the organization to make data-driven decisions proactively, anticipate market changes,
and stay ahead of the competition.

24
9. REFERENCE

9.1 BIBLIOGRAPHY:

9.1.1 BOOKS REFERRED:


1. "PHP and MySQL Web Development" by Luke Welling and Laura Thomson - This book provides
comprehensive coverage of PHP and MySQL fundamentals, including database design, security, and
web development techniques.
2. "Learning PHP, MySQL & JavaScript: With jQuery, CSS & HTML5" by Robin Nixon - This book
offers practical tutorials and examples for building dynamic web applications using PHP, MySQL,
JavaScript, jQuery, CSS, and HTML5.
3. "Learning PHP 7: A Pain-Free Introduction to Building Interactive Web Sites" by David Sklar - This
book provides a beginner-friendly introduction to PHP 7.
4. "MySQL Cookbook: Solutions for Database Developers and Administrators" by Paul DuBois - This
comprehensive cookbook offers a collection of practical solutions, tips.
5. "JavaScript: The Good Parts" by Douglas Crockford - This book focuses on the core principles and
best practices of JavaScript programming.
9.1.2 WEBSITES
1. W3Schools (https://www.w3schools.com/): Offers tutorials and references for HTML,
CSS, JavaScript, PHP, and MySQL, which are essential technologies for building web-
based applications like chatbots.
2. Mozilla Developer Network (MDN) (https://developer.mozilla.org/): Offers
comprehensive documentation and tutorials on web development technologies such as
HTML, CSS, JavaScript, and web APIs. It's a great resource for learning and
troubleshooting.
3. PHP.net (https://www.php.net/): The official PHP documentation website provides detailed
information about PHP syntax, functions, and features. It's a valuable reference for PHP
developers.
4. MySQL Documentation (https://dev.mysql.com/doc/): The official MySQL documentation
website offers guides, tutorials, and references for MySQL database management system.
It covers topics such as database design, SQL queries, and administration.

25
10. APPENDIX

A. CODE

<?php

include'../includes/connection.php';

include'../includes/sidebar.php';

?><?php

$query = 'SELECT ID, t.TYPE

FROM users u

JOIN type t ON t.TYPE_ID=u.TYPE_ID WHERE ID =


'.$_SESSION['MEMBER_ID'].'';

$result = mysqli_query($db, $query) or die (mysqli_error($db));

while ($row = mysqli_fetch_assoc($result)) {

$Aa = $row['TYPE'];

if ($Aa=='User'){

?> <script type="text/javascript">

//then it will be redirected

alert("Restricted Page! You will be redirected to POS");

window.location = "pos.php";

</script>
26
<?php }

?>

<div class="card shadow mb-4">

<div class="card-header py-3">

<h4 class="m-2 font-weight-bold text-primary">Customer&nbsp;<a href="#" data-


toggle="modal" data-target="#customerModal" type="button" class="btn btn-primary bg-
gradient-primary" style="border-radius: 0px;"><i class="fas fa-fw fa-plus"></i></a></h4>

</div>

<div class="card-body">

<div class="table-responsive">

<table class="table table-bordered" id="dataTable" width="100%"


cellspacing="0">

<thead>

<tr>

<th>First Name</th>

<th>Last Name</th>

<th>Phone Number</th>

<th>Action</th>

27
</tr>

</thead>

<tbody>

<?php

$query = 'SELECT * FROM customer';

$result = mysqli_query($db, $query) or die (mysqli_error($db));

while ($row = mysqli_fetch_assoc($result)) {

echo '<tr>';

echo '<td>'. $row['FIRST_NAME'].'</td>';

echo '<td>'. $row['LAST_NAME'].'</td>';

echo '<td>'. $row['PHONE_NUMBER'].'</td>';

echo '<td align="right"> <div class="btn-group">

<a type="button" class="btn btn-primary bg-gradient-primary"


href="cust_searchfrm.php?action=edit & id='.$row['CUST_ID'] . '"><i class="fas fa-fw fa-list-
alt"></i> Details</a>

<div class="btn-group">

<a type="button" class="btn btn-primary bg-gradient-primary dropdown no-


arrow" data-toggle="dropdown" style="color:white;">

... <span class="caret"></span></a>

<ul class="dropdown-menu text-center" role="menu">

<li>

<a type="button" class="btn btn-warning bg-gradient-warning btn-block"


style="border-radius: 0px;" href="cust_edit.php?action=edit & id='.$row['CUST_ID']. '">

28
<i class="fas fa-fw fa-edit"></i> Edit

</a>

</li>

</ul>

</div>

</div> </td>';

echo '</tr> ';

?>

</tbody>

</table>

</div>

</div>

</div>

<?php

include'../includes/footer.php';

?>

29
B. SCREENSHOTS

Login page:

Admin home page:

30
Customer management page:

Employee management page:

31
Prodect management page:

Inventory management page:

32
Employee page:

33

You might also like