KEMBAR78
Chapter 3 Exercises | PDF | Justice | Crime & Violence
0% found this document useful (0 votes)
148 views6 pages

Chapter 3 Exercises

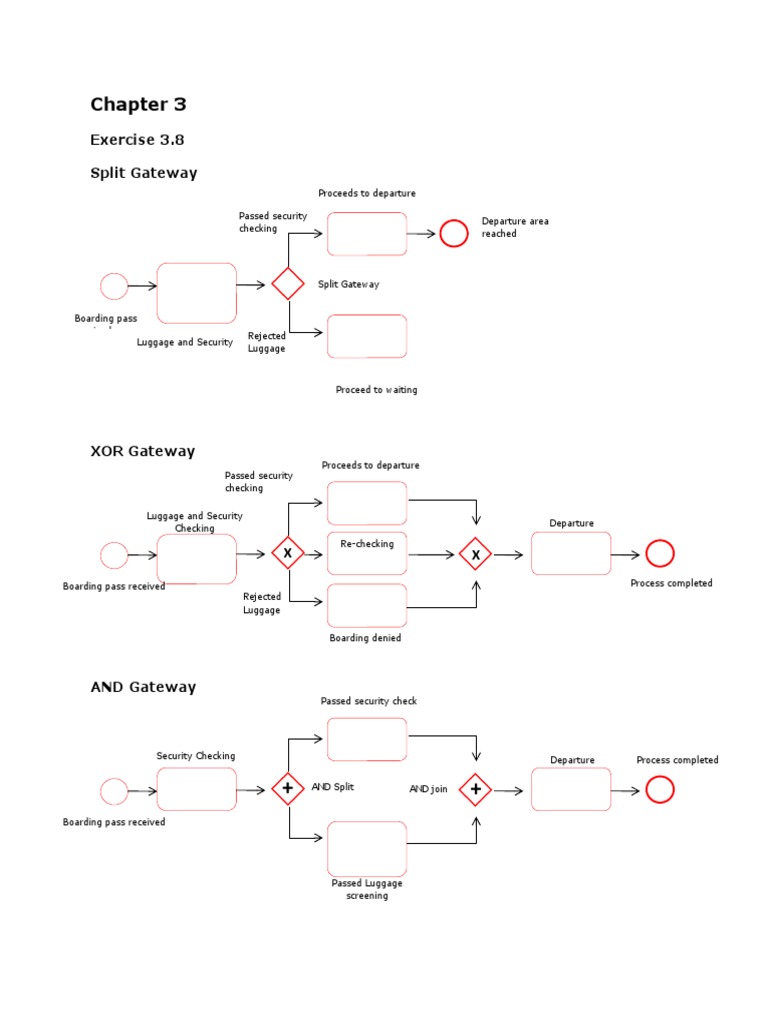
The process model describes an airport passenger boarding process with multiple gateways: - The XOR gateway allows the passenger to either proceed to departure if their boarding pass is accepted, or be rejected if their luggage or security check fails. - The AND gateway requires passengers to pass both security checking and luggage screening before being allowed to board. - The OR gateway allows passengers to either pass security checking or have their luggage screened before being permitted to depart.

Uploaded by

Zaffir
Copyright
© © All Rights Reserved
We take content rights seriously. If you suspect this is your content, claim it here.
Available Formats
Download as DOCX, PDF, TXT or read online on Scribd
0% found this document useful (0 votes)
148 views6 pages

Chapter 3 Exercises

The process model describes an airport passenger boarding process with multiple gateways: - The XOR gateway allows the passenger to either proceed to departure if their boarding pass is accepted, or be rejected if their luggage or security check fails. - The AND gateway requires passengers to pass both security checking and luggage screening before being allowed to board. - The OR gateway allows passengers to either pass security checking or have their luggage screened before being permitted to depart.

Uploaded by

Zaffir
Copyright
© © All Rights Reserved
We take content rights seriously. If you suspect this is your content, claim it here.
Available Formats
Download as DOCX, PDF, TXT or read online on Scribd
You are on page 1/ 6

Chapter 3

Exercise 3.8

Split Gateway
Proceeds to departure

Passed security
Departure area
checking
reached

Split Gateway

Boarding pass
received
Rejected
Luggage and Security
Luggage
Checking

Proceed to waiting
room

XOR Gateway
Proceeds to departure
Passed security
checking

Luggage and Security


Departure
Checking
Re-checking
X X
Boarding pass received Process completed
Rejected
Luggage

Boarding denied

AND Gateway
Passed security check

Security Checking Departure Process completed

+ AND Split AND join +


Boarding pass received

Passed Luggage
screening
OR Gateway Passed security
check

Process completed

Security
Checking O AND Split AND join O
Boarding pass received
Departure

Passed Luggage
screening

Exercise 3.9 Describe the following process model.

- XOR Gateway and AND Gateway

Exercise 3.10
Entering Emission
Approve
Down of direct
request
payment invoice Credit
payment

Debit
Down
Arrears
payment
proceed
paid

Notified the
customer
with the
result of
assessment
Simple
Exercise 3.11 risk
Receive Assess
Credit risk
Request
Approve
X credit
request

X
Risk above is
above a
Do Advance
threshold
risk
assessment
Exercise 3.12 Claim is
marked as
Not OK

Register
claim

X Claim
Registered
Examined Write Check and
by the recommend mark the
claim ation to claim as OK Claim is
officer senior or Not OK marked as
officer OK

Exercise 3.13

Tribunal receive
request for Retrieve and Hearing fees
compensation check if the are not paid
from the owner request is
acceptable

Cashier
X produces a Allocate
paid notice hearing date

Heari006Eg
fees are paid Generate
receipt for the
additional fees

Exercise 3.14

 According to the process model below, the sequence flow in the XOR split
between “D” and “E” must be directed to “F”, since one of the process “F”
and “E” have to be true, assuming that “F” is false, sequence flow goes to “F”
then sequence flow of “F” goes to the XOR join for process to be completed.
Exercise 3.16 Extend the model of Exercise 3.13 by adding the artifacts
that are manipulated.

Retrieve Produce
payment fees
notice Fees
unpaid

Retrieve Check
Receive related file acceptability Fees paid
request

X X X

Check Check
compliance payment

Generate
receipt for
additional
fees Allocate
hearing
date

Hearing
date
allocated

Exercise 3.17 Extend the model of Exercise 3.16 by adding the involved
Produce
resources.Is there any non-human resource? fees
Retrieve notice
payment
Fees
unpaid
Check
Retrieve acceptability
Compensation related file Fees paid
request

X X X

Check Check
compliance payment

Generate
receipt for
additional
fees Allocate
hearing
date

Hearing
date
allocated
Exercise 3.18 Model the following business process. Use gateways and
data objects where needed.

In a court each morning the files that have yet to be processed are checked to
make sure they are in order for the court hearing that day. If some files are missing
a search is initiated, otherwise the files can be physically tracked to the intended
location. Once all the files are ready, these are handed to the Associate; meantime
the judge’s lawlist is distributed to the relevant people. Afterwards, the directions
hearings are conducted.

File search

Order to
be
process

+
+ Physical
Order to
search
Court be
order process

Check No
missing missing
file file
X

Hearing
Handled Law list
Conducted
by distribution
associate

Exercise 3.20 Model the following business process. Use pools/lanes where
needed.

 When a claim is received, a claims officer first checks if the claimant is


insured.
 If not, the claimant is informed that the claim must be rejected by sending
an automatic notification via an SAP system.
 Otherwise, a senior claims officer evaluates the severity of the claim.
 Based on the outcome (simple or complex claims), the relevant forms are
sent to the claimant, again using the SAP system.
 Once the forms are returned, they are checked for completeness by the
claims officer.
 If the forms provide all relevant details, the claim is registered in the claims
management system, and the process ends.
 Otherwise, the claimant is informed to update the forms via the SAP system.
 Upon reception of the updated forms, they are checked again by the claims
officer to see if the details have been provided, and so on.

You might also like