KEMBAR78
LCD TV Service Manual | PDF | Hdmi | Electronic Engineering
0% found this document useful (0 votes)
520 views133 pages

LCD TV Service Manual

This document provides specifications and instructions for AOC LC32(42)H063D 31.5/42-inch LCD TVs. It includes sections on safety notices, specifications, operation instructions, input/output, mechanical instructions, repair procedures, diagrams and parts lists. Safety precautions are outlined, and the document provides details on the TVs' features such as screen size, resolution, audio/video connections, power requirements and dimensions. Troubleshooting and repair information is also included with diagrams.

Uploaded by

sachin
Copyright
© © All Rights Reserved
We take content rights seriously. If you suspect this is your content, claim it here.
Available Formats
Download as PDF, TXT or read online on Scribd
0% found this document useful (0 votes)
520 views133 pages

LCD TV Service Manual

This document provides specifications and instructions for AOC LC32(42)H063D 31.5/42-inch LCD TVs. It includes sections on safety notices, specifications, operation instructions, input/output, mechanical instructions, repair procedures, diagrams and parts lists. Safety precautions are outlined, and the document provides details on the TVs' features such as screen size, resolution, audio/video connections, power requirements and dimensions. Troubleshooting and repair information is also included with diagrams.

Uploaded by

sachin
Copyright
© © All Rights Reserved
We take content rights seriously. If you suspect this is your content, claim it here.
Available Formats
Download as PDF, TXT or read online on Scribd
You are on page 1/ 133

31.

5″&42″LCD TV AOC LC32(42)H063D

Service
Service
Service

Horizontal Frequency
31~68 KHz

TABLE OF CONTENTS

Description Page Description Page

Table of Contents.......……....................................…........1 6.1 Main Board…………..……………...…….…….......36


Important Safety Notice.......................................……......2 6.2 Power Board………………..…….…….……….......38
Revision List…………………………………………………3 6.3 Key Board………………………..……..……….......44
1. General Specification..............................……...…........4 6.4 IR Board………………………….……..……….......44
2. Operating Instructions………………...…….……….......5 7. Adjustment……..………………………….................45
2.1 The Use of Remote Control…….…..……….…….......5 8. Block Diagram.…….................................................52
2.2 To Use the Menus….....………………….…..…….......7 9. Schematic Diagram…..…………....………………...53
2.3 How to Connect……..……………….…….……….....20 9.1 Main Board…………………………………...….......53
2.4 Front Panel Control Knobs…….………….……….....22 9.2 Power Board…………..….….……...………….......63
3. Input/Output Specification…………....................…....23 9.3 Key Board……………….……….…………….........68
4. Mechanical Instructions…………………….................25 9.4 IR Board……...………….……….…………….........69
5. Repair Flow Chart ……………………….…….…….....30 10. Exploded View………………………………….…...70
6. PCB Layout ………………..…………………....….......36 11. BOM List……………….………………….………….74

SAFETY NOTICE

ANY PERSON ATTEMPTING TO SERVICE THIS CHASSIS MUST FAMILIARIZE HIMSELF WITH THE CHASSIS
AND BE AWARE OF THE NECESSARY SAFETY PRECAUTIONS TO BE USED WHEN SERVICING
ELECTRONIC EQUIPMENT CONTAINING HIGH VOLTAGES.

CAUTION: USE A SEPARATE ISOLATION TRANSFOMER FOR THIS UNIT WHEN SERVICING

1
Important Safety Notice
Proper service and repair is important to the safe, reliable operation of all AOC Company Equipment. The service
procedures recommended by AOC and described in this service manual are effective methods of performing service
operations. Some of these service operations require the use of tools specially designed for the purpose. The
special tools should be used when and as recommended.

It is important to note that this manual contains various CAUTIONS and NOTICES which should be carefully read in
order to minimize the risk of personal injury to service personnel. The possibility exists that improper service
methods may damage the equipment. It is also important to understand that these CAUTIONS and NOTICES ARE
NOT EXHAUSTIVE. AOC could not possibly know, evaluate and advise the service trade of all conceivable ways in
which service might be done or of the possible hazardous consequences of each way. Consequently, AOC has not
undertaken any such broad evaluation. Accordingly, a servicer who uses a service procedure or tool which is not
recommended by AOC must first satisfy himself thoroughly that neither his safety nor the safe operation of the
equipment will be jeopardized by the service method selected.
Hereafter throughout this manual, AOC Company will be referred to as AOC.

WARNING
Use of substitute replacement parts, which do not have the same, specified safety characteristics might create
shock, fire, or other hazards.

Under no circumstances should the original design be modified or altered without written permission from AOC.
AOC assumes no liability, express or implied, arising out of any unauthorized modification of design.
Servicer assumes all liability.

FOR PRODUCTS CONTAINING LASER:


DANGER-Invisible laser radiations when open AVOID DIRECT EXPOSURE TO BEAM.
CAUTION-Use of controls or adjustments or performance of procedures other than those specified herein may
result in hazardous radiation exposure.
CAUTION -The use of optical instruments with this product will increase eye hazard.

TO ENSURE THE CONTINUED RELIABILITY OF THIS PRODUCT, USE ONLY ORIGINAL MANUFACTURER'S
REPLACEMENT PARTS, WHICH ARE LISTED WITH THEIR PART NUMBERS IN THE PARTS LIST SECTION OF
THIS SERVICE MANUAL.
Take care during handling the LCD module with backlight unit
-Must mount the module using mounting holes arranged in four corners.
-Do not press on the panel, edge of the frame strongly or electric shock as this will result in damage to the screen.
-Do not scratch or press on the panel with any sharp objects, such as pencil or pen as this may result in damage to
the panel.
-Protect the module from the ESD as it may damage the electronic circuit (C-MOS).
-Make certain that treatment person’s body is grounded through wristband.
-Do not leave the module in high temperature and in areas of high humidity for a long time.
-Avoid contact with water as it may a short circuit within the module.
-If the surface of panel becomes dirty, please wipe it off with a soft material. (Cleaning with a dirty or rough cloth may
damage the panel.)

2
Revision List

Version Release Date Revision Instructions Customer Model TPV Model

E32AAZNKW3ACXNX
LC32H063D
E32AAZNKW3ACNNX
A00 Jun.21,2010 Initial Release
E42AAZNKW3ACXNX
LC42H063D
E42AAZNKW3ACNNX

3
1. General Specification

Model LC32H063D/LC42H063D
LC32H063D: 800 mm diagonal (31.5” viewable)
Panel Size
LC42H063D: 1067 mm diagonal (42” viewable)
Resolution 1920 x 1080
NTSC standard
TV System
ATSC standard (8-VSB, Clear-QAM)
VHF: 2 through 13
UHF: 14 through 69
Cable TV:
Channel Coverage Mild band (A - 8 through A - 1, A through I)
Super band (J through W)
Hyper band (AA through ZZ, AAA, BBB)
Ultra band (65 through 94, 100 through 125)
LC32H063D: 10 W x 2
Speaker
LC42H063D: 12 W x 2
Antenna Impedance 75Ω
LC32H063D: 120V~60Hz, 150W
Power Source
LC42H063D: 120V~60Hz, 220W
Standby Power Consumption <1W
Video/Audio Terminals Rear AV x1: S-Video/Video/Audio Input/Audio output.
Y: 1 V(p-p), 75 ohm, negative sync.
S-Video Input*
C: 0.286 V(p-p) (burst signal), 75 ohm
VIDEO: 1 V(p-p), 75 ohm, negative sync.
Video/Audio Input
AUDIO: 500mv (rms)
Rear Component x1:
Y: 1V(p-p), 75 ohm, including sync.
Component Input Pr/Cr: ±0.35V(p-p), 75 ohm
Pb/Cb: ±0.35V(p-p), 75 ohm
AUDIO: 500mv (rms)
HDMI INPUT: Side HDMI x4
HDMI Terminals HDCP compliant
E-EDID compliant
VGA INPUT:
Rear VGA (D-SUB 15 Pin) Input x1
VGA Terminals
E-EDID compliant
Audio Input: Mini-jack for stereo (3.5Ø )
Headphone Audio Output: Mini-jack for stereo (3.5Ø )
SPDIF Output Optical Digital Audio Out jack.
Size (W x H x D) LC32H063D: 778.51 x 552.20 x 250.5
(With Base And Stand) (Mm) LC42H063D: 1011.4 x 698.2x x 278.2
LC32H063D: 10.95Kg (with stand) / 9.35Kg (w/o stand and base)
Weight
LC42H063D: 18.8 Kg (with stand) / 16.5 Kg (w/o stand and base)
LC32H063D: 200 x 200 mm (Wall mount kit is not included)
Wall Mount Size
LC42H063D: 400 x 200 mm (Wall mount kit is not included)
Wall-Mount Accessory Optional accessory and not included in standard package
Equipment:
35 ºC for moderate climates (Maximum ambient temperature)
Operation Temperature
-20 ºC~50 ºC
Storage Temperature

* S-Video Input
You can connect your TV set to a high-resolution video source (such as Super VHS videocassette recorder, Laser
Disc player, and DVD Home Theater Set) in order to provide maximum consumer viewing satisfaction.

Note:
Designs and specifications are subject to change without notice.
This model may not be compatible with features and/or specifications that may be added in the future.

4
2. Operating Instructions
2.1 The Use of Remote Control

5
6
2.2 To Use the Menus

7
8
9
10
11
12
13
14
15
16
17
18
19
2.3 How to Connect

20
21
2.4 Front Panel Control Knobs

22
3. Input/Output Specification
3.1 RGB Signal Input

15 - Pin Color Display Signal Cable

Pin No. Description Pin No. Description

1 Red Video 9 No Pin


2 Green Video 10 Sync Ground
3 Blue Video 11 SDA(Remote Control)
4 SCL(Remote Control) 12 Serial Data for DDC
5 Ground 13 H-Sync.
6 Red Video Ground 14 V-Sync.
7 Green Video Ground 15 Serial Clock for DDC
8 Blue Video Ground

3.2 HDMI Digital Connector Pin Assignments

Pin No. Description Pin No. Description

1 TMDS Data2+ 2 TMDS Data2 Shield


3 TMDS Data2- 4 TMDS Data1+
5 TMDS Data1 Shield 6 TMDS Data1-
7 TMDS Data0+ 8 TMDS Data0 Shield
9 TMDS Data0- 10 TMDS Clock+
11 TMDS Clock Shield 12 TMDS Clock-
13 CEC 14 NC
15 SCL 16 SDA
17 DDC/CEC Ground 18 +5V Power
19 Hot Plug Detect

23
3.3 Compatible Mode Table

Presetting PC Mode
Standard Resolution Horizontal Frequency(kHz) Vertical Frequency(Hz)
VESA 640 x 480 31.469 59.94
VESA 800 x 600 37.879 60.317
VESA 1024 x 768 48.363 60.004
VESA 1280 x 720 44.772 59.855
VESA 1280 x 768 47.396 59.995
VESA 1280 x 1024 63.981 60.02
VESA 1440 x 900 55.469 59.901
VESA 1680 x 1050 65.29 59.954
VESA 1920 x 1080 67.5 60

Presetting Video Mode


Standard Resolution Horizontal Frequency(KHz) Vertical Frequency(Hz)
SD 480i 15.734 60
SD 480P 31.5 60
HD 720P 45 60
HD 1080i 33.75 60
FHD 1080p 67.5 60

24
4. Mechanical Instructions
1. Remove the screws to remove the rear cover.
LC32H063D

LC42H063D

25
2. Remove the screws to remove stand base.
LC32H063D

LC42H063D

26
3. Remove the screws to remove main board, power board and speakers.
LC32H063D

LC42H063D

27
4. Remove the screws to remove bracket and separate panel and bezel.
LC32H063D

LC42H063D

28
5. Remove the screws to remove key board and IR board.

29
5. Repair Flow Chart
1. No power

No power (LED “Off”)

No
Check the AC input and Power “On”
the power is “ON”?

Yes

No
Power board output=5V? Replace the power board

Yes

Check the IR board and LED

Replace the IR board

No

Replace the main board

30
2. Can’t start

Can’t start(LED red)

No
Power board output=24V? Replace the power board

Yes

Yes

Check the power key is under control? Replace the key board

No

Yes

Check the IR receiver is normal? Replace the IR board

No

Replace the main board

No
Replace the Power board

31
3. No display

No display (LED blue)

No
Check TV is under control and power
Replace the main board
on/off by remote control and power key?

Yes

Check the backlight is


“On”?

Yes
No

Check the LVDS cable


No Check the B/L
Yes signal is available?
No
Reinsert or replace the
LVDS cable Yes Replace main board

Panel Vcc = 12V? Power board output=24V?

No No

Yes Replace the power board


Yes
Replace the main board

Replace the Panel


Replace the Panel

32
4. Sound problem

No sound or sound abnormal

Check the audio source connection


and the TV system are correct? No

Reinsert the audio cable or


Yes change the TV system

Check the TV is muted, adjust the


volume or enter the menu to reset?
No

Check the cable between the


speakers and main board is ok? No

Replace the cable


Yes

Check the speaker resistance value is in spec


(Remark: The value is marked on the speaker)?
No

Replace the main board


Yes

Replace the speaker

33
5. Remote control malfunction

Remote Control malfunction

Yes
Check the remote control battery is Replace the battery
not properly placed or no power?

No

Yes

Use the other remote controls Replace the remote control

No

Yes
Whether the IR board is
abnormal? Replace the IR board

No

Replace the main board

34
6. OSD is unstable or can’t work normally

OSD is unstable or can’t work normally

No
Key board connected properly? G Reconnect the key board

Yes

No
Buttons are ok? G Replace the button function

Yes

No
Key board is ok? G Replace the key board

Yes

Replace the main board

35
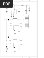
6. PCB Layout
6.1 Main Board
715G3620M01000005F

36
37
6.2 Power Board
LC32H063D 715G3781P01L30003H

38
39
40
LC42H063D 715G3885P02W30003S

41
42
43
6.3 Key Board
715G3814K01000003S

6.4 IR Board
715G3821R01000004M

44
7. Adjustment

ADC Adjustment
1. Press menu key and then press number key 1 Æ 9 Æ 9 Æ 9. It will achieve the factory mode. Take the BBY factory
menu for example:

2. Change TV, press the item “Current Source” to Component mode and change signal to Timing314(Component
720p) and Pattern 122(SMPTE Bar), press the item “Auto Color”; Change TV, press the item “Current Source” to
PC mode and change signal to PC TIMING 137(1024X768@60Hz) Pattern 147 (16 Grays), press the item “Auto
Color”.

45
F/W Upgrade with USB SOP 

Step 1: Ready for F/W Upgrade


1.1 Prepare a USB memory (The file system of USB memory must be FAT16 or FAT 32).
1.2 Copy the file (EPI_LC32H063D_HW-1_SW-V2.03_USB_20100507.ecc or
EPI_LC42H063D_HW-1_SW-V2.03_USB_20100507.ecc) from your computer to the USB memory, and remove it
from computer’s USB port!
Note: 1) The F/W file name format must be “EPI_”+ model name + ”_HW-” + ver No. +”_SW-” + ver
No.+”_USB_”+Date

LC32H063D

LC42H063D
2) The version of this F/W is V2.03.
3) Make sure there is only one F/W file in your USB memory.

Step 2: F/W Upgrade


2.1 AC ON TV(Power plug Figure 2.1/2.2)

Figure 2.1 Figure 2.2


2.2 Press the power key on the Remote Control or the right side of TV to turn on TV.

46
Figure 2.3 Figure 2.4
2.3 Plug the USB memory on the USB porton the side I/O port of TV.(Figure 2.5)

Figure 2.5
2.4 When TV detect the USB memory and display below Upgrade info (Figure 2.6), press “Left” & “OK” button(on the
Navigation Keys on the Remote control, as follows Figure 2.7 ) to select “Yes” option to download F/W(Figure 2.8)

LC32H063D

47
LC42H063D
Figure 2.6

OK
Left

Down

Figure 2.7

LC32H063D

LC42H063D
Figure 2.8
2.5 TV will upgrade automatically.
Note: When Upgrade on the process, please don’t Power-Off! (Figure 2.9)

48
Figure 2.9
2.6 When upgrade 100% and prompt for Upgrade Success info ,remove the USB Drive and press “OK” key (on the
Navigation Keys on the Remote control )to reset TV (Figure 2.10)

Figure 2.10

Step 3: Check the F/W version and reset to default.


3.1 Press “MENU/EXIT”+”1”+”9” +”9” +”9” +”OK” key to enter the factory mode (Figure 3.1).

49
Do the following steps rapidly:
1. Press “MENU/EXIT”;
2. Press”1”+”9” +”9” +”9”;
3. Press “OK”

Menu/
Exit

Figure 3.1
3.2 Check the F/W version on the fifth row of the factory mode info(eg, the “Ver” info is V2.03). If F/W version is
incorrect, please check the version of F/W in your USB memory, else let’s go to Step 3.3.

LC32H063D LC42H063D
Figure 3.2
50
3.3 If F/W version is correct, press ‘down’ Key to choose ‘Reset to Def’ option (The option will be highlighted). Then
press ‘OK’ Key to active ‘Reset to Def’.

Figure 3.3 Figure 3.4


3.4 When “Reset to Def” show ”Done”, then press ‘down’ Key to choose ‘exit’ option and press ‘OK’ Key to be off
factory mode.

Figure 3.5

DDC upgrade
As the DDC data were included in the software, this model do not need a separate DDC Upgrade.

51
8. Block Diagram

Power Board Input : +5VSB , P12V, P24V


M ax. 4A P24V
P24V Inverter & Audio Amplifier

P12V
System Block Diagram M ax. 1A
P12V Panel LVDS Power
5VT
U706 G9084-50TU3U M ax. 5A

Tuner LVDS LCD PANEL POWER M ax. 2.5A +5VSB 3V3_STB


VIF +5VSB U701 G5692P11U M ax. 2A
ENV56U02D8F BOARD
1V8_STB
U702 G1084-18 M ax. 5A
VIDEO CVBS DDRII * 2
H5PS5162FFR-S6C VCC5D D3V3
VIDEO S VCC5D U703 G1084-33 M ax. 1.5A

YPbPr YPbPr D1V8


FLASH ROM U704 SC4525BSETRT M ax. 3A
MX25L3205DM2I-12G VCC1V1
U705 SC4215ASTRT M ax. 2A
VGA RGB

SN74LVC1G17 Hsync, Vsync


I2C GPIO
M24C02

ZR39787HGCF EJTAG

HDMI-1 TMDS
M24C64-WMN6P

TMDS
Main Board Power System
HDMI-2
TMDS
SiI9287ACNU P24V PANEL Inve rte r
HDMI-3 TMDS Audio Amplifier
SPEAKER
STA339BW13TR U602 STA339BW13TR A24V For Audio Am plifie r
HDMI-4 TMDS

Earphone Amplifier P12V PANEL LVDS Pow e r


EarPhone Output
MAX9728AETC+ 5VT
AV AUDIO-R\L U706 G9084-50TU3U TU101 ENV56U02D8F For TUNER+5V

Line Out Driver


YPbPr AUDIO-R\L Line Out +5V SB U105 M 24C02-WDW6P For VGA EDID
DRV602PW
3V3_STB
U701 G5692P11U U501 SiI9287ACNU For HDM I Sw itch
VGA AUDIO-R\L S/PDIF Output
U401 ZR39787HGCF For ZR39787HGCF uM CU
1V8_STB
U702 G1084-18 U401 ZR39787HGCF For ZR39787HGCF uM CU
Audio Output
Q703 AO4449
VCC5D
U409 G5250K1T1U USB5V For USB OCT

U606 M AX9728AETC+ 5V_HP For Audio He adphone Am plifie r

U604 DRV 602PW For Audio Line Out Drive r


D3V3
U703 G1084-33 U401 ZR39787HGCF For ZR39787HGCF uM CU

U406 M 24C64-WDW6TP For uM CU EEPROM

U405 M X25L3205DM 2I-12G For SPI Flas h


D1V8
U704 SC4525BSETRT U401 ZR39787HGCF For ZR39787HGCF

U402, U403 For DDR II


H5PS5162FFR-S6C
VCC1V 1
U705 SC4215ASTRT U401 ZR39787HGCF For ZR39787HGCF

52
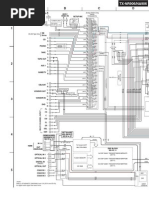
9. Schematic Diagram
9.1 Main Board
715G3620M01000005F
5VT U401P
ENV56U02D8F TU101
ET-29DHRV TUNER
FB101 D3V3 Place parts very close to U401 Demodulator
0R05 1/10W
C101 C103 C104 C102 10N 16V 0402 SIF_N AF4
1 C105 10N 16V 0402 SIF_P AE4 SIF_AINN
NC 2 100N16V 4.7uF 10V SIF_AINP
1 +B 3 0402 2.2nF 50V R101 R102
2 RF-AGC Monitor C109 100P 50V
3 5
NC 6 C106 2.2nF 50V L104 L101 C107 1000PF50V IF_AINN AF2
5 BT Monitor 2.2K 1/10W 0.082uH 47R 1/8W C108 1000PF50V IF_AINP AE2 IF_AINN
IF_AINP

2
6 2.2K 1/10W
9 R104 100 OHM 1/10W I2C1_SCL L102 C110
SCL I2C1_SDA I2C1_SCL 6,9
SDA
10 R105 100 OHM 1/10W
I2C1_SDA 6,9 73G 63827 5T R106 3.9K 1/10W AD3
IF_RBIAS
9 11 0.15uH 5%82pF 50V C111 100N16V 0402 AD2
10 IF Monitor 12 IF_AGC C112 100N16V 0402 AD1 IF_VINBIAS
11 IF AGC 13 IF_AN IF_VCM
IFD-out1

1
12 14 IF_AP L105 L103 C113 100N16V 0402 AF1
13 IFD-out2 0.082uH 47R 1/8W C114 100N16V 0402 AE1 IF_VREFN
IF_VREFP
TH4
TH3
TH2
TH1

14 C116 C117 C118 C115 100P 50V D3V3

22P 50V 22P 50V 100N16V AD8


DEMOD_CLKO
18
17
16
15

5V: +B = 150mA(MAX) 0402 AC7


MPEG_FAIL
R108 33 OHM 1/10W AC8
I2C Bus Address 7 DEMOD_RSTN DMOD_RST_N
AC6
TU_GND R109 4.7K 1/10W PARAM0 AE7 SA_DATA
#C2H (Write Mode) PARAM0
#C3H (Read Mode)
AF8
TU_GND RF_AGC
IF_AGC R111 2K 1/10W AF7
AA5 IF_AGC
C119 IF_DVAL_GPIO
Place R111 & C119
100N16V ZR39787HGCF
0402 close to U401

VGA Input 6 UART0_TX


UART0_TX R112 220 OHM 1/10W
VCC5D U101
AZC199-04S
CN101
UART0_RX R113 220 OHM 1/10W 4 3
6 UART0_RX I/O3 I/O2
5 2
VGA5V 6 VDDGND 1

17
ZD101 I/O4 I/O1
1 2 11 1 FB102 1 2 30 OHM VGA_R
VGA_R 4
6
VGA_SDA R114 100 OHM 1/10W VPORT0603100KV05 12 2 FB103 1 2 30 OHM VGA_G
5 VGA_SDA VGA_G 4
7
RGB_HSY NC R115 1K 1/10W 13 3 FB104 1 2 30 OHM VGA_B
VGA_B 4
8
RGB_VSY NC R116 1K 1/10W 14 4
9 R117 R118 R119 C120 C121 C122
VGA_SCL R120 100 OHM 1/10W 15 5
5 VGA_SCL
U102 10 C123 75R 1/10W 1% NC/12pF 50V
C124 C125 VCC5D AZC199-04S 75R 1/10W 1% NC/12pF 50V NC/12pF 50V
R121 R122 DB15 100N16V 75R 1/10W 1%

16
NC/47pF 4 3 0402
I/O3 I/O2
NC/330pF 5
VDDGND
2 88G 35315F HJ
VGA5V +5VSB 2.2K 1/10W 6 1
2.2K 1/10W I/O4 I/O1
1

ZD102 D3V3 3V3_STB


VGA_5V BAT54C
C126 C127
3

5
100N16V 100N16V
0402 0402
C128 RGB_HSY NC 2 4 R123 33 OHM 1/10W VGA_HSY NC RGB_HSY NC 2 4 VGA_HSY NC_DET
VGA_HSYNC 4 VGA_HSY NC_DET 7
3

3
220N 16V R124 R125 R126 U103 C129 U104
SN74LVC1G17DBVR SN74LVC1G17DBVR
NC/22pF
U105
1.5K 1/10W NC/1K 1/10W
1 8 1.5K 1/10W D3V3 3V3_STB
2 E0 VCC 7 R127 NC/33 OHM 1/10W VGA_EDID_WP
E1 WC VGA_SCL VGA_EDID_WP 7
3 6 C130 C131
4 E2 SCL 5 VGA_SDA
VSS SDA R128
5

5
NC/M24C02-WDW6P 100N16V 100N16V
NC/10K 1/10W 0402 0402
RGB_VSY NC 2 4 R129 33 OHM 1/10W VGA_VSY NC RGB_VSY NC 2 4 VGA_VSY NC_DET
VGA_VSY NC 4 VGA_VSYNC_DET 7
3

3
U106 C132 U107
SN74LVC1G17DBVR SN74LVC1G17DBVR
NC/22pF

TPV ( Top Victory Electronics Co . , Ltd. ) OEM MODEL Size Custom

絬隔瓜絪腹 TPV MODEL Rev 1.0


Key Component
03-Tuner/VGA Inputs PCB NAME 715G3620
称爹 <称爹>
Date Tuesday , March 16, 2010 Sheet 3 of 13

53
U401F
FB613 300 OHM LINE_OUT_R
LINE_OUT_L LINE_OUT_L 10
FB614 300 OHM
LINE_OUT_R 10 Place parts very close to U401 Video In I/F

2
AV_S_Y C168 0.22UF 10V U3
ZD607 ZD606 C690 C689 AV_S_C C169 0.22UF 10V V3 SVIDEO0Y
CN131 SVIDEO0C
2 OUT_R 100P 50V 100P 50V U4
SVIDEO1Y

REAR
VPORT0603100KV05 V4
3 OUT_L VPORT0603100KV05 SVIDEO1C

1
1 U5
SVIDEO2Y

S Input
8 V5
7 S_Y FB110 1 2 30 OHM AV_S_Y SVIDEO2C
5 S_C FB111 1 2 30 OHM AV_S_C

Audio output
6

2
4
9 ZD108 ZD109 R174 R175 AV_CVBS C135 0.22UF 10V 0402 AA3
AB3 CVBS0
PHONEJACK C136 AB4 CVBS1
VPORT0603100KV05 AA4 CVBS2
CVBS3
88G 30258A YG VPORT0603100KV05 75R 1/10W 1% NC/22pF

1
75R 1/10W 1% 0402
88G 30258A CL

Y PbPr_Pr C137 0.22UF 10V 0402 U2


Y PbPr_Y C138 0.22UF 10V 0402 U1 VIN_R1
CVBS FB105 1 2 30 OHM AV_CVBS Y PbPr_Pb C139 0.22UF 10V 0402 V1 VIN_G1
C140 10N 16V 0402 V2 VIN_B1
SOY _IN0

2
R130 C141 C142 C143
CN111 ZD103
NC/22pF NC/22pF NC/22pF W2
0402 0402 0402 W1 VIN_R2
3 2 VPORT0603100KV05 75R 1/10W 1% Y1 VIN_G2

E
1 Y2 VIN_B2
SOY _IN1

1
REAR 6 5
B

F
4 R135 10K 1/10W AV_Audio_L VGA_R C148 0.22UF 10V 0402 T2
AV_Audio_L 10 3 VGA_R VGA_G VGA_R0
0.22UF 10V 0402
Component Input
C149 T1
AV_Audio_R 3 VGA_G VGA_B VGA_G0
9 8 R137 10K 1/10W C150 0.22UF 10V 0402 T3
C

G 7
AV_Audio_R 10 3 VGA_B
C151 10N 16V 0402 T4 VGA_B0
SOG_IN0

2
Composite Input
C133 C134 R139 R140 C154 C155 C156
12 11 ZD104 ZD105
D

10 100P 50V100P 50V NC/22pF NC/22pF NC/22pF


0402 0402 0402 VGA_HSY NC R5
3 VGA_HSYNC VGA_VSY NC AFE_HS_IN
JACK VPORT0603100KV05 10K 1/10W T5
3 VGA_VSY NC AFE_VS_IN
VPORT0603100KV05 10K 1/10W

1
88G 78 1376C
88G 78 13 76 YG AB11
VGA_SCL_GPIO_P28
AE9
Y FB106 1 2 30 OHM Y PbPr_Y VGA_SDA_GPIO_P29

Pb FB107 1 2 30 OHM Y PbPr_Pb C157 4.7uF 10V AA1


VREFP
Pr FB108 1 2 30 OHM Y PbPr_Pr AA2
VREFN
U108 R144 R145 R146
VCC5D AZC099-04S.R7G C158 0.47uF 16V AB1
VCOM
4 3 R151 62K 1/10W L4
5 I/O3 I/O2 2 75R 1/10W 1% 75R 1/10W 1% RSET
6 VDDGND 1 75R 1/10W 1%
I/O4 I/O1
W3
K5 REFNODE_GND_CVBS
Y PbPr_L R147 10K 1/10W Y PbPr_Audio_L L5 REFNODE_GND_G
Y PbPr_Audio_L 10 REFNODE_GND_R
M5
Y PbPr_R R148 10K 1/10W Y PbPr_Audio_R N5 REFNODE_GND_B
Y PbPr_Audio_R 10 REFNODE_GND_Ch
2

C152 C153 R149 R150


ZD106 ZD107 ZR39787HGCF
100P 50V100P 50V

VPORT0603100KV05 10K 1/10W


VPORT0603100KV05 10K 1/10W
1

Video signal
Lighting Logo
D3V3 D3V3

detect R152 LED


Active Low R153 R154 3V3_STB

10K 1/10W
100K 1/10W R155 AV_CVBS_DET D3V3
AV_CVBS_DET 7
10K 1/10W 33 OHM 1/10W D3V3
D101 R166
Q101 R167
MMBT3904 R181 NC/0R05 1/10W 5%
R156 C159 LL4148 R157 R177 R179 NC/10K 1/10W 5%
AV_CVBS Q102 C160 C161
MMBT3904
2K 1/10W 10uF 16V R158 10N 50V 10uF 16V 10K 1/10W Q105
200KOHM 1/10W 100K 1/10W R182 AV_S_DET R168 NC/AO3401
AV_S_DET 7
10K 1/10W 33 OHM 1/10W Q106
7 LIGHTING_LOGO_1
D103 NC/MMBT3904
200KOHM 1/10W Q110 NC/3K3 1/10W 5%
MMBT3904 3V3_STB
R176 C165 LL4148 R180 R169
AV_S_Y Q109 C166 C167
D3V3 MMBT3904 NC/10K 1/10W 5% CN104
D3V3 2K 1/10W 10uF 16V R178 10N 50V 10uF 16V FB109 NC/CONN
200KOHM 1/10W
R170 1
2 1
R159 R171 NC/300 OHM 2
R160 R161 200KOHM 1/10W NC/220R 1/10W 5% 3
NC/10K 1/10W 5%

10K 1/10W 3P S/T 2.0mm


100K 1/10W R162 Y PbPr_DET Q107 33G3802 3B Y
Y PbPr_DET 7
10K 1/10W 33 OHM 1/10W R172 NC/AO3401
D102 Q108
7 LIGHTING_LOGO_2
Q103 NC/MMBT3904
MMBT3904 NC/3K3 1/10W 5%
R163 C162 LL4148 R164
Y PbPr_Y Q104 C163 C164 R173 Light Normal Off
MMBT3904
LOGO LED
2K 1/10W 10uF 16V R165 10N 50V 10uF 16V NC/10K 1/10W 5% LIGHTING_LOGO_1 1 0 0
200KOHM 1/10W
LIGHTING_LOGO_2 0 1 0
200KOHM 1/10W

T P V ( Top Victory Electronics Co . , Ltd. ) OEM MODEL Size C

絬隔瓜絪腹 TPV MODEL Rev 1.0


Key Component PCB NAME 715G3620
04-AV/YPbPr Inputs 称爹 <称爹>
Date Tuesday , March 16, 2010 Sheet 4 of 13

54
Run As 100 Ohm Differential Pairs Run As 100 Ohm Differential Pairs

CN506 HDMI
HDMI0_CLKN 1 4 HDMI0_CLKN U401O
L501 NC/90 ohm 3V3_STB
7 HDMI0_D0P HDMI0_CLKP 2 3 HDMI0_CLKP
TMDSD0+ 9 HDMI0_D0N
TMDSD0- HDMI0_D0N 1 4 HDMI0_D0N
HDMI1 I/F

2
4 HDMI0_D1P L502 NC/90 ohm HDMITX_D2P B4
TMDSD1+ 6 HDMI0_D1N HDMI0_D0P 2 3 HDMI0_D0P HDMITX_D2N A4 HDMI1_D2P
TMDSD1- HDMI0_5V ZD501 HDMI1_D2N
1 HDMI0_D2P HDMI0_D1N 1 4 HDMI0_D1N 3V3_STB HDMITX_D1P C4
TMDSD2+ 3 HDMI0_D2N L503 NC/90 ohm BAT54C HDMITX_D1N C5 HDMI1_D1P
TMDSD2- R501 R502 HDMI0_D1P 2 3 HDMI0_D1P HDMI1_D1N
10 HDMI0_CLKP HDMITX_D0P A5
TMDSC+ HDMI1_D0P

3
12 HDMI0_CLKN 10K 1/10W HDMI0_D2N 1 4 HDMI0_D2N HDMITX_D0N B5
TMDSC- 10K 1/10W L504 NC/90 ohm HDMI1_D0N
15 DDC0_SCL HDMI0_D2P 2 3 HDMI0_D2P R503 R504 HDMITX_CLKP B6
SCL 16 DDC0_SDA HDMITX_CLKN A6 HDMI1_CLKP
SDA 13 HDMI_CEC 27K 1/10W Q501 NC HDMI1_CLKN
CEC 19 HDMI0_HPD
HPD HDMI_CEC HDMITX_CEC B7
18 1 2 HDMI1_CLKN 1 4 HDMI1_CLKN A7 HDMI1_SCL
VCC5 FB501 L505 NC/90 ohm 2SK3018 PANEL_CTRL1 R471 33 OHM 1/10W D6 HDMI1_SDA GPIO_P12
HDMI1_CLKP HDMI1_CLKP 9 PANEL_CTRL1 HDMI1_HPD
14 120OHM 2 3
NC C501 R505 HDMITX_5V R506 NC/0R05 1/10W C7 GPIO_P14
2 HDMI1_D0N 1 4 HDMI1_D0N R507 10K 1/10W HDMI1_5VSENSE
DSHLD0 5 100N16V 3.3K 1/10W L506 NC/90 ohm
DSHLD1 8 0402 HDMI1_D0P 2 3 HDMI1_D0P
DSHLD2 ZR39787HGCF
11
CSHLD0 17 HDMI1_D1N 1 4 HDMI1_D1N
DDC_GND

HDMI2_CLKN

HDMI1_CLKN
HDMI2_CLKP

HDMI1_CLKP
L507 NC/90 ohm

HDMI2_D2P

HDMI2_D1P

HDMI2_D0P

HDMI1_D2P

HDMI1_D1P

HDMI1_D0P
HDMI2_D2N

HDMI2_D1N

HDMI2_D0N

HDMI1_D2N

HDMI1_D1N

HDMI1_D0N
20 HDMI1_D1P 2 3 HDMI1_D1P
SHLD0 21
SHLD1 22 HDMI1_D2N 1 4 HDMI1_D2N
SHLD2 23 L508 NC/90 ohm 3V3_STB HD3V3
SHLD3 HDMI1_D2P 2 3 HDMI1_D2P FB502
R508 0R05 1/10W
1 2
88G 34019E AT 120OHM

Side HMDI1 HDMI2_CLKN 1 4 HDMI2_CLKN U401G

18
17
16
15
14
13
12
11
10
9
8
7
6
5
4
3
2
1
L509 NC/90 ohm
HDMI2_CLKP 2 3 HDMI2_CLKP

R2X2+

R2X1+

R2X0+

R2XC+

R1X2+

R1X1+

R1X0+

R1XC+
R2X2-

R2X1-

R2X0-

R2XC-

VCC33

R1X2-

R1X1-

R1X0-

R1XC-
RSVD
HDMI2_D0N 1 4 HDMI2_D0N
HDMI0 I/F
L510 NC/90 ohm B8
HDMI2_D0P 2 3 HDMI2_D0P 73 A8 HDMI0_D2P
CN507 HDMI ePAD HDMI0_D2N
HDMI3_CLKN 19 72 HDMI0_D2P
HDMI2_D1N 1 4 HDMI2_D1N HDMI3_CLKP 20 R3XC- R0X2+ 71 HDMI0_D2N C8
L511 NC/90 ohm HDMI3_D0N 21 R3XC+ R0X2- 70 HDMI0_D1P C9 HDMI0_D1P
7 HDMI1_D0P HDMI2_D1P 2 3 HDMI2_D1P HDMI3_D0P 22 R3X0- R0X1+ 69 HDMI0_D1N HDMI0_D1N
TMDSD0+ 9 HDMI1_D0N HDMI3_D1N 23 R3X0+ R0X1- 68 HDMI0_D0P A9
TMDSD0- HDMI2_D2N 1 4 HDMI2_D2N HDMI3_D1P 24 R3X1- R0X0+ 67 HDMI0_D0N B9 HDMI0_D0P
4 HDMI1_D1P L512 NC/90 ohm HDMI3_D2N 25 R3X1+ R0X0- 66 HDMI0_CLKP HDMI0_D0N
TMDSD1+ 6 HDMI1_D1N HDMI2_D2P 2 3 HDMI2_D2P HDMI3_D2P 26 R3X2- U501 R0XC+ 65 HDMI0_CLKN B10
TMDSD1- HDMI1_5V 27 R3X2+ R0XC- 64 A10 HDMI0_CLKP
1 HDMI1_D2P 28 VCC33 VCC33 63 HDMITX_CLKN HDMI0_CLKN
TMDSD2+ 3 HDMI1_D2N DDC0_SDA 29 RSVD TXC- 62 HDMITX_CLKP HDMITX_CEC D8 GPIO_P16
TMDSD2- R509 R510 DDC0_SCL 30 DSDA0 SiI9287BCNU TXC+ 61 HDMITX_D0N B11 HDMI0_CEC
10 HDMI1_CLKP HDMI3_CLKN 1 4 HDMI3_CLKN HDMI0_HPD 31 DSCL0 TX0- 60 HDMITX_D0P A11 HDMI0_SCL
TMDSC+ 12 HDMI1_CLKN 10K 1/10W L513 NC/90 ohm HDMI0_5V R511 10R 1/10W 5% 32 CBUS_HPD0 TX0+ 59 HDMITX_D1N PANEL_CTRL2 R472 NC D9 HDMI0_SDA GPIO_P15
TMDSC- HDMI3_CLKP HDMI3_CLKP DDC1_SDA R0PWR5V TX1- HDMITX_D1P 9 PANEL_CTRL2 HDMI0_HPD
10K 1/10W 2 3 33 58
15 DDC1_SCL DDC1_SCL 34 DSDA1 TX1+ 57 HDMITX_D2N HDMI_3V3 D7 GPIO_P17
SCL 16 DDC1_SDA HDMI3_D0N 1 4 HDMI3_D0N HDMI1_HPD 35 DSCL1 TX2- 56 HDMITX_D2P HDMI0_5VSENSE
SDA CBUS_HPD1 TX2+

MICOM_VCC33
13 HDMI_CEC L514 NC/90 ohm HDMI1_5V R512 10R 1/10W 5% 36 55 HDMITX_5V R515 D3
CEC HDMI1_HPD HDMI3_D0P HDMI3_D0P R1PWR5V TPWR/CI2CA HDMI_ATEST

CBUS_HPD2

CBUS_HPD3
19 2 3 C3
HPD HDMI_REXT

R2PWR5V

R3PWR5V

R4PWR5V
R513 3V3_STB HD3V3
18 1 2 HDMI3_D1N 1 4 HDMI3_D1N R514 390R 1/10W 1%

SBVCC

CEC_D
DSDA2

DSDA3

DSDA4

CEC_A
DSCL2

DSCL3

DSCL4
VCC5

CSDA
FB503 L515 NC/90 ohm

CSCL
ZR39787HGCF
HDMI3_D1P HDMI3_D1P

INT
14 120OHM 2 3 0R05 1/10W 4.7K 1/10W
NC C502 R516 R517 R518
2 HDMI3_D2N 1 4 HDMI3_D2N
DSHLD0

37
38
39
40
41
42
43
44
45
46
47
48
49
50
51
52
53
54
5 100N16V 3.3K 1/10W L516 NC/90 ohm
DSHLD1 8 0402 HDMI3_D2P 2 3 HDMI3_D2P
DSHLD2 11 MICOM R522 6K8 1/10W 5% MICOM NC/10K 1/10W
CSHLD0 17 CSCL R519 33 OHM 1/10W 10K 1/10W I2C_SCL
DDC_GND CSDA I2C_SCL 6,11
R520 33 OHM 1/10W

HDMI2_HPD

HDMI3_HPD
DDC2_SDA
DDC2_SCL

DDC3_SDA
DDC3_SCL
20 R523 C503 R521 33 OHM 1/10W HDMI_INT
SHLD0 HDMI_INT 7
21 R524
SHLD1 22 NC 1UF16V HD3V3 R525 R526 NC
SHLD2 23 NC VGA_5V
SHLD3 0R05 1/10W I2C_SDA
I2C_SDA 6,11
Q502
2N7002K U401D
88G 34019E AT R528 R527 0R05 1/10W VGA_SCL
HDMI2_5V VGA_SDA VGA_SCL 3
R529 0R05 1/10W
Side HMDI2 10R 1/10W 5%
VGA_SDA 3
R530 HDMI_ISOLATE
100 OHM 1/10W
HDMI2 I/F
D1
R531 R532 D2 HDMI2_D2P
HDMI3_5V HDMI2_D2N
CN508 HDMI CN509 HDMI C1
10R 1/10W 5% C2 HDMI2_D1P
10K 1/10W HDMI2_D1N
B1
7 HDMI2_D0P 7 HDMI3_D0P R533 NC B2 HDMI2_D0P
TMDSD0+ HDMI2_D0N TMDSD0+ HDMI3_D0N RESET_N 6 HDMI2_D0N
9 9
TMDSD0- TMDSD0- Q503 A1
4 HDMI2_D1P 4 HDMI3_D1P NC/AO3401 A2 HDMI2_CLKP
TMDSD1+ 6 HDMI2_D1N TMDSD1+ 6 HDMI3_D1N HDMI2_CLKN
TMDSD1- HDMI2_5V TMDSD1- HDMI3_5V HD3V3 B3
1 HDMI2_D2P 1 HDMI3_D2P A3 HDMI2_SCL
TMDSD2+ 3 HDMI2_D2N TMDSD2+ 3 HDMI3_D2N D4 HDMI2_SDA GPIO_P18
TMDSD2- R534 R535 TMDSD2- R536 R537 HDMI2_HPD
10 HDMI2_CLKP 10 HDMI3_CLKP HDMI_ISOLATE E6 GPIO_P20
TMDSC+ 12 HDMI2_CLKN 10K 1/10W TMDSC+ 12 HDMI3_CLKN 10K 1/10W C504 C505 C506 HDMI2_5VSENSE
TMDSC- 10K 1/10W TMDSC- 10K 1/10W
15 DDC2_SCL 15 DDC3_SCL 100N16V 100N16V 1UF16V ZR39787HGCF
SCL 16 DDC2_SDA SCL 16 DDC3_SDA 0402 0402
SDA 13 HDMI_CEC SDA 13 HDMI_CEC
CEC 19 HDMI2_HPD CEC 19 HDMI3_HPD
HPD HPD
18 1 2 18 1 2
VCC5 FB504 VCC5 FB505
14 120OHM 14 120OHM
NC C507 R538 NC C508 R539
2 2
DSHLD0 5 100N16V 3.3K 1/10W DSHLD0 5 100N16V 3.3K 1/10W
DSHLD1 8 0402 DSHLD1 8 0402
DSHLD2 11 DSHLD2 11
CSHLD0 17 CSHLD0 17
DDC_GND DDC_GND
20 20
SHLD0 21 SHLD0 21
SHLD1 22 SHLD1 22
SHLD2 23 SHLD2 23
SHLD3 SHLD3

TPV ( Top Victory Electronics Co . , Ltd. ) OEM MODEL Size Custom


88G 34019E AT 88G 34019E AT
Side HMDI3 Side HMDI4 絬隔瓜絪腹
Key Component
05-HDMI Inputs
TPV MODEL

PCB NAME 715G3620


Rev 1.0

称爹 <称爹>
Date Tuesday , March 16, 2010 Sheet 5 of 13

55
D3V3

D3V3
EJTAG I/F
R403 R404 R405 R406 R407
System MCU RESET
U401C R401 R402

3V3_STB
SIO I/F 4.7K 1/10W 4.7K 1/10W
1K 1/10W 4.7K 1/10W
1K 1/10W 1K 1/10W 4.7K 1/10W
CN406
U404
E16 TRSTN R408 33 OHM 1/10W 2 1 APX809-29SAG-7
TRST

3
E14 EJTDI R409 NC/33 OHM 1/10W 4 3 C401
TDI_T E18 EJTDO R410 NC/33 OHM 1/10W 6 5

VCC
TDO_T E15 EJTMS R411 33 OHM 1/10W 8 7 D3V3 100N16V
JTAG/EJTAG TMS E17 EJTCK R412 33 OHM 1/10W 10 9 0402 2 RESET_N
RESET_N 5
TCK E19 TDI_M R413 33 OHM 1/10W 12 11 RESET

GND
TDI_M B25 TDO_M R414 33 OHM 1/10W 14 13 R442
TDO_M E13 R415 NC/4.7K 1/10W C402 1000PF50V
TAPSEL D13 R416 4.7K 1/10W
TAPSEL_CAS E-JTAG2X7

1
HEADER 2X7P S/T 2.5mm
100K 1/10W
SW401
L22 UART0_TX R417
UART0_TX UART0_RX UART0_TX 3 RESET_N EJTAG_RSTN
M22
UART0_RX UART0_RX 3
UART D3V3 47 OHM 1/10W SW
P22
UART1_TX N22 R418 4.7K 1/10W
UART1_RX R419 4.7K 1/10W

D3V3
R22 KEY_IR
IRR KEY _IR 7
D3V3 D3V3

R420 2.2K 1/10W C4G3 R4D3


R421 2.2K 1/10W 3V3_STB
R422 NC/4.7K 1/10W 4.7uF 16V
R423 NC/4.7K 1/10W R443 C403
R424 4.7K 1/10W Q408 2.2K OHM
R425 4.7K 1/10W I2C0_SCL I2C_SCL SOT-23
FET 2N7002K 300mA/60V 220N 16V U406
I2C_SCL 5,11
R426 4.7K 1/10W R4D2
AC16 I2C0_SCL NC 10K 1/10W 8 1
I2C0_C AC17 I2C0_SDA EEPROM_WP 7 VCC E0 2
I2C0_D I2C1_SCL 7 EEPROM_WP I2C0_SCL WC E1
I2C AC18
I2C1_SCL 3,9
D3V3 R444 33 OHM 1/10W 6 3
I2C1_C AC19 I2C1_SDA I2C0_SDA R445 33 OHM 1/10W 5 SCL E2 4
I2C1_D I2C2_SCL I2C1_SDA 3,9 SDA VSS
AC20
TV_I2C2_C AC21 I2C2_SDA
TV_I2C2_D M24C64-WMN6P
AC22 R4D5
I2C_MORPH__ENA

AB24 R428 47 OHM 1/10W SPI_WR Q409 2.2K OHM


SPI_DO AC25 R429 47 OHM 1/10W SPI_RD I2C0_SDA I2C_SDA SOT-23
FET 2N7002K 300mA/60V
SPI_DI SPI_CLK I2C_SDA 5,11
SPI SPI_CLK
AB25 R430 47 OHM 1/10W R4D4
AC24 R431 47 OHM 1/10W SPI_CS_N NC
SPI_SEL0 AC26
SPI_SEL1 AB26 R432 47 OHM 1/10W SPI_HOLD
SPI_HOLD
3V3_STB
D3V3

W26 R434 100 OHM 1/10W RESET_N


RESET_N AD7 R435 10K 1/10W
For uMCU Debug
TRIN_RESET_N AB22 MOR_RSTN R427
MOR_RESET_N AB21 R436 100 OHM 1/10W R437 10K 1/10W
MOR_RESET_N_OUT CN410
C405 100N16V D3V3 U405 4.7K 1/10W
0402 C406 100N16V I2C2_SCL 1
N2 0402 8 1 SPI_CS_N 2
CLKOUT_25M R438 SPI_HOLD 7 VCC CS# 2 SPI_RD I2C2_SDA 3
N1 SPI_CLK 6 HOLD# SO 3 SPI_WEN
CLKIN_25M SPI_WR SCK W# SPI_WEN 7
5 4
1M 1/10W SI GND R433 NC/CONN
R439 MX25L3205DM2I-12G 3P S/T 2.5mm
270R 1/10W 5% C404
Crystal X401 4.7K 1/10W
X401 25MHz 100N16V
35ppm 20  0402
C408 C409
50ppm 0~70 
U405 should be programmed before soldering on PCB
27P 50V 30pF 50V

USB5V
5

AB12 VCC5D
USB_PADN AC12 L401 1
USB_PADP CN103
1 2 3 4

2 3 2
USB USB2_DN
USB2_DP
AF26
AE26
USB2_DN
USB2_DP 1 4
3
4
CONN USB Port VCC5D
U409
G5250K1T1U
USB5V R447
2

AD26 R440 6.04KOHM +-1% 1/10W 90 ohm C407


USB2_REXT AD25 4 5
U408 88G 352 21CL
I/O

I/O

USB2_ATEST IN OUT
6

100N16V 10K 1/10W

GND
Run As 90 Ohm +/-15% USB_EN 1 3 USB_OC_N
GND

7 USB_EN EN OC USB_OC_N 7
U26 D3V3
CLKIN_24M U25 Differential Pairs R446 C411
CLKOUT_24M

2
AZC199-02S + C410
3

AF3 R441 4.7K 1/10W 4.7uF 16V


CLKIN_SEL 100uF 25V
C4F1 100K 1/10W
ZR39787HGCF
1N50V
0402

T P V ( Top Victory Electronics Co . , Ltd. ) OEM MODEL Size Custom

絬隔瓜絪腹 TPV MODEL Rev 1.0


Key Component
07-SIO I/F PCB NAME 715G3620
称爹 <称爹>
Date Tuesday , March 16, 2010 Sheet 6 of 13

56
D3V3
TVMicro Bootstrap 3V3_STB
Bootstrap Configuration
U401K
Configuration
R456 3V3_STB R460
GPIO 3V3_STB
BOOT_STRAP0 C10 BOOT_STRAP0
BOOT_STRAP1 GPIO_P0 BOOT_STRAP1 DEMOD_RSTN 3
C11 4.7K 1/10W R458 4.7K 1/10W
BOOT_STRAP2 GPIO_P1 C12 BOOT_STRAP2 TEST_MODE BOOT_STRAP2 BOOT_STRAP3 R461 4.7K 1/10W
BOOT_STRAP3 GPIO_P2 D10 BOOT_STRAP3
GPIO_P3 R457 BOOT_STRAP1 R462 4.7K 1/10W
CN404
D11 BL_ON_OFF NC/10K 1/10W
GPIO_P4 EARPHONE_DET BL_ON_OFF 9,12 TVM_BOOT BOOT_STRAP0
D12 1 R463 4.7K 1/10W
GPIO_P5 PANEL_ON EARPHONE_DET 11
E12 2
GPIO_P6 SPI_WEN PANEL_ON 9
E11 R449 33 OHM 1/10W NC/4.7K 1/10W R459
8051_BOOT GPIO_P7 TVM_BOOT SPI_WEN 6
AB20
GPIO_P8 AB19 TEST_MODE
GPIO_P9 LED_1
NC/CONN
AB18
GPIO_P10 AB17 R450 33 OHM 1/10W VGA_VSY NC_DET 10K 1/10W
GPIO_P11 VGA_VSY NC_DET 3
State TEST MPDE Boot Option BOOT3 BOOT2 BOOT1 BOOT0
C6 R451 33 OHM 1/10W EEPROM_WP
GPIO_P13 EEPROM_WP 6
Debug Mode 1 16-Bit NAND-Small Page 1 0 1 1
D5 R452 4.7K 1/10W
GPIO_P19
Normal Mode 0 Boot Option TVM_BOOT SPI 1 1 0 0
U24
GPIO_P21 VGA_HSY NC_DET
GPIO_P22
U23 R453 33 OHM 1/10W
VGA_HSY NC_DET 3 I2C EEPROM 1 8-Bit NAND-Large Page 1 1 0 1
R23 AUD_SHDN
GPIO_P23 PWR_ON AUD_SHDN 11
GPIO_P24
AB13 R454 100 OHM 1/10W
PWR_ON 12 SPI 0 8-Bit NAND-Small Page 1 1 1 1
AB14 R455 100 OHM 1/10W KEY _PWR
GPIO_P25 AB16 PANEL_CTRL3
GPIO_P26 PANEL_CTRL4 PANEL_CTRL3 9
AC14
GPIO_P27 PANEL_CTRL4 9
AA6 LED_2
Res_AA6 1V8_STB
FB401
ZR39787HGCF
1 2
U401S 5VT-DET 120OHM
C416 C417

AFE I/F_GPO R464 2K 1/10W TUNER FWR 10N 16V 1N50V 3V3_STB
0402 0402
K4 C4F6 R465 1K 1/10W
AFE_CLK AE3 100nF 16V X7R R469 4R7 1/10W 5%
AFE_XCLK M6
AFE_ATCLK0 U401Q
N6 C418 C419 C420
AFE_ATCLK1
U6 R466 33 OHM 1/10W USB_EN R467 845 OHM +-1% 1/10WG2 R3 1UF16V 100N16V 10uF 16V
AFE_TCLK_IN SW_AMP_RSTN USB_EN 6 LVDSVCRX_REXT AVDD3_SY NC1 0402
V6 L6
AFE_TCLK_OUT SW_AMP_RSTN 11 LVDSVCRX_ATST
D3V3 R468 845 OHM +-1% 1/10WG1 M4
AB7 FB403 K6 LVDSVCTX_REXT AVDD3_HPLL L3
AFE_XCLK_TEST AB10 VGA_EDID_WP LVDSVCTX_ATST AVDD18_HPLL M3 R470 0R05 1/10W
AFE_TEST0 AUD_AMP_MUTE VGA_EDID_WP 3 AVSS_HPLL
AB9 1 2 H6
AFE_TEST1 AUD_AMP_MUTE 11 LVDSVCRX_VDD33_0
AB8 R448 33 OHM 1/10W USB_OC_N 3V3_STB 120OHM J6 N3 1V8_STB
AFE_TEST2 USB_OC_N 6 LVDSVCRX_VDD33_1 AVDD3_SY NC
FB404 N4 C4E5 10uF 16V FB405
G5 AVDD3_AFE
1 2 G6 LVDSVCTX_VDD33_0 P2 1 2
ZR39787HGCF LVDSVCTX_VDD33_1 AVDD18_R
120OHM P1 80 OHM
C421 C422 C423 C424 AVDD18_G R1 C425 C426 C427 C475
U401M AVDD18_B R2
1UF16V 100N16V 1UF16V 100N16V AVDD18_SVIDEO P3 10uF 16V 100N16V 1N50V 1V8_STB 10uF 16V
AVDD18_CVBS
TVMM I/F LED 0402 0402 0402 0402

AV_CVBS_DET IO Red Blue


E1 3V3_STB R4
VID0 AV_S_DET AV_CVBS_DET 4 DVDD18
VID1
E2
AV_S_DET 4 LED_1 0 1
E3 Y PbPr_DET P4 C429
VID2 Y PbPr_DET 4 PGA_LDO0
VID3
E4 LED_2 0 1 D3V3

2
E5 C4F7 C428 100N16V FB406
VID4 F1 HDMI_INT 4.7uF K 16V Y3 0402
VID5 LIGHTING_LOGO_1 HDMI_INT 5 AFE_AVSS
F2 3V3_STB ZD401 4.7uF 10V AB2 1 2 3V3_STB
VID6 LIGHTING_LOGO_2 LIGHTING_LOGO_1 4 DM_PLL_VDD
F3 120OHM FB407
VID7 LIGHTING_LOGO_2 4
BAT54C AC1
F4 IF_VDD3P3_0 AC2 1 2
Vsy nc_in F5 IF_VDD3P3_1 120OHM
Hsy nc_in

3
R4C5 R4C6 D1V8 VDD33-BOD AB5 W4 C431 C432 C433 C434 C435
G3 FB422 C430 100uF 25V VDD33_BOD AFE_AVSS0 W5
VCLKx2 AFE_AVSS1 W6 1UF16V 100N16V 10N 16V 1UF16V

+
G4 1 2 C4G2 1uF K 16V AFE_AVSS2 Y4 0402 0402 4.7uF 16V
TEST_G11 H3 LED_1 R474 LED_B
1.5K OHM 1/10W 220 OHM 1/10W 120OHM AFE_AVSS3 Y5
TEST_G12 NC/470 OHM 1/10W KEY _IN AC5 AFE_AVSS4 Y6
C4A2 AD6 ADC8_INA AFE_AVSS5 L7
LED_1 R475 NC/10K 1/10W Q401 VCC1V1 AD5 ADC8_INB AFE_AVSS6 M7
ZR39787HGCF ADC8_INC AFE_AVSS7
NC/MMBT3904 TUNER FWR AD4 N7
10N 16V R478 1K 1/10W AE5 ADC8_IND AFE_AVSS8 P7 3V3_STB
LED_2 R476 3.3K 1/10W Q402 LED_B 0402 R479 1K 1/10W AE6 ADC8_INE AFE_AVSS9 U7 FB408
MMBT3906 LIGHT_SENSOR AB6 ADC8_INF AFE_AVSS10
3V3_STB ADC8_ING AF5 1 2
C4F2 C4F3 R477 LED_R VDDADC8 120OHM
ADC 0.4V~2.9V
C437
3V3_STB U410 1N50V 1N50V 10K 1/10W R480 51K 1/10W AC3 C436
0402 0402 C438 100N16V AC4 ADC8_RBIAS 4.7UF 10V 100N16V 3V3_STB
AZC099-04S.R7G ADC8_VREF
3V3_STB 0402 0402 FB409
R482 R483 4 3 AE10
5 I/O3 I/O2 2 R481 9.1KOHM AF6 ACOD3_AVDD AE11 1 2
6 VDDGND 1 RC_OSC_REXT ACOD3_AVSS 120OHM
3K9 1/10W 1% I/O4 I/O1 C441 C439 C440
CN401
10K 1/10W C4F8 C4F9 C4G1 ZR39787HGCF
1 LED_R 22P 50V 1UF16V 100N16V
2 LED_B 1UF16V 1UF16V 100nF 16V 0402
3 FB411 1 2 120OHM KEY _IR
KEY _IR 6
4
5
6
7
8 FB419 1 2 300 OHM KEY _IN
9 FB420 1 2 NC/300 OHM LIGHT_SENSOR
10 FB421 1 2 300 OHM KEY _PWR

C412 C413 C414 C415 C486 C487 C488 C4F4


CONN T P V ( Top Victory Electronics Co . , Ltd. ) OEM MODEL Size Custom
100N16V 1000PF50V 1000PF50V 1000PF50V 1N50V
10P S/T 2.0mm 0402 1000PF50V 1000PF50V NC/1000PF50V 0402
絬隔瓜絪腹 TPV MODEL Rev 1.0
33G380210B Y
Key Component
08-GPIO Block PCB NAME 715G3620
称爹 <称爹>
Date Tuesday , March 16, 2010 Sheet 7 of 13

57
S0_DQ[0:15]

D1V8
D1V8

U401A
U402 R484

M9
H5PS5162FFR-S6C C442

R1

C1
C3
C7
C9

G1
G3
G7
G9
A1
E1

A9

E9
J9

J1
S0_A[0:12]
S0 Memory I/F
100N16V

VDDL

VDDQ
VDDQ
VDDQ
VDDQ
VDDQ
VDDQ
VDDQ
VDDQ
VDDQ
VDDQ
VDD
VDD
VDD
VDD
VDD
S0_DQ15 B15 C14 S0_A13 100R 1/10W 1%
S0_DQ14 A21 S0_DQ15 S0_A13 C24 S0_A12 S0_A0 M8 J2 S0_VREF S0_VREF 0402
S0_DQ13 A14 S0_DQ14 S0_A12 C18 S0_A11 S0_A1 M3 A0 VREF
S0_DQ12 B22 S0_DQ13 S0_A11 D22 S0_A10 S0_A2 M7 A1 C443 R485
S0_DQ11 B20 S0_DQ12 S0_A10 D18 S0_A9 S0_A3 N2 A2 G8 S0_DQ0
S0_DQ10 S0_DQ11 S0_A9 S0_A8 S0_A4 A3 DQ0 S0_DQ1
S0_DQ9
S0_DQ8
B17
B21 S0_DQ10
S0_DQ9
S0_A8
S0_A7
D14
D23 S0_A7
S0_A6
S0_A5
S0_A6
N8
N3 A4
A5
DQ1
DQ2
G2
H7 S0_DQ2
S0_DQ3
100N16V
0402 512Mb (32Mx16) DDRII
A15 D17 N7 H3 100R 1/10W 1%
S0_DQ7
S0_DQ6
B14
A22
S0_DQ8
S0_DQ7
S0_A6
S0_A5
C19
C15
S0_A5
S0_A4
S0_A7
S0_A8
P2
P8
A6
A7
DQ3
DQ4
H1
H9
S0_DQ4
S0_DQ5
56G 615919
S0_DQ5
S0_DQ4
B13
A23
S0_DQ6
S0_DQ5
S0_A4
S0_A3
C23
C17
S0_A3
S0_A2
S0_A9
S0_A10
P3
M2
A8
A9
DQ5
DQ6
F1
F9
S0_DQ6
S0_DQ7 H5PS5162FFR-S6C
S0_DQ3 B19 S0_DQ4 S0_A2 D19 S0_A1 S0_A11 P7 A10 DQ7 C8 S0_DQ8
S0_DQ2 A18 S0_DQ3 S0_A1 D15 S0_A0 S0_A12 R2 A11 DQ8 C2 S0_DQ9
S0_DQ1 B23 S0_DQ2 S0_A0 C22 S0_BA2 A12 DQ9 D7 S0_DQ10
S0_DQ0 A13 S0_DQ1 S0_BA2 C20 S0_BA1 DQ10 D3 S0_DQ11
D1V8 S0_DQ0 S0_BA1 D21 S0_BA0 S0_BA0 L2 DQ11 D1 S0_DQ12
S0_UDM A20 S0_BA0 S0_BA1 L3 BA0 DQ12 D9 S0_DQ13
S0_LDM A19 S0_UDM A16 S0_UDQSN S0_BA2 L1 BA1 DQ13 B1 S0_DQ14
S0_LDM S0_UDQS_N B16 S0_UDQS NC DQ14 B9 S0_DQ15
C444 S0_UDQS_P B18 S0_LDQSN DQ15
S0_LDQS_N A17 S0_LDQS S0_CK J8 D1V8
100N16V S0_LDQS_P S0_CKN K8 CK B7 S0_UDQS
0402 D16 S0_RASN L8 CK# UDQS A8 S0_UDQSN
S0_VREFR486 A24 S0_RAS_N C16 S0_CASN S0_CKE K2 CS UDQS F7 S0_LDQS
0R05 1/10W S0_VREF S0_CAS_N D20 S0_WEN S0_RASN K7 CKE LDQS E8 S0_LDQSN
C451 S0_WE_N S0_CASN L7 RAS LDQS C445 C446 C447 C448 C449 C450 C4E1
B12 S0_CKN S0_WEN K3 CAS A2
100N16V S0_CK_N A12 S0_CK S0_ODT K9 WE NC E2 100N16V 100N16V 100N16V 10N 16V 10N 16V 1UF16V 10uF 16V
0402 B26 S0_CK_P C21 S0_CKE ODT NC R8 S0_A13 0402 0402 0402 0402 0402
A26 RDRIVER S0_CKE NC
A25 RDRIVER50 C13 S0_ODT S0_UDM B3
RTERM S0_ODT S0_LDM F3 UDM
LDM
R487 R488 R489 ZR39787HGCF
R3
R7 NC

VSSDL
NC

VSSQ
VSSQ
VSSQ
VSSQ
VSSQ
VSSQ
VSSQ
VSSQ
VSSQ
VSSQ
VSS
VSS
VSS
VSS
VSS
60.4 OHM +-1% 1/10W U401H
60.4 OHM +-1% 1/10W R490
150R 1/10W 1% S0_CK S0_CKN

A3
E3
J3
N1
P9

J7

A7
B2
B8
D2
D8
E7
F2
F8
H2
H8
100R 1/10W 1%
Guest Bus
U22
V24 GPO/GADR1_CLE
W24 STV2/GCS_N0
W25 CPV2/GDAT6
W23 TP/GDAT5
S1_DQ[0:15] W22 RVS/GDAT7
Y 26 OE2/GADR0_ALE
D1V8 Y 25 STH1/GDAT4
D1V8 Y 24 STH2/GDAT3
Y 23 CPV/GDAT2
Y 22 OE1/GDAT1
STV1/GDAT0
U401B
U403 R491 V23
GOE_N

M9
H5PS5162FFR-S6C C452 V22

R1

C1
C3
C7
C9

G1
G3
G7
G9
A1
E1

A9

E9
J9

J1
S0_A[0:12] GWE_N
S1 Memory I/F 100N16V

VDDL

VDDQ
VDDQ
VDDQ
VDDQ
VDDQ
VDDQ
VDDQ
VDDQ
VDDQ
VDDQ
VDD
VDD
VDD
VDD
VDD
S1_DQ15 F25 E24 S1_A13 100R 1/10W 1% ZR39787HGCF
S1_DQ14 M26 S1_DQ15 S1_A13 R24 S1_A12 S1_A0 M8 J2 S1_VREF S1_VREF 0402
S1_DQ13 E26 S1_DQ14 S1_A12 J24 S1_A11 S1_A1 M3 A0 VREF
S1_DQ12 N25 S1_DQ13 S1_A11 N23 S1_A10 S1_A2 M7 A1 C453 R492
S1_DQ11 L25 S1_DQ12 S1_A10 J23 S1_A9 S1_A3 N2 A2 G8 S1_DQ0
S1_DQ10 H25 S1_DQ11 S1_A9 E23 S1_A8 S1_A4 N8 A3 DQ0 G2 S1_DQ1 100N16V
S1_DQ9 S1_DQ10 S1_A8 S1_A7 S1_A5 A4 DQ1 S1_DQ2 0402
U401L
M25 P23 N3 H7
S1_DQ8 F26 S1_DQ9 S1_A7 H23 S1_A6 S1_A6 N7 A5 DQ2 H3 S1_DQ3 100R 1/10W 1%
S1_DQ7 S1_DQ8 S1_A6 S1_A5 S1_A7 A6 DQ3 S1_DQ4
S1_DQ6
E25
S1_DQ7 S1_A5
K24
S1_A4 S1_A8
P2
A7 DQ4
H1
S1_DQ5
No Connect Pins
N26 F24 P8 H9
S1_DQ5 D25 S1_DQ6 S1_A4 P24 S1_A3 S1_A9 P3 A8 DQ5 F1 S1_DQ6 K22
S1_DQ4 P26 S1_DQ5 S1_A3 H24 S1_A2 S1_A10 M2 A9 DQ6 F9 S1_DQ7 NC68
S1_DQ3 K25 S1_DQ4 S1_A2 K23 S1_A1 S1_A11 P7 A10 DQ7 C8 S1_DQ8
S1_DQ2 J26 S1_DQ3 S1_A1 F23 S1_A0 S1_A12 R2 A11 DQ8 C2 S1_DQ9
S1_DQ1 S1_DQ2 S1_A0 S1_BA2 A12 DQ9 S1_DQ10
ZR39787HGCF
P25 N24 D7
S1_DQ0 D26 S1_DQ1 S1_BA2 L24 S1_BA1 DQ10 D3 S1_DQ11
S1_DQ0 S1_BA1 M23 S1_BA0 S1_BA0 L2 DQ11 D1 S1_DQ12
S1_UDM L26 S1_BA0 S1_BA1 L3 BA0 DQ12 D9 S1_DQ13
S1_LDM K26 S1_UDM G26 S1_UDQSN S1_BA2 L1 BA1 DQ13 B1 S1_DQ14
D1V8 S1_LDM S1_UDQS_N G25 S1_UDQS NC DQ14 B9 S1_DQ15
S1_UDQS_P J25 S1_LDQSN DQ15
S1_LDQS_N H26 S1_LDQS S1_CK J8 D1V8
S1_LDQS_P S1_CKN K8 CK B7 S1_UDQS
C454 G23 S1_RASN L8 CK# UDQS A8 S1_UDQSN
S1_RAS_N G24 S1_CASN S1_CKE K2 CS UDQS F7 S1_LDQS
100N16V S1_CAS_N L23 S1_WEN S1_RASN K7 CKE LDQS E8 S1_LDQSN
0402 S1_WE_N S1_CASN L7 RAS LDQS C455 C456 C457 C458 C459 C460 C4E2
S1_VREFR493 R26 C25 S1_CKN S1_WEN K3 CAS A2
0R05 1/10W S1_VREF S1_CK_N C26 S1_CK S1_ODT K9 WE NC E2 100N16V 100N16V 100N16V 10N 16V 10N 16V 1UF16V 10uF 16V
C461 S1_CK_P M24 S1_CKE ODT NC R8 S1_A13 0402 0402 0402 0402 0402
S1_CKE NC
100N16V D24 S1_ODT S1_UDM B3
0402 S1_ODT S1_LDM F3 UDM
LDM D1V8
ZR39787HGCF
R3
R7 NC
VSSDL

NC
VSSQ
VSSQ
VSSQ
VSSQ
VSSQ
VSSQ
VSSQ
VSSQ
VSSQ
VSSQ
VSS
VSS
VSS
VSS
VSS

C4E6 C4E7 C4E8 C4E9


R494
S1_CK S1_CKN 100N16V 100N16V 100N16V 100N16V
A3
E3
J3
N1
P9

J7

A7
B2
B8
D2
D8
E7
F2
F8
H2
H8

0402 0402 0402 0402


100R 1/10W 1%

T P V ( Top Victory Electronics Co . , Ltd. ) OEM MODEL Size Custom

絬隔瓜絪腹 TPV MODEL Rev 1.0


Key Component PCB NAME 715G3620
09-DDRII SDRAM I/F 称爹 <称爹>
Date Tuesday , March 16, 2010 Sheet 8 of 13

58
U401J
PANEL_POWER
FB423 U401R U401N
LVDS I/F 73T253S901
2
T
3 LVDS_CKE_P 1 2 D3V3
LVDS_CE_P
AF24 L402 90R/400mA
LVDS_CKE_N
300 OHM VCC1V1 Power D3V3 Ground
AE24 1 4 R495
LVDS_CE_N 2 3 LVDS_CKO_P C4D9 C4E3 + C4E4 N18 P9
AE19 L403 90R/400mA F11 G7 N17 GND48 GND49 P10
LVDS_CO_P AF19 1 4 LVDS_CKO_N 0.1uF 50V EC 100uF 25V KM 6.3x11mm F12 CORE_VDD0 IO_VDD0 G8 C462 C463 C464 C465 C466 C467 C468 N16 GND47 GND50 P11
LVDS_CO_N 2 3 LVDS_D0E_P 1000PF50V 2.2KOHM F13 CORE_VDD1 IO_VDD1 G9 N15 GND46 GND51 P12
AD23 L404 NC/90 ohm F14 CORE_VDD2 IO_VDD2 G10 100N16V 100N16V 100N16V 1N50V N14 GND45 GND52 P13
LVDS_D0E_P LVDS_D0E_N
CN408 CORE_VDD3 IO_VDD3 GND44 GND53
AD24 1 4 D3V3 CONN D3V3 F15 G11 100N16V 100N16V 100N16V N13 P14
LVDS_D0E_N 2 3 LVDS_D1E_P G12 CORE_VDD4 IO_VDD4 H7 0402 0402 0402 0402 0402 0402 0402 N12 GND43 GND54 P15
AE23 L405 NC/90 ohm 1 2 G13 CORE_VDD5 IO_VDD5 H8 N11 GND42 GND55 P16
LVDS_D1E_P AF23 1 4 LVDS_D1E_N R496 NC/10K 1/10W 3 4 R497 NC/10K 1/10W G14 CORE_VDD6 IO_VDD6 J7 N10 GND41 GND56 P17
LVDS_D1E_N 2 3 LVDS_D2E_P 5 6 G15 CORE_VDD7 IO_VDD7 Y 16 D3V3 N9 GND40 GND57 P18
5 PANEL_CTRL2 PANEL_CTRL1 5 CORE_VDD8 IO_VDD8 GND39 GND58
AF22 L406 NC/90 ohm R498 NC/33 OHM 1/10W7 8 R499 NC/0R05 1/10W G16 Y 17 M18 R9
LVDS_D2E_P LVDS_D2E_N 7,12 BL_ON_OFF CORE_VDD9 IO_VDD9 GND38 GND59
AE22 1 4 R4A1 NC/0R05 1/10W 9 10 L20 Y 18 M17 R10
LVDS_D2E_N 2 3 LVDS_D3E_P 11 12 L21 CORE_VDD10 IO_VDD10 Y 19 M16 GND37 GND60 R11
AD21 L407 NC/90 ohm LVDS_CKE_N 13 14 LVDS_CKE_P M20 CORE_VDD11 IO_VDD11 Y 20 M15 GND36 GND61 R12
LVDS_D3E_P AD22 1 4 LVDS_D3E_N LVDS_D0E_N 15 16 LVDS_D0E_P M21 CORE_VDD12 IO_VDD12 Y 21 C469 C470 C471 C472 C473 C474 M14 GND35 GND62 R13
LVDS_D3E_N 2 3 LVDS_D4E_P LVDS_D1E_N 17 18 LVDS_D1E_P N20 CORE_VDD13 IO_VDD13 AA16 M13 GND34 GND63 R14
AE21 L408 NC/90 ohm LVDS_D2E_N 19 20 LVDS_D2E_P N21 CORE_VDD14 IO_VDD14 AA17 100N16V 100N16V 1UF16V 10uF 16V M12 GND33 GND64 R15
LVDS_D4E_P AF21 1 4 LVDS_D4E_N LVDS_D3E_N 21 22 LVDS_D3E_P P20 CORE_VDD15 IO_VDD15 AA18 100N16V 1N50V M11 GND32 GND65 R16
LVDS_D4E_N LVDS_D4E_N 23 24 LVDS_D4E_P P21 CORE_VDD16 IO_VDD16 AA19 0402 0402 0402 0402 M10 GND31 GND66 R17
AF20 25 26 R20 CORE_VDD17 IO_VDD17 AA20 M9 GND30 GND67 R18
LVDS_D5E_P AE20 27 28 R21 CORE_VDD18 IO_VDD18 AA21 L18 GND29 GND68 T9
LVDS_D5E_N 2 3 LVDS_D0O_P LVDS_CKO_N 29 30 LVDS_CKO_P T20 CORE_VDD19 IO_VDD19 AA22 L17 GND28 GND69 T10
AF18 L409 NC/90 ohm LVDS_D0O_N 31 32 LVDS_D0O_P T21 CORE_VDD20 IO_VDD20 AA23 D1V8 L16 GND27 GND70 T11
LVDS_D0O_P AE18 1 4 LVDS_D0O_N LVDS_D1O_N 33 34 LVDS_D1O_P T22 CORE_VDD21 IO_VDD21 AA24 L15 GND26 GND71 T12
LVDS_D0O_N 2 3 LVDS_D1O_P LVDS_D2O_N 35 36 LVDS_D2O_P T23 CORE_VDD22 IO_VDD22 AA25 L14 GND25 GND72 T13
AD17 L410 NC/90 ohm D3V3 LVDS_D3O_N 37 38 LVDS_D3O_P D3V3 T24 CORE_VDD23 IO_VDD23 AA26 D1V8 L13 GND24 GND73 T14
LVDS_D1O_P AD18 1 4 LVDS_D1O_N LVDS_D4O_N 39 40 LVDS_D4O_P U20 CORE_VDD24 IO_VDD24 L12 GND23 GND74 T15
LVDS_D1O_N 2 3 LVDS_D2O_P 41 42 U21 CORE_VDD25 C476 C477 C478 C479 C480 C481 C482 L11 GND22 GND75 T16
AE17 L411 NC/90 ohm R4A2 NC/10K 1/10W R4A3 NC/10K 1/10W V20 CORE_VDD26 E20 L10 GND21 GND76 T17
LVDS_D2O_P AF17 1 4 LVDS_D2O_N R4A4 NC/33 OHM 1/10W R4A5 NC/33 OHM 1/10W V21 CORE_VDD27 M_VDD0 E21 100N16V 100N16V 100N16V 1N50V L9 GND20 GND77 T18
LVDS_D2O_N LVDS_D3O_P 7 PANEL_CTRL4 P_I2C1_SDA R4C9 PANEL_CTRL3 7 CORE_VDD28 M_VDD1 GND19 GND78
2 3 0R05 1/10W 21PX2 S/T 2.0mm R4D1 0R05 1/10W P_I2C1_SCL W20 E22 100N16V 100N16V 1N50V K18 U9
CORE_VDD29 M_VDD2 0402 0402 0402 0402 0402 0402 0402 GND18 GND79
LVDS_D3O_P
AF16 L412 NC/90 ohm 33G8027 42 W21
CORE_VDD30 M_VDD3
F16 K17
GND17 GND80
U10
AE16 1 4 LVDS_D3O_N V7 F17 K16 U11
LVDS_D3O_N 2 3 LVDS_D4O_P W7 CORE_VDD31 M_VDD4 F18 K15 GND16 GND81 U12
AD15 L413 NC/90 ohm Y7 CORE_VDD32 M_VDD5 F19 D1V8 K14 GND15 GND82 U13
LVDS_D4O_P AD16 1 4 LVDS_D4O_N Y8 CORE_VDD33 M_VDD6 F20 K13 GND14 GND83 U14
LVDS_D4O_N Y9 CORE_VDD34 M_VDD7 F21 K12 GND13 GND84 U15
AE15 Y 10 CORE_VDD35 M_VDD8 F22 K11 GND12 GND85 U16
LVDS_D5O_P AF15 Y 11 CORE_VDD36 M_VDD9 G17 K10 GND11 GND86 U17
LVDS_D5O_N Y 12 CORE_VDD37 M_VDD10 G18 C483 C484 K9 GND10 GND87 U18
Y 13 CORE_VDD38 M_VDD11 G19 J18 GND9 GND88 V9
AD19 3V3_STB Y 14 CORE_VDD39 M_VDD12 G20 1UF16V 10uF 16V J17 GND8 GND89 V10
LVDS_TXATST AD20 R4A8 820R 1/10W 1% 3V3_STB Y 15 CORE_VDD40 M_VDD13 G21 J16 GND7 GND90 V11
LVDS_REXT AA8 CORE_VDD41 M_VDD14 G22 J15 GND6 GND91 V12
AA9 CORE_VDD42 M_VDD15 H20 J14 GND5 GND92 V13
C4F5 AA10 CORE_VDD43 M_VDD16 H21 D3V3 J13 GND4 GND93 V14
AB23 R4A9 1K 1/10W BL_BR_CTRL Q406 AA11 CORE_VDD44 M_VDD17 H22 FB412 J12 GND3 GND94 V15
PWM1 BL_BR_CTRL 12 CORE_VDD45 M_VDD18 GND2 GND95
AC23 1 NC 1UF16V AA12 J20 J11 V16
PWM2 TP3 CORE_VDD46 M_VDD19 GND1 GND96
C489 R4C7 AA13 J21 1 2 J10 V17
3,6 I2C1_SCL CORE_VDD47 M_VDD20 GND0 GND97
Place parts 33 OHM 1/10W AA14 J22 120OHM V18

16
0.1UF U411 PI5V330SQE AA15 CORE_VDD48 M_VDD21 K20 C490 C491 GND98 B24
ZR39787HGCF very close CORE_VDD49 M_VDD22 GND99
3V3_STB 2 T25 K21 F6

VCC
to U401 S1A 3 P_I2C1_SCL T26 CORE_VDD50 M_VDD23 1UF16V 100N16V D3V3 GND100 R25
4 S2A AA7 CORE_VDD51 V26 0402 FB413 AE25 S1_GND
DA 5 CORE_VDD52 PLL_VDD33 V25 USB2_GND
Q407 S1B 6 P_I2C1_SDA 1 2 PLL_VSS
NC 7 S2B VCC1V1 E9 AC15 120OHM
R4C8 DB 11 FB414 E10 HDMI_VDD1V_0 LDI_VDD33_0 AB15 C492 C493
3,6 I2C1_SDA S1C HDMI_VDD1V_1 LDI_VDD33_1 ZR39787HGCF
33 OHM 1/10W 10 F9
9 S2C 1 2 F10 HDMI_VDD1V_2 1UF16V 100N16V VCC1V1
DC 14 120OHM HDMI_VDD1V_3 0402 FB415
S1D 13 C494 C495
12 S2D AC11 1 2 D3V3
DD 1 R4C4 10N 16V 1N50V USB_VDD1 120OHM FB416
IN PANEL_CTRL3 7 0402 0402
15 100 OHM 1/10W FB417
GND

/EN AC13 1 2
USB_VDD33
Panel I2C ON Off
R4C2 D3V3 HDMI_3V3 E7
HDMI_VDD3P3_0
NC/120OHM 1 2
IO FB418 E8
HDMI_VDD3P3_1 USB2_VDD33
AF25 120OHM
8

4.7K 1/10W F7 C496 C497 C498 C499 C4A1


1 2 F8 HDMI_VDD3P3_2
HDMI_VDD3P3_3
PANEL_CTRL3 1 0 120OHM 0.47uF 16V
0402
0.47uF 16V 0.47uF 16V
C4A3 C4A4 H4 1UF16V 0402 0402 1UF16V
IOVDD_STBY 0 J4
1UF16V 100N16V IOVDD_STBY 1 H5 3V3_STB
0402 IOVDD_STBY 2 J5
IOVDD_STBY 3 K7

POWER
IOVDD_STBY 4

STBY
P5
CORE_VDD18_STBY 0 P6
CORE_VDD18_STBY 1 R6 1V8_STB
CORE_VDD18_STBY 2 T6
CORE_VDD18_STBY 3 T7 VCC1V1
+5VSB P12V CORE_VDD18_STBY 4 R7
CORE_VDD18_STBY 5

ZR39787HGCF
R4B2 R4B3 C4A5 C4A6 C4A7 C4A8 C4A9 C4B1 C4B2 C4B3 C4B4 C4B5 C4B6 C4B7
PANEL_POWER For MEMC Board Power
100N16V 100N16V 100N16V 100N16V 100N16V 1N50V
Q403 100N16V 100N16V 100N16V 100N16V 100N16V 1N50V
NC/0R05 1/4W 0R05 1/4W P12V PANEL_POWER 0402 0402 0402 0402 0402 0402 0402 0402 0402 0402 0402 0402
1 8
2 S D 7
3 S D 6 R4B1
R4B4 C4B8 4 S D 5 NC/0R05 1/4W 3V3_STB 1V8_STB VCC1V1
G D
10K HM 1/10W 33NF AO4449 -7A/-30V C4B9

0.1uF 50V
R4B5 C4C1 C4C2 C4C3 C4C4 C4C5 C4C6 C4C7 C4C8 C4C9 C4D1 C4D2 C4D3 C4D4 C4D5 C4D6 C4D7 C4D8

2K HM 1/10W 100N16V 1N50V 1UF16V 100N16V 1N50V 1UF16V 100N16V 100N16V 100N16V 1N50V 1UF16V 10uF 16V
0402 0402 0402 0402 100N16V 100N16V 100N16V 1UF16V 1UF16V
R4B6 0402 0402 0402 0402 0402 0402 0402
200K 1/10W

PANEL_ON R4B7 Q404


7 PANEL_ON
10K 1/10W MMBT3904
R4B8

47K 1/10W
T P V ( Top Victory Electronics Co . , Ltd. ) OEM MODEL Size Custom

絬隔瓜絪腹 TPV MODEL Rev 1.0


Key Component PCB NAME 715G3620
10-LVDS I/F 称爹 <称爹>
Date Tuesday , March 16, 2010 Sheet 9 of 13

59
U401E

Audio IN
VGA CN102
3 FB601 1 2 300 OHM R601 10K 1/10W PC_Audio_L
4 AV_Audio_L
AV_Audio_L C601 2.2uF 16V M1
LINE_IN1_L
AV_Audio_R C602 2.2uF 16V M2
Audio FB602 1 2 300 OHM R602 10K 1/10W PC_Audio_R 4 AV_Audio_R
C691
C692
NC
NC L1
LINE_IN1_R

LINE_IN2_L

2
2 C605 C606 L2
Input PHONEJACK
1 ZD601 ZD602
100P 50V
R603 R604
4 Y PbPr_Audio_L
Y PbPr_Audio_L
Y PbPr_Audio_R
C607 2.2uF 16V K1
LINE_IN2_R

LINE_IN3_L
88G 30265C 100P 50V 10K 1/10W
4 Y PbPr_Audio_R
C608 2.2uF 16V K2
LINE_IN3_R
10K 1/10W
VPORT0603100KV05 J1
LINE_IN4_L

1
VPORT0603100KV05 J2
LINE_IN4_R
PC_Audio_L C611 2.2uF 16V H1
PC_Audio_R C612 2.2uF 16V H2 LINE_IN5_L
LINE_IN5_R
K3
J3 LINE_IN6_L
LINE_IN6_R

U401I
R605 10K 1/10W AC9
ADATAIN_0
Audio OUT R606
R607
10K 1/10W
NC/10K 1/10W
AD13
AF14 ADATAIN_1
AD10 FB603 1 2 120OHM R608 22 OHM 1/10W I2SO_PCLK ADATAIN_2
ACLK0 I2SO_SCLK I2SO_PCLK 11
AD9 FB604 1 2 120OHM R609 22 OHM 1/10W
BCLK0 I2SO_LRCLK I2SO_SCLK 11
AD12 FB605 1 2 120OHM R610 22 OHM 1/10W ZR39787HGCF
LRCLK0 I2SO_LRCLK 11
AC10
ADATAOUT_0 AD14 R611 22 OHM 1/10W I2SO_D0
ADATAOUT_1 I2SO_D0 11
AE14 1
ADATAOUT_2 TP4
VCC5D

AF12 HP_LIN
LINE_OUT1_L HP_RIN HP_LIN 11
AF11
LINE_OUT1_R HP_RIN 11
AF10 AUDIO_OUT_L C615
LINE_OUT2_L AF9 AUDIO_OUT_R
LINE_OUT2_R 100N16V
0402 CN603
IEC958_OUT
AD11 IEC958O R612 100 OHM 1/10W Coaxial 1
2 Vin
Vcc
Shield
4 SPDIF
C616 3 5

VCM
AE8 560pF 50V
GND
CONNNECTOR
Shield
Output
VREF_AADC
AE12 88G 359 6 JT
AE13
VREF_ADAC AF13
AGNDREF C617 C618 C619 C620 C621 C622

ZR39787HGCF 10uF 16V 100N16V 10uF 16V 100N16V 10uF 16V 100N16V
0402 0402 0402

3V3_AUD FB612 D3V3

1 2
Audio
D3V3 300 OHM

R618 NC
C679
Lineout
1UF16V
R674 NC C680
1UF16V

LINE_OUT_L U604 LINE_OUT_R


4 LINE_OUT_L LINE_OUT_R 4
C681
R679 8 7 1UF16V R683
C682 9 CP CN 6 C683
10 PVDD PVSS 5
CAP CHIP 0603 47PF 11 PGND EN 4 CAP CHIP 0603 47PF
51K 1/10W 12 NC SGND 3 51K 1/10W
13 OUTL OUTR 2
AUDIO_OUT_L C684 2.2uF 16V 14 -INL -INR 1 C685 2.2uF 16V AUDIO_OUT_R
R686 +INL +INR R689
R687 DRV602PW R688

NC NC
D3V3
43K 1/10W 43K 1/10W

C686 C687
R622
2.2uF 16V 2.2uF 16V

47K 1/10W

C688
PD_MUTE R624 Q602
11 PD_MUTE
100K 1/10W MMBT3904 100N16V
R625 0402

TPV ( Top Victory Electronics Co . , Ltd. ) OEM MODEL Size Custom


1M 1/10W
絬隔瓜絪腹 TPV MODEL Rev 1.0
Key Component
11-Audio Inputs/Lineout PCB NAME 715G3620
称爹 <称爹>
Date Tuesday , March 16, 2010 Sheet 10 of 13

60
VCC5D

R623
D3V3

C624
100K 1/10W 1UF16V VCC5D
5V_HP
FB615 R614
A24V C633
PD_MUTE R626 Q601 1 2 10K 1/10W
100K 1/10W MMBT3904 1UF16V 300 OHM
R627 MAX9728AETC+ C623 EARPHONE_DET
EARPHONE_DET 7

1
D602 1UF16V CN602

C1P
C1N

PGND
13
RB160M-60TE25 1M 1/10W TH1 1
4 12 7
PVss VDD

2
R617 100 OHM 1/10W EAR_DET 6
5 U606 11 EarP_L FB606 300 OHM EAR_L 2
R628 C625 SHDN OUTL 3
+ C634 HP_LIN R615 6 10 EarP_R FB607 300 OHM EAR_R 4
10 HP_LIN IN_L OUTR
P12V +5VSB A24V VCC5D 20K 1/10W 5

2
SGND
220uF/35V 1UF16V C627 R613 R616

SVss
IN R
10K 1/10W C676 C677 R620 R621 C630 C631 ZD603 ZD604 ZD605 C632 PHONEJACK
NC/1000pF
R630 R631 R632 R633 R629 D603 LL4148 PD_MUTE 100P 50V 100P 50V 100P 50V NC/1000pF 88G 30211K

9
51K 1/10W 33K 1/10W 33K 1/10W 47K 1/10W 100P 50V VPORT0603100KV05
R635 47K 1/10W VPORT0603100KV05 VPORT0603100KV05

1
C626
NC NC NC 680R 1/10W
U603
10 HP_RIN
HP_RIN R619
20K 1/10W
EarPhone
20K 1/10W 5% 1UF16V C628
R637 C635 AS431AN-E1
NC/1000pF
C629 C678 A24V
Output
0.1uF 50V D3V3 1UF16V NC/10uF 6.3V

1K 1/10W
R661
R634

L601 NC/3.4KOHM +-1% 1/10W


A24V P24V
10K 1/10W 47uH
R636 NC D604 LL4148 PD_MUTE R662 R663 C639 R664 R665
PD_MUTE 10
R639 C670 C640
C6A1 NC/0.5 OHM 2W 0.1uF 50V
AUD_SHDN R638 Q603 NC/0.47uF 1000PF50V
7 AUD_SHDN
10K 1/10W MMBT3904 NC NC/22R 1/4W 5% 0R05 1/10W 0R05 1/10WNC/3.4KOHM +-1% 1/10W
D3V3 L605 R645
33 OHM C671 C642
R666 R667
NC/330pF 0.1uF 50V
R640 R641 6.2 OHM +-5% 1/4W C644
C637 C638 C6A2 C6A3 + C636
NC/0R05 1/10W NC/0R05 1/10W 1000PF50V
0.1uF 50V 1U50V 1U50V 220uF/35V
NC 10K 1/10W 0.1uF 50V A24V
R642 NC R643

AUD_AMP_MUTE R644 10K 1/10W C641 22 OHM 1/4W


7 AUD_AMP_MUTE
Q604 R668
NC NC C643 C646
A3V3 FB608 R646 C645
0.22uF/100V 1000PF50V
1 2 330P 50V L602 NC/3.4KOHM +-1% 1/10W
30 OHM PLL_Vdd A24V
PLL_Vdd C647 100N16V NC U602 47uH
A3V3 FB609 0402 19 18 C648 0.1uF 50V R669
20 EAPD/OUT4B OUT3A 17 LSPK-
1 2 R647 2.2K 1/10W R648 0R05 1/10W 21 TWARN/OUT4A OUT3B 16 R649
600 OHM C649 330P 50V 22 VDD_DIG CONFIG 15 C650 0.1uF 50V C651 R670 0R051/8W
C652 C653 C654 C655 C656 23 GND_DIG VDD 14 NC/3.4KOHM +-1% 1/10W
PWRDN GND_REG LOUT+
CN601
FB610 24 13 0.1uF 50V CONN
PLL_FILTER VDD_PLL OUT1A
100N16V 100N16V NC 4N7 50V 680pF 50V 25 12 6.2 OHM +-5% 1/4W L+
0402 1
600 OHM
2 0402
10 I2SO_PCLK
I2SO_PCLK
PLL_GND 26
27
FILTER_PLL
GND_PLL
XTI
GND1
VCC1
OUT1B
11
10 LOUT- L603
R671 NC/0R051/8W 4
3
L- L
I2SO_SCLK 28 9 ROUT+ 2
10 I2SO_SCLK I2SO_LRCLK BICKI OUT2A
29 8 47uH 1 R+
10 I2SO_LRCLK
10 I2SO_D0
7 SW_AMP_RSTN
I2SO_D0
SW_AMP_RSTN R650 100 OHM 1/10W
30
31
LRCKI
SDI
RESET
VCC2
GND2
OUT2B
7
6 ROUT-
R651 C657 0.1uF 50V C658 R672 0R051/8W R- R
32 5 C659 0.1uF 50V R653 1000PF50V 33T3278 4D
I2C_SDA R652 100 OHM 1/10W A_ONSEL 33 INT_LINE VCC_REG 4 C660 C661 C662 WSPK+
5,6 I2C_SDA SDA VSS 4P S/T 2.5mm
I2C_SCL R654 100 OHM 1/10W A_GAIN 34 3 22 OHM 1/4W
5,6 I2C_SCL SCL TEST_MODE
35 2 0.1uF 50V 0.22uF/100V 1000PF50V
R655 0R05 1/10W 36 GND_DIG SA 1 C663 6.2 OHM +-5% 1/4W C664 WSPK-
3V3_STB A3V3 A3V3 FB611 37 VDD_DIG GND_SUB
C665 Thermal Pad 330P 50V L604 1000PF50V
L606 1 2 R673 0R051/8W RSPK-
STA339BWTR
33 OHM 30 OHM 100N16V 47uH
C666 100N16V C668 0402 C667 0.1uF 50V
0402
330P 50V
2.8 +- 0.1mm R656 CN604
A3V3 O=2-  2 C669 NC/CONN
mm 3 +- 0.1mm 0.1uF 50V WSPK+ 2
For STA335ML 6.2 OHM +-5% 1/4W A24V A24V WSPK- 1
R657 R658
Oversampling
selector 33G3278 2D
2P S/T 2.5mm
NC NC 0:256 Fs + C672 + C673
A_ONSEL
A_GAIN
1:384 Fs HEAT SINK 40 +- 0.15mm NC/330uF 35V NC/330uF 35V
P90T0051-101 LSPK- RSPK-
R659 R660 GAIN selector
0:0 dBFs + C674 + C675
Woofer
1:24 dBFs
NC NC 2.8 +- 0.1mm NC/330uF 35V NC/330uF 35V

3.6 +- 0.1mm T P V ( Top Victory Electronics Co . , Ltd. ) OEM MODEL Size Custom

絬隔瓜絪腹 TPV MODEL Rev 1.0


38.5 +- 0.15mm
Key Component
12-Audio Amplifier/Earphone Out PCB NAME 715G3620
称爹 <称爹>
Date Tuesday , March 16, 2010 Sheet 11 of 13

61
Input Standby
PS_ON
OVP-JP +5VSB 5V_STB
R701 100 OHM 1/10W +5VSB 5V_STB
Q705
From R702 100 OHM 1/10W
BL_ON_OFF 7,9
NC/AO3401 FB702 33 OHM
C767 R742 R743
Power FB701
1 2 120OHM
BL_BR_CTRL 9
Q706 0.1uF 50V
+ C768 C772
U701
Board C701 C702 R705 R706 NC/MMBT3906 100uF 25V G5692P11U
10R 1/10W 5%
22uF 10V
3V3_STB
47KOHM R704 1 8 10K 1/10W
10N 50V 2 VCC VIN 7 L701 4.7uH
10K 1/10W 3 REF LX 6
NC/10K 1/10W R708 R710 R712 C769 C770 4 GND PGND 5 R744 R745
NC/1K 1/10W FB EN C774 C775 C776 C777 + C778
CN701
CONN 0.1uF 50V 0.1uF 50V C771
1000PF50V 330P 50V 0.1uF 50V 10uF 16V 220uF16V
1 P12V 12V NC/2K7 1/10W 1%NC/1K 1/10W NC 15 OHM 1/10W 47KOHM +-1% 1/10W
2 NC/1K 1/10W R1
3 C773 R746
4
5 C717 C718 330P 50V Vout = 0.8x(R1+R2)/R2
6 + C719
7 0.1uF 50V 1000PF50V 0R05 1/10W
8 22uF 50V U707
9
10 R736 NC/AS431AN-E1 R747
11
12 R2
P24V 24V
NC/2K 1/10W 1% U702 15K 1/10W 1%
33G327812D AZ1084D-1.8TRE1
12P S/T 2.5mm

VOUT(TAB)
C720 C721

ADJ(GND)
+ C722
0.1uF 50V 1000PF50V

VIN
470uF/35V

3V3_STB 1V8_STB
5V

3
2
1
+5VSB
L704

33 OHM
2

C705 + C706 C713 + C707


C731 C732 + C730 ZD701
0.1uF 50V 22uF 50V 0.1uF 50V 220uF16V
0.1uF 50V 1000PF50V 470uF/16V BZT52-C5V6
U703
1

VCC5D G1084-33T43Uf D3V3

3 2
VIN VOUT

GND
C724 C729 C727 C728 + C725

10uF 16V10N 50V 10uF 16V 0.1uF 50V 100uF 25V

1
VCC5D
FB705 D701 LL4148

+5VSB
C733 0 OHM D1V8 U705 C779
+5VSB C735 C736 + C734 73G253S 72 T SC4215HSETRT
10N 50V U704 C737 D1V8 100nF-10uF VCC1V1
R723 4.7uF 16V 10N 50V 100uF 25V SC4525BSETRT L705 1 8
3V3_STB 330N 16V 4.7uH 35.8mOHM 5.6A R717 2K 1/10W 2 NC GND 7
R726 8 1 FB706 3 EN FB 6
BST SW VIN VO

TH1
7 2 0R05 1/4W 4 5
FB IN NC NC

2
1K 1/10W C738 100P 50V 6 3 R718 R719 C741 C779 R720
COMP ROSC

TH1
R729 PS_ON C745 5 4 D702 C746 C747 + C739 + C716 C740 C742 + C757 C743 C748 C749 + C744
SS/EN GND

9
10K 1/10W R721 R722 0.1uF 50V NC
10K 1/10W C750 SM340A 22uF 10V10N 50V 220uF16V 100uF 25V 0.1uF 50V 1UF16V 100uF/25V 1UF16V 10uF 16V 0.1uF 50V 220uF/25V

9
R730 2.2nF 50V 2.2 OHM 1/10W 220 OHM 1/10W 390R 1/10W 1%

1
3.3K 1/10W 10K 1/10W Q701 22NF50V R1 R1
R731 MMBT3904 68K 1/10W C751 R724 R725
PWR_ON Q702 Vout = 0.5x(R1+R2)/R2
7 PWR_ON
MMBT3904 220pF 50V
33K 1/10W
Vout = 1.0x(R1+R2)/R2 12K 1/10W 1% 12K 1/10W 1%
R727 15K 1/10W 1% R728 10K +-1% 1/10W

R2 R2

+5VSB VCC5D
Q703

1 8
2 S D 7
R732 C752 3 S D 6
4 S D 5
0.47uF 16V G D
AO4449 -7A/-30V C754 + C753
47K 1/10W R733
0.1uF 50V 220uF16V

0R05 1/10W
R734
For Tuner
33K 1/10W
11 P24V
P12V U706 5VT_DET
PWR_ONR735 Q704 C G9084-50TU3U 5VT
9,11 P12V
22K 1/10W MMBT3904
R741 3.3 OHM 1/4W 3 2 R748 0R05 1/10W
VIN VOUT 3,9,11 +5VSB
ADJ/GND

B E + C766 3,4,6,10,11 VCC5D


C763 C756 + C755
3 5VT
100uF 25V 0.1uF 50V 0.1uF 50V 220uF16V
3,4,5,6,7,9,11 3V3_STB
1

R739 220 ohm 1/8W


3,4,6,7,9,11 D3V3
R740 220 ohm 1/8W
7,8,9 D1V8

7,9 VCC1V1

TPV ( Top Victory Electronics Co . , Ltd. ) OEM MODEL Size C

絬隔瓜絪腹 TPV MODEL Rev 1.0


Key Component PCB NAME 715G3620
14-Power 称爹 <称爹>
Date Tuesday , March 16, 2010 Sheet 12 of 13

62
9.2 Power Board
LC32H063D 715G3781P01L30003H

2
C903
C922 C923 10NF1KV
330pF/250V 330pF/250V FB904

- +
4 BD901 1 1 2
KBJ608G B+

! ! BEAD

!
C901
! +

3
C921 0.47uF 470uF 220V

2
N.C.  ノ
4 L902 1 ZD930
R902
! ! P6KE200A
330K 1/4W C904

1
10NF1KV
3 2
! !
13mH C902
R903 ! R901
FB903
+
470uF 220V
 ノ
330K 1/4W 330K 1/4W 1 2

BEAD

L901
3

13mH
! BO
2

C920 0.47uF

! HS901
2

C924
t
NR902
NTCR
680pF ! Heat-sink( D973 )

RV901 HS904 HS902 1


NC ! 2

!
2 1

t 1
2
NR901 HS4
1

NTCR Heat-sink( D956 )


! HS905 1
2
1

F901
1

5A 250V

!
3

1 2

!
CN901 Custom
TPV ( Top Victory Electronics Co . , Ltd. ) OEM MODEL Size
SOCKET
絬隔瓜絪腹 TPV MODEL Rev 1.0
Key Component 01.AC SIDE & double v oltage PCB NAME
称爹 <称爹>
Date Monday , Nov ember 30, 2009 Sheet 1 of 4

63
VCC_1

+12V +24V +5V B+

R994 R981
NC NC
2

2
ZD972
+5V
ZD973 ZD971
MTZJ T-72
MTZJ T-72 15B MTZJ T-72 30B R979

4
R995 NC
1

1
PROTECT NC IC909
NC
D975 D974 D976 !

3
1N4148
1N4148 1N4148

R996 R980
NC NC
R972 Q908 R982
220 OHM 1/8W NC NC NC
Q952 R998
2N3904S-RTK/PS 2 1 Q907
NC
ACD
R973 C964 ZD974
1K 1/8W 1% 0.1UF50V NC
R997 R978 R983
NC NC NC

+24V

R999
NC

R986
100KOHM +-1% 1/4W
D985
1N4148 V_rise

Q954
PMBS3906

C900
47nF 50V

T P V ( Top Victory Electronics Co . , Ltd. ) OEM MODEL Size Custom

絬隔瓜絪腹 TPV MODEL Rev 1.0


Key Component 02.ACD & PROTECT PCB NAME
称爹 <称爹>
Date Monday , Nov ember 30, 2009 Sheet 2 of 4

64
B+

D930 R934
UF4007 10R 1/8W 5%

R925
0.1 ohm
C993
R926 1U 25V
1M5 1/4W 1%

2
D972
D970 ZD931 FMWN-2308
R927 1N4148
1M5 1/4W 1% ! C991
1U 25V
MTZJ T-72 15B

24V1 FOR INVERTER


Q970
VCC_1 !

1
2SK4100LS-T 7A/650V
IC970
24V/4A

1
L971
1 18 R937 R938 T901 3.0uH +-10%
R928 2 Vsen NC 17 47OHM +-5% 1/8W 10KOHM +-5% 1/8W 8 2
Vcc NC +24V
1M5 1/4W 1% 3 16
4 FB VGH 15
5 GND VS 14 + + C970 + C982 C983 R939 R940
Css VB

3
6 13 D971 12 C981 1000uF 35V 470uF 35V 100N 50V 5.1K 1/4W 5.1K 1/4W
7 OC NC 12 1N4148
8 RC
Reg
NC
VGL
11 ! Q971
3 1000uF 35V

C972 9 10 2SK4100LS-T 7A/650V


R929 1nF 50V RV COM 10
30K 1/8W 1 SSC9512S C992 1 9
R936 R935 10pF/3KV
47OHM +-5% 1/8W 10KOHM +-5% 1/8W

11 D973
+ C974 SBT15006JST
C973 10uF 50V

1
100N 50V
7
2
L972 12V/1.5A
+12V
R930 C976 C980 POWER X''FMR
2K43 1/8W 1% 100N 50V 0.027uF 5% 1000V 3.5uH
+ + C986 R991

3
C994 C984 C985 100N 50V 24.K 1/4W
100PF1KV 1000uF 25V 220uF 25V
ON/OFF
C975 +
4.7uF 50V
CN902
R931 C978 R992
NC C977 1N 50V C979 1K 1/8W R924 1
470N 25V 680P 50V 220 OHM 1/8W 2
DIM
3
4
+12V
5
24V1
6
7
8
9
10
PS_ON
R944 11
12
+5V
R942 1.2KOHM +-1% 1/8W 13
4.7KOHM +-1% 1/8W

INV ON/OFF
CONN

DIM
+24V +12V ACD

1
R941

! IC972 2KOHM +-1% 1/8W CN903


PC123X8Y FZOF
3

2
1
+24V
2
3
4
C988 R943 5
220N 50V 5.1KOHM +-1% 1/8W R945 R989 6
+5V 20.5KOHM +-1% 1/8W 3K 1/8W 7
V_rise 8
R949 9
Vin 51KOHM +-1% 1/8W DET 10
11
DET
IC973 12
AS431AZTR-E1 R988 13
R971 R969 3K 1/8W
1K 1/8W 1K 1/8W R946
1.96KOHM +-1% 1/8W
VCC_1
CONN
Q953
4

KTD1691/P

! IC953
PC123X8Y FZOF
3

Q951
2

2N3904S-RTK/PS
+ C966
PS_ON
10uF/50V ZD950
MTZJ T-72 15B C963 R970
T P V ( Top Victory Electronics Co . , Ltd. ) OEM MODEL Size Custom
1U25V 10KOHM +-5% 1/8W
1

絬隔瓜絪腹 TPV MODEL Rev 1.0


Key Component 03.MAINPOWER PCB NAME
称爹 <称爹>
Date Monday , Nov ember 30, 2009 Sheet 3 of 4

65
C926 C925
330pF/250V 1000PF/250VAC
! !
B+

FB902
R955 BEAD T950
0.47 OHM +-5% 1W POWER X'FMR
1 2 1

R956 R959
C910 C951 100K 1/4W R974 47 OHM 1/4W
BO
1500PF 1KV 0.1NF2KV 100K 1/4W 2 6 C956
7 2200pF630V

D904 9 R961
3 10 C957
1N4007-E3/73 C959
0.1NF2KV
R975
100K 1/4W
R976
100K 1/4W
4
47 OHM 1/4W
2200pF630V 5V/2.5A
+5V
R950
2Mohm 1/4W +/-1% 5

3
L950
3.5uH
D952 2
R987 RGP10M SBT15006JST

2M OHM 1% 1/4W
VCC ! D956 C969
330uF 16V

1
R951 4.7M OHM +-5% 1/4W C958 C960 C990
R958 NC + + 470uF 16V + 0.1UF50V
1.2OHM2W D950 Vin

IC950
! RGP10M

1 8
2 S/OCP D/ST 7
3 BR D/ST
R952 4 GND 5 R963
3.3MOHM +-1% 1/4W FB/OLP VCC 470 OHM +-1% 1/8W
A6069H D954 D953 R957
1N4148 PR1007 4R7 1/4W 5%
2

C953 + C954
ZD951 100N 50V C952 + 100uF 50V
C955 MTZJ T-72 30B 10uF/50V
1N 50V

1
R964
1
470KOHM +-1% 1/8W

C950 IC952 2KOHM +-1% 1/8W


220N 50V PC123X8Y FZOF
FB
R953

2
R968
!
2

2K49 1/8W 1%
ZD952 C962 R965
PROTECT
MTZJ T-72 15B 220N 50V 3K 1/8W 5%
1

IC951
AS431AZTR-E1

2K49 1/8W 1%
R966 R967
33K 1/8W 1%

T P V ( Top Victory Electronics Co . , Ltd. ) OEM MODEL Size Custom

絬隔瓜絪腹 TPV MODEL Rev 1.0


Key Component 04.STANDBY PCB NAME
称爹 <称爹>
Date Monday , Nov ember 30, 2009 Sheet 4 of 4

66
LC42H063D 715G3885P02W30003S
FB902
D909
1N5408-E 1 2 1 2 1
!

6
5

2
1
R950
! BO D901 BEAD
! !
FB906 4.7R 1W R951 R952 C946

1
BD901 L906 FMXA-1106S + + BEAD 100K 1/4W 0.1NF 2KV D911
!

3
GBJ1008 C931 600uH 10% C932 C905 100K 1/4W 2 6 SBT15006JST L907
1uF/520V NC 10NF1KV C933 C934 C948 7 93G 60298 3.5uH

+
93G 50460 35 73G 174148 S 5V
CN902 R935 82uF 450V 82uF 450V NC R954 C947 2
2 3 CONN 1M 1% 1/4W 67G 42Z82015K 67G 42Z82015K R953 100K 1/4W 0.1NF 2KV 9
R932 100K 1/4W 3 10
2 D910 067G 42Z10115K *2 067G 42Z10115K *2 4
N 0.1R 3W R933

1
1 51R 1/8W IN4148 R956 + +

-
L

2
D913 C950 C951 C952
R934
VCC1 ! R939
R958
1M5 1/4W 1%
SARS01-V1 47R 1/4W 330uF 16V 1000uF 16V 0.1uF

4
0.1R 3W 1M 1% 1/4W BO 5 T901
1 R955 POWER X'FMR C949
R936 Q901 3.3R 1/4W R957
80GL52T 5 L2 2N2 500V
R938 STW20NM60 R961 47R 1/4W
33R 1/8W

3
10K 1/8W 57G 667 25 1M5 1/4W 1%
+ C937 R944
! D914 C954
2

3 1M 1% 1/4W
C936 100N
L903 R963 PR1007 NC
47uF 25V IC901 93G110050152T
20.0MH R941 R964 4.7M 1/4W
R940 1M5 1/4W 1% 1 8
220R 1/4W R945 S/OCP D/ST D916
20K 1/8W 22K 1% 1/8W Vcc 24V 12V
1 8 2 7 R962
GND GATE BR D/ST
1

220R 1/8W
2 7 R931 3
ICOMP VCC GND IN4148

2
C943 1K2 /8W 1% R967 +
3 6 1N 620K 1/8W 1% C960 4 5 + C956
ISENSEVSENSE 220N FB/OLP VCC 100uF R965 ZD903 ZD904
! 4
VINS VCOMP
5
R942
Q904 A6069H
C955
0.1uF
C958
10uF
2.4K 1% 1/8W MTZJ T-72 30B MTZJ T-72 16B
51K 1/8W

1
IC906 KTD1691/P R968
C904 R943 ICE2PCS02G 57G 761 7 1.2R 2W
0.047UF 275V Vcc 56T 379121

2
5K1 1/8W C940 C942 C941 56G 379104 C938 C939 R966 D918
470N VCC1

1
10N 4N7 1N 1uF 25V 1K 1/8W D917 IN4148
ZD906 IN4148
C959 MTZJ12B
!
2

R946 4N7

2
L902 1K 1/8W
2.0MH
73L 174 52 LG R947
5V
! IC907
R969
220R 1/8W EL817M R970

2
56G 139 9 2K 1/8W C961 Q906 100R 1/8W
1

1
R948 220N R971 PMBS3904
ZD902 2.2K 1% 1/8W
MTZJ T-72 15B ! 2K7 1/8W PS_ON

! !

2
IC908 C963 R972
IC905 KIA431A-AT/P 100N 1K 1/8W
EL817M Q905 R949 C945 56G 158 12
C901 C906 56G 139 9 2N3904S-RTK/PS 2K 1/8W 100N
680pF 250V 680pF 250V

! B+
2

L901
R904
0.1 ohm
R906
2M 1% 1/4W
!
20.0MH
73L 174 49 LG R905 R907 ! T902

3
2M 1% 1/4W POWER X'FMR
2M 1% 1/4W Q903
C907 80TL42T 14 Y S D903
STP10NK60ZFP
1

R909 1N 50V D902 12 2 1 1


57G 667 50 V40100C 24V
30K 1% 1/8W IN4148 2 2
93G 60315
3 3
! VCC1
1
Vsen NC
18 R975
L904 4 4

1
0R05 1/8W R911 9 5 5
R910
C903 + R908 2 17 8 6 6
Vcc NC 10K 1/8W 3.0uH +-10%
0.047UF 275V C908 C909 7 7
! ! ! 10uF 0.1uF
2K 1/4W
3
FB VGH
16
47R 1/8W
3 8 8

3
4 9 9
!
1

R901 R902 R903 4 15 14 10 10

5.1K 1/4W
ZD901

5.1K 1/4W
GND VS

5.1K 1/4W
330K 1/4W 330K 1/4W 330K 1/4W NR901 C918 6 2 11 11

R914
R913
R912
MTZJ T-72 15B

5.1K 1/4W
NTCR 5 14 1uF 25V 7 + + + 12 12
Css VB C912 13 13

R915
t !

2
6 13 11 C910 C911 470UF 35V C913
OC NC

1
D904 Q902 10 D907 1000UF 35V 1000UF 35V 1uF
CN904
2

C914 7 12 IN4148 STP10NK60ZFP CN903


V40100C
! RV901 470N RC NC 57G 667 50 CONN CONN
NC !
F901
8
Reg VGL
11
13
93G 60315

R916 R976
FUSE 9 10
! RV COM 47R 1/8W 0R05 1/8W R917
G

CN901 IC904 10K 1/8W C915


0.033uF 1KV

3
SOCKET SSC9502S
N L 56G 379112
12V
2
033G8105 3A X *2 D905 R919 L905
EG01A 7.5R 1/4W 3.5uH
C917

1
1uF 25V C919 C920 + +
22pF/3KV 22pF/3KV C921 C922 1
C916 D906 470UF 25V C923 2
1N 1000uF25V
SBT15006JST 100N 3
93G 60298 4
12V
5
C924
6
100PF/2KV 7
R921
R922 8
1K 1% 1/8W 150R 1/8W 9
C926 PS_ON
1N 10
11
R924 12
5V
HS2 HS3 HS4 4.7K 1% 1/8W
HEAT SINK (D911) HEAT SINK (IC901) HEAT SINK (Q901) CN905
CONN
1 1 1 FB905 R925
2 2 2 BEAD ! C944 24K 1% 1/8W C927
R923
0R05 1/8W R927
470pF/250V 100N
1 2 20K5 1/8W 1% R928
56K 1% 1/8W
! C964
4

1
HS1 + R926

HS5 HS6
FB903 HEAT SINK (BD901,D901)
470pF/250V
C928
4.7uF
! 3K 1% 1/8W
BEAD IC902
HEAT SINK (Q902,Q903) HEAT SINK (D903,D906,D907) 1 EL817M
!
3

2
1 2 2 C929 56G 139 9 R929
1 1 470pF/250V 5.1K 1% 1/8W
2 2 1 2
! C902
470pF/250V FB901 C930
BEAD 100N 50V
1 2 IC903 R930
FB904 KIA431A-AT/P 2K 1% 1/8W
BEAD 56G 158 12

T P V ( Top Victory Electronics Co . , Ltd. ) OEM MODEL Size C

絬隔瓜絪腹 TPV MODEL Rev B


Key Component 01.Adapter PCB NAME 715G3885-1
称爹 <称爹>
Date Tuesday , March 09, 2010 Sheet 1 of 1

67
9.3 Key Board
715G3814K01000003S
SW01

VOL+ 2.48V~2.72V
R01 C01 TACT SW FWRD H1.5MM

NC

7K5 1/8W +/-1%


SW02

VOL- 2.04V~2.22V
R02 C02 TACT SW FWRD H1.5MM

NC

2K7 +-1% 1/8W


SW03

CH+ 1.58V~1.79V
R03 C03 TACT SW FWRD H1.5MM

NC

1K8 +/-1% 1/8W


CN01 SW04
6

1
2 PWR-SW
3 FUNC_KEY CH- 1.24~1.45V
4 R04 C04 TACT SW FWRD H1.5MM

CONN NC
5

1K 1/8W 1%
SW05

33G8032 4F HR
MENU 0.85V~1.02V
R05 C05 TACT SW FWRD H1.5MM

NC

750OHM +-1% 1/8W


SW06

FUNC_KEY R07
750OHM +-1% 1/8W
Source Select 0.47V~0.63V
C06 TACT SW FWRD H1.5MM

NC

SW07

PWR-SW R08
750OHM +-1% 1/8W
Power ON/OFF
C07 TACT SW FWRD H1.5MM

NC 77G 607 2 FD

TPV ( Top Victory Electronics Co . , Ltd. ) OEM MODEL Size Custom

絬隔瓜絪腹 TPV MODEL Rev A


Key Component
01-Keypad PCB NAME 715GXXXX
称爹 <称爹>
Date Monday , January 18, 2010 Sheet 1 of 1

68
9.4 IR Board
715G3821R01000004M
LED01
LED
BLUE

VCC BLUE 3 2

RED 4 1

LED_B
RED
CN01
81T 14 24 EL
5

1
4 RLZ5.6B
3
2 LED_R ZD01
1 U01
IRRV 1
VOUT

2
R001 15K 1/10W 2
3 GND
CONN VCC
C01 C02 IC KSM-2003TN2M-S 37.9KHZ
33G8032 5F HR
100N 50V NC/4.7uF/16V

GND PIN
1

T P V ( Top Victory Electronics Co . , Ltd. ) OEM MODEL Size Custom


絬隔瓜絪腹 T3821-D-X-X-1-091207 TPV MODEL Rev 0.2
Key Component
IR&LED PCB NAME 715G3821R01000004M
称爹
Date Tuesday , December 08, 2009 Sheet 1 of 1

69
10. Exploded View
LC32H063D

70
LC42H063D

71
LC32H063D

Item Description
1 BEZEL
2 DECO_BEZEL
3 SPEAKER
4 IR BOARD
5 LENS_POWER
6 POWER LENS
7 KEY COVER
8 KEY BUTTON
9 KEY BOARD
10 BKT-PANEL-SUPPORT-L
12 BKT-PANEL-SUPPORT-L
13 BKT-BASE-SUPPORT
13 BKT-PANEL-SUPPORT-L
15 MYLAR
16 PANEL Item Part No. Description Qty
17 BKT-PANEL-SUPPORT-R 11 0D1G1730 8120 SCREW(POWER BD/BKT) 4
18 BKT-VESA-BTM 14 0M1G1730 10120 SCREW(AC/BKT) 1
19 BKT-SCLAR-BD-SIDE 20 0M1G1730 10120 SCREW(BKT/PANEL) 6
22 BKT-IO-SIDE 21 0D1G1730 8120 SCREW(MAIN BD/BKT) 6
24 IO_BKT_BTM 23 0M1G 930 6 47 CR3 SCREW(MAIN BD/BKT) 4
25 REAR COVER 26 0Q1G 940 16 47 CR3 SCREW(REAR COVER/BEZEL) 10
28 HINGE 27 0M1G 940 10 47 CR3 SCREW(REAR COVER/BKT) 6
29 STAND 30 0M1G1740 14 47 CR3 SCREW(HINGE/STAND) 4
31 BASE 33 0Q1G 130 6 47 CR3 SCREW(BASE/BASE BKT) 6
32 BASE BKT 34 0Q1G 940 16 47 CR3 SCREW(BASE/BASE BKT) 4

72
LC42H063D
Item Description
1 BEZEL
2 IE LENS
3 LED LENS
4 KEY COVER
5 KEY BUTTON Item Part No. Description Qty
6 REAR COVER 21 0M1G 940 6120 SCREW(PANEL/BKT) 5
9 BASE 22 0M1G 940 6120 SCREW(PANEL/BKT) 3
10 BKT-PANEL-TOP 23 0M1G 940 6120 SCREW(PANEL/BKT) 6
11 BKT FIX PANEL 24 0M1G1740 8120 SCREW(PANEL/HINGE-A'SSY) 2
12 BKT-PB 25 0M1G1740 14120 SCREW(PANEL/HINGE-A'SSY) 2
13 BKT-STAND 26 0M1G 930 6 47 CR3 SCREW(PANEL/BKT) 2
14 BKT-MB_L 27 0M1G1730 8120 SCREW(AC/BKT) 5
15 BKT-MB_R-AUO 28 0M1G1730 8120 SCREW(MAIN BD/BKT) 4
16 BKT-IO-SIDE 29 0M1G 930 6 47 CR3 SCREW(MAIN BD/BKT) 4
17 IO_BKT_BTM 30 0Q1G 930 8 47 CR3 SCREW(MAIN BD/BKT) 1
18 BKT-VESA-BTM 31 0Q1G 930 8 47 CR3 SCREW(PANEL/BKT) 1
19 HINGE-A'SSY 32 0Q1G 940 16 47 CR3 SCREW(PANEL/BEZEL) 4
20 BKT-BASE 33 0Q1G1030 6120 SCREW(IR BD) 1
41 MAIN BOARD 34 0Q1G 940 16 47 CR3 SCREW(REAR COVER/BEZEL) 10
42 KEY BOARD 35 0M1G 940 8 47 CR3 SCREW(REAR COVER) 2
43 IR BOARD 36 0M1G 940 8 47 CR3 SCREW(REAR COVER) 2
44 SPEAKER 37 0Q1G 130 8 47 CR3 SCREW(BASE/BKT) 6
45 PANEL 38 Q01G6145 1 SCREW(BASE/BKT) 4
46 POWER BOARD 39 0Q1G 930 8 47 CR3 SCREW(BKT/BEZEL) 2
47 DECO_BEZEL 40 0Q1G 940 30 47 CR3 SCREW(REAR COVER/BEZEL) 4

73
11. BOM List
Note: The parts information listed below are for reference only, and are subject to change without notice.
Please go to http://cs.tpv.com.cn/hello1.asp for the latest information.

LC32H063D

Location Part No. Description Remark


E32AAZNKW3ACXNX
001G6021 1 SCREW
052G 1185 1 BIG TAPE(Y1200141)
052G 1186 SMALL TAPE
052G 1211 A CONDUCTIVE TAPE 55MM *45MM *0.08MM
052G 1211 B CONDUCTIVE TAPE 85MM *40MM *0.09MM
052G 2191 A PAPER TAPE
078G0120 10 Y SPEAKER 16 OHM 12W 125X32MM
085T 583103 GASKET
E08901 089G402A15N CX AC POWER CORD 1500MM AMERICA REG.
E08901 089G402A15N HL AC POWER CORD 1500M AMERICA REG. 2nd source
ECN601 095G8013 4D904 HARNESS 4P-FAST 550MM
ECN701 095G801413D929 HARNESS 13P-12P 160MM FQE91229I
ECN903 095G801414D940 HARNESS 14P-13P 290MM FQE91230I
ECN408 095G801851D922 HARNESS 51P-42P 290MM
098GRABD1NEACU REMOTE CONTROL AOC 67100BA1-017-R
0D1G1730 8120 SCREW
0M1G 930 6 47 CR3 SCREW
0M1G 940 6120 SCREW (M4X6)
0M1G 940 10 47 CR3 SCREW
0M1G1730 10120 SCREW 42A9930016
0M1G1740 14 47 CR3 SCREW
0Q1G 930 8 47 CR3 SCREW
0Q1G 940 12 47 CR3 SCREW
0Q1G 940 16 47 CR3 SCREW
705TQ949001 COMSUPTIVE ASS'Y-A4
750TVU315W4611N000 PANEL T315HW04 V600 TW AUO
756TQACB ZK085 01 MAIN BOARD-CBPFAZ9KQE
U405 056G1133939 IC MX25L3205DM2I-12G SOP-8
SMTF-U405 100TAZAK004K21 MCU ASS'Y-056G1133939
ADTV92412QDN POWER BOARD
Q02G7038 1 NUT
Q11G5061 1 PCB SUPPORT
Q15T0690102 IO_BKT_BTM
Q15T0691101 BKT-IO-SIDE
Q36T 600 31 1 NONWOVEN FABRIC
Q36T 600 31 4 NONWOVEN FABRIC
Q36T 600 37 18 GP NONWOVEN FABRIC
Q36T 600 49 10 HIMERON
Q40G2010 46002 IO SIDE LABEL
Q44GJ069101EPE EPE
Q44GJ069201EPE EPE
Q45G 77 5 PE PACKING (Y1900241)
Q45G 99626 36 PE BAG
Q45T 99609 61 EPE COVER FOR MONITOR
Q50G 4 10 TIE (Y1900221)
Q50G 500523 CABLE TIE
74
Q52G 1150523 TAPE_INSULATING
Q52T 1211833 AL
X40G0002615 7A POP LABEL
X44GJ061615 6B 32 TV EPI CARTON
X52G8000 5 MYLAR
092GB1JX1A2EGC BATTERY FOR LR6 (KA)2S/G
0Q1G 940 16 47 CR3 SCREW
Q41T780067358A WARRANTY CARD
Q45G 76 28NV2 R PE BAG FOR BASE SCREW SZ02742
Q45G2010M0101A PE BAG FOR MANUAL
X41G32MV615 7B EPI MANUAL
X41G78SV615 3A EPI QSG
040G 58162435A P/N LABEL FOR MANUAL PE BAG
040G 581689 4A BARCODE LABEL FOR 1
Q40G0001881 4A S/N LABEL
X40G 320615 4A RATING LABEL
085G 583501504 GASKET_ELECTRIC
ECN401 095G801410D934 HARNESS HARNESS 10P - 5P+3P 650MM
0M1G 940 6120 SCREW (M4X6)
0M1G1740 14 47 CR3 SCREW
0Q1G 130 6 47 CR3 SCREW
0Q1G1830 6120 SCREW
A15T0282201 BKT-VESA-BTM
A33T0788ADTB1L0100 KEY COVER
A33T0789AFL 1L0100 KEY BUTTON
A34T1580 GM 1A0130 REAR COVER_32
A34T1581ADT 1A0100 STAND HINGE
A34T1582AFL 1L0100 STAND-A1_32
IRPFAQC6 IR BOARD
KEPFAAA1 KEY BOARD
Q12G6300 25 1 RUBBER FOOT
Q15T0693101 BKT-BASE-SUPPORT
Q15T0694101 BKT-PANEL-SUPPORT-L
Q15T0695101 BKT-PANEL-SUPPORT-R
Q15T0696201 BKT-PANEL-SUPPORT-L
Q15T0697201 BKT-PANEL-SUPPORT-L
Q15T0698101 BKT-SCLAR-BD-SIDE
Q15T0704101 BASE BKT
Q33T0379 ED 1C0100 LENS_POWER_A2
Q33T0380 1 1C0100 POWER LENS
Q34T7081AFLB2L0130 BEZEL_TV32W-10A-EPI
Q34T7082AFL 1L0100 BASE
Q35T0071BBV 1L0100 DECO_BEZEL_TV 32"
Q36T 600 35 2 GP NONWOVEN FABRIC
Q37T0203011ADT0001 2K10-32 HINGE
Q40G2010 32106 I/O LABLE
Q44T3231 21 27 EVA WASHER
Q44T3231 21 28 EVA WASHER
CBPFAZ9KQE
040G 45762412B CBPC LABEL
CN408 033G804342C HR WAFER 2*21P 2.0MM
CN601 033T3278 4D CONNECTOR
CN701 033T327812D WAFER 12P PLUG
CN401 033T380210B Y CONNECTOR
75
C730 067G215D2216KV EC 220UF M 35V 10*12MM
C636 067G215D2216KV EC 220UF M 35V 10*12MM
C634 067G215D2216KV EC 220UF M 35V 10*12MM
C722 067G215V471 6N CAP 105℃ 470UF M 35V
CN111 088G 78 13 76 YG RCA JACK 2*4 G/B/R/W+Y/W/R/R
CN111 088G 78 1376C RCA JACK 2*4 G/B/R/W+Y/W/R/R
CN102 088G 302 65 YG PHONE JACK 3P GREEN
CN602 088G 30211K PHONE JACK 5PIN
CN131 088G 30258A CL PHONE JACK+ S 3P
CN131 088G 30258A YG PHONE JACK+ S 3P
CN102 088G 30265C PHONE JACK 3P GREEN
CN602 088G 302A11 YG PHONE JACK 3.5¦µ 7PIN BLACK CKX3.507B-01
CN103 088G 352 21CL USB CONN TYPE A
CN103 088G 352 2L YG USB CONNECTOR USB4-03 AU=1U''
CN101 088G 35315FHSD D-SUB 15PIN FEMALE VERTICAL SCREWED
CN101 088G 35315FXSH D-SUB 15PIN FEMALE VERTICAL SCREWED 2nd source
CN603 088G 359 6 JT FIBER-OPTIC 3PIN JST1226
090G6250 1 GP HEAT SINK FOR U402
090G6250 1 GP HEAT SINK FOR U403
X401 093G 2262B J XTL NXS25.000AC20F-KAB5-3 HC-49/US
TU101 094GNTAT MA 9M TUNER NTSC+ATSC ENV56U02D8F
CN408 311GW200C42AAL WAFER 2*21P 2.0MM
A85T1017201 2K10-32-BKT-SHIELD-TOP
A85T1018101 2K10-37-BKT-SHIELD-MAIN
C643 064G179J2241AT MKT CAP. 0.22UF 100V RSB
C661 064G179J2241AT MKT CAP. 0.22UF 100V RSB
C744 067G 2152214NT KY25VB220M-TP5 8*11.5
C768 067G 3051014CT EC 100UF 25V KM 6.3X11MM
C766 067G 3051014CT EC 100UF 25V KM 6.3X11MM
C725 067G 3051014CT EC 100UF 25V KM 6.3X11MM
C716 067G 3051014CT EC 100UF 25V KM 6.3X11MM
C430 067G 3051014CT EC 100UF 25V KM 6.3X11MM
C410 067G 3051014CT EC 100UF 25V KM 6.3X11MM
C778 067G215H2213CT EC 220UF 16V SY 8X7MM
C755 067G215H2213CT EC 220UF 16V SY 8X7MM
C753 067G215H2213CT EC 220UF 16V SY 8X7MM
C739 067G215H2213CT EC 220UF 16V SY 8X7MM
C707 067G215H2213CT EC 220UF 16V SY 8X7MM
C734 067G215P1014CT EC 100UF/25V GF 6.3*11MM
C757 067G215Y1014KT EC CAP.105C
C706 067G215Y2207LT LOW ESR EC 22UF 50V M 5*11MM
C719 067G215Y2207LT LOW ESR EC 22UF 50V M 5*11MM
C4E4 067G215Y2207LT LOW ESR EC 22UF 50V M 5*11MM
U603 056G 158501 IC AS431AN-E1 SOT23
U701 056G 379150 IC G5692P11U SOP-8
U401 056G 562286 IC ZR39787HGCF BGA-632
U703 056G 563 75 G1084-33T43UF TO-252
U706 056G 563155 IC G9084-50TU3U 5.0A/5V TO-263T
U702 056G 563517 IC AZ1084D-1.8TRE1 5A/1.8V TO-252
U705 056G 563964 IC SC4215HSTRT SO-8
U409 056G 581 9 IC G5250K1T1U SOT23-5
U602 056G 593 39 IC STA339BWTR POWERSSO36
U402 056G 615919 IC H5PS5162FFR-S6C FBGA84
U403 056G 615919 IC H5PS5162FFR-S6C FBGA84
76
U604 056G 616 55 IC DRV602PWR 870MW TSSOP-14
U606 056G 616916 IC MAX9728AETC+ TQFN-EP-12
U501 056G 623 36 IC SWITCH SII9287BCNU QFN-72
U411 056G 634 2 1 IC PI5V330SQEX QSOP-16 PERICOM
U404 056G 643 41 IC APX809-29SAG-7 SOT23
U108 056G 662 13 IC AZC099-04S SOT23-6L
U410 056G 662 13 IC AZC099-04S SOT23-6L
U408 056G 662 22 IC AZC199-02S.R7G SOT23-3L
U101 056G 662502 C ESD AZC199-04S SOT23-6L
U102 056G 662502 C ESD AZC199-04S SOT23-6L
U108 056G 662504 IC ESD AOZ8902CIL 24KV 5A SOT23-6 AOS
U410 056G 662504 IC ESD AOZ8902CIL 24KV 5A SOT23-6 AOS
U406 056G1133 83 1 IC M24C64-WMN6P 64K SO-8 ST
U405 056G1133939 IC MX25L3205DM2I-12G SOP-8
U104 056G4LVCG17 TI IC SN74LVC1G17DBVR STO-23
U106 056G4LVCG17 TI IC SN74LVC1G17DBVR STO-23
U107 056G4LVCG17 TI IC SN74LVC1G17DBVR STO-23
U103 056G4LVCG17 TI IC SN74LVC1G17DBVR STO-23
U704 056T 379117 IC SC4525BSETRT SOIC-8 EDP
Q701 057G 417511 MMBT3904
Q702 057G 417511 MMBT3904
Q704 057G 417511 MMBT3904
Q603 057G 417511 MMBT3904
Q602 057G 417511 MMBT3904
Q601 057G 417511 MMBT3904
Q404 057G 417511 MMBT3904
Q110 057G 417511 MMBT3904
Q109 057G 417511 MMBT3904
Q104 057G 417511 MMBT3904
Q103 057G 417511 MMBT3904
Q102 057G 417511 MMBT3904
Q101 057G 417511 MMBT3904
Q402 057G 417512 MMBT3906
Q110 057G 417518 TRA LMBT3904LT1G 200MA/40V SOT-23 LRC
Q404 057G 417518 TRA LMBT3904LT1G 200MA/40V SOT-23 LRC
Q601 057G 417518 TRA LMBT3904LT1G 200MA/40V SOT-23 LRC
Q602 057G 417518 TRA LMBT3904LT1G 200MA/40V SOT-23 LRC
Q603 057G 417518 TRA LMBT3904LT1G 200MA/40V SOT-23 LRC
Q704 057G 417518 TRA LMBT3904LT1G 200MA/40V SOT-23 LRC
Q702 057G 417518 TRA LMBT3904LT1G 200MA/40V SOT-23 LRC
Q701 057G 417518 TRA LMBT3904LT1G 200MA/40V SOT-23 LRC
Q109 057G 417518 TRA LMBT3904LT1G 200MA/40V SOT-23 LRC
Q104 057G 417518 TRA LMBT3904LT1G 200MA/40V SOT-23 LRC
Q103 057G 417518 TRA LMBT3904LT1G 200MA/40V SOT-23 LRC
Q102 057G 417518 TRA LMBT3904LT1G 200MA/40V SOT-23 LRC
Q101 057G 417518 TRA LMBT3904LT1G 200MA/40V SOT-23 LRC
Q409 057G 763 62 FET 2N7002K 300MA/60V SOT-23
Q502 057G 763 62 FET 2N7002K 300MA/60V SOT-23
Q408 057G 763 62 FET 2N7002K 300MA/60V SOT-23
Q703 057G 763 79 FET AO4449 -7A/-30V SOIC-8
Q403 057G 763 79 FET AO4449 -7A/-30V SOIC-8
Q501 057G 763 90 FET 2SK3018 UMT3
Q403 057G 763512 P06P03LVG BY NIKO-SEM
Q703 057G 763512 P06P03LVG BY NIKO-SEM
77
R479 061G0402102 JF RST CHIPR 1KOHM +-5% 1/16W FENGHUA
R478 061G0402102 JF RST CHIPR 1KOHM +-5% 1/16W FENGHUA
R465 061G0402102 JF RST CHIPR 1KOHM +-5% 1/16W FENGHUA
R733 061G0603000 JT RST CHIP MAX 0R05 1/10W TZAI YUAN
R746 061G0603000 JT RST CHIP MAX 0R05 1/10W TZAI YUAN
R748 061G0603000 JT RST CHIP MAX 0R05 1/10W TZAI YUAN
R664 061G0603000 JT RST CHIP MAX 0R05 1/10W TZAI YUAN
R663 061G0603000 JT RST CHIP MAX 0R05 1/10W TZAI YUAN
R655 061G0603000 JT RST CHIP MAX 0R05 1/10W TZAI YUAN
R648 061G0603000 JT RST CHIP MAX 0R05 1/10W TZAI YUAN
R529 061G0603000 JT RST CHIP MAX 0R05 1/10W TZAI YUAN
R527 061G0603000 JT RST CHIP MAX 0R05 1/10W TZAI YUAN
R525 061G0603000 JT RST CHIP MAX 0R05 1/10W TZAI YUAN
R513 061G0603000 JT RST CHIP MAX 0R05 1/10W TZAI YUAN
FB101 061G0603000 JT RST CHIP MAX 0R05 1/10W TZAI YUAN
R470 061G0603000 JT RST CHIP MAX 0R05 1/10W TZAI YUAN
R486 061G0603000 JT RST CHIP MAX 0R05 1/10W TZAI YUAN
R493 061G0603000 JT RST CHIP MAX 0R05 1/10W TZAI YUAN
R4C9 061G0603000 JT RST CHIP MAX 0R05 1/10W TZAI YUAN
R4D1 061G0603000 JT RST CHIP MAX 0R05 1/10W TZAI YUAN
R508 061G0603000 JT RST CHIP MAX 0R05 1/10W TZAI YUAN
R525 061G0603000 JY RST CHIPR MAX0R05 1/10W YAGEO
R527 061G0603000 JY RST CHIPR MAX0R05 1/10W YAGEO
R529 061G0603000 JY RST CHIPR MAX0R05 1/10W YAGEO
R648 061G0603000 JY RST CHIPR MAX0R05 1/10W YAGEO
R655 061G0603000 JY RST CHIPR MAX0R05 1/10W YAGEO
R663 061G0603000 JY RST CHIPR MAX0R05 1/10W YAGEO
R664 061G0603000 JY RST CHIPR MAX0R05 1/10W YAGEO
R733 061G0603000 JY RST CHIPR MAX0R05 1/10W YAGEO
R746 061G0603000 JY RST CHIPR MAX0R05 1/10W YAGEO
R748 061G0603000 JY RST CHIPR MAX0R05 1/10W YAGEO
R513 061G0603000 JY RST CHIPR MAX0R05 1/10W YAGEO
FB101 061G0603000 JY RST CHIPR MAX0R05 1/10W YAGEO
R470 061G0603000 JY RST CHIPR MAX0R05 1/10W YAGEO
R486 061G0603000 JY RST CHIPR MAX0R05 1/10W YAGEO
R493 061G0603000 JY RST CHIPR MAX0R05 1/10W YAGEO
R4C9 061G0603000 JY RST CHIPR MAX0R05 1/10W YAGEO
R4D1 061G0603000 JY RST CHIPR MAX0R05 1/10W YAGEO
R508 061G0603000 JY RST CHIPR MAX0R05 1/10W YAGEO
R742 061G0603100 JT RST CHIP 10R 1/10W 5% TZAI YUAN
R531 061G0603100 JT RST CHIP 10R 1/10W 5% TZAI YUAN
R511 061G0603100 JT RST CHIP 10R 1/10W 5% TZAI YUAN
R512 061G0603100 JT RST CHIP 10R 1/10W 5% TZAI YUAN
R528 061G0603100 JT RST CHIP 10R 1/10W 5% TZAI YUAN
R512 061G0603100 JY RST CHIPR 10OHM 1/10W YAGEO
R528 061G0603100 JY RST CHIPR 10OHM 1/10W YAGEO
R531 061G0603100 JY RST CHIPR 10OHM 1/10W YAGEO
R742 061G0603100 JY RST CHIPR 10OHM 1/10W YAGEO
R511 061G0603100 JY RST CHIPR 10OHM 1/10W YAGEO
R484 061G06031000FF RST CHIPR 100 OHM +-1% 1/10W FENGHUA
R485 061G06031000FF RST CHIPR 100 OHM +-1% 1/10W FENGHUA
R490 061G06031000FF RST CHIPR 100 OHM +-1% 1/10W FENGHUA
R491 061G06031000FF RST CHIPR 100 OHM +-1% 1/10W FENGHUA
R492 061G06031000FF RST CHIPR 100 OHM +-1% 1/10W FENGHUA
78
R494 061G06031000FF RST CHIPR 100 OHM +-1% 1/10W FENGHUA
R494 061G06031000FT RST CHIP 100R 1/10W 1%
R492 061G06031000FT RST CHIP 100R 1/10W 1%
R491 061G06031000FT RST CHIP 100R 1/10W 1%
R490 061G06031000FT RST CHIP 100R 1/10W 1%
R485 061G06031000FT RST CHIP 100R 1/10W 1%
R484 061G06031000FT RST CHIP 100R 1/10W 1%
R728 061G06031002FF RST CHIPR 10KOHM +-1% 1/10W FENGHUA
R728 061G06031002FT RST CHIP 10K 1/10W 1%
R455 061G0603101 JT RST CHIP 100R 1/10W 5% TZAI YUAN
R4C4 061G0603101 JT RST CHIP 100R 1/10W 5% TZAI YUAN
R530 061G0603101 JT RST CHIP 100R 1/10W 5% TZAI YUAN
R612 061G0603101 JT RST CHIP 100R 1/10W 5% TZAI YUAN
R617 061G0603101 JT RST CHIP 100R 1/10W 5% TZAI YUAN
R650 061G0603101 JT RST CHIP 100R 1/10W 5% TZAI YUAN
R652 061G0603101 JT RST CHIP 100R 1/10W 5% TZAI YUAN
R702 061G0603101 JT RST CHIP 100R 1/10W 5% TZAI YUAN
R701 061G0603101 JT RST CHIP 100R 1/10W 5% TZAI YUAN
R654 061G0603101 JT RST CHIP 100R 1/10W 5% TZAI YUAN
R104 061G0603101 JT RST CHIP 100R 1/10W 5% TZAI YUAN
R105 061G0603101 JT RST CHIP 100R 1/10W 5% TZAI YUAN
R114 061G0603101 JT RST CHIP 100R 1/10W 5% TZAI YUAN
R120 061G0603101 JT RST CHIP 100R 1/10W 5% TZAI YUAN
R434 061G0603101 JT RST CHIP 100R 1/10W 5% TZAI YUAN
R436 061G0603101 JT RST CHIP 100R 1/10W 5% TZAI YUAN
R454 061G0603101 JT RST CHIP 100R 1/10W 5% TZAI YUAN
R455 061G0603101 JY RST CHIPR 100 OHM +-5% 1/10W YAGEO
R4C4 061G0603101 JY RST CHIPR 100 OHM +-5% 1/10W YAGEO
R530 061G0603101 JY RST CHIPR 100 OHM +-5% 1/10W YAGEO
R612 061G0603101 JY RST CHIPR 100 OHM +-5% 1/10W YAGEO
R617 061G0603101 JY RST CHIPR 100 OHM +-5% 1/10W YAGEO
R650 061G0603101 JY RST CHIPR 100 OHM +-5% 1/10W YAGEO
R652 061G0603101 JY RST CHIPR 100 OHM +-5% 1/10W YAGEO
R654 061G0603101 JY RST CHIPR 100 OHM +-5% 1/10W YAGEO
R701 061G0603101 JY RST CHIPR 100 OHM +-5% 1/10W YAGEO
R702 061G0603101 JY RST CHIPR 100 OHM +-5% 1/10W YAGEO
R454 061G0603101 JY RST CHIPR 100 OHM +-5% 1/10W YAGEO
R436 061G0603101 JY RST CHIPR 100 OHM +-5% 1/10W YAGEO
R434 061G0603101 JY RST CHIPR 100 OHM +-5% 1/10W YAGEO
R120 061G0603101 JY RST CHIPR 100 OHM +-5% 1/10W YAGEO
R114 061G0603101 JY RST CHIPR 100 OHM +-5% 1/10W YAGEO
R105 061G0603101 JY RST CHIPR 100 OHM +-5% 1/10W YAGEO
R104 061G0603101 JY RST CHIPR 100 OHM +-5% 1/10W YAGEO
R406 061G0603102 JT RST CHIP 1K 1/10W 5% TZAI YUAN
R405 061G0603102 JT RST CHIP 1K 1/10W 5% TZAI YUAN
R403 061G0603102 JT RST CHIP 1K 1/10W 5% TZAI YUAN
R116 061G0603102 JT RST CHIP 1K 1/10W 5% TZAI YUAN
R115 061G0603102 JT RST CHIP 1K 1/10W 5% TZAI YUAN
R723 061G0603102 JT RST CHIP 1K 1/10W 5% TZAI YUAN
R4A9 061G0603102 JT RST CHIP 1K 1/10W 5% TZAI YUAN
R637 061G0603102 JT RST CHIP 1K 1/10W 5% TZAI YUAN
R406 061G0603102 JY RST CHIPR 1KOHM +-5% 1/10W YAGEO
R405 061G0603102 JY RST CHIPR 1KOHM +-5% 1/10W YAGEO
R4A9 061G0603102 JY RST CHIPR 1KOHM +-5% 1/10W YAGEO
79
R637 061G0603102 JY RST CHIPR 1KOHM +-5% 1/10W YAGEO
R723 061G0603102 JY RST CHIPR 1KOHM +-5% 1/10W YAGEO
R403 061G0603102 JY RST CHIPR 1KOHM +-5% 1/10W YAGEO
R116 061G0603102 JY RST CHIPR 1KOHM +-5% 1/10W YAGEO
R115 061G0603102 JY RST CHIPR 1KOHM +-5% 1/10W YAGEO
R603 061G0603103 JT RST CHIP 10K 1/10W 5% TZAI YUAN
R602 061G0603103 JT RST CHIP 10K 1/10W 5% TZAI YUAN
R601 061G0603103 JT RST CHIP 10K 1/10W 5% TZAI YUAN
R537 061G0603103 JT RST CHIP 10K 1/10W 5% TZAI YUAN
R536 061G0603103 JT RST CHIP 10K 1/10W 5% TZAI YUAN
R535 061G0603103 JT RST CHIP 10K 1/10W 5% TZAI YUAN
R534 061G0603103 JT RST CHIP 10K 1/10W 5% TZAI YUAN
R532 061G0603103 JT RST CHIP 10K 1/10W 5% TZAI YUAN
R518 061G0603103 JT RST CHIP 10K 1/10W 5% TZAI YUAN
R510 061G0603103 JT RST CHIP 10K 1/10W 5% TZAI YUAN
R509 061G0603103 JT RST CHIP 10K 1/10W 5% TZAI YUAN
R507 061G0603103 JT RST CHIP 10K 1/10W 5% TZAI YUAN
R502 061G0603103 JT RST CHIP 10K 1/10W 5% TZAI YUAN
R604 061G0603103 JT RST CHIP 10K 1/10W 5% TZAI YUAN
R743 061G0603103 JT RST CHIP 10K 1/10W 5% TZAI YUAN
R730 061G0603103 JT RST CHIP 10K 1/10W 5% TZAI YUAN
R726 061G0603103 JT RST CHIP 10K 1/10W 5% TZAI YUAN
R721 061G0603103 JT RST CHIP 10K 1/10W 5% TZAI YUAN
R705 061G0603103 JT RST CHIP 10K 1/10W 5% TZAI YUAN
R644 061G0603103 JT RST CHIP 10K 1/10W 5% TZAI YUAN
R641 061G0603103 JT RST CHIP 10K 1/10W 5% TZAI YUAN
R638 061G0603103 JT RST CHIP 10K 1/10W 5% TZAI YUAN
R634 061G0603103 JT RST CHIP 10K 1/10W 5% TZAI YUAN
R628 061G0603103 JT RST CHIP 10K 1/10W 5% TZAI YUAN
R614 061G0603103 JT RST CHIP 10K 1/10W 5% TZAI YUAN
R606 061G0603103 JT RST CHIP 10K 1/10W 5% TZAI YUAN
R605 061G0603103 JT RST CHIP 10K 1/10W 5% TZAI YUAN
R161 061G0603103 JT RST CHIP 10K 1/10W 5% TZAI YUAN
R159 061G0603103 JT RST CHIP 10K 1/10W 5% TZAI YUAN
R154 061G0603103 JT RST CHIP 10K 1/10W 5% TZAI YUAN
R152 061G0603103 JT RST CHIP 10K 1/10W 5% TZAI YUAN
R150 061G0603103 JT RST CHIP 10K 1/10W 5% TZAI YUAN
R149 061G0603103 JT RST CHIP 10K 1/10W 5% TZAI YUAN
R148 061G0603103 JT RST CHIP 10K 1/10W 5% TZAI YUAN
R147 061G0603103 JT RST CHIP 10K 1/10W 5% TZAI YUAN
R140 061G0603103 JT RST CHIP 10K 1/10W 5% TZAI YUAN
R139 061G0603103 JT RST CHIP 10K 1/10W 5% TZAI YUAN
R137 061G0603103 JT RST CHIP 10K 1/10W 5% TZAI YUAN
R135 061G0603103 JT RST CHIP 10K 1/10W 5% TZAI YUAN
R501 061G0603103 JT RST CHIP 10K 1/10W 5% TZAI YUAN
R4B7 061G0603103 JT RST CHIP 10K 1/10W 5% TZAI YUAN
R4B4 061G0603103 JT RST CHIP 10K 1/10W 5% TZAI YUAN
R482 061G0603103 JT RST CHIP 10K 1/10W 5% TZAI YUAN
R477 061G0603103 JT RST CHIP 10K 1/10W 5% TZAI YUAN
R459 061G0603103 JT RST CHIP 10K 1/10W 5% TZAI YUAN
R179 061G0603103 JT RST CHIP 10K 1/10W 5% TZAI YUAN
R181 061G0603103 JT RST CHIP 10K 1/10W 5% TZAI YUAN
R435 061G0603103 JT RST CHIP 10K 1/10W 5% TZAI YUAN
R437 061G0603103 JT RST CHIP 10K 1/10W 5% TZAI YUAN
80
R443 061G0603103 JT RST CHIP 10K 1/10W 5% TZAI YUAN
R447 061G0603103 JT RST CHIP 10K 1/10W 5% TZAI YUAN
R604 061G0603103 JY RST CHIPR 10KOHM +-5% 1/10W YAGEO
R603 061G0603103 JY RST CHIPR 10KOHM +-5% 1/10W YAGEO
R602 061G0603103 JY RST CHIPR 10KOHM +-5% 1/10W YAGEO
R601 061G0603103 JY RST CHIPR 10KOHM +-5% 1/10W YAGEO
R537 061G0603103 JY RST CHIPR 10KOHM +-5% 1/10W YAGEO
R536 061G0603103 JY RST CHIPR 10KOHM +-5% 1/10W YAGEO
R535 061G0603103 JY RST CHIPR 10KOHM +-5% 1/10W YAGEO
R534 061G0603103 JY RST CHIPR 10KOHM +-5% 1/10W YAGEO
R532 061G0603103 JY RST CHIPR 10KOHM +-5% 1/10W YAGEO
R518 061G0603103 JY RST CHIPR 10KOHM +-5% 1/10W YAGEO
R510 061G0603103 JY RST CHIPR 10KOHM +-5% 1/10W YAGEO
R509 061G0603103 JY RST CHIPR 10KOHM +-5% 1/10W YAGEO
R507 061G0603103 JY RST CHIPR 10KOHM +-5% 1/10W YAGEO
R605 061G0603103 JY RST CHIPR 10KOHM +-5% 1/10W YAGEO
R730 061G0603103 JY RST CHIPR 10KOHM +-5% 1/10W YAGEO
R743 061G0603103 JY RST CHIPR 10KOHM +-5% 1/10W YAGEO
R4B4 061G0603103 JY RST CHIPR 10KOHM +-5% 1/10W YAGEO
R726 061G0603103 JY RST CHIPR 10KOHM +-5% 1/10W YAGEO
R721 061G0603103 JY RST CHIPR 10KOHM +-5% 1/10W YAGEO
R705 061G0603103 JY RST CHIPR 10KOHM +-5% 1/10W YAGEO
R644 061G0603103 JY RST CHIPR 10KOHM +-5% 1/10W YAGEO
R641 061G0603103 JY RST CHIPR 10KOHM +-5% 1/10W YAGEO
R638 061G0603103 JY RST CHIPR 10KOHM +-5% 1/10W YAGEO
R634 061G0603103 JY RST CHIPR 10KOHM +-5% 1/10W YAGEO
R628 061G0603103 JY RST CHIPR 10KOHM +-5% 1/10W YAGEO
R614 061G0603103 JY RST CHIPR 10KOHM +-5% 1/10W YAGEO
R606 061G0603103 JY RST CHIPR 10KOHM +-5% 1/10W YAGEO
R161 061G0603103 JY RST CHIPR 10KOHM +-5% 1/10W YAGEO
R159 061G0603103 JY RST CHIPR 10KOHM +-5% 1/10W YAGEO
R154 061G0603103 JY RST CHIPR 10KOHM +-5% 1/10W YAGEO
R152 061G0603103 JY RST CHIPR 10KOHM +-5% 1/10W YAGEO
R150 061G0603103 JY RST CHIPR 10KOHM +-5% 1/10W YAGEO
R149 061G0603103 JY RST CHIPR 10KOHM +-5% 1/10W YAGEO
R148 061G0603103 JY RST CHIPR 10KOHM +-5% 1/10W YAGEO
R147 061G0603103 JY RST CHIPR 10KOHM +-5% 1/10W YAGEO
R140 061G0603103 JY RST CHIPR 10KOHM +-5% 1/10W YAGEO
R139 061G0603103 JY RST CHIPR 10KOHM +-5% 1/10W YAGEO
R137 061G0603103 JY RST CHIPR 10KOHM +-5% 1/10W YAGEO
R135 061G0603103 JY RST CHIPR 10KOHM +-5% 1/10W YAGEO
R502 061G0603103 JY RST CHIPR 10KOHM +-5% 1/10W YAGEO
R501 061G0603103 JY RST CHIPR 10KOHM +-5% 1/10W YAGEO
R4B7 061G0603103 JY RST CHIPR 10KOHM +-5% 1/10W YAGEO
R482 061G0603103 JY RST CHIPR 10KOHM +-5% 1/10W YAGEO
R477 061G0603103 JY RST CHIPR 10KOHM +-5% 1/10W YAGEO
R459 061G0603103 JY RST CHIPR 10KOHM +-5% 1/10W YAGEO
R447 061G0603103 JY RST CHIPR 10KOHM +-5% 1/10W YAGEO
R443 061G0603103 JY RST CHIPR 10KOHM +-5% 1/10W YAGEO
R437 061G0603103 JY RST CHIPR 10KOHM +-5% 1/10W YAGEO
R435 061G0603103 JY RST CHIPR 10KOHM +-5% 1/10W YAGEO
R181 061G0603103 JY RST CHIPR 10KOHM +-5% 1/10W YAGEO
R179 061G0603103 JY RST CHIPR 10KOHM +-5% 1/10W YAGEO
R442 061G0603104 JF RST CHIPR 100KOHM 5% 1/10W FENGHUA
81
R446 061G0603104 JT RST CHIP 100K 1/10W 5% TZAI YUAN
R177 061G0603104 JT RST CHIP 100K 1/10W 5% TZAI YUAN
R160 061G0603104 JT RST CHIP 100K 1/10W 5% TZAI YUAN
R153 061G0603104 JT RST CHIP 100K 1/10W 5% TZAI YUAN
R623 061G0603104 JT RST CHIP 100K 1/10W 5% TZAI YUAN
R624 061G0603104 JT RST CHIP 100K 1/10W 5% TZAI YUAN
R626 061G0603104 JT RST CHIP 100K 1/10W 5% TZAI YUAN
R160 061G0603104 JY RST CHIPR 100KOHM 1/10W YAGEO
R177 061G0603104 JY RST CHIPR 100KOHM 1/10W YAGEO
R623 061G0603104 JY RST CHIPR 100KOHM 1/10W YAGEO
R153 061G0603104 JY RST CHIPR 100KOHM 1/10W YAGEO
R624 061G0603104 JY RST CHIPR 100KOHM 1/10W YAGEO
R626 061G0603104 JY RST CHIPR 100KOHM 1/10W YAGEO
R446 061G0603104 JY RST CHIPR 100KOHM 1/10W YAGEO
R438 061G0603105 JF RST CHIPR 1M OHM +-5% 1/10W FENGHUA
R625 061G0603105 JF RST CHIPR 1M OHM +-5% 1/10W FENGHUA
R627 061G0603105 JF RST CHIPR 1M OHM +-5% 1/10W FENGHUA
R438 061G0603105 JT RST CHIP 1M 1/10W 5% TZAI YUAN
R625 061G0603105 JT RST CHIP 1M 1/10W 5% TZAI YUAN
R627 061G0603105 JT RST CHIP 1M 1/10W 5% TZAI YUAN
R724 061G06031202FF RST CHIPR 12KOHM +-1% 1/10W FENGHUA
R725 061G06031202FF RST CHIPR 12KOHM +-1% 1/10W FENGHUA
R725 061G06031202FT RST CHIP 12K 1/10W 1%
R724 061G06031202FT RST CHIP 12K 1/10W 1%
R744 061G0603150 JT RST CHIP R 15OHM 1/10W +/-5% TZAI YUAN
R744 061G0603150 JY RST CHIPR 15 1/10W YAGEO
R489 061G06031500FF RST CHIPR 150 OHM +-1% 1/10W FENGHUA
R489 061G06031500FY BRST CHIPR 150 OHM +-1% 1/10W YAGEO
R747 061G06031502FF RST CHIPR 15KOHM +-1% 1/10W FENGHUA
R727 061G06031502FF RST CHIPR 15KOHM +-1% 1/10W FENGHUA
R727 061G06031502FY RST CHIPR 15KOHM +-1% 1/10W YAGEO
R747 061G06031502FY RST CHIPR 15KOHM +-1% 1/10W YAGEO
R124 061G0603152 JF RST CHIPR 1.5KOHM +-5% 1/10W FENGHUA
R125 061G0603152 JF RST CHIPR 1.5KOHM +-5% 1/10W FENGHUA
R474 061G0603152 JF RST CHIPR 1.5KOHM +-5% 1/10W FENGHUA
R474 061G0603152 JT RST CHIP 1K5 1/10W 5% TZAI YUAN
R125 061G0603152 JT RST CHIP 1K5 1/10W 5% TZAI YUAN
R124 061G0603152 JT RST CHIP 1K5 1/10W 5% TZAI YUAN
R4B5 061G0603202 JF RST CHIPR 2K OHM +-5% 1/10W FENGHUA
R464 061G0603202 JF RST CHIPR 2K OHM +-5% 1/10W FENGHUA
R717 061G0603202 JF RST CHIPR 2K OHM +-5% 1/10W FENGHUA
R176 061G0603202 JF RST CHIPR 2K OHM +-5% 1/10W FENGHUA
R163 061G0603202 JF RST CHIPR 2K OHM +-5% 1/10W FENGHUA
R156 061G0603202 JF RST CHIPR 2K OHM +-5% 1/10W FENGHUA
R111 061G0603202 JF RST CHIPR 2K OHM +-5% 1/10W FENGHUA
R464 061G0603202 JT RST CHIPR 2KOHM 1/10W TZAI YUAN
R4B5 061G0603202 JT RST CHIPR 2KOHM 1/10W TZAI YUAN
R717 061G0603202 JT RST CHIPR 2KOHM 1/10W TZAI YUAN
R176 061G0603202 JT RST CHIPR 2KOHM 1/10W TZAI YUAN
R163 061G0603202 JT RST CHIPR 2KOHM 1/10W TZAI YUAN
R156 061G0603202 JT RST CHIPR 2KOHM 1/10W TZAI YUAN
R111 061G0603202 JT RST CHIPR 2KOHM 1/10W TZAI YUAN
R635 061G0603203 JT RST CHIP 20K 1/10W 5% TZAI YUAN
R619 061G0603203 JT RST CHIP 20K 1/10W 5% TZAI YUAN
82
R615 061G0603203 JT RST CHIP 20K 1/10W 5% TZAI YUAN
R635 061G0603203 JY RST CHIP 20K 1/10W 5% YAGEO
R615 061G0603203 JY RST CHIP 20K 1/10W 5% YAGEO
R619 061G0603203 JY RST CHIP 20K 1/10W 5% YAGEO
R178 061G0603204 JT RST CHIP 200K 1/10W 5% TZAI YUAN
R180 061G0603204 JT RST CHIP 200K 1/10W 5% TZAI YUAN
R4B6 061G0603204 JT RST CHIP 200K 1/10W 5% TZAI YUAN
R165 061G0603204 JT RST CHIP 200K 1/10W 5% TZAI YUAN
R164 061G0603204 JT RST CHIP 200K 1/10W 5% TZAI YUAN
R158 061G0603204 JT RST CHIP 200K 1/10W 5% TZAI YUAN
R157 061G0603204 JT RST CHIP 200K 1/10W 5% TZAI YUAN
R4B6 061G0603204 JY RST CHIPR 200KOHM 1/10W YAGEO
R180 061G0603204 JY RST CHIPR 200KOHM 1/10W YAGEO
R178 061G0603204 JY RST CHIPR 200KOHM 1/10W YAGEO
R165 061G0603204 JY RST CHIPR 200KOHM 1/10W YAGEO
R164 061G0603204 JY RST CHIPR 200KOHM 1/10W YAGEO
R158 061G0603204 JY RST CHIPR 200KOHM 1/10W YAGEO
R157 061G0603204 JY RST CHIPR 200KOHM 1/10W YAGEO
R609 061G0603220 JT RST CHIP 22R 1/10W 5% TZAI YUAN
R610 061G0603220 JT RST CHIP 22R 1/10W 5% TZAI YUAN
R611 061G0603220 JT RST CHIP 22R 1/10W 5% TZAI YUAN
R608 061G0603220 JT RST CHIP 22R 1/10W 5% TZAI YUAN
R608 061G0603220 JY RST CHIPR 22 OHM +-5% 1/10W YAGEO
R609 061G0603220 JY RST CHIPR 22 OHM +-5% 1/10W YAGEO
R610 061G0603220 JY RST CHIPR 22 OHM +-5% 1/10W YAGEO
R611 061G0603220 JY RST CHIPR 22 OHM +-5% 1/10W YAGEO
R719 061G0603221 JF ST CHIPR 220 OHM +-5% 1/10W FENGHUA
R4C5 061G0603221 JF ST CHIPR 220 OHM +-5% 1/10W FENGHUA
R113 061G0603221 JF ST CHIPR 220 OHM +-5% 1/10W FENGHUA
R112 061G0603221 JF ST CHIPR 220 OHM +-5% 1/10W FENGHUA
R112 061G0603221 JY RST CHIP 220 OHM 1/10W 5%
R113 061G0603221 JY RST CHIP 220 OHM 1/10W 5%
R4C5 061G0603221 JY RST CHIP 220 OHM 1/10W 5%
R719 061G0603221 JY RST CHIP 220 OHM 1/10W 5%
R4D5 061G0603222 JF RST CHIPR 2.2K OHM +-5% 1/10W FENGHUA
R4D3 061G0603222 JF RST CHIPR 2.2K OHM +-5% 1/10W FENGHUA
R102 061G0603222 JF RST CHIPR 2.2K OHM +-5% 1/10W FENGHUA
R101 061G0603222 JF RST CHIPR 2.2K OHM +-5% 1/10W FENGHUA
R647 061G0603222 JF RST CHIPR 2.2K OHM +-5% 1/10W FENGHUA
R421 061G0603222 JF RST CHIPR 2.2K OHM +-5% 1/10W FENGHUA
R420 061G0603222 JF RST CHIPR 2.2K OHM +-5% 1/10W FENGHUA
R122 061G0603222 JF RST CHIPR 2.2K OHM +-5% 1/10W FENGHUA
R121 061G0603222 JF RST CHIPR 2.2K OHM +-5% 1/10W FENGHUA
R4D3 061G0603222 JY RST CHIPR 2.2KOHM 1/10W YAGEO
R421 061G0603222 JY RST CHIPR 2.2KOHM 1/10W YAGEO
R420 061G0603222 JY RST CHIPR 2.2KOHM 1/10W YAGEO
R122 061G0603222 JY RST CHIPR 2.2KOHM 1/10W YAGEO
R121 061G0603222 JY RST CHIPR 2.2KOHM 1/10W YAGEO
R102 061G0603222 JY RST CHIPR 2.2KOHM 1/10W YAGEO
R101 061G0603222 JY RST CHIPR 2.2KOHM 1/10W YAGEO
R4D5 061G0603222 JY RST CHIPR 2.2KOHM 1/10W YAGEO
R647 061G0603222 JY RST CHIPR 2.2KOHM 1/10W YAGEO
R735 061G0603223 JF RST CHIPR 22KOHM 5% 1/10W FENGHUA
R718 061G0603229 JF RST CHIPR 2.2 OHM 5% 1/10W FENGHUA
83
R439 061G0603271 JF RST CHIPR 270OHM 1/10W FENGHUA
R439 061G0603271 JT RST CHIP 270R 1/10W 5% TZAI YUAN
R503 061G0603273 JF RST CHIPR 27KOHM 5% 1/10W FENGHUA
R503 061G0603273 JY RST CHIP 27K 1/10W 5% YAGEO
R448 061G0603330 JT RST CHIP 33R 1/10W 5% TZAI YUAN
R445 061G0603330 JT RST CHIP 33R 1/10W 5% TZAI YUAN
R444 061G0603330 JT RST CHIP 33R 1/10W 5% TZAI YUAN
R449 061G0603330 JT RST CHIP 33R 1/10W 5% TZAI YUAN
R450 061G0603330 JT RST CHIP 33R 1/10W 5% TZAI YUAN
R451 061G0603330 JT RST CHIP 33R 1/10W 5% TZAI YUAN
R453 061G0603330 JT RST CHIP 33R 1/10W 5% TZAI YUAN
R466 061G0603330 JT RST CHIP 33R 1/10W 5% TZAI YUAN
R471 061G0603330 JT RST CHIP 33R 1/10W 5% TZAI YUAN
R4C7 061G0603330 JT RST CHIP 33R 1/10W 5% TZAI YUAN
R4C8 061G0603330 JT RST CHIP 33R 1/10W 5% TZAI YUAN
R519 061G0603330 JT RST CHIP 33R 1/10W 5% TZAI YUAN
R520 061G0603330 JT RST CHIP 33R 1/10W 5% TZAI YUAN
R521 061G0603330 JT RST CHIP 33R 1/10W 5% TZAI YUAN
R108 061G0603330 JT RST CHIP 33R 1/10W 5% TZAI YUAN
R123 061G0603330 JT RST CHIP 33R 1/10W 5% TZAI YUAN
R129 061G0603330 JT RST CHIP 33R 1/10W 5% TZAI YUAN
R155 061G0603330 JT RST CHIP 33R 1/10W 5% TZAI YUAN
R162 061G0603330 JT RST CHIP 33R 1/10W 5% TZAI YUAN
R182 061G0603330 JT RST CHIP 33R 1/10W 5% TZAI YUAN
R408 061G0603330 JT RST CHIP 33R 1/10W 5% TZAI YUAN
R411 061G0603330 JT RST CHIP 33R 1/10W 5% TZAI YUAN
R412 061G0603330 JT RST CHIP 33R 1/10W 5% TZAI YUAN
R413 061G0603330 JT RST CHIP 33R 1/10W 5% TZAI YUAN
R414 061G0603330 JT RST CHIP 33R 1/10W 5% TZAI YUAN
R453 061G0603330 JY RST CHIPR 33 OHM 1/10W YAGEO
R451 061G0603330 JY RST CHIPR 33 OHM 1/10W YAGEO
R450 061G0603330 JY RST CHIPR 33 OHM 1/10W YAGEO
R449 061G0603330 JY RST CHIPR 33 OHM 1/10W YAGEO
R448 061G0603330 JY RST CHIPR 33 OHM 1/10W YAGEO
R445 061G0603330 JY RST CHIPR 33 OHM 1/10W YAGEO
R444 061G0603330 JY RST CHIPR 33 OHM 1/10W YAGEO
R466 061G0603330 JY RST CHIPR 33 OHM 1/10W YAGEO
R471 061G0603330 JY RST CHIPR 33 OHM 1/10W YAGEO
R4C7 061G0603330 JY RST CHIPR 33 OHM 1/10W YAGEO
R4C8 061G0603330 JY RST CHIPR 33 OHM 1/10W YAGEO
R519 061G0603330 JY RST CHIPR 33 OHM 1/10W YAGEO
R520 061G0603330 JY RST CHIPR 33 OHM 1/10W YAGEO
R521 061G0603330 JY RST CHIPR 33 OHM 1/10W YAGEO
R108 061G0603330 JY RST CHIPR 33 OHM 1/10W YAGEO
R123 061G0603330 JY RST CHIPR 33 OHM 1/10W YAGEO
R129 061G0603330 JY RST CHIPR 33 OHM 1/10W YAGEO
R155 061G0603330 JY RST CHIPR 33 OHM 1/10W YAGEO
R162 061G0603330 JY RST CHIPR 33 OHM 1/10W YAGEO
R182 061G0603330 JY RST CHIPR 33 OHM 1/10W YAGEO
R408 061G0603330 JY RST CHIPR 33 OHM 1/10W YAGEO
R411 061G0603330 JY RST CHIPR 33 OHM 1/10W YAGEO
R412 061G0603330 JY RST CHIPR 33 OHM 1/10W YAGEO
R413 061G0603330 JY RST CHIPR 33 OHM 1/10W YAGEO
R414 061G0603330 JY RST CHIPR 33 OHM 1/10W YAGEO
84
R729 061G0603332 JF RST CHIPR 3.3KOHM 5% 1/10W FENGHUA
R539 061G0603332 JF RST CHIPR 3.3KOHM 5% 1/10W FENGHUA
R538 061G0603332 JF RST CHIPR 3.3KOHM 5% 1/10W FENGHUA
R516 061G0603332 JF RST CHIPR 3.3KOHM 5% 1/10W FENGHUA
R505 061G0603332 JF RST CHIPR 3.3KOHM 5% 1/10W FENGHUA
R476 061G0603332 JF RST CHIPR 3.3KOHM 5% 1/10W FENGHUA
R729 061G0603332 JT RST CHIPR 3.3KOHM 1/10W TZAI YUAN
R539 061G0603332 JT RST CHIPR 3.3KOHM 1/10W TZAI YUAN
R538 061G0603332 JT RST CHIPR 3.3KOHM 1/10W TZAI YUAN
R516 061G0603332 JT RST CHIPR 3.3KOHM 1/10W TZAI YUAN
R505 061G0603332 JT RST CHIPR 3.3KOHM 1/10W TZAI YUAN
R476 061G0603332 JT RST CHIPR 3.3KOHM 1/10W TZAI YUAN
R613 061G0603333 JT RST CHIP 33K 1/10W 5% TZAI YUAN
R616 061G0603333 JT RST CHIP 33K 1/10W 5% TZAI YUAN
R731 061G0603333 JT RST CHIP 33K 1/10W 5% TZAI YUAN
R734 061G0603333 JT RST CHIP 33K 1/10W 5% TZAI YUAN
R734 061G0603333 JY RST CHIPR 33KOHM 1/10W YAGEO
R613 061G0603333 JY RST CHIPR 33KOHM 1/10W YAGEO
R616 061G0603333 JY RST CHIPR 33KOHM 1/10W YAGEO
R731 061G0603333 JY RST CHIPR 33KOHM 1/10W YAGEO
R515 061G06033900FF RST CHIPR 390 OHM +-1% 1/10W FENGHUA
R720 061G06033900FF RST CHIPR 390 OHM +-1% 1/10W FENGHUA
R720 061G06033900FY RST CHIPR 390 OHM +-1% 1/10W YAGEO
R515 061G06033900FY RST CHIPR 390 OHM +-1% 1/10W YAGEO
R483 061G06033901FF RST CHIPR 3.9KOHM +-1% 1/10W FENGHUA
R483 061G06033901FT RST CHIP 3K9 1/10W 1%
R106 061G0603392 JY RST CHIPR 3.9KOHM 5% 1/10W YAGEO
R687 061G0603433 JF RST 0603 43K 5% 1/10W FENGHUA
R688 061G0603433 JF RST 0603 43K 5% 1/10W FENGHUA
R687 061G0603433 JT RST 0603 43K 5% 1/10W TZAI YUAN
R688 061G0603433 JT RST 0603 43K 5% 1/10W TZAI YUAN
R430 061G0603470 JF RST CHIPR 47OHM +-5% 1/10W FENGHUA
R431 061G0603470 JF RST CHIPR 47OHM +-5% 1/10W FENGHUA
R432 061G0603470 JF RST CHIPR 47OHM +-5% 1/10W FENGHUA
R429 061G0603470 JF RST CHIPR 47OHM +-5% 1/10W FENGHUA
R428 061G0603470 JF RST CHIPR 47OHM +-5% 1/10W FENGHUA
R417 061G0603470 JF RST CHIPR 47OHM +-5% 1/10W FENGHUA
R432 061G0603470 JY RST CHIPR 47 OHM 1/10W YAGEO
R417 061G0603470 JY RST CHIPR 47 OHM 1/10W YAGEO
R428 061G0603470 JY RST CHIPR 47 OHM 1/10W YAGEO
R429 061G0603470 JY RST CHIPR 47 OHM 1/10W YAGEO
R430 061G0603470 JY RST CHIPR 47 OHM 1/10W YAGEO
R431 061G0603470 JY RST CHIPR 47 OHM 1/10W YAGEO
C701 061G06034702FF RST CHIPR 47KOHM +-1% 1/10W FENGHUA
R745 061G06034702FF RST CHIPR 47KOHM +-1% 1/10W FENGHUA
R745 061G06034702FT RST CHIP 47K 1/10W 1%
C701 061G06034702FT RST CHIP 47K 1/10W 1%
R426 061G0603472 JT RST CHIP 4K7 1/10W 5% TZAI YUAN
R427 061G0603472 JT RST CHIP 4K7 1/10W 5% TZAI YUAN
R433 061G0603472 JT RST CHIP 4K7 1/10W 5% TZAI YUAN
R441 061G0603472 JT RST CHIP 4K7 1/10W 5% TZAI YUAN
R452 061G0603472 JT RST CHIP 4K7 1/10W 5% TZAI YUAN
R456 061G0603472 JT RST CHIP 4K7 1/10W 5% TZAI YUAN
R460 061G0603472 JT RST CHIP 4K7 1/10W 5% TZAI YUAN
85
R461 061G0603472 JT RST CHIP 4K7 1/10W 5% TZAI YUAN
R462 061G0603472 JT RST CHIP 4K7 1/10W 5% TZAI YUAN
R463 061G0603472 JT RST CHIP 4K7 1/10W 5% TZAI YUAN
R4C2 061G0603472 JT RST CHIP 4K7 1/10W 5% TZAI YUAN
R514 061G0603472 JT RST CHIP 4K7 1/10W 5% TZAI YUAN
R425 061G0603472 JT RST CHIP 4K7 1/10W 5% TZAI YUAN
R109 061G0603472 JT RST CHIP 4K7 1/10W 5% TZAI YUAN
R401 061G0603472 JT RST CHIP 4K7 1/10W 5% TZAI YUAN
R402 061G0603472 JT RST CHIP 4K7 1/10W 5% TZAI YUAN
R404 061G0603472 JT RST CHIP 4K7 1/10W 5% TZAI YUAN
R407 061G0603472 JT RST CHIP 4K7 1/10W 5% TZAI YUAN
R416 061G0603472 JT RST CHIP 4K7 1/10W 5% TZAI YUAN
R418 061G0603472 JT RST CHIP 4K7 1/10W 5% TZAI YUAN
R419 061G0603472 JT RST CHIP 4K7 1/10W 5% TZAI YUAN
R424 061G0603472 JT RST CHIP 4K7 1/10W 5% TZAI YUAN
R426 061G0603472 JY RST CHIPR 4.7KOHM +-5% 1/10W YAGEO
R427 061G0603472 JY RST CHIPR 4.7KOHM +-5% 1/10W YAGEO
R433 061G0603472 JY RST CHIPR 4.7KOHM +-5% 1/10W YAGEO
R441 061G0603472 JY RST CHIPR 4.7KOHM +-5% 1/10W YAGEO
R452 061G0603472 JY RST CHIPR 4.7KOHM +-5% 1/10W YAGEO
R456 061G0603472 JY RST CHIPR 4.7KOHM +-5% 1/10W YAGEO
R460 061G0603472 JY RST CHIPR 4.7KOHM +-5% 1/10W YAGEO
R461 061G0603472 JY RST CHIPR 4.7KOHM +-5% 1/10W YAGEO
R462 061G0603472 JY RST CHIPR 4.7KOHM +-5% 1/10W YAGEO
R463 061G0603472 JY RST CHIPR 4.7KOHM +-5% 1/10W YAGEO
R4C2 061G0603472 JY RST CHIPR 4.7KOHM +-5% 1/10W YAGEO
R514 061G0603472 JY RST CHIPR 4.7KOHM +-5% 1/10W YAGEO
R425 061G0603472 JY RST CHIPR 4.7KOHM +-5% 1/10W YAGEO
R109 061G0603472 JY RST CHIPR 4.7KOHM +-5% 1/10W YAGEO
R401 061G0603472 JY RST CHIPR 4.7KOHM +-5% 1/10W YAGEO
R402 061G0603472 JY RST CHIPR 4.7KOHM +-5% 1/10W YAGEO
R404 061G0603472 JY RST CHIPR 4.7KOHM +-5% 1/10W YAGEO
R407 061G0603472 JY RST CHIPR 4.7KOHM +-5% 1/10W YAGEO
R416 061G0603472 JY RST CHIPR 4.7KOHM +-5% 1/10W YAGEO
R418 061G0603472 JY RST CHIPR 4.7KOHM +-5% 1/10W YAGEO
R419 061G0603472 JY RST CHIPR 4.7KOHM +-5% 1/10W YAGEO
R424 061G0603472 JY RST CHIPR 4.7KOHM +-5% 1/10W YAGEO
R732 061G0603473 JT RST CHIP 47K 1/10W 5% TZAI YUAN
R622 061G0603473 JT RST CHIP 47K 1/10W 5% TZAI YUAN
R621 061G0603473 JT RST CHIP 47K 1/10W 5% TZAI YUAN
R620 061G0603473 JT RST CHIP 47K 1/10W 5% TZAI YUAN
R4B8 061G0603473 JT RST CHIP 47K 1/10W 5% TZAI YUAN
R732 061G0603473 JY RST CHIPR 47KOHM 1/10W YAGEO
R622 061G0603473 JY RST CHIPR 47KOHM 1/10W YAGEO
R4B8 061G0603473 JY RST CHIPR 47KOHM 1/10W YAGEO
R620 061G0603473 JY RST CHIPR 47KOHM 1/10W YAGEO
R621 061G0603473 JY RST CHIPR 47KOHM 1/10W YAGEO
R469 061G0603479 JF RST CHIPR 4.7OHM +-5% 1/10W FENGHUA
R469 061G0603479 JT RST CHIP 4R7 1/10W 5% TZAI YUAN
R683 061G0603513 JF RST CHIPR 51K OHM +-5% 1/10W FENGHUA
R679 061G0603513 JF RST CHIPR 51K OHM +-5% 1/10W FENGHUA
R629 061G0603513 JF RST CHIPR 51K OHM +-5% 1/10W FENGHUA
R480 061G0603513 JF RST CHIPR 51K OHM +-5% 1/10W FENGHUA
R480 061G0603513 JT RST CHIP 51K 1/10W 5% TZAI YUAN
86
R629 061G0603513 JT RST CHIP 51K 1/10W 5% TZAI YUAN
R679 061G0603513 JT RST CHIP 51K 1/10W 5% TZAI YUAN
R683 061G0603513 JT RST CHIP 51K 1/10W 5% TZAI YUAN
R440 061G06036041FF RST CHIPR 6.04KOHM +-1% 1/10W FENGHUA
R440 061G06036041FY RST CHIPR 6.04KOHM +-1% 1/10W YAGEO
R488 061G06036049FF RST CHIPR 60.4 OHM +-1% 1/10W FENGHUA
R487 061G06036049FF RST CHIPR 60.4 OHM +-1% 1/10W FENGHUA
R487 061G06036049FY RST CHIPR 60.4 OHM +-1% 1/10W YAGEO
R488 061G06036049FY RST CHIPR 60.4 OHM +-1% 1/10W YAGEO
R151 061G0603623 JF ST CHIPR 62KOHM 5% 1/10W FENGHUA
R633 061G0603681 J NDS RST 0603 680R 5% 1/10W
R633 061G0603681 T RST CHIP 680R 1/10W 5%
R522 061G0603682 JT RST CHIP 6K8 1/10W 5% TZAI YUAN
R522 061G0603682 JY RST CHIP 6K8 1/10W 5% YAGEO
R722 061G0603683 JF RST CHIPR 68KOHM +-5% 1/10W FENGHUA
R722 061G0603683 JT RST CHIP 68K 1/10W 5% TZAI YUAN
R175 061G06037509FF RST CHIPR 75 OHM +-1% 1/10W FENGHUA
R174 061G06037509FF RST CHIPR 75 OHM +-1% 1/10W FENGHUA
R146 061G06037509FF RST CHIPR 75 OHM +-1% 1/10W FENGHUA
R145 061G06037509FF RST CHIPR 75 OHM +-1% 1/10W FENGHUA
R144 061G06037509FF RST CHIPR 75 OHM +-1% 1/10W FENGHUA
R130 061G06037509FF RST CHIPR 75 OHM +-1% 1/10W FENGHUA
R119 061G06037509FF RST CHIPR 75 OHM +-1% 1/10W FENGHUA
R118 061G06037509FF RST CHIPR 75 OHM +-1% 1/10W FENGHUA
R117 061G06037509FF RST CHIPR 75 OHM +-1% 1/10W FENGHUA
R146 061G06037509FY RST CHIPR 75 OHM +-1% 1/10W YAGEO
R174 061G06037509FY RST CHIPR 75 OHM +-1% 1/10W YAGEO
R175 061G06037509FY RST CHIPR 75 OHM +-1% 1/10W YAGEO
R145 061G06037509FY RST CHIPR 75 OHM +-1% 1/10W YAGEO
R144 061G06037509FY RST CHIPR 75 OHM +-1% 1/10W YAGEO
R130 061G06037509FY RST CHIPR 75 OHM +-1% 1/10W YAGEO
R119 061G06037509FY RST CHIPR 75 OHM +-1% 1/10W YAGEO
R118 061G06037509FY RST CHIPR 75 OHM +-1% 1/10W YAGEO
R117 061G06037509FY RST CHIPR 75 OHM +-1% 1/10W YAGEO
R4A8 061G06038200FF RST CHIPR 820 OHM +-1% 1/10W FENGHUA
R4A8 061G06038200FY RST CHIPR 820 OHM +-1% 1/10W YAGEO
R468 061G06038450FF RST CHIPR 845 OHM +- 1% 1/10W FENGHUA
R467 061G06038450FF RST CHIPR 845 OHM +- 1% 1/10W FENGHUA
R467 061G06038450FY RST CHIPR 845OHM +-1% 1/10W YAGEO
R468 061G06038450FY RST CHIPR 845OHM +-1% 1/10W YAGEO
R481 061G06039101FF RST CHIPR 9.1KOHM +-1% 1/10W FENGHUA
R481 061G06039101FT RST CHIP 9K1 1/10W 1%
R670 061G0805000 JF RST CHIPR 0 OHM +-5% 1/8W FENGHUA
R672 061G0805000 JF RST CHIPR 0 OHM +-5% 1/8W FENGHUA
R673 061G0805000 JF RST CHIPR 0 OHM +-5% 1/8W FENGHUA
R670 061G0805000 JY RST CHIPR MAX 0R05 OHM 1/8W YAGEO
R672 061G0805000 JY RST CHIPR MAX 0R05 OHM 1/8W YAGEO
R673 061G0805000 JY RST CHIPR MAX 0R05 OHM 1/8W YAGEO
R739 061G0805221 JF RST CHIPR 220 OHM +-5% 1/8W FENGHUA
R740 061G0805221 JF RST CHIPR 220 OHM +-5% 1/8W FENGHUA
R739 061G0805221 JY RST CHIPR 220R +-5% 1/8W YAGEO
R740 061G0805221 JY RST CHIPR 220R +-5% 1/8W YAGEO
L101 061G0805470 J NDS RST 0805 47R 5% 1/8W
L103 061G0805470 J NDS RST 0805 47R 5% 1/8W
87
R4B3 061G1206000 JT RST CHIPR MAX0R05 1/4W TZAI YUAN
FB706 061G1206000 JT RST CHIPR MAX0R05 1/4W TZAI YUAN
FB705 061G1206000 JT RST CHIPR MAX0R05 1/4W TZAI YUAN
FB705 061G1206000 JY RST CHIPR MAX0R05 1/4W YAGEO
FB706 061G1206000 JY RST CHIPR MAX0R05 1/4W YAGEO
R4B3 061G1206000 JY RST CHIPR MAX0R05 1/4W YAGEO
R651 061G1206220 JF RST CHIPR 22 OHM +-5% 1/4W FENGHUA
R643 061G1206220 JF RST CHIPR 22 OHM +-5% 1/4W FENGHUA
R643 061G1206220 JT RST CHIPR 22 OHM +-5% 1/4W TZAI YUAN
R651 061G1206220 JT RST CHIPR 22 OHM +-5% 1/4W TZAI YUAN
R495 061G1206222 JY RST CHIPR 2.2KOHM +-5% 1/4W YAGEO
R741 061G1206339 JF RST CHIPR 3.3 OHM +-5% 1/4W FENGHUA
R741 061G1206339 JT RST CHIPR 3.3 OHM +-5% 1/4W TZAI YUAN
R656 061G1206629 JT RST CHIPR 6.2 OHM 1/4W TZAI YUAN
R653 061G1206629 JT RST CHIPR 6.2 OHM 1/4W TZAI YUAN
R649 061G1206629 JT RST CHIPR 6.2 OHM 1/4W TZAI YUAN
R645 061G1206629 JT RST CHIPR 6.2 OHM 1/4W TZAI YUAN
R656 061G1206629 JY RST CHIPR 6.2 OHM +-5% 1/4W YAGEO
R653 061G1206629 JY RST CHIPR 6.2 OHM +-5% 1/4W YAGEO
R649 061G1206629 JY RST CHIPR 6.2 OHM +-5% 1/4W YAGEO
R645 061G1206629 JY RST CHIPR 6.2 OHM +-5% 1/4W YAGEO
C4B6 065G040210232K T CAP CHIP 0402 1000PF 50V X7R
C4B7 065G040210232K T CAP CHIP 0402 1000PF 50V X7R
C4C2 065G040210232K T CAP CHIP 0402 1000PF 50V X7R
C4C5 065G040210232K T CAP CHIP 0402 1000PF 50V X7R
C4D4 065G040210232K T CAP CHIP 0402 1000PF 50V X7R
C4F1 065G040210232K T CAP CHIP 0402 1000PF 50V X7R
C4F4 065G040210232K T CAP CHIP 0402 1000PF 50V X7R
C4F3 065G040210232K T CAP CHIP 0402 1000PF 50V X7R
C4F2 065G040210232K T CAP CHIP 0402 1000PF 50V X7R
C495 065G040210232K T CAP CHIP 0402 1000PF 50V X7R
C482 065G040210232K T CAP CHIP 0402 1000PF 50V X7R
C481 065G040210232K T CAP CHIP 0402 1000PF 50V X7R
C472 065G040210232K T CAP CHIP 0402 1000PF 50V X7R
C468 065G040210232K T CAP CHIP 0402 1000PF 50V X7R
C427 065G040210232K T CAP CHIP 0402 1000PF 50V X7R
C417 065G040210232K T CAP CHIP 0402 1000PF 50V X7R
C4A2 065G040210312K Y CAP CHIP 0402 10N 16V X7R +/-10%
C494 065G040210312K Y CAP CHIP 0402 10N 16V X7R +/-10%
C459 065G040210312K Y CAP CHIP 0402 10N 16V X7R +/-10%
C458 065G040210312K Y CAP CHIP 0402 10N 16V X7R +/-10%
C449 065G040210312K Y CAP CHIP 0402 10N 16V X7R +/-10%
C448 065G040210312K Y CAP CHIP 0402 10N 16V X7R +/-10%
C433 065G040210312K Y CAP CHIP 0402 10N 16V X7R +/-10%
C416 065G040210312K Y CAP CHIP 0402 10N 16V X7R +/-10%
C151 065G040210312K Y CAP CHIP 0402 10N 16V X7R +/-10%
C140 065G040210312K Y CAP CHIP 0402 10N 16V X7R +/-10%
C105 065G040210312K Y CAP CHIP 0402 10N 16V X7R +/-10%
C102 065G040210312K Y CAP CHIP 0402 10N 16V X7R +/-10%
C4A8 065G040210412K T CAP CHIP 0402 0.1UF 16V X7R
C4A9 065G040210412K T CAP CHIP 0402 0.1UF 16V X7R
C4B1 065G040210412K T CAP CHIP 0402 0.1UF 16V X7R
C4B2 065G040210412K T CAP CHIP 0402 0.1UF 16V X7R
C4B3 065G040210412K T CAP CHIP 0402 0.1UF 16V X7R
88
C4B4 065G040210412K T CAP CHIP 0402 0.1UF 16V X7R
C4B5 065G040210412K T CAP CHIP 0402 0.1UF 16V X7R
C4C1 065G040210412K T CAP CHIP 0402 0.1UF 16V X7R
C4C4 065G040210412K T CAP CHIP 0402 0.1UF 16V X7R
C4C7 065G040210412K T CAP CHIP 0402 0.1UF 16V X7R
C4C8 065G040210412K T CAP CHIP 0402 0.1UF 16V X7R
C4C9 065G040210412K T CAP CHIP 0402 0.1UF 16V X7R
C4A7 065G040210412K T CAP CHIP 0402 0.1UF 16V X7R
C470 065G040210412K T CAP CHIP 0402 0.1UF 16V X7R
C471 065G040210412K T CAP CHIP 0402 0.1UF 16V X7R
C476 065G040210412K T CAP CHIP 0402 0.1UF 16V X7R
C477 065G040210412K T CAP CHIP 0402 0.1UF 16V X7R
C478 065G040210412K T CAP CHIP 0402 0.1UF 16V X7R
C479 065G040210412K T CAP CHIP 0402 0.1UF 16V X7R
C480 065G040210412K T CAP CHIP 0402 0.1UF 16V X7R
C491 065G040210412K T CAP CHIP 0402 0.1UF 16V X7R
C493 065G040210412K T CAP CHIP 0402 0.1UF 16V X7R
C4A4 065G040210412K T CAP CHIP 0402 0.1UF 16V X7R
C4A5 065G040210412K T CAP CHIP 0402 0.1UF 16V X7R
C4A6 065G040210412K T CAP CHIP 0402 0.1UF 16V X7R
C615 065G040210412K T CAP CHIP 0402 0.1UF 16V X7R
C618 065G040210412K T CAP CHIP 0402 0.1UF 16V X7R
C620 065G040210412K T CAP CHIP 0402 0.1UF 16V X7R
C622 065G040210412K T CAP CHIP 0402 0.1UF 16V X7R
C647 065G040210412K T CAP CHIP 0402 0.1UF 16V X7R
C652 065G040210412K T CAP CHIP 0402 0.1UF 16V X7R
C653 065G040210412K T CAP CHIP 0402 0.1UF 16V X7R
C665 065G040210412K T CAP CHIP 0402 0.1UF 16V X7R
C666 065G040210412K T CAP CHIP 0402 0.1UF 16V X7R
C688 065G040210412K T CAP CHIP 0402 0.1UF 16V X7R
C4F6 065G040210412K T CAP CHIP 0402 0.1UF 16V X7R
C4G1 065G040210412K T CAP CHIP 0402 0.1UF 16V X7R
C508 065G040210412K T CAP CHIP 0402 0.1UF 16V X7R
C4D1 065G040210412K T CAP CHIP 0402 0.1UF 16V X7R
C4D2 065G040210412K T CAP CHIP 0402 0.1UF 16V X7R
C4D3 065G040210412K T CAP CHIP 0402 0.1UF 16V X7R
C4E6 065G040210412K T CAP CHIP 0402 0.1UF 16V X7R
C4E7 065G040210412K T CAP CHIP 0402 0.1UF 16V X7R
C4E8 065G040210412K T CAP CHIP 0402 0.1UF 16V X7R
C4E9 065G040210412K T CAP CHIP 0402 0.1UF 16V X7R
C501 065G040210412K T CAP CHIP 0402 0.1UF 16V X7R
C502 065G040210412K T CAP CHIP 0402 0.1UF 16V X7R
C504 065G040210412K T CAP CHIP 0402 0.1UF 16V X7R
C505 065G040210412K T CAP CHIP 0402 0.1UF 16V X7R
C507 065G040210412K T CAP CHIP 0402 0.1UF 16V X7R
C469 065G040210412K T CAP CHIP 0402 0.1UF 16V X7R
C429 065G040210412K T CAP CHIP 0402 0.1UF 16V X7R
C426 065G040210412K T CAP CHIP 0402 0.1UF 16V X7R
C424 065G040210412K T CAP CHIP 0402 0.1UF 16V X7R
C422 065G040210412K T CAP CHIP 0402 0.1UF 16V X7R
C419 065G040210412K T CAP CHIP 0402 0.1UF 16V X7R
C412 065G040210412K T CAP CHIP 0402 0.1UF 16V X7R
C407 065G040210412K T CAP CHIP 0402 0.1UF 16V X7R
C406 065G040210412K T CAP CHIP 0402 0.1UF 16V X7R
89
C405 065G040210412K T CAP CHIP 0402 0.1UF 16V X7R
C404 065G040210412K T CAP CHIP 0402 0.1UF 16V X7R
C401 065G040210412K T CAP CHIP 0402 0.1UF 16V X7R
C131 065G040210412K T CAP CHIP 0402 0.1UF 16V X7R
C130 065G040210412K T CAP CHIP 0402 0.1UF 16V X7R
C127 065G040210412K T CAP CHIP 0402 0.1UF 16V X7R
C126 065G040210412K T CAP CHIP 0402 0.1UF 16V X7R
C123 065G040210412K T CAP CHIP 0402 0.1UF 16V X7R
C119 065G040210412K T CAP CHIP 0402 0.1UF 16V X7R
C118 065G040210412K T CAP CHIP 0402 0.1UF 16V X7R
C114 065G040210412K T CAP CHIP 0402 0.1UF 16V X7R
C113 065G040210412K T CAP CHIP 0402 0.1UF 16V X7R
C112 065G040210412K T CAP CHIP 0402 0.1UF 16V X7R
C111 065G040210412K T CAP CHIP 0402 0.1UF 16V X7R
C101 065G040210412K T CAP CHIP 0402 0.1UF 16V X7R
C432 065G040210412K T CAP CHIP 0402 0.1UF 16V X7R
C467 065G040210412K T CAP CHIP 0402 0.1UF 16V X7R
C466 065G040210412K T CAP CHIP 0402 0.1UF 16V X7R
C465 065G040210412K T CAP CHIP 0402 0.1UF 16V X7R
C464 065G040210412K T CAP CHIP 0402 0.1UF 16V X7R
C463 065G040210412K T CAP CHIP 0402 0.1UF 16V X7R
C462 065G040210412K T CAP CHIP 0402 0.1UF 16V X7R
C461 065G040210412K T CAP CHIP 0402 0.1UF 16V X7R
C457 065G040210412K T CAP CHIP 0402 0.1UF 16V X7R
C456 065G040210412K T CAP CHIP 0402 0.1UF 16V X7R
C455 065G040210412K T CAP CHIP 0402 0.1UF 16V X7R
C454 065G040210412K T CAP CHIP 0402 0.1UF 16V X7R
C453 065G040210412K T CAP CHIP 0402 0.1UF 16V X7R
C437 065G040210412K T CAP CHIP 0402 0.1UF 16V X7R
C438 065G040210412K T CAP CHIP 0402 0.1UF 16V X7R
C440 065G040210412K T CAP CHIP 0402 0.1UF 16V X7R
C442 065G040210412K T CAP CHIP 0402 0.1UF 16V X7R
C443 065G040210412K T CAP CHIP 0402 0.1UF 16V X7R
C444 065G040210412K T CAP CHIP 0402 0.1UF 16V X7R
C445 065G040210412K T CAP CHIP 0402 0.1UF 16V X7R
C446 065G040210412K T CAP CHIP 0402 0.1UF 16V X7R
C447 065G040210412K T CAP CHIP 0402 0.1UF 16V X7R
C451 065G040210412K T CAP CHIP 0402 0.1UF 16V X7R
C452 065G040210412K T CAP CHIP 0402 0.1UF 16V X7R
C169 065G0402224A5K T CAP CHIP 0402 0.22UF 10V X5R
C168 065G0402224A5K T CAP CHIP 0402 0.22UF 10V X5R
C150 065G0402224A5K T CAP CHIP 0402 0.22UF 10V X5R
C149 065G0402224A5K T CAP CHIP 0402 0.22UF 10V X5R
C148 065G0402224A5K T CAP CHIP 0402 0.22UF 10V X5R
C139 065G0402224A5K T CAP CHIP 0402 0.22UF 10V X5R
C138 065G0402224A5K T CAP CHIP 0402 0.22UF 10V X5R
C137 065G0402224A5K T CAP CHIP 0402 0.22UF 10V X5R
C135 065G0402224A5K T CAP CHIP 0402 0.22UF 10V X5R
C605 065G060310131J Y CAP CHIP 0603 100P 50V NPO +/-5%
C606 065G060310131J Y CAP CHIP 0603 100P 50V NPO +/-5%
C630 065G060310131J Y CAP CHIP 0603 100P 50V NPO +/-5%
C631 065G060310131J Y CAP CHIP 0603 100P 50V NPO +/-5%
C676 065G060310131J Y CAP CHIP 0603 100P 50V NPO +/-5%
C677 065G060310131J Y CAP CHIP 0603 100P 50V NPO +/-5%
90
C689 065G060310131J Y CAP CHIP 0603 100P 50V NPO +/-5%
C690 065G060310131J Y CAP CHIP 0603 100P 50V NPO +/-5%
C738 065G060310131J Y CAP CHIP 0603 100P 50V NPO +/-5%
C153 065G060310131J Y CAP CHIP 0603 100P 50V NPO +/-5%
C152 065G060310131J Y CAP CHIP 0603 100P 50V NPO +/-5%
C134 065G060310131J Y CAP CHIP 0603 100P 50V NPO +/-5%
C133 065G060310131J Y CAP CHIP 0603 100P 50V NPO +/-5%
C115 065G060310131J Y CAP CHIP 0603 100P 50V NPO +/-5%
C109 065G060310131J Y CAP CHIP 0603 100P 50V NPO +/-5%
C4E3 065G060310232K Y CAP CHIP 0603 1N 50V X7R +/-10%
C640 065G060310232K Y CAP CHIP 0603 1N 50V X7R +/-10%
C644 065G060310232K Y CAP CHIP 0603 1N 50V X7R +/-10%
C646 065G060310232K Y CAP CHIP 0603 1N 50V X7R +/-10%
C658 065G060310232K Y CAP CHIP 0603 1N 50V X7R +/-10%
C662 065G060310232K Y CAP CHIP 0603 1N 50V X7R +/-10%
C664 065G060310232K Y CAP CHIP 0603 1N 50V X7R +/-10%
C718 065G060310232K Y CAP CHIP 0603 1N 50V X7R +/-10%
C721 065G060310232K Y CAP CHIP 0603 1N 50V X7R +/-10%
C732 065G060310232K Y CAP CHIP 0603 1N 50V X7R +/-10%
C774 065G060310232K Y CAP CHIP 0603 1N 50V X7R +/-10%
C107 065G060310232K Y CAP CHIP 0603 1N 50V X7R +/-10%
C108 065G060310232K Y CAP CHIP 0603 1N 50V X7R +/-10%
C402 065G060310232K Y CAP CHIP 0603 1N 50V X7R +/-10%
C413 065G060310232K Y CAP CHIP 0603 1N 50V X7R +/-10%
C488 065G060310232K Y CAP CHIP 0603 1N 50V X7R +/-10%
C486 065G060310232K Y CAP CHIP 0603 1N 50V X7R +/-10%
C414 065G060310232K Y CAP CHIP 0603 1N 50V X7R +/-10%
C415 065G060310232K Y CAP CHIP 0603 1N 50V X7R +/-10%
C729 065G060310332K Y CAP CHIP 0603 10N 50V X7R +/-10%
C702 065G060310332K Y CAP CHIP 0603 10N 50V X7R +/-10%
C733 065G060310332K Y CAP CHIP 0603 10N 50V X7R +/-10%
C736 065G060310332K Y CAP CHIP 0603 10N 50V X7R +/-10%
C747 065G060310332K Y CAP CHIP 0603 10N 50V X7R +/-10%
C166 065G060310332K Y CAP CHIP 0603 10N 50V X7R +/-10%
C163 065G060310332K Y CAP CHIP 0603 10N 50V X7R +/-10%
C160 065G060310332K Y CAP CHIP 0603 10N 50V X7R +/-10%
C713 065G060310432K F CAP CHIP 0603 0.1UF K 50V X7R
C705 065G060310432K F CAP CHIP 0603 0.1UF K 50V X7R
C669 065G060310432K F CAP CHIP 0603 0.1UF K 50V X7R
C717 065G060310432K F CAP CHIP 0603 0.1UF K 50V X7R
C720 065G060310432K F CAP CHIP 0603 0.1UF K 50V X7R
C728 065G060310432K F CAP CHIP 0603 0.1UF K 50V X7R
C731 065G060310432K F CAP CHIP 0603 0.1UF K 50V X7R
C740 065G060310432K F CAP CHIP 0603 0.1UF K 50V X7R
C741 065G060310432K F CAP CHIP 0603 0.1UF K 50V X7R
C749 065G060310432K F CAP CHIP 0603 0.1UF K 50V X7R
C754 065G060310432K F CAP CHIP 0603 0.1UF K 50V X7R
C756 065G060310432K F CAP CHIP 0603 0.1UF K 50V X7R
C763 065G060310432K F CAP CHIP 0603 0.1UF K 50V X7R
C767 065G060310432K F CAP CHIP 0603 0.1UF K 50V X7R
C776 065G060310432K F CAP CHIP 0603 0.1UF K 50V X7R
C770 065G060310432K F CAP CHIP 0603 0.1UF K 50V X7R
C769 065G060310432K F CAP CHIP 0603 0.1UF K 50V X7R
C4B9 065G060310432K F CAP CHIP 0603 0.1UF K 50V X7R
91
C4D9 065G060310432K F CAP CHIP 0603 0.1UF K 50V X7R
C635 065G060310432K F CAP CHIP 0603 0.1UF K 50V X7R
C637 065G060310432K F CAP CHIP 0603 0.1UF K 50V X7R
C638 065G060310432K F CAP CHIP 0603 0.1UF K 50V X7R
C639 065G060310432K F CAP CHIP 0603 0.1UF K 50V X7R
C642 065G060310432K F CAP CHIP 0603 0.1UF K 50V X7R
C648 065G060310432K F CAP CHIP 0603 0.1UF K 50V X7R
C650 065G060310432K F CAP CHIP 0603 0.1UF K 50V X7R
C651 065G060310432K F CAP CHIP 0603 0.1UF K 50V X7R
C657 065G060310432K F CAP CHIP 0603 0.1UF K 50V X7R
C659 065G060310432K F CAP CHIP 0603 0.1UF K 50V X7R
C660 065G060310432K F CAP CHIP 0603 0.1UF K 50V X7R
C667 065G060310432K F CAP CHIP 0603 0.1UF K 50V X7R
C489 065G060310432K Y CAP CHIP 0603 0.1UF K 50V X7R
C623 065G060310512K Y CAP CHIP 0603 1UF K 16V X7R
C506 065G060310512K Y CAP CHIP 0603 1UF K 16V X7R
C503 065G060310512K Y CAP CHIP 0603 1UF K 16V X7R
C4G2 065G060310512K Y CAP CHIP 0603 1UF K 16V X7R
C4F9 065G060310512K Y CAP CHIP 0603 1UF K 16V X7R
C4F8 065G060310512K Y CAP CHIP 0603 1UF K 16V X7R
C4F5 065G060310512K Y CAP CHIP 0603 1UF K 16V X7R
C4D7 065G060310512K Y CAP CHIP 0603 1UF K 16V X7R
C4D6 065G060310512K Y CAP CHIP 0603 1UF K 16V X7R
C4D5 065G060310512K Y CAP CHIP 0603 1UF K 16V X7R
C624 065G060310512K Y CAP CHIP 0603 1UF K 16V X7R
C625 065G060310512K Y CAP CHIP 0603 1UF K 16V X7R
C626 065G060310512K Y CAP CHIP 0603 1UF K 16V X7R
C629 065G060310512K Y CAP CHIP 0603 1UF K 16V X7R
C633 065G060310512K Y CAP CHIP 0603 1UF K 16V X7R
C679 065G060310512K Y CAP CHIP 0603 1UF K 16V X7R
C680 065G060310512K Y CAP CHIP 0603 1UF K 16V X7R
C681 065G060310512K Y CAP CHIP 0603 1UF K 16V X7R
C742 065G060310512K Y CAP CHIP 0603 1UF K 16V X7R
C743 065G060310512K Y CAP CHIP 0603 1UF K 16V X7R
C418 065G060310512K Y CAP CHIP 0603 1UF K 16V X7R
C421 065G060310512K Y CAP CHIP 0603 1UF K 16V X7R
C423 065G060310512K Y CAP CHIP 0603 1UF K 16V X7R
C431 065G060310512K Y CAP CHIP 0603 1UF K 16V X7R
C435 065G060310512K Y CAP CHIP 0603 1UF K 16V X7R
C439 065G060310512K Y CAP CHIP 0603 1UF K 16V X7R
C450 065G060310512K Y CAP CHIP 0603 1UF K 16V X7R
C460 065G060310512K Y CAP CHIP 0603 1UF K 16V X7R
C473 065G060310512K Y CAP CHIP 0603 1UF K 16V X7R
C4C6 065G060310512K Y CAP CHIP 0603 1UF K 16V X7R
C4C3 065G060310512K Y CAP CHIP 0603 1UF K 16V X7R
C4A3 065G060310512K Y CAP CHIP 0603 1UF K 16V X7R
C4A1 065G060310512K Y CAP CHIP 0603 1UF K 16V X7R
C497 065G060310512K Y CAP CHIP 0603 1UF K 16V X7R
C492 065G060310512K Y CAP CHIP 0603 1UF K 16V X7R
C490 065G060310512K Y CAP CHIP 0603 1UF K 16V X7R
C483 065G060310512K Y CAP CHIP 0603 1UF K 16V X7R
C117 065G060322031J Y CAP CHIP 0603 22P 50V NPO +/-5%
C116 065G060322031J Y CAP CHIP 0603 22P 50V NPO +/-5%
C441 065G060322031J Y CAP CHIP 0603 22P 50V NPO +/-5%
92
C751 065G060322131J F CAP CHIP 0603 220PF J 50V NPO
C103 065G060322232K 3 CAP CHIP 0603 2200PF K 50V X7R
C106 065G060322232K 3 CAP CHIP 0603 2200PF K 50V X7R
C745 065G060322232K 3 CAP CHIP 0603 2200PF K 50V X7R
C750 065G060322332K 3 CAP CHIP 0603 22NF K 50V X7R
C403 065G060322412K Y CAP CHIP 0603 220N 16V X7R 10%
C128 065G060322412K Y CAP CHIP 0603 220N 16V X7R 10%
C408 065G060327031J Y CAP CHIP 0603 27P 50V NPO +/-5%
C409 065G060330031J Y CAP CHIP 0603 30PF J 50V NPO
C645 065G060333131J Y CAP CHIP 0603 330P 50V NPO +/-5%
C649 065G060333131J Y CAP CHIP 0603 330P 50V NPO +/-5%
C663 065G060333131J Y CAP CHIP 0603 330P 50V NPO +/-5%
C668 065G060333131J Y CAP CHIP 0603 330P 50V NPO +/-5%
C773 065G060333131J Y CAP CHIP 0603 330P 50V NPO +/-5%
C775 065G060333131J Y CAP CHIP 0603 330P 50V NPO +/-5%
C4B8 065G060333332K F CAP CHIP 0603 33NF K 50V X7R
C737 065G060333417Z Y CAP CHIP 0603 330N 16V Y5V -20%+80%
C682 065G060347031J F CAP CHIP 0603 47PF J 50V NPO
C683 065G060347031J F CAP CHIP 0603 47PF J 50V NPO
C655 065G060347232K Y CAP CHIP 0603 4N7 50V X7R +/-10%
C496 065G060347412K 3 CAP CHIP 0603 0.47UF K 16V X7R
C498 065G060347412K 3 CAP CHIP 0603 0.47UF K 16V X7R
C499 065G060347412K 3 CAP CHIP 0603 0.47UF K 16V X7R
C752 065G060347412K 3 CAP CHIP 0603 0.47UF K 16V X7R
C158 065G060347412K 3 CAP CHIP 0603 0.47UF K 16V X7R
C104 065G0603475A5K M CAP CHIP 0603 4.7UF K 10V X5R
C157 065G0603475A5K M CAP CHIP 0603 4.7UF K 10V X5R
C428 065G0603475A5K M CAP CHIP 0603 4.7UF K 10V X5R
C436 065G0603475A5K M CAP CHIP 0603 4.7UF K 10V X5R
C616 065G060356131J A CAP CHIP 0603 560PF J 50V NPO
C656 065G060368131J Y CAP CHIP 0603 680PF J 50V NPO
C110 065G060382031J A CAP CHIP 0603 82PF J 50V NPO
C6A2 065G080510537Z T CAP CHIP 0805 1UF Z 50V Y5V
C6A3 065G080510537Z T CAP CHIP 0805 1UF Z 50V Y5V
C4D8 065G080510615K T CHIP 10UF 16V X5R 0805
C4E1 065G080510615K T CHIP 10UF 16V X5R 0805
C4E2 065G080510615K T CHIP 10UF 16V X5R 0805
C617 065G080510615K T CHIP 10UF 16V X5R 0805
C619 065G080510615K T CHIP 10UF 16V X5R 0805
C621 065G080510615K T CHIP 10UF 16V X5R 0805
C724 065G080510615K T CHIP 10UF 16V X5R 0805
C727 065G080510615K T CHIP 10UF 16V X5R 0805
C748 065G080510615K T CHIP 10UF 16V X5R 0805
C4E5 065G080510615K T CHIP 10UF 16V X5R 0805
C475 065G080510615K T CHIP 10UF 16V X5R 0805
C777 065G080510615K T CHIP 10UF 16V X5R 0805
C484 065G080510615K T CHIP 10UF 16V X5R 0805
C159 065G080510615K T CHIP 10UF 16V X5R 0805
C161 065G080510615K T CHIP 10UF 16V X5R 0805
C162 065G080510615K T CHIP 10UF 16V X5R 0805
C164 065G080510615K T CHIP 10UF 16V X5R 0805
C165 065G080510615K T CHIP 10UF 16V X5R 0805
C167 065G080510615K T CHIP 10UF 16V X5R 0805
C420 065G080510615K T CHIP 10UF 16V X5R 0805
93
C425 065G080510615K T CHIP 10UF 16V X5R 0805
C474 065G080510615K T CHIP 10UF 16V X5R 0805
C685 065G080522512K Y CAP CHIP 0805 2.2UF K 16V X7R
C684 065G080522512K Y CAP CHIP 0805 2.2UF K 16V X7R
C612 065G080522512K Y CAP CHIP 0805 2.2UF K 16V X7R
C611 065G080522512K Y CAP CHIP 0805 2.2UF K 16V X7R
C608 065G080522512K Y CAP CHIP 0805 2.2UF K 16V X7R
C607 065G080522512K Y CAP CHIP 0805 2.2UF K 16V X7R
C602 065G080522512K Y CAP CHIP 0805 2.2UF K 16V X7R
C601 065G080522512K Y CAP CHIP 0805 2.2UF K 16V X7R
C686 065G080522512K Y CAP CHIP 0805 2.2UF K 16V X7R
C687 065G080522512K Y CAP CHIP 0805 2.2UF K 16V X7R
C434 065G080547517Z T CAP CHIP 0805 4.7UF K 16V Y5V
C735 065G080547517Z T CAP CHIP 0805 4.7UF K 16V Y5V
C4F7 065G080547517Z T CAP CHIP 0805 4.7UF K 16V Y5V
C4G3 065G080547517Z T CAP CHIP 0805 4.7UF K 16V Y5V
C411 065G080547517Z T CAP CHIP 0805 4.7UF K 16V Y5V
C746 065G1206226A5K T CAP CHIP1206 22UF K 10V X5R
C772 065G1206226A5K T CAP CHIP1206 22UF K 10V X5R
FB607 071G 56G301 EA BEAD 300 OHM
FB613 071G 56G301 EA BEAD 300 OHM
FB614 071G 56G301 EA BEAD 300 OHM
FB606 071G 56G301 EA BEAD 300 OHM
FB602 071G 56G301 EA BEAD 300 OHM
FB601 071G 56G301 EA BEAD 300 OHM
FB610 071G 56Z601 CHIP BEAD 600 OHM 0805
FB609 071G 56Z601 CHIP BEAD 600 OHM 0805
FB419 071G 57G301 EA CHIP BEAD
FB421 071G 57G301 EA CHIP BEAD
FB423 071G 57G301 EA CHIP BEAD
FB612 071G 57G301 EA CHIP BEAD
FB615 071G 57G301 EA CHIP BEAD
FB423 071G 57G301 MB BEAD 1206 300OHM 4A
FB612 071G 57G301 MB BEAD 1206 300OHM 4A
FB615 071G 57G301 MB BEAD 1206 300OHM 4A
FB421 071G 57G301 MB BEAD 1206 300OHM 4A
FB419 071G 57G301 MB BEAD 1206 300OHM 4A
FB110 071G 59C300 CHIP BEAD
FB111 071G 59C300 CHIP BEAD
FB611 071G 59K300 B CHIP BEAD FCB1608KF-300T07 BULLWILL
FB608 071G 59K300 B CHIP BEAD FCB1608KF-300T07 BULLWILL
FB108 071G 59K300 B CHIP BEAD FCB1608KF-300T07 BULLWILL
FB107 071G 59K300 B CHIP BEAD FCB1608KF-300T07 BULLWILL
FB106 071G 59K300 B CHIP BEAD FCB1608KF-300T07 BULLWILL
FB105 071G 59K300 B CHIP BEAD FCB1608KF-300T07 BULLWILL
FB104 071G 59K300 B CHIP BEAD FCB1608KF-300T07 BULLWILL
FB103 071G 59K300 B CHIP BEAD FCB1608KF-300T07 BULLWILL
FB102 071G 59K300 B CHIP BEAD FCB1608KF-300T07 BULLWILL
FB405 071G 59K800 CHIP BEAD 80 OHM FCM1608K-800
FB405 071G 59K800 M CHIP BEAD 0603 80OHM 0.7A
FB415 071G 59L121 M CHIP BEAD 0603 120R 0.3A
FB417 071G 59L121 M CHIP BEAD 0603 120R 0.3A
FB418 071G 59L121 M CHIP BEAD 0603 120R 0.3A
FB422 071G 59L121 M CHIP BEAD 0603 120R 0.3A
94
FB501 071G 59L121 M CHIP BEAD 0603 120R 0.3A
FB502 071G 59L121 M CHIP BEAD 0603 120R 0.3A
FB503 071G 59L121 M CHIP BEAD 0603 120R 0.3A
FB504 071G 59L121 M CHIP BEAD 0603 120R 0.3A
FB505 071G 59L121 M CHIP BEAD 0603 120R 0.3A
FB603 071G 59L121 M CHIP BEAD 0603 120R 0.3A
FB701 071G 59L121 M CHIP BEAD 0603 120R 0.3A
FB605 071G 59L121 M CHIP BEAD 0603 120R 0.3A
FB604 071G 59L121 M CHIP BEAD 0603 120R 0.3A
FB414 071G 59L121 M CHIP BEAD 0603 120R 0.3A
FB401 071G 59L121 M CHIP BEAD 0603 120R 0.3A
FB403 071G 59L121 M CHIP BEAD 0603 120R 0.3A
FB404 071G 59L121 M CHIP BEAD 0603 120R 0.3A
FB406 071G 59L121 M CHIP BEAD 0603 120R 0.3A
FB407 071G 59L121 M CHIP BEAD 0603 120R 0.3A
FB408 071G 59L121 M CHIP BEAD 0603 120R 0.3A
FB409 071G 59L121 M CHIP BEAD 0603 120R 0.3A
FB411 071G 59L121 M CHIP BEAD 0603 120R 0.3A
FB412 071G 59L121 M CHIP BEAD 0603 120R 0.3A
FB413 071G 59L121 M CHIP BEAD 0603 120R 0.3A
FB415 071G 59L121 Y CHIP BEAD 0603 120OHM+-25% 0.3A
FB417 071G 59L121 Y CHIP BEAD 0603 120OHM+-25% 0.3A
FB418 071G 59L121 Y CHIP BEAD 0603 120OHM+-25% 0.3A
FB422 071G 59L121 Y CHIP BEAD 0603 120OHM+-25% 0.3A
FB501 071G 59L121 Y CHIP BEAD 0603 120OHM+-25% 0.3A
FB502 071G 59L121 Y CHIP BEAD 0603 120OHM+-25% 0.3A
FB503 071G 59L121 Y CHIP BEAD 0603 120OHM+-25% 0.3A
FB504 071G 59L121 Y CHIP BEAD 0603 120OHM+-25% 0.3A
FB505 071G 59L121 Y CHIP BEAD 0603 120OHM+-25% 0.3A
FB603 071G 59L121 Y CHIP BEAD 0603 120OHM+-25% 0.3A
FB604 071G 59L121 Y CHIP BEAD 0603 120OHM+-25% 0.3A
FB605 071G 59L121 Y CHIP BEAD 0603 120OHM+-25% 0.3A
FB701 071G 59L121 Y CHIP BEAD 0603 120OHM+-25% 0.3A
FB414 071G 59L121 Y CHIP BEAD 0603 120OHM+-25% 0.3A
FB401 071G 59L121 Y CHIP BEAD 0603 120OHM+-25% 0.3A
FB403 071G 59L121 Y CHIP BEAD 0603 120OHM+-25% 0.3A
FB404 071G 59L121 Y CHIP BEAD 0603 120OHM+-25% 0.3A
FB406 071G 59L121 Y CHIP BEAD 0603 120OHM+-25% 0.3A
FB407 071G 59L121 Y CHIP BEAD 0603 120OHM+-25% 0.3A
FB408 071G 59L121 Y CHIP BEAD 0603 120OHM+-25% 0.3A
FB409 071G 59L121 Y CHIP BEAD 0603 120OHM+-25% 0.3A
FB411 071G 59L121 Y CHIP BEAD 0603 120OHM+-25% 0.3A
FB412 071G 59L121 Y CHIP BEAD 0603 120OHM+-25% 0.3A
FB413 071G 59L121 Y CHIP BEAD 0603 120OHM+-25% 0.3A
FB702 071G3216330 6M CHIP BEAD MGLB3216-033T
L605 071G3216330 6Y CHIP BEAD 1206 33 OHM 6A
L606 071G3216330 6Y CHIP BEAD 1206 33 OHM 6A
L704 071G3216330 6Y CHIP BEAD 1206 33 OHM 6A
FB702 071G3216330 6Y CHIP BEAD 1206 33 OHM 6A
L104 073G 63827 5T CHIP INDUCTOR 0.082UH 5% MLG1608B82NJT
L105 073G 63827 5T CHIP INDUCTOR 0.082UH 5% MLG1608B82NJT
L102 073G 85158 5B CHIP INDUCTOR 0.15UH 5% 250MA 0805
L401 073G253S 6 M COMMON FILTER CHOKE 90 OHM
L701 073G253S 46 S SMD CHOKE 4.7UH
95
L705 073G253S 72 T SMD CHOKE 4.7UH 5.6A
L604 073G253S 83 DN SMD CHOKE 47UH 1.4A LZ.2B470.A2P HF
L603 073G253S 83 DN SMD CHOKE 47UH 1.4A LZ.2B470.A2P HF
L602 073G253S 83 DN SMD CHOKE 47UH 1.4A LZ.2B470.A2P HF
L601 073G253S 83 DN SMD CHOKE 47UH 1.4A LZ.2B470.A2P HF
L402 073G253S901 T SMD CHOKE 90R/400MA ACM2012-900-2P
L403 073G253S901 T SMD CHOKE 90R/400MA ACM2012-900-2P
CN506 088G 34019E AT DMI HEADER 19P H:11.38MM
CN507 088G 34019E AT DMI HEADER 19P H:11.38MM
CN508 088G 34019E AT DMI HEADER 19P H:11.38MM
CN509 088G 34019E AT DMI HEADER 19P H:11.38MM
CN507 088G 34019E AV HDMI HEADER 19P 16130053
CN508 088G 34019E AV HDMI HEADER 19P 16130053
CN509 088G 34019E AV HDMI HEADER 19P 16130053
CN506 088G 34019E AV HDMI HEADER 19P 16130053
CN506 088G 34019E VD HDMI HEADER 19P HDM24A-19BM4YN10
CN507 088G 34019E VD HDMI HEADER 19P HDM24A-19BM4YN10
CN508 088G 34019E VD HDMI HEADER 19P HDM24A-19BM4YN10
CN509 088G 34019E VD HDMI HEADER 19P HDM24A-19BM4YN10
ZD501 093G 60505 DIO SIG SM BAT54C(PHSE)R
ZD401 093G 60505 DIO SIG SM BAT54C(PHSE)R
ZD102 093G 60505 DIO SIG SM BAT54C(PHSE)R
ZD501 093G 60518SEM DIODE BAT54C-HAF 300MA/30V SOT-23
ZD401 093G 60518SEM DIODE BAT54C-HAF 300MA/30V SOT-23
ZD102 093G 60518SEM DIODE BAT54C-HAF 300MA/30V SOT-23
ZD607 093G 64 37 N VPORT0603100KV05
ZD606 093G 64 37 N VPORT0603100KV05
ZD605 093G 64 37 N VPORT0603100KV05
ZD604 093G 64 37 N VPORT0603100KV05
ZD603 093G 64 37 N VPORT0603100KV05
ZD602 093G 64 37 N VPORT0603100KV05
ZD601 093G 64 37 N VPORT0603100KV05
ZD109 093G 64 37 N VPORT0603100KV05
ZD108 093G 64 37 N VPORT0603100KV05
ZD107 093G 64 37 N VPORT0603100KV05
ZD106 093G 64 37 N VPORT0603100KV05
ZD105 093G 64 37 N VPORT0603100KV05
ZD104 093G 64 37 N VPORT0603100KV05
ZD103 093G 64 37 N VPORT0603100KV05
ZD101 093G 64 37 N VPORT0603100KV05
D701 093G 6432P LL4148
D604 093G 6432P LL4148
D603 093G 6432P LL4148
D103 093G 6432P LL4148
D102 093G 6432P LL4148
D101 093G 6432P LL4148
ZD701 093G 39S155 BZT52-C5V6
D602 093G 60S 15 T DIODE RB160M-60TE25 SOD-123 ROHM
D701 093G 64S522SEM LL4148
D604 093G 64S522SEM LL4148
D603 093G 64S522SEM LL4148
D103 093G 64S522SEM LL4148
D102 093G 64S522SEM LL4148
D101 093G 64S522SEM LL4148
96
D702 093G3004 3 SM340A
E715 715G3620M01000005F MAIN BOARD PCB
E715 715G3620M01000005K MAIN BOARD PCB 2nd source
P90T0051101 HEAT SINK 40X38.5X10 FOR U401
P90T0051101 HEAT SINK 40X38.5X10 FOR U602
Q85G 583598 FOAM_ELECTRIC
ADTV92412QDN
040G 45762412B CBPC LABEL
009G6005 1 GP GROUND TERMINAL
CN902 033G327813D CONNECTOR
CN903 033G327813D CONNECTOR
IC952 056G 139 10 IC TLP781F PHOTOCOUPLER DIP-4
IC953 056G 139 10 IC TLP781F PHOTOCOUPLER DIP-4
IC972 056G 139 10 IC TLP781F PHOTOCOUPLER DIP-4
IC972 056G 139 3B IC PC123Y82FZ0F
IC953 056G 139 3B IC PC123Y82FZ0F
IC952 056G 139 3B IC PC123Y82FZ0F
IC950 056T 379121 IC STR- A6069H DIP-8
Q953 057G 761 7 KTD1691P
Q953 057G 761909 T TRANSISTOR KSD1691YSTU TO-126
C920 063G107K474 US 0.47UF +-10%
C921 063G107K474 US 0.47UF +-10%
C980 063G211J273 5C 10 0.027UF 5% 1000V P=15MM
C903 065G 1K103 2E6921 CAP CER 10NF K 1KV Y5U
C904 065G 1K103 2E6921 CAP CER 10NF K 1KV Y5U
C992 065G 3J1006ET GP 10PF 5% SL 3KV TDK
C926 065G306K3312BM Y1/CAP 330PF 250VAC MURATA
C923 065G306K3312BM Y1/CAP 330PF 250VAC MURATA
C922 065G306K3312BM Y1/CAP 330PF 250VAC MURATA
C924 065G306K6812BM Y1 CAP 680PF 10% 250VAC KX
C925 065G306M1022BP 1000PF Y1.CAP
C969 067G204V331 3K CS CAP 330UF 16V 10*12 MM
C960 067G215A4713KV EC 470UF 16V M 10*12MM
C984 067G215P1024KV LOW ESR EC 1000UF M 25V 12.5*20MM
C970 067G215P1026KV LOW ESR EC 1000UF M 35V 12.5*25MM
C981 067G215P1026KV LOW ESR EC 1000UF M 35V 12.5*25MM
C982 067G215P4716KV LOW ESR EC 470UF M 35V 10*20MM
C901 067G305L47122H EC 470UF 20% 220V HTL 18*45
C902 067G305L47122H EC 470UF 20% 220V HTL 18*45
L901 073G 174106 DN LINE FILTER 13MH LK.TF032.A20
L902 073G 174106 DN LINE FILTER 13MH LK.TF032.A20
L971 073G 253150 L CHOCK
L972 073T 253 91 H CHOKE COIL
L950 073T 253 91 H CHOKE COIL
T901 080GL32P 5 H X'FMR 450UH 10% BCK-13401-HA
T950 080GL52T 5 N2 X'FMR 1.0MH 10%
F901 084G 41 11 B FUSE 5A 250V LEAD TYPE
F901 084G 41 11 L FUSE 5A 250V
CN901 087G 501 48 S AC SOCKET 3PIN + 3 HOLE
CN901 087G 501 48 DL AC SOCKET 3PIN + 3 HOLE
BD901 093G 50460 34 BRIDGE KBJ608G 6A/800V KBJ
BD901 093G 50460925 BRIDGE DIODE TS6B06G-01 KBJ
0Q1G 340 8106 CR3 SCREW
705TQ761021 NR901 ASS'Y
97
NR901 061T 58030 WL RST NTCR 3 OHM +-20% 5A THINKING
Q09G 203 8 PIN
705TQ957033 Q970 ASS'Y
Q970 057G 667 52 FET 2SK4100LS-T 7A/650V TO-220FI(LS)
Q970 057G 667914 MOSFET TK10A50D TO220
0M1G1730 8120 SCREW
HS904 P90T0012 1 HEATSINK(10*18*20)
705TQ957034 Q971 ASS'Y
Q971 057G 667 52 FET 2SK4100LS-T 7A/650V TO-220FI(LS)
Q971 057G 667914 MOSFET TK10A50D TO220
0M1G1730 8120 SCREW
HS905 P90T0012 1 HEATSINK(10*18*20)
705TQ961010 NR902 ASS'Y
NR902 061T 58030 WL RST NTCR 3 OHM +-20% 5A THINKING
Q09T 203 8 PIN FOR NR901
705TQ993043 D972 ASS'Y
D972 093G 60323 DIODE FCHS30A08 30A/80V TO-220AB
D972 093G 60324 DIODE FMWN-2308 30A/80V TO-220
0M1G1730 8120 SCREW
HS902 Q90T0125 2 HEAT SINK
705TQ993059 D956 ASS'Y
D956 093G 60298 DIODE SBT15006JST 15A/60V TO-220ML(LS)
D956 093G1506 2 FMW-2156
0M1G1730 8120 SCREW
HS4 Q90G6084 3 HEAT SINK
705TQ993060 D973 ASS'Y
D973 093G 60298 DIODE SBT15006JST 15A/60V TO-220ML(LS)
D973 093G1506 2 FMW-2156
0M1G1730 8120 SCREW
HS901 Q90G6084 3 HEAT SINK
IC970 056G 379176 IC SSC9512S-TL SOP-18
Q954 057G 417 6 PMBS3906/PHILIPS-SMT(06)
Q951 057T 417 12 T TRA 2N3904S-RTK/PS SOT-23 KEC
Q952 057T 417 12 T TRA 2N3904S-RTK/PS SOT-23 KEC
R934 061G0805100 JT RST CHIP 10R 1/8W 5% TZAI YUAN
R934 061G0805100 JT RST CHIP 10R 1/8W 5% TZAI YUAN
R973 061G08051001FF RST CHIPR 1KOHM +-1% 1/8W FENGHUA
R973 061G08051001FY RST CHIPR 1KOHM +-1% 1/8W YAGEO
R992 061G0805102 JF RST CHIPR 1K OHM +-5% 1/8W FENGHUA
R971 061G0805102 JF RST CHIPR 1K OHM +-5% 1/8W FENGHUA
R969 061G0805102 JF RST CHIPR 1K OHM +-5% 1/8W FENGHUA
R969 061G0805102 JY RST CHIPR 1K OHM 5% 1/8W YAGEO
R971 061G0805102 JY RST CHIPR 1K OHM 5% 1/8W YAGEO
R992 061G0805102 JY RST CHIPR 1K OHM 5% 1/8W YAGEO
R935 061G0805103 JF RST CHIPR 10K OHM +-5% 1/8W FENGHUA
R938 061G0805103 JF RST CHIPR 10K OHM +-5% 1/8W FENGHUA
R970 061G0805103 JF RST CHIPR 10K OHM +-5% 1/8W FENGHUA
R970 061G0805103 JY RST CHIPR 10KOHM +-5% 1/8W YAGEO
R938 061G0805103 JY RST CHIPR 10KOHM +-5% 1/8W YAGEO
R935 061G0805103 JY RST CHIPR 10KOHM +-5% 1/8W YAGEO
R944 061G08051201FF RST CHIPR 1.2KOHM +-1% 1/8W FENGHUA
R944 061G08051201FT RST CHIP R 1K2 1/8W +/-1%
R946 061G08051961FF RST CHIPR 1.96KOHM +-1% 1/8W FENGHUA
R946 061G08051961FY RST CHIPR 1.96KOHM +-1% 1/8W YAGEO
98
R964 061G08052001FF RST CHIPR 2KOHM +-1% 1/8W FENGHUA
R941 061G08052001FF RST CHIPR 2KOHM +-1% 1/8W FENGHUA
R941 061G08052001FT RST CHIP 2K 1/8W 1%
R964 061G08052001FY RST CHIPR 2KOHM +-1% 1/8W YAGEO
R945 061G08052052FF RST CHIPR 20.5KOHM +-1% 1/8W FENGHUA
R945 061G08052052FY RST CHIPR 20.5KOHM +-1% 1/8W YAGEO
R924 061G0805221 JF RST CHIPR 220 OHM +-5% 1/8W FENGHUA
R972 061G0805221 JF RST CHIPR 220 OHM +-5% 1/8W FENGHUA
R972 061G0805221 JT RST CHIP 220R 1/8W 5% TZAI YUAN
R924 061G0805221 JY RST CHIPR 220R +-5% 1/8W YAGEO
R930 061G08052431FF RST CHIPR 2.43KOHM +-1% 1/8W FENGHUA
R930 061G08052431FY RST CHIPR 2.43KOHM +-1% 1/8W YAGEO
R968 061G08052491FF RST CHIPR 2.49KOHM +-1% 1/8W FENGHUA
R967 061G08052491FF RST CHIPR 2.49KOHM +-1% 1/8W FENGHUA
R967 061G08052491FY RST CHIPR 2.49KOHM +-1% 1/8W YAGEO
R968 061G08052491FY RST CHIPR 2.49KOHM +-1% 1/8W YAGEO
R929 061G08053002FF RST CHIPR 30KOHM +-1% 1/8W FENGHUA
R929 061G08053002FY RST CHIPR 30KOHM +-1% 1/8W YAGEO
R965 061G0805302 JF RST CHIPR 3KOHM +-5% 1/8W FENGHUA
R988 061G0805302 JF RST CHIPR 3KOHM +-5% 1/8W FENGHUA
R989 061G0805302 JF RST CHIPR 3KOHM +-5% 1/8W FENGHUA
R989 061G0805302 JT RST CHIP 3K 1/8W 5% TZAI YUAN
R988 061G0805302 JT RST CHIP 3K 1/8W 5% TZAI YUAN
R965 061G0805302 JT RST CHIP 3K 1/8W 5% TZAI YUAN
R966 061G08053302FF RST CHIPR 33KOHM +-1% 1/8W FENGHUA
R966 061G08053302FY RST CHIPR 33KOHM +-1% 1/8W YAGEO
R936 061G0805470 JT RST CHIPR 47OHM +-5% 1/8W TZAI YUAN
R937 061G0805470 JT RST CHIPR 47OHM +-5% 1/8W TZAI YUAN
R936 061G0805470 JY RST CHIPR 47R +-5% 1/8W YAGEO
R937 061G0805470 JY RST CHIPR 47R +-5% 1/8W YAGEO
R959 061G0805470 JY RST CHIPR 47R +-5% 1/8W YAGEO
R961 061G0805470 JY RST CHIPR 47R +-5% 1/8W YAGEO
R963 061G08054700FF RST CHIPR 470 OHM +-1% 1/8W FENGHUA
R963 061G08054700FY RST CHIPR 470 OHM +-1% 1/8W YAGEO
R942 061G08054701FF RST CHIPR 4.7KOHM +-1% 1/8W FENGHUA
R942 061G08054701FY RST CHIPR 4.7KOHM +-1% 1/8W YAGEO
R953 061G08054703FF RST CHIPR 470KOHM +-1% 1/8W FENGHUA
R943 061G08055101FF RST CHIPR 5.1KOHM +-1% 1/8W FENGHUA
R943 061G08055101FT RST CHIP 5K1 1/8W 1%
R949 061G08055102FF RST CHIPR 51KOHM +-1% 1/8W FENGHUA
R949 061G08055102FT RST CHIP 51K 1/8W 1%
JR909 061G1206000 4 RST CHIP MAX 0R05 1/4W
JR908 061G1206000 4 RST CHIP MAX 0R05 1/4W
JR907 061G1206000 4 RST CHIP MAX 0R05 1/4W
JR906 061G1206000 4 RST CHIP MAX 0R05 1/4W
JR905 061G1206000 4 RST CHIP MAX 0R05 1/4W
JR904 061G1206000 4 RST CHIP MAX 0R05 1/4W
JR903 061G1206000 4 RST CHIP MAX 0R05 1/4W
JR902 061G1206000 4 RST CHIP MAX 0R05 1/4W
JR901 061G1206000 4 RST CHIP MAX 0R05 1/4W
R986 061G12061003FF RST CHIPR 100KOHM +-1% 1/4W FENGHUA
R986 061G12061003FY RST CHIPR 100KOHM +-1% 1/4W YAGEO
R976 061G1206104 JF RST CHIPR 100KOHM +-5% 1/4W FENGHUA
R975 061G1206104 JF RST CHIPR 100KOHM +-5% 1/4W FENGHUA
99
R974 061G1206104 JF RST CHIPR 100KOHM +-5% 1/4W FENGHUA
R956 061G1206104 JF RST CHIPR 100KOHM +-5% 1/4W FENGHUA
R956 061G1206104 JY RST CHIPR 100KOHM 5% 1/4W YAGEO
R974 061G1206104 JY RST CHIPR 100KOHM 5% 1/4W YAGEO
R975 061G1206104 JY RST CHIPR 100KOHM 5% 1/4W YAGEO
R976 061G1206104 JY RST CHIPR 100KOHM 5% 1/4W YAGEO
R926 061G12061504FF RST CHIPR 1.5MOHM 1% 1/4W FENGHUA
R927 061G12061504FF RST CHIPR 1.5MOHM 1% 1/4W FENGHUA
R928 061G12061504FF RST CHIPR 1.5MOHM 1% 1/4W FENGHUA
R928 061G12061504FY RST CHIP 1M5 1/4W 1%
R927 061G12061504FY RST CHIP 1M5 1/4W 1%
R926 061G12061504FY RST CHIP 1M5 1/4W 1%
R950 061G12062004FF RST CHIPR 2MOHM 1% 1/4W FENGHUA
R951 061G12062004FF RST CHIPR 2MOHM 1% 1/4W FENGHUA
R950 061G12062004FY RST CHIP R 2MOHM 1/4W +/-1%
R951 061G12062004FY RST CHIP R 2MOHM 1/4W +/-1%
R991 061G1206242 JT RST CHIPR 2.4KOHM +-5% 1/4W TZAI YUAN
R991 061G1206242 JW RST CHIPR 2.4KOHM +-5% 1/4W WALSIN
R952 061G12063304FF RST CHIPR 3.3MOHM +-1% 1/4W FENGHUA
R903 061G1206334 JF RST CHIPR 330KOHM +-5% 1/4W FENGHUA
R902 061G1206334 JF RST CHIPR 330KOHM +-5% 1/4W FENGHUA
R901 061G1206334 JF RST CHIPR 330KOHM +-5% 1/4W FENGHUA
R901 061G1206334 JT RST CHIPR 330 KOHM 1/4W TZAI YUAN
R902 061G1206334 JT RST CHIPR 330 KOHM 1/4W TZAI YUAN
R903 061G1206334 JT RST CHIPR 330 KOHM 1/4W TZAI YUAN
R959 061G1206470 JT RST CHIPR 47 OHM +-5% 1/4W TZAI YUAN
R961 061G1206470 JT RST CHIPR 47 OHM +-5% 1/4W TZAI YUAN
R987 061G1206475 JF RST CHIPR 4.7 MOHM +-5% 1/4W FENGHUA
R987 061G1206475 JT RST CHIPR 4.7 MOHM +-5% 1/4W TZAI YUAN
R957 061G1206479 JF RST CHIPR 4.7OHM +-5% 1/4W FENGHUA
R957 061G1206479 JT RST CHIP 4R7 1/4W 5% 215Y1013LT
R939 061G1206512 JT RST CHIPR 5.1 KOHM 1/4W TZAI YUAN
R940 061G1206512 JT RST CHIPR 5.1 KOHM 1/4W TZAI YUAN
R939 061G1206512 JY RST CHIPR 5.1 KOHM 1/4W YAGEO
R940 061G1206512 JY RST CHIPR 5.1 KOHM 1/4W YAGEO
C955 065G080510231J Y CAP CHIP 0805 1N 50V NPO +/-5%
C978 065G080510231J Y CAP CHIP 0805 1N 50V NPO +/-5%
C972 065G080510232K F CAP CHIP 0805 1NF K 50V X7R
C990 065G080510432K Y CAP CHIP 0805 100N 50V X7R +/-10%
C964 065G080510432K Y CAP CHIP 0805 100N 50V X7R +/-10%
C986 065G080510432K Y CAP CHIP 0805 100N 50V X7R +/-10%
C983 065G080510432K Y CAP CHIP 0805 100N 50V X7R +/-10%
C976 065G080510432K Y CAP CHIP 0805 100N 50V X7R +/-10%
C991 065G080510522K 3 CAP CHIP 0805 1U 25V X7R +/-10%
C993 065G080510522K 3 CAP CHIP 0805 1U 25V X7R +/-10%
C963 065G080510522K T CAP CHIP 0805 1UF K 25V X7R
C950 065G080522432K Y CAP CHIP 0805 0.22UF K 50V X7R
C962 065G080522432K Y CAP CHIP 0805 0.22UF K 50V X7R
C988 065G080522432K Y CAP CHIP 0805 0.22UF K 50V X7R
C900 065G080547332K A CAP CHIP 0805 47NF K 50V X7R
C977 065G080547422K Y CAP CHIP 0805 0.47UF K 25V X7R
C979 065G080568131J Y CAP CHIP 0805 680PF J 50V NPO
C953 065G120610432K Y CER 1206 100N 50V X7R +/-10%
C973 065G120610432K Y CER 1206 100N 50V X7R +/-10%
100
C956 065G1206222B2K M CAP CHIP 1206 2200PF 630V X7R
C957 065G1206222B2K M CAP CHIP 1206 2200PF 630V X7R
CN901 006G 31500 GP EYELET
F901 006G 31502 1.5MM RIVET
T901 006G 31502 1.5MM RIVET
IC951 056G 158 12 KIA431A-AT/P TO-92
IC973 056G 158 12 KIA431A-AT/P TO-92
IC951 056T 158 10 T IC AS431AZTR-E1 TO-92
IC973 056T 158 10 T IC AS431AZTR-E1 TO-92
R925 061G 30310852T GP FUSE RESISTOR
R955 061G 30347852T GP RST FUSER 0.47OHM +-5% 1W
R955 061G 30347852T SY RST FUSER 0.47 OHM +-5% 1W
R958 061G152M12952T SY RST MOF 1R2 5% 2W
R958 061T152M12952T RST MOFR 1.2OHM +-5% 2WS
C994 065G 1K101 2T6921 CAP CER 100PF 1KV K Y5P
C910 065G 1K1529AT C CAP. 1500PF 1KV
C951 065G 2K102 2T6921 CAP CER 1000PF 2KV K Y5P
C959 065G 2K102 2T6921 CAP CER 1000PF 2KV K Y5P
C975 067G 3154797KT EC 4.7UF 50V M 5*11MM
C974 067G215A1007KT EC 10UF 50V M 5*11MM
C954 067G215A1017KT EC 100UF 50V 8*12MM
C985 067G215A2214KT EC 220UF 25V 8*12MM
C966 067G215S1007RT EC 10UF 50V 5*11MM
C952 067G215S1007RT EC 10UF 50V 5*11MM
FB903 071G 55 23 BEAD
FB904 071G 55 23 BEAD
FB902 071G 55 23 S BEAD
ZD931 093G 3916652T MTZJ15B (13.89-14.62)
ZD950 093G 3916652T MTZJ15B (13.89-14.62)
ZD952 093G 3916652T MTZJ15B (13.89-14.62)
ZD973 093G 3916652T MTZJ15B (13.89-14.62)
ZD951 093G 3917152T TZJ T-72 30B
ZD971 093G 3917152T TZJ T-72 30B
ZD972 093G 3919652T DIODE MTZJ T-72 5.6B 500MW/5.6V DO-34
D904 093G 52 1552T DIODE 1N4007-E3/73 1A/1000V DO-41
D952 093G 6026T52T RECTIFIER DIODE FR107
D950 093G 6026T52T RECTIFIER DIODE FR107
D985 093G 64 1152T 1N4148
D976 093G 64 1152T 1N4148
D975 093G 64 1152T 1N4148
D974 093G 64 1152T 1N4148
D971 093G 64 1152T 1N4148
D970 093G 64 1152T 1N4148
D954 093G 64 1152T 1N4148
D954 093G 64 1152T PH SWITCH DIODE 1N4148 BY PHILIPS
D970 093G 64 1152T PH SWITCH DIODE 1N4148 BY PHILIPS
D971 093G 64 1152T PH SWITCH DIODE 1N4148 BY PHILIPS
D974 093G 64 1152T PH SWITCH DIODE 1N4148 BY PHILIPS
D975 093G 64 1152T PH SWITCH DIODE 1N4148 BY PHILIPS
D976 093G 64 1152T PH SWITCH DIODE 1N4148 BY PHILIPS
D985 093G 64 1152T PH SWITCH DIODE 1N4148 BY PHILIPS
D950 093G 64 5252T DIODE RGP10M DO-204AL VISHAY
D952 093G 64 5252T DIODE RGP10M DO-204AL VISHAY
ZD973 093G 39G 5 DIODE MTZJ15B DO-34
101
ZD952 093G 39G 5 DIODE MTZJ15B DO-34
ZD950 093G 39G 5 DIODE MTZJ15B DO-34
ZD931 093G 39G 5 DIODE MTZJ15B DO-34
ZD951 093G 39G 9 DIODE MTZJ30B DO-34
ZD971 093G 39G 9 DIODE MTZJ30B DO-34
D930 093G1100 952T UF4007
D952 093G110050152T DIODE PR1007 1A/1000V 500NS DO-41
D950 093G110050152T DIODE PR1007 1A/1000V 500NS DO-41
D953 093G110050152T DIODE PR1007 1A/1000V 500NS DO-41
J918 095G 90 23 JUMPER WIRE
J919 095G 90 23 JUMPER WIRE
J920 095G 90 23 JUMPER WIRE
J921 095G 90 23 JUMPER WIRE
J922 095G 90 23 JUMPER WIRE
J923 095G 90 23 JUMPER WIRE
J924 095G 90 23 JUMPER WIRE
J925 095G 90 23 JUMPER WIRE
J926 095G 90 23 JUMPER WIRE
J927 095G 90 23 JUMPER WIRE
J928 095G 90 23 JUMPER WIRE
J929 095G 90 23 JUMPER WIRE
J930 095G 90 23 JUMPER WIRE
J931 095G 90 23 JUMPER WIRE
J917 095G 90 23 JUMPER WIRE
J901 095G 90 23 JUMPER WIRE
J905 095G 90 23 JUMPER WIRE
J906 095G 90 23 JUMPER WIRE
J907 095G 90 23 JUMPER WIRE
J908 095G 90 23 JUMPER WIRE
J909 095G 90 23 JUMPER WIRE
J910 095G 90 23 JUMPER WIRE
J911 095G 90 23 JUMPER WIRE
J912 095G 90 23 JUMPER WIRE
J913 095G 90 23 JUMPER WIRE
J914 095G 90 23 JUMPER WIRE
J915 095G 90 23 JUMPER WIRE
J916 095G 90 23 JUMPER WIRE
E715 715G3781P01L30003H POWER BOARD PCB
E715 715G3781P01L30003S POWER BOARD PCB 2nd source
Q51G 6 4509 GLUE_RTV
KEPFAAA1
CN01 033G8032 4F HR CONNECTOR
R04 061G08051001FT RST CHIP 1K 1/8W 1%
R03 061G08051801FT RST CHIP R 1K8 +/-1% 1/8W
R02 061G08052701FF RST CHIPR 2K7 +-1% 1/8W FENGHUA
R02 061G08052701FT RST CHIP 2K7 1/8W 1%
R05 061G08057500FF RST CHIPR 750 OHM +-1% 1/8W FENGHUA
R07 061G08057500FF RST CHIPR 750 OHM +-1% 1/8W FENGHUA
R08 061G08057500FF RST CHIPR 750 OHM +-1% 1/8W FENGHUA
R08 061G08057500FT RST CHIPR 750R +-1% 1/8W TZAI YUAN
R07 061G08057500FT RST CHIPR 750R +-1% 1/8W TZAI YUAN
R05 061G08057500FT RST CHIPR 750R +-1% 1/8W TZAI YUAN
R01 061G08057501FF RST CHIPR 7.5KOHM +-1% 1/8W FENGHUA
SW01 077G 607 2 FD CHIP TACT SW BY FORWARD SFKQGMA2125T-PL
102
SW02 077G 607 2 FD CHIP TACT SW BY FORWARD SFKQGMA2125T-PL
SW03 077G 607 2 FD CHIP TACT SW BY FORWARD SFKQGMA2125T-PL
SW04 077G 607 2 FD CHIP TACT SW BY FORWARD SFKQGMA2125T-PL
SW05 077G 607 2 FD CHIP TACT SW BY FORWARD SFKQGMA2125T-PL
SW06 077G 607 2 FD CHIP TACT SW BY FORWARD SFKQGMA2125T-PL
SW07 077G 607 2 FD CHIP TACT SW BY FORWARD SFKQGMA2125T-PL
715G3814K01000003S KEY BOARD PCB
IRPFAQC6
U01 056G 627 14 1M IC KSM-2003TN2M-S 37.9KHZ
CN01 033G8032 5F HR CONNECTOR
R001 061G0603153 JY RST CHIPR MAX 15KOHM 1/10W YAGEO
C01 065G060310432K Y CAP CHIP 0603 0.1UF K 50V X7R
LED01 081G 14 24 EL CHIP LED BLUE/DARK RED
ZD01 093G 39S 24 T RLZ 5.6B LLDS
C02 093G 39S501 T LUDZS5.6BT1G BY LRC
715G3821R01000004M IR BOARD PCB

103
LC42H063D

Location Part No. Description Remark


E42AAZNKW3ACXNX
052G 1185 1 BIG TAPE(Y1200141)
052G 1186 SMALL TAPE
052G 1211 B CONDUCTIVE TAPE 85MM *40MM *0.09MM
052G 2191 A PAPER TAPE
085T 583123 1 GP GASKET_ELECTRIC
E08901 089G402A15N CX AC POWER CORD 1500MM AMERICA REG.
E08901 089G402A15N HL AC POWER CORD 1500M AMERICA REG. 2nd source
ECN701 095G801312D902 HARNESS 12P-12P 260MM FQE91345I
ECN903 095G801314D901 HARNESS 13P-14P 380MM FQE91566I
ECN408 095G801851D908 HARNESS 51P-42P 450MM FQE91568I
098GRABD1NEACU REMOTE CONTROL AOC 67100BA1-017-R
0M1G 930 6 47 CR3 SCREW
0M1G 940 6120 SCREW (M4X6)
0M1G 940 6120 SCREW (M4X6)
0M1G 940 6120 SCREW (M4X6)
0M1G 940 8 47 CR3 SCREW
0M1G 940 8 47 CR3 SCREW
0M1G1730 8120 SCREW
0M1G1730 8120 SCREW
0M1G1740 8120 SCREW FOR STD/MF 42-D020715/42-D000649()
0M1G1740 14120 SCREW
0Q1G 930 8 47 CR3 SCREW
0Q1G 930 8 47 CR3 SCREW
0Q1G 940 16 47 CR3 SCREW
0Q1G 940 16 47 CR3 SCREW
0Q1G 940 30 47 CR3 SCREW
705TQ949001 COMSUPTIVE ASS'Y-A4
E750 750TVU420H6513N000 PANEL T420HW06 V5 XM AUO
756TQACB ZK025 03 MAIN BOARD-CBPFAZ9KQ1
U405 056G1133939 IC MX25L3205DM2I-12G SOP-8
SMTF-U405 100TAZAM001K31 MCU ASS'Y-056G1133939
A15T0947101 42-BKT-MB_L
A15T0948101 42-BKT-MB_R-AUO
ADTV92420ABL POWER BOARD
Q11T5027 1 LEAD-CLAMPER
Q15T0419101 BKT FIX PANEL
Q15T0802101 FIX_BKT_M
Q15T0803101 FIX_BKT_S
Q44GN045101EPE CIAT FOR EPI EPE
Q44GN045201EPE CIAT FOR EPI EPE
Q44GN045301EPE CIAT FOR EPI EPE
Q44GN045401EPE CIAT FOR EPI EPE
Q44GN045501EPE 2K10 42 TV EPE FOR EPI
Q44GN045601EPE 2K10 42 TV EPE FOR EPI
Q45G 77 5 PE PACKING (Y1900241)
Q45G 99626 36 PE BAG
Q45T 99609 71 EPE COVER FOR MONITOR
Q50G 4 10 TIE (Y1900221)
Q50T 500523 CABLE TIE
Q52G 1150523 TAPE_INSULATING
104
Q52T 1211833 AL
X40G0002615 7A POP LABEL
X44GN041615 3A 42" TV CARTON
092GB1JX1A2EGC BATTERY FOR LR6 (KA)2S/G
Q01G6145 1 SCREW
Q41T780067358A WARRANTY CARD
Q45G 76 28NV2 R PE BAG FOR BASE SCREW SZ02742
Q45G2010M0101A PE BAG FOR MANUAL
X41G32MV615 7B EPI MANUAL
X41G78SV615 3A EPI QSG
040G 58162435A P/N LABEL FOR MANUAL PE BAG
040G 581689 4A BARCODE LABEL FOR 1
Q40G0001881 4A S/N LABEL
X40G 420615 2A RATING LABEL
0M1G 930 6 47 CR3 SCREW
0Q1G 930 8 47 CR3 SCREW
Q02G7038 1 NUT
Q15T0690202 IO_BKT_BTM
Q15T0691101 BKT-IO-SIDE
Q40G2010 46002 IO SIDE LABEL
001G6021 1 SCREW
036T 600 18117 HEMIRON
078G0150 5 Y SPEAKER 16 OHM 15W 160X42MM
ECN601 095G8013 4D903 HARNESS 4P-FAST 600MM+320MM FQE91789I
ECN401 095G801410D927 HARNESS 10P-5P+4P 950MM FQE91894I
0M1G 940 6120 SCREW (M4X6)
0Q1G 130 8 47 CR3 SCREW
0Q1G1030 6120 SCREW
A15T0282201 BKT-VESA-BTM
A15T0943101 42-BKT-PANEL-TOP
A15T0945101 42-BKT-PB
A15T0946101 42-BKT-STAND
A15T1022201 42-BKT-BASE-A2
A33T0788ADTB1L0100 KEY COVER
A33T0789AFL 1L0100 KEY BUTTON
A33T0806 ED 1C0100 IE LENS_A2
A33T0807 1 1C0100 LED LENS_A2
A34T1574 GM 1A0130 REAR COVER_42
A34T1575 GM 1A0100 HINGE COVER-A2_42
A34T1576AFL 1L0100 STAND-A1_42
A34T1614AFLB2L0130 BEZEL 42
A34T1615AFL 1L0100 BASE-A2_42
A37T0142011 42-HINGE-A'SSY
IRPFAQC6 IR BOARD
KEPFAAA1 KEY BOARD
Q12G6300 25 1 RUBBER FOOT
Q12G7057 1 RUBBER
Q16G0001 10 4 EVA WASHER
Q16G0001 10 7 EVA
Q35T0072BBV 1L0100 DECO_BEZEL_TV 42"
Q36T 600 35 3 GP NONWOVEN FABRIC
Q36T 600 37 24 GP NONWOVEN FABRIC
Q40G2010 46101 REAR-IO-LABEL
Q44T3231 21 11 EVA WASHER
105
CBPFAZ9KQ1
040G 45762412B CBPC LABEL
CN408 033G804342C HR WAFER 2*21P 2.0MM
CN601 033T3278 4D CONNECTOR
CN701 033T327812D WAFER 12P PLUG
CN401 033T380210B Y CONNECTOR
C634 067G215D2216KV EC 220UF M 35V 10*12MM
C636 067G215D2216KV EC 220UF M 35V 10*12MM
C730 067G215V471 6N CAP 105℃ 470UF M 35V
C722 067G215V471 6N CAP 105℃ 470UF M 35V
CN111 088G 78 13 76 YG RCA JACK 2*4 G/B/R/W+Y/W/R/R
CN111 088G 78 1376C RCA JACK 2*4 G/B/R/W+Y/W/R/R
CN102 088G 302 65 YG PHONE JACK 3P GREEN
CN602 088G 30211K PHONE JACK 5PIN
CN131 088G 30258A CL PHONE JACK+ S 3P
CN131 088G 30258A YG PHONE JACK+ S 3P
CN102 088G 30265C PHONE JACK 3P GREEN
CN602 088G 302A11 YG PHONE JACK 3.5¦µ 7PIN BLACK CKX3.507B-01
CN103 088G 352 21CL USB CONN TYPE A
CN103 088G 352 2L YG USB CONNECTOR USB4-03 AU=1U''
CN101 088G 35315FHSD D-SUB 15PIN FEMALE VERTICAL SCREWED
CN101 088G 35315FXSH D-SUB 15PIN FEMALE VERTICAL SCREWED 2nd source
CN603 088G 359 6 JT FIBER-OPTIC 3PIN JST1226
090G6250 1 GP HEAT SINK FOR U402
090G6250 1 GP HEAT SINK FOR U403
X401 093G 2262B J XTL NXS25.000AC20F-KAB5-3 HC-49/US
TU101 094GNTAT MA 9M TUNER NTSC+ATSC ENV56U02D8F
CN408 311GW200C42AAL WAFER 2*21P 2.0MM
A85T1017101 2K10-37-BKT-SHIELD-TOP
A85T1018101 2K10-37-BKT-SHIELD-MAIN
C643 064G179J2241AT MKT CAP. 0.22UF 100V RSB
C661 064G179J2241AT MKT CAP. 0.22UF 100V RSB
C744 067G 2152214NT KY25VB220M-TP5 8*11.5
C768 067G 3051014CT EC 100UF 25V KM 6.3X11MM
C766 067G 3051014CT EC 100UF 25V KM 6.3X11MM
C725 067G 3051014CT EC 100UF 25V KM 6.3X11MM
C716 067G 3051014CT EC 100UF 25V KM 6.3X11MM
C4E4 067G 3051014CT EC 100UF 25V KM 6.3X11MM
C430 067G 3051014CT EC 100UF 25V KM 6.3X11MM
C410 067G 3051014CT EC 100UF 25V KM 6.3X11MM
C778 067G215H2213CT EC 220UF 16V SY 8X7MM
C755 067G215H2213CT EC 220UF 16V SY 8X7MM
C753 067G215H2213CT EC 220UF 16V SY 8X7MM
C739 067G215H2213CT EC 220UF 16V SY 8X7MM
C707 067G215H2213CT EC 220UF 16V SY 8X7MM
C734 067G215P1014CT EC 100UF/25V GF 6.3*11MM
C757 067G215Y1014KT EC CAP.105C
C706 067G215Y2207LT LOW ESR EC 22UF 50V M 5*11MM
C719 067G215Y2207LT LOW ESR EC 22UF 50V M 5*11MM
U603 056G 158501 IC AS431AN-E1 SOT23
U701 056G 379150 IC G5692P11U SOP-8
U401 056G 562286 IC ZR39787HGCF BGA-632
U703 056G 563 75 G1084-33T43UF TO-252
U706 056G 563155 IC G9084-50TU3U 5.0A/5V TO-263T
106
U702 056G 563517 IC AZ1084D-1.8TRE1 5A/1.8V TO-252
U705 056G 563964 IC SC4215HSTRT SO-8
U409 056G 581 9 IC G5250K1T1U SOT23-5
U602 056G 593 39 IC STA339BWTR POWERSSO36
U402 056G 615919 IC H5PS5162FFR-S6C FBGA84
U403 056G 615919 IC H5PS5162FFR-S6C FBGA84
U604 056G 616 55 IC DRV602PWR 870MW TSSOP-14
U606 056G 616916 IC MAX9728AETC+ TQFN-EP-12
U501 056G 623 36 IC SWITCH SII9287BCNU QFN-72
U411 056G 634 2 1 IC PI5V330SQEX QSOP-16 PERICOM
U404 056G 643 41 IC APX809-29SAG-7 SOT23
U108 056G 662 13 IC AZC099-04S SOT23-6L
U410 056G 662 13 IC AZC099-04S SOT23-6L
U408 056G 662 22 IC AZC199-02S.R7G SOT23-3L
U101 056G 662502 C ESD AZC199-04S SOT23-6L
U102 056G 662502 C ESD AZC199-04S SOT23-6L
U406 056G1133 83 1 IC M24C64-WMN6P 64K SO-8 ST
U405 056G1133939 IC MX25L3205DM2I-12G SOP-8
U104 056G4LVCG17 TI IC SN74LVC1G17DBVR STO-23
U106 056G4LVCG17 TI IC SN74LVC1G17DBVR STO-23
U107 056G4LVCG17 TI IC SN74LVC1G17DBVR STO-23
U103 056G4LVCG17 TI IC SN74LVC1G17DBVR STO-23
U704 056T 379117 IC SC4525BSETRT SOIC-8 EDP
Q701 057G 417511 MMBT3904
Q702 057G 417511 MMBT3904
Q704 057G 417511 MMBT3904
Q603 057G 417511 MMBT3904
Q602 057G 417511 MMBT3904
Q601 057G 417511 MMBT3904
Q404 057G 417511 MMBT3904
Q110 057G 417511 MMBT3904
Q109 057G 417511 MMBT3904
Q104 057G 417511 MMBT3904
Q103 057G 417511 MMBT3904
Q102 057G 417511 MMBT3904
Q101 057G 417511 MMBT3904
Q402 057G 417512 MMBT3906
Q402 057G 417517 TRA LMBT3906LT1G -200MA/-40V SOT-23 LRC
Q601 057G 417518 TRA LMBT3904LT1G 200MA/40V SOT-23 LRC
Q404 057G 417518 TRA LMBT3904LT1G 200MA/40V SOT-23 LRC
Q110 057G 417518 TRA LMBT3904LT1G 200MA/40V SOT-23 LRC
Q109 057G 417518 TRA LMBT3904LT1G 200MA/40V SOT-23 LRC
Q104 057G 417518 TRA LMBT3904LT1G 200MA/40V SOT-23 LRC
Q101 057G 417518 TRA LMBT3904LT1G 200MA/40V SOT-23 LRC
Q102 057G 417518 TRA LMBT3904LT1G 200MA/40V SOT-23 LRC
Q103 057G 417518 TRA LMBT3904LT1G 200MA/40V SOT-23 LRC
Q602 057G 417518 TRA LMBT3904LT1G 200MA/40V SOT-23 LRC
Q603 057G 417518 TRA LMBT3904LT1G 200MA/40V SOT-23 LRC
Q701 057G 417518 TRA LMBT3904LT1G 200MA/40V SOT-23 LRC
Q702 057G 417518 TRA LMBT3904LT1G 200MA/40V SOT-23 LRC
Q704 057G 417518 TRA LMBT3904LT1G 200MA/40V SOT-23 LRC
Q502 057G 763 62 FET 2N7002K 300MA/60V SOT-23
Q408 057G 763 62 FET 2N7002K 300MA/60V SOT-23
Q409 057G 763 62 FET 2N7002K 300MA/60V SOT-23
107
Q703 057G 763 79 FET AO4449 -7A/-30V SOIC-8
Q403 057G 763 79 FET AO4449 -7A/-30V SOIC-8
Q501 057G 763 90 FET 2SK3018 UMT3
Q403 057G 763512 P06P03LVG BY NIKO-SEM
Q703 057G 763512 P06P03LVG BY NIKO-SEM
R479 061G0402102 JF RST CHIPR 1KOHM +-5% 1/16W FENGHUA
R478 061G0402102 JF RST CHIPR 1KOHM +-5% 1/16W FENGHUA
R465 061G0402102 JF RST CHIPR 1KOHM +-5% 1/16W FENGHUA
R508 061G0603000 JT RST CHIP MAX 0R05 1/10W TZAI YUAN
R513 061G0603000 JT RST CHIP MAX 0R05 1/10W TZAI YUAN
R525 061G0603000 JT RST CHIP MAX 0R05 1/10W TZAI YUAN
R4D1 061G0603000 JT RST CHIP MAX 0R05 1/10W TZAI YUAN
R4C9 061G0603000 JT RST CHIP MAX 0R05 1/10W TZAI YUAN
R493 061G0603000 JT RST CHIP MAX 0R05 1/10W TZAI YUAN
R486 061G0603000 JT RST CHIP MAX 0R05 1/10W TZAI YUAN
R470 061G0603000 JT RST CHIP MAX 0R05 1/10W TZAI YUAN
FB101 061G0603000 JT RST CHIP MAX 0R05 1/10W TZAI YUAN
R527 061G0603000 JT RST CHIP MAX 0R05 1/10W TZAI YUAN
R529 061G0603000 JT RST CHIP MAX 0R05 1/10W TZAI YUAN
R748 061G0603000 JT RST CHIP MAX 0R05 1/10W TZAI YUAN
R746 061G0603000 JT RST CHIP MAX 0R05 1/10W TZAI YUAN
R733 061G0603000 JT RST CHIP MAX 0R05 1/10W TZAI YUAN
R664 061G0603000 JT RST CHIP MAX 0R05 1/10W TZAI YUAN
R663 061G0603000 JT RST CHIP MAX 0R05 1/10W TZAI YUAN
R655 061G0603000 JT RST CHIP MAX 0R05 1/10W TZAI YUAN
R648 061G0603000 JT RST CHIP MAX 0R05 1/10W TZAI YUAN
R525 061G0603000 JY RST CHIPR MAX0R05 1/10W YAGEO
R527 061G0603000 JY RST CHIPR MAX0R05 1/10W YAGEO
R529 061G0603000 JY RST CHIPR MAX0R05 1/10W YAGEO
R648 061G0603000 JY RST CHIPR MAX0R05 1/10W YAGEO
R655 061G0603000 JY RST CHIPR MAX0R05 1/10W YAGEO
R663 061G0603000 JY RST CHIPR MAX0R05 1/10W YAGEO
R664 061G0603000 JY RST CHIPR MAX0R05 1/10W YAGEO
R733 061G0603000 JY RST CHIPR MAX0R05 1/10W YAGEO
R746 061G0603000 JY RST CHIPR MAX0R05 1/10W YAGEO
R748 061G0603000 JY RST CHIPR MAX0R05 1/10W YAGEO
R513 061G0603000 JY RST CHIPR MAX0R05 1/10W YAGEO
FB101 061G0603000 JY RST CHIPR MAX0R05 1/10W YAGEO
R470 061G0603000 JY RST CHIPR MAX0R05 1/10W YAGEO
R486 061G0603000 JY RST CHIPR MAX0R05 1/10W YAGEO
R493 061G0603000 JY RST CHIPR MAX0R05 1/10W YAGEO
R4C9 061G0603000 JY RST CHIPR MAX0R05 1/10W YAGEO
R4D1 061G0603000 JY RST CHIPR MAX0R05 1/10W YAGEO
R508 061G0603000 JY RST CHIPR MAX0R05 1/10W YAGEO
R742 061G0603100 JT RST CHIP 10R 1/10W 5% TZAI YUAN
R531 061G0603100 JT RST CHIP 10R 1/10W 5% TZAI YUAN
R511 061G0603100 JT RST CHIP 10R 1/10W 5% TZAI YUAN
R512 061G0603100 JT RST CHIP 10R 1/10W 5% TZAI YUAN
R528 061G0603100 JT RST CHIP 10R 1/10W 5% TZAI YUAN
R531 061G0603100 JY RST CHIPR 10OHM 1/10W YAGEO
R528 061G0603100 JY RST CHIPR 10OHM 1/10W YAGEO
R512 061G0603100 JY RST CHIPR 10OHM 1/10W YAGEO
R511 061G0603100 JY RST CHIPR 10OHM 1/10W YAGEO
R742 061G0603100 JY RST CHIPR 10OHM 1/10W YAGEO
108
R494 061G06031000FF RST CHIPR 100 OHM +-1% 1/10W FENGHUA
R492 061G06031000FF RST CHIPR 100 OHM +-1% 1/10W FENGHUA
R491 061G06031000FF RST CHIPR 100 OHM +-1% 1/10W FENGHUA
R490 061G06031000FF RST CHIPR 100 OHM +-1% 1/10W FENGHUA
R485 061G06031000FF RST CHIPR 100 OHM +-1% 1/10W FENGHUA
R484 061G06031000FF RST CHIPR 100 OHM +-1% 1/10W FENGHUA
R494 061G06031000FT RST CHIP 100R 1/10W 1%
R492 061G06031000FT RST CHIP 100R 1/10W 1%
R491 061G06031000FT RST CHIP 100R 1/10W 1%
R490 061G06031000FT RST CHIP 100R 1/10W 1%
R485 061G06031000FT RST CHIP 100R 1/10W 1%
R484 061G06031000FT RST CHIP 100R 1/10W 1%
R728 061G06031002FF RST CHIPR 10KOHM +-1% 1/10W FENGHUA
R728 061G06031002FT RST CHIP 10K 1/10W 1%
R702 061G0603101 JT RST CHIP 100R 1/10W 5% TZAI YUAN
R4C4 061G0603101 JT RST CHIP 100R 1/10W 5% TZAI YUAN
R104 061G0603101 JT RST CHIP 100R 1/10W 5% TZAI YUAN
R105 061G0603101 JT RST CHIP 100R 1/10W 5% TZAI YUAN
R114 061G0603101 JT RST CHIP 100R 1/10W 5% TZAI YUAN
R120 061G0603101 JT RST CHIP 100R 1/10W 5% TZAI YUAN
R434 061G0603101 JT RST CHIP 100R 1/10W 5% TZAI YUAN
R455 061G0603101 JT RST CHIP 100R 1/10W 5% TZAI YUAN
R454 061G0603101 JT RST CHIP 100R 1/10W 5% TZAI YUAN
R436 061G0603101 JT RST CHIP 100R 1/10W 5% TZAI YUAN
R530 061G0603101 JT RST CHIP 100R 1/10W 5% TZAI YUAN
R612 061G0603101 JT RST CHIP 100R 1/10W 5% TZAI YUAN
R617 061G0603101 JT RST CHIP 100R 1/10W 5% TZAI YUAN
R650 061G0603101 JT RST CHIP 100R 1/10W 5% TZAI YUAN
R652 061G0603101 JT RST CHIP 100R 1/10W 5% TZAI YUAN
R654 061G0603101 JT RST CHIP 100R 1/10W 5% TZAI YUAN
R701 061G0603101 JT RST CHIP 100R 1/10W 5% TZAI YUAN
R455 061G0603101 JY RST CHIPR 100 OHM +-5% 1/10W YAGEO
R4C4 061G0603101 JY RST CHIPR 100 OHM +-5% 1/10W YAGEO
R530 061G0603101 JY RST CHIPR 100 OHM +-5% 1/10W YAGEO
R612 061G0603101 JY RST CHIPR 100 OHM +-5% 1/10W YAGEO
R617 061G0603101 JY RST CHIPR 100 OHM +-5% 1/10W YAGEO
R650 061G0603101 JY RST CHIPR 100 OHM +-5% 1/10W YAGEO
R652 061G0603101 JY RST CHIPR 100 OHM +-5% 1/10W YAGEO
R654 061G0603101 JY RST CHIPR 100 OHM +-5% 1/10W YAGEO
R701 061G0603101 JY RST CHIPR 100 OHM +-5% 1/10W YAGEO
R702 061G0603101 JY RST CHIPR 100 OHM +-5% 1/10W YAGEO
R454 061G0603101 JY RST CHIPR 100 OHM +-5% 1/10W YAGEO
R436 061G0603101 JY RST CHIPR 100 OHM +-5% 1/10W YAGEO
R434 061G0603101 JY RST CHIPR 100 OHM +-5% 1/10W YAGEO
R120 061G0603101 JY RST CHIPR 100 OHM +-5% 1/10W YAGEO
R114 061G0603101 JY RST CHIPR 100 OHM +-5% 1/10W YAGEO
R105 061G0603101 JY RST CHIPR 100 OHM +-5% 1/10W YAGEO
R104 061G0603101 JY RST CHIPR 100 OHM +-5% 1/10W YAGEO
R405 061G0603102 JT RST CHIP 1K 1/10W 5% TZAI YUAN
R406 061G0603102 JT RST CHIP 1K 1/10W 5% TZAI YUAN
R4A9 061G0603102 JT RST CHIP 1K 1/10W 5% TZAI YUAN
R637 061G0603102 JT RST CHIP 1K 1/10W 5% TZAI YUAN
R723 061G0603102 JT RST CHIP 1K 1/10W 5% TZAI YUAN
R115 061G0603102 JT RST CHIP 1K 1/10W 5% TZAI YUAN
109
R403 061G0603102 JT RST CHIP 1K 1/10W 5% TZAI YUAN
R116 061G0603102 JT RST CHIP 1K 1/10W 5% TZAI YUAN
R406 061G0603102 JY RST CHIPR 1KOHM +-5% 1/10W YAGEO
R405 061G0603102 JY RST CHIPR 1KOHM +-5% 1/10W YAGEO
R4A9 061G0603102 JY RST CHIPR 1KOHM +-5% 1/10W YAGEO
R637 061G0603102 JY RST CHIPR 1KOHM +-5% 1/10W YAGEO
R723 061G0603102 JY RST CHIPR 1KOHM +-5% 1/10W YAGEO
R403 061G0603102 JY RST CHIPR 1KOHM +-5% 1/10W YAGEO
R116 061G0603102 JY RST CHIPR 1KOHM +-5% 1/10W YAGEO
R115 061G0603102 JY RST CHIPR 1KOHM +-5% 1/10W YAGEO
R137 061G0603103 JT RST CHIP 10K 1/10W 5% TZAI YUAN
R139 061G0603103 JT RST CHIP 10K 1/10W 5% TZAI YUAN
R140 061G0603103 JT RST CHIP 10K 1/10W 5% TZAI YUAN
R147 061G0603103 JT RST CHIP 10K 1/10W 5% TZAI YUAN
R148 061G0603103 JT RST CHIP 10K 1/10W 5% TZAI YUAN
R149 061G0603103 JT RST CHIP 10K 1/10W 5% TZAI YUAN
R150 061G0603103 JT RST CHIP 10K 1/10W 5% TZAI YUAN
R152 061G0603103 JT RST CHIP 10K 1/10W 5% TZAI YUAN
R154 061G0603103 JT RST CHIP 10K 1/10W 5% TZAI YUAN
R159 061G0603103 JT RST CHIP 10K 1/10W 5% TZAI YUAN
R161 061G0603103 JT RST CHIP 10K 1/10W 5% TZAI YUAN
R507 061G0603103 JT RST CHIP 10K 1/10W 5% TZAI YUAN
R606 061G0603103 JT RST CHIP 10K 1/10W 5% TZAI YUAN
R135 061G0603103 JT RST CHIP 10K 1/10W 5% TZAI YUAN
R443 061G0603103 JT RST CHIP 10K 1/10W 5% TZAI YUAN
R447 061G0603103 JT RST CHIP 10K 1/10W 5% TZAI YUAN
R459 061G0603103 JT RST CHIP 10K 1/10W 5% TZAI YUAN
R437 061G0603103 JT RST CHIP 10K 1/10W 5% TZAI YUAN
R435 061G0603103 JT RST CHIP 10K 1/10W 5% TZAI YUAN
R181 061G0603103 JT RST CHIP 10K 1/10W 5% TZAI YUAN
R477 061G0603103 JT RST CHIP 10K 1/10W 5% TZAI YUAN
R482 061G0603103 JT RST CHIP 10K 1/10W 5% TZAI YUAN
R4B4 061G0603103 JT RST CHIP 10K 1/10W 5% TZAI YUAN
R4B7 061G0603103 JT RST CHIP 10K 1/10W 5% TZAI YUAN
R501 061G0603103 JT RST CHIP 10K 1/10W 5% TZAI YUAN
R502 061G0603103 JT RST CHIP 10K 1/10W 5% TZAI YUAN
R179 061G0603103 JT RST CHIP 10K 1/10W 5% TZAI YUAN
R509 061G0603103 JT RST CHIP 10K 1/10W 5% TZAI YUAN
R510 061G0603103 JT RST CHIP 10K 1/10W 5% TZAI YUAN
R518 061G0603103 JT RST CHIP 10K 1/10W 5% TZAI YUAN
R532 061G0603103 JT RST CHIP 10K 1/10W 5% TZAI YUAN
R534 061G0603103 JT RST CHIP 10K 1/10W 5% TZAI YUAN
R535 061G0603103 JT RST CHIP 10K 1/10W 5% TZAI YUAN
R536 061G0603103 JT RST CHIP 10K 1/10W 5% TZAI YUAN
R537 061G0603103 JT RST CHIP 10K 1/10W 5% TZAI YUAN
R601 061G0603103 JT RST CHIP 10K 1/10W 5% TZAI YUAN
R602 061G0603103 JT RST CHIP 10K 1/10W 5% TZAI YUAN
R603 061G0603103 JT RST CHIP 10K 1/10W 5% TZAI YUAN
R604 061G0603103 JT RST CHIP 10K 1/10W 5% TZAI YUAN
R614 061G0603103 JT RST CHIP 10K 1/10W 5% TZAI YUAN
R628 061G0603103 JT RST CHIP 10K 1/10W 5% TZAI YUAN
R634 061G0603103 JT RST CHIP 10K 1/10W 5% TZAI YUAN
R638 061G0603103 JT RST CHIP 10K 1/10W 5% TZAI YUAN
R641 061G0603103 JT RST CHIP 10K 1/10W 5% TZAI YUAN
110
R644 061G0603103 JT RST CHIP 10K 1/10W 5% TZAI YUAN
R605 061G0603103 JT RST CHIP 10K 1/10W 5% TZAI YUAN
R743 061G0603103 JT RST CHIP 10K 1/10W 5% TZAI YUAN
R730 061G0603103 JT RST CHIP 10K 1/10W 5% TZAI YUAN
R726 061G0603103 JT RST CHIP 10K 1/10W 5% TZAI YUAN
R721 061G0603103 JT RST CHIP 10K 1/10W 5% TZAI YUAN
R705 061G0603103 JT RST CHIP 10K 1/10W 5% TZAI YUAN
R603 061G0603103 JY RST CHIPR 10KOHM +-5% 1/10W YAGEO
R602 061G0603103 JY RST CHIPR 10KOHM +-5% 1/10W YAGEO
R601 061G0603103 JY RST CHIPR 10KOHM +-5% 1/10W YAGEO
R537 061G0603103 JY RST CHIPR 10KOHM +-5% 1/10W YAGEO
R536 061G0603103 JY RST CHIPR 10KOHM +-5% 1/10W YAGEO
R535 061G0603103 JY RST CHIPR 10KOHM +-5% 1/10W YAGEO
R534 061G0603103 JY RST CHIPR 10KOHM +-5% 1/10W YAGEO
R532 061G0603103 JY RST CHIPR 10KOHM +-5% 1/10W YAGEO
R518 061G0603103 JY RST CHIPR 10KOHM +-5% 1/10W YAGEO
R510 061G0603103 JY RST CHIPR 10KOHM +-5% 1/10W YAGEO
R509 061G0603103 JY RST CHIPR 10KOHM +-5% 1/10W YAGEO
R507 061G0603103 JY RST CHIPR 10KOHM +-5% 1/10W YAGEO
R502 061G0603103 JY RST CHIPR 10KOHM +-5% 1/10W YAGEO
R604 061G0603103 JY RST CHIPR 10KOHM +-5% 1/10W YAGEO
R726 061G0603103 JY RST CHIPR 10KOHM +-5% 1/10W YAGEO
R730 061G0603103 JY RST CHIPR 10KOHM +-5% 1/10W YAGEO
R743 061G0603103 JY RST CHIPR 10KOHM +-5% 1/10W YAGEO
R721 061G0603103 JY RST CHIPR 10KOHM +-5% 1/10W YAGEO
R705 061G0603103 JY RST CHIPR 10KOHM +-5% 1/10W YAGEO
R644 061G0603103 JY RST CHIPR 10KOHM +-5% 1/10W YAGEO
R641 061G0603103 JY RST CHIPR 10KOHM +-5% 1/10W YAGEO
R638 061G0603103 JY RST CHIPR 10KOHM +-5% 1/10W YAGEO
R634 061G0603103 JY RST CHIPR 10KOHM +-5% 1/10W YAGEO
R628 061G0603103 JY RST CHIPR 10KOHM +-5% 1/10W YAGEO
R614 061G0603103 JY RST CHIPR 10KOHM +-5% 1/10W YAGEO
R606 061G0603103 JY RST CHIPR 10KOHM +-5% 1/10W YAGEO
R605 061G0603103 JY RST CHIPR 10KOHM +-5% 1/10W YAGEO
R161 061G0603103 JY RST CHIPR 10KOHM +-5% 1/10W YAGEO
R159 061G0603103 JY RST CHIPR 10KOHM +-5% 1/10W YAGEO
R154 061G0603103 JY RST CHIPR 10KOHM +-5% 1/10W YAGEO
R152 061G0603103 JY RST CHIPR 10KOHM +-5% 1/10W YAGEO
R150 061G0603103 JY RST CHIPR 10KOHM +-5% 1/10W YAGEO
R149 061G0603103 JY RST CHIPR 10KOHM +-5% 1/10W YAGEO
R148 061G0603103 JY RST CHIPR 10KOHM +-5% 1/10W YAGEO
R147 061G0603103 JY RST CHIPR 10KOHM +-5% 1/10W YAGEO
R140 061G0603103 JY RST CHIPR 10KOHM +-5% 1/10W YAGEO
R139 061G0603103 JY RST CHIPR 10KOHM +-5% 1/10W YAGEO
R137 061G0603103 JY RST CHIPR 10KOHM +-5% 1/10W YAGEO
R135 061G0603103 JY RST CHIPR 10KOHM +-5% 1/10W YAGEO
R501 061G0603103 JY RST CHIPR 10KOHM +-5% 1/10W YAGEO
R4B7 061G0603103 JY RST CHIPR 10KOHM +-5% 1/10W YAGEO
R4B4 061G0603103 JY RST CHIPR 10KOHM +-5% 1/10W YAGEO
R482 061G0603103 JY RST CHIPR 10KOHM +-5% 1/10W YAGEO
R477 061G0603103 JY RST CHIPR 10KOHM +-5% 1/10W YAGEO
R459 061G0603103 JY RST CHIPR 10KOHM +-5% 1/10W YAGEO
R447 061G0603103 JY RST CHIPR 10KOHM +-5% 1/10W YAGEO
R443 061G0603103 JY RST CHIPR 10KOHM +-5% 1/10W YAGEO
111
R437 061G0603103 JY RST CHIPR 10KOHM +-5% 1/10W YAGEO
R435 061G0603103 JY RST CHIPR 10KOHM +-5% 1/10W YAGEO
R181 061G0603103 JY RST CHIPR 10KOHM +-5% 1/10W YAGEO
R179 061G0603103 JY RST CHIPR 10KOHM +-5% 1/10W YAGEO
R442 061G0603104 JF RST CHIPR 100KOHM 5% 1/10W FENGHUA
R442 061G0603104 JT RST CHIP 100K 1/10W 5% TZAI YUAN
R153 061G0603104 JT RST CHIP 100K 1/10W 5% TZAI YUAN
R160 061G0603104 JT RST CHIP 100K 1/10W 5% TZAI YUAN
R177 061G0603104 JT RST CHIP 100K 1/10W 5% TZAI YUAN
R446 061G0603104 JT RST CHIP 100K 1/10W 5% TZAI YUAN
R623 061G0603104 JT RST CHIP 100K 1/10W 5% TZAI YUAN
R624 061G0603104 JT RST CHIP 100K 1/10W 5% TZAI YUAN
R626 061G0603104 JT RST CHIP 100K 1/10W 5% TZAI YUAN
R626 061G0603104 JY RST CHIPR 100KOHM 1/10W YAGEO
R624 061G0603104 JY RST CHIPR 100KOHM 1/10W YAGEO
R623 061G0603104 JY RST CHIPR 100KOHM 1/10W YAGEO
R446 061G0603104 JY RST CHIPR 100KOHM 1/10W YAGEO
R177 061G0603104 JY RST CHIPR 100KOHM 1/10W YAGEO
R160 061G0603104 JY RST CHIPR 100KOHM 1/10W YAGEO
R153 061G0603104 JY RST CHIPR 100KOHM 1/10W YAGEO
R625 061G0603105 JF RST CHIPR 1M OHM +-5% 1/10W FENGHUA
R438 061G0603105 JF RST CHIPR 1M OHM +-5% 1/10W FENGHUA
R627 061G0603105 JF RST CHIPR 1M OHM +-5% 1/10W FENGHUA
R438 061G0603105 JT RST CHIP 1M 1/10W 5% TZAI YUAN
R625 061G0603105 JT RST CHIP 1M 1/10W 5% TZAI YUAN
R627 061G0603105 JT RST CHIP 1M 1/10W 5% TZAI YUAN
R725 061G06031202FF RST CHIPR 12KOHM +-1% 1/10W FENGHUA
R724 061G06031202FF RST CHIPR 12KOHM +-1% 1/10W FENGHUA
R725 061G06031202FT RST CHIP 12K 1/10W 1%
R724 061G06031202FT RST CHIP 12K 1/10W 1%
R744 061G0603150 JT RST CHIP R 15OHM 1/10W +/-5% TZAI YUAN
R744 061G0603150 JY RST CHIPR 15 1/10W YAGEO
R489 061G06031500FF RST CHIPR 150 OHM +-1% 1/10W FENGHUA
R489 061G06031500FY BRST CHIPR 150 OHM +-1% 1/10W YAGEO
R747 061G06031502FF RST CHIPR 15KOHM +-1% 1/10W FENGHUA
R727 061G06031502FF RST CHIPR 15KOHM +-1% 1/10W FENGHUA
R727 061G06031502FY RST CHIPR 15KOHM +-1% 1/10W YAGEO
R747 061G06031502FY RST CHIPR 15KOHM +-1% 1/10W YAGEO
R124 061G0603152 JF RST CHIPR 1.5KOHM +-5% 1/10W FENGHUA
R125 061G0603152 JF RST CHIPR 1.5KOHM +-5% 1/10W FENGHUA
R474 061G0603152 JF RST CHIPR 1.5KOHM +-5% 1/10W FENGHUA
R474 061G0603152 JT RST CHIP 1K5 1/10W 5% TZAI YUAN
R125 061G0603152 JT RST CHIP 1K5 1/10W 5% TZAI YUAN
R124 061G0603152 JT RST CHIP 1K5 1/10W 5% TZAI YUAN
R717 061G0603202 JF RST CHIPR 2K OHM +-5% 1/10W FENGHUA
R4B5 061G0603202 JF RST CHIPR 2K OHM +-5% 1/10W FENGHUA
R464 061G0603202 JF RST CHIPR 2K OHM +-5% 1/10W FENGHUA
R176 061G0603202 JF RST CHIPR 2K OHM +-5% 1/10W FENGHUA
R163 061G0603202 JF RST CHIPR 2K OHM +-5% 1/10W FENGHUA
R156 061G0603202 JF RST CHIPR 2K OHM +-5% 1/10W FENGHUA
R111 061G0603202 JF RST CHIPR 2K OHM +-5% 1/10W FENGHUA
R163 061G0603202 JT RST CHIPR 2KOHM 1/10W TZAI YUAN
R156 061G0603202 JT RST CHIPR 2KOHM 1/10W TZAI YUAN
R111 061G0603202 JT RST CHIPR 2KOHM 1/10W TZAI YUAN
112
R176 061G0603202 JT RST CHIPR 2KOHM 1/10W TZAI YUAN
R464 061G0603202 JT RST CHIPR 2KOHM 1/10W TZAI YUAN
R4B5 061G0603202 JT RST CHIPR 2KOHM 1/10W TZAI YUAN
R717 061G0603202 JT RST CHIPR 2KOHM 1/10W TZAI YUAN
R635 061G0603203 JT RST CHIP 20K 1/10W 5% TZAI YUAN
R619 061G0603203 JT RST CHIP 20K 1/10W 5% TZAI YUAN
R615 061G0603203 JT RST CHIP 20K 1/10W 5% TZAI YUAN
R615 061G0603203 JY RST CHIP 20K 1/10W 5% YAGEO
R619 061G0603203 JY RST CHIP 20K 1/10W 5% YAGEO
R635 061G0603203 JY RST CHIP 20K 1/10W 5% YAGEO
R164 061G0603204 JT RST CHIP 200K 1/10W 5% TZAI YUAN
R158 061G0603204 JT RST CHIP 200K 1/10W 5% TZAI YUAN
R157 061G0603204 JT RST CHIP 200K 1/10W 5% TZAI YUAN
R165 061G0603204 JT RST CHIP 200K 1/10W 5% TZAI YUAN
R178 061G0603204 JT RST CHIP 200K 1/10W 5% TZAI YUAN
R180 061G0603204 JT RST CHIP 200K 1/10W 5% TZAI YUAN
R4B6 061G0603204 JT RST CHIP 200K 1/10W 5% TZAI YUAN
R4B6 061G0603204 JY RST CHIPR 200KOHM 1/10W YAGEO
R180 061G0603204 JY RST CHIPR 200KOHM 1/10W YAGEO
R178 061G0603204 JY RST CHIPR 200KOHM 1/10W YAGEO
R165 061G0603204 JY RST CHIPR 200KOHM 1/10W YAGEO
R164 061G0603204 JY RST CHIPR 200KOHM 1/10W YAGEO
R158 061G0603204 JY RST CHIPR 200KOHM 1/10W YAGEO
R157 061G0603204 JY RST CHIPR 200KOHM 1/10W YAGEO
R609 061G0603220 JT RST CHIP 22R 1/10W 5% TZAI YUAN
R610 061G0603220 JT RST CHIP 22R 1/10W 5% TZAI YUAN
R611 061G0603220 JT RST CHIP 22R 1/10W 5% TZAI YUAN
R608 061G0603220 JT RST CHIP 22R 1/10W 5% TZAI YUAN
R608 061G0603220 JY RST CHIPR 22 OHM +-5% 1/10W YAGEO
R609 061G0603220 JY RST CHIPR 22 OHM +-5% 1/10W YAGEO
R610 061G0603220 JY RST CHIPR 22 OHM +-5% 1/10W YAGEO
R611 061G0603220 JY RST CHIPR 22 OHM +-5% 1/10W YAGEO
R719 061G0603221 JF ST CHIPR 220 OHM +-5% 1/10W FENGHUA
R4C5 061G0603221 JF ST CHIPR 220 OHM +-5% 1/10W FENGHUA
R113 061G0603221 JF ST CHIPR 220 OHM +-5% 1/10W FENGHUA
R112 061G0603221 JF ST CHIPR 220 OHM +-5% 1/10W FENGHUA
R719 061G0603221 JY RST CHIP 220 OHM 1/10W 5%
R4C5 061G0603221 JY RST CHIP 220 OHM 1/10W 5%
R113 061G0603221 JY RST CHIP 220 OHM 1/10W 5%
R112 061G0603221 JY RST CHIP 220 OHM 1/10W 5%
R647 061G0603222 JF RST CHIPR 2.2K OHM +-5% 1/10W FENGHUA
R4D5 061G0603222 JF RST CHIPR 2.2K OHM +-5% 1/10W FENGHUA
R4D3 061G0603222 JF RST CHIPR 2.2K OHM +-5% 1/10W FENGHUA
R421 061G0603222 JF RST CHIPR 2.2K OHM +-5% 1/10W FENGHUA
R420 061G0603222 JF RST CHIPR 2.2K OHM +-5% 1/10W FENGHUA
R122 061G0603222 JF RST CHIPR 2.2K OHM +-5% 1/10W FENGHUA
R121 061G0603222 JF RST CHIPR 2.2K OHM +-5% 1/10W FENGHUA
R102 061G0603222 JF RST CHIPR 2.2K OHM +-5% 1/10W FENGHUA
R101 061G0603222 JF RST CHIPR 2.2K OHM +-5% 1/10W FENGHUA
R102 061G0603222 JY RST CHIPR 2.2KOHM 1/10W YAGEO
R121 061G0603222 JY RST CHIPR 2.2KOHM 1/10W YAGEO
R122 061G0603222 JY RST CHIPR 2.2KOHM 1/10W YAGEO
R420 061G0603222 JY RST CHIPR 2.2KOHM 1/10W YAGEO
R421 061G0603222 JY RST CHIPR 2.2KOHM 1/10W YAGEO
113
R4D3 061G0603222 JY RST CHIPR 2.2KOHM 1/10W YAGEO
R4D5 061G0603222 JY RST CHIPR 2.2KOHM 1/10W YAGEO
R647 061G0603222 JY RST CHIPR 2.2KOHM 1/10W YAGEO
R101 061G0603222 JY RST CHIPR 2.2KOHM 1/10W YAGEO
R735 061G0603223 JF RST CHIPR 22KOHM 5% 1/10W FENGHUA
R735 061G0603223 JY RST CHIPR 22K OHM 1/10W YAGEO
R718 061G0603229 JF RST CHIPR 2.2 OHM 5% 1/10W FENGHUA
R718 061G0603229 JT RST CHIPR 2.2OHM 1/10W TZAI YUAN
R439 061G0603271 JF RST CHIPR 270OHM 1/10W FENGHUA
R439 061G0603271 JT RST CHIP 270R 1/10W 5% TZAI YUAN
R503 061G0603273 JF RST CHIPR 27KOHM 5% 1/10W FENGHUA
R503 061G0603273 JT RST CHIP 27K 1/10W 5% TZAI YUAN
R108 061G0603330 JT RST CHIP 33R 1/10W 5% TZAI YUAN
R445 061G0603330 JT RST CHIP 33R 1/10W 5% TZAI YUAN
R521 061G0603330 JT RST CHIP 33R 1/10W 5% TZAI YUAN
R123 061G0603330 JT RST CHIP 33R 1/10W 5% TZAI YUAN
R129 061G0603330 JT RST CHIP 33R 1/10W 5% TZAI YUAN
R155 061G0603330 JT RST CHIP 33R 1/10W 5% TZAI YUAN
R162 061G0603330 JT RST CHIP 33R 1/10W 5% TZAI YUAN
R182 061G0603330 JT RST CHIP 33R 1/10W 5% TZAI YUAN
R408 061G0603330 JT RST CHIP 33R 1/10W 5% TZAI YUAN
R411 061G0603330 JT RST CHIP 33R 1/10W 5% TZAI YUAN
R412 061G0603330 JT RST CHIP 33R 1/10W 5% TZAI YUAN
R413 061G0603330 JT RST CHIP 33R 1/10W 5% TZAI YUAN
R414 061G0603330 JT RST CHIP 33R 1/10W 5% TZAI YUAN
R444 061G0603330 JT RST CHIP 33R 1/10W 5% TZAI YUAN
R448 061G0603330 JT RST CHIP 33R 1/10W 5% TZAI YUAN
R449 061G0603330 JT RST CHIP 33R 1/10W 5% TZAI YUAN
R450 061G0603330 JT RST CHIP 33R 1/10W 5% TZAI YUAN
R451 061G0603330 JT RST CHIP 33R 1/10W 5% TZAI YUAN
R453 061G0603330 JT RST CHIP 33R 1/10W 5% TZAI YUAN
R466 061G0603330 JT RST CHIP 33R 1/10W 5% TZAI YUAN
R471 061G0603330 JT RST CHIP 33R 1/10W 5% TZAI YUAN
R4C7 061G0603330 JT RST CHIP 33R 1/10W 5% TZAI YUAN
R4C8 061G0603330 JT RST CHIP 33R 1/10W 5% TZAI YUAN
R519 061G0603330 JT RST CHIP 33R 1/10W 5% TZAI YUAN
R520 061G0603330 JT RST CHIP 33R 1/10W 5% TZAI YUAN
R453 061G0603330 JY RST CHIPR 33 OHM 1/10W YAGEO
R451 061G0603330 JY RST CHIPR 33 OHM 1/10W YAGEO
R450 061G0603330 JY RST CHIPR 33 OHM 1/10W YAGEO
R449 061G0603330 JY RST CHIPR 33 OHM 1/10W YAGEO
R448 061G0603330 JY RST CHIPR 33 OHM 1/10W YAGEO
R445 061G0603330 JY RST CHIPR 33 OHM 1/10W YAGEO
R444 061G0603330 JY RST CHIPR 33 OHM 1/10W YAGEO
R466 061G0603330 JY RST CHIPR 33 OHM 1/10W YAGEO
R471 061G0603330 JY RST CHIPR 33 OHM 1/10W YAGEO
R4C7 061G0603330 JY RST CHIPR 33 OHM 1/10W YAGEO
R4C8 061G0603330 JY RST CHIPR 33 OHM 1/10W YAGEO
R519 061G0603330 JY RST CHIPR 33 OHM 1/10W YAGEO
R520 061G0603330 JY RST CHIPR 33 OHM 1/10W YAGEO
R521 061G0603330 JY RST CHIPR 33 OHM 1/10W YAGEO
R108 061G0603330 JY RST CHIPR 33 OHM 1/10W YAGEO
R123 061G0603330 JY RST CHIPR 33 OHM 1/10W YAGEO
R129 061G0603330 JY RST CHIPR 33 OHM 1/10W YAGEO
114
R155 061G0603330 JY RST CHIPR 33 OHM 1/10W YAGEO
R162 061G0603330 JY RST CHIPR 33 OHM 1/10W YAGEO
R182 061G0603330 JY RST CHIPR 33 OHM 1/10W YAGEO
R408 061G0603330 JY RST CHIPR 33 OHM 1/10W YAGEO
R411 061G0603330 JY RST CHIPR 33 OHM 1/10W YAGEO
R412 061G0603330 JY RST CHIPR 33 OHM 1/10W YAGEO
R413 061G0603330 JY RST CHIPR 33 OHM 1/10W YAGEO
R414 061G0603330 JY RST CHIPR 33 OHM 1/10W YAGEO
R729 061G0603332 JF RST CHIPR 3.3KOHM 5% 1/10W FENGHUA
R539 061G0603332 JF RST CHIPR 3.3KOHM 5% 1/10W FENGHUA
R538 061G0603332 JF RST CHIPR 3.3KOHM 5% 1/10W FENGHUA
R516 061G0603332 JF RST CHIPR 3.3KOHM 5% 1/10W FENGHUA
R505 061G0603332 JF RST CHIPR 3.3KOHM 5% 1/10W FENGHUA
R476 061G0603332 JF RST CHIPR 3.3KOHM 5% 1/10W FENGHUA
R476 061G0603332 JT RST CHIPR 3.3KOHM 1/10W TZAI YUAN
R505 061G0603332 JT RST CHIPR 3.3KOHM 1/10W TZAI YUAN
R516 061G0603332 JT RST CHIPR 3.3KOHM 1/10W TZAI YUAN
R538 061G0603332 JT RST CHIPR 3.3KOHM 1/10W TZAI YUAN
R539 061G0603332 JT RST CHIPR 3.3KOHM 1/10W TZAI YUAN
R729 061G0603332 JT RST CHIPR 3.3KOHM 1/10W TZAI YUAN
R734 061G0603333 JT RST CHIP 33K 1/10W 5% TZAI YUAN
R731 061G0603333 JT RST CHIP 33K 1/10W 5% TZAI YUAN
R616 061G0603333 JT RST CHIP 33K 1/10W 5% TZAI YUAN
R613 061G0603333 JT RST CHIP 33K 1/10W 5% TZAI YUAN
R616 061G0603333 JY RST CHIPR 33KOHM 1/10W YAGEO
R731 061G0603333 JY RST CHIPR 33KOHM 1/10W YAGEO
R734 061G0603333 JY RST CHIPR 33KOHM 1/10W YAGEO
R613 061G0603333 JY RST CHIPR 33KOHM 1/10W YAGEO
R720 061G06033900FF RST CHIPR 390 OHM +-1% 1/10W FENGHUA
R515 061G06033900FF RST CHIPR 390 OHM +-1% 1/10W FENGHUA
R720 061G06033900FY RST CHIPR 390 OHM +-1% 1/10W YAGEO
R515 061G06033900FY RST CHIPR 390 OHM +-1% 1/10W YAGEO
R483 061G06033901FF RST CHIPR 3.9KOHM +-1% 1/10W FENGHUA
R483 061G06033901FT RST CHIP 3K9 1/10W 1%
R106 061G0603392 JF RST CHIPR 3.9KOHM 5% 1/10W FENGHUA
R106 061G0603392 JY RST CHIPR 3.9KOHM 5% 1/10W YAGEO
R687 061G0603433 JF RST 0603 43K 5% 1/10W FENGHUA
R688 061G0603433 JF RST 0603 43K 5% 1/10W FENGHUA
R429 061G0603470 JF RST CHIPR 47OHM +-5% 1/10W FENGHUA
R428 061G0603470 JF RST CHIPR 47OHM +-5% 1/10W FENGHUA
R417 061G0603470 JF RST CHIPR 47OHM +-5% 1/10W FENGHUA
R430 061G0603470 JF RST CHIPR 47OHM +-5% 1/10W FENGHUA
R431 061G0603470 JF RST CHIPR 47OHM +-5% 1/10W FENGHUA
R432 061G0603470 JF RST CHIPR 47OHM +-5% 1/10W FENGHUA
R432 061G0603470 JY RST CHIPR 47 OHM 1/10W YAGEO
R417 061G0603470 JY RST CHIPR 47 OHM 1/10W YAGEO
R428 061G0603470 JY RST CHIPR 47 OHM 1/10W YAGEO
R429 061G0603470 JY RST CHIPR 47 OHM 1/10W YAGEO
R430 061G0603470 JY RST CHIPR 47 OHM 1/10W YAGEO
R431 061G0603470 JY RST CHIPR 47 OHM 1/10W YAGEO
C701 061G06034702FF RST CHIPR 47KOHM +-1% 1/10W FENGHUA
R745 061G06034702FF RST CHIPR 47KOHM +-1% 1/10W FENGHUA
R745 061G06034702FT RST CHIP 47K 1/10W 1%
C701 061G06034702FT RST CHIP 47K 1/10W 1%
115
R514 061G0603472 JT RST CHIP 4K7 1/10W 5% TZAI YUAN
R109 061G0603472 JT RST CHIP 4K7 1/10W 5% TZAI YUAN
R401 061G0603472 JT RST CHIP 4K7 1/10W 5% TZAI YUAN
R402 061G0603472 JT RST CHIP 4K7 1/10W 5% TZAI YUAN
R404 061G0603472 JT RST CHIP 4K7 1/10W 5% TZAI YUAN
R407 061G0603472 JT RST CHIP 4K7 1/10W 5% TZAI YUAN
R416 061G0603472 JT RST CHIP 4K7 1/10W 5% TZAI YUAN
R418 061G0603472 JT RST CHIP 4K7 1/10W 5% TZAI YUAN
R419 061G0603472 JT RST CHIP 4K7 1/10W 5% TZAI YUAN
R424 061G0603472 JT RST CHIP 4K7 1/10W 5% TZAI YUAN
R425 061G0603472 JT RST CHIP 4K7 1/10W 5% TZAI YUAN
R426 061G0603472 JT RST CHIP 4K7 1/10W 5% TZAI YUAN
R4C2 061G0603472 JT RST CHIP 4K7 1/10W 5% TZAI YUAN
R427 061G0603472 JT RST CHIP 4K7 1/10W 5% TZAI YUAN
R433 061G0603472 JT RST CHIP 4K7 1/10W 5% TZAI YUAN
R441 061G0603472 JT RST CHIP 4K7 1/10W 5% TZAI YUAN
R452 061G0603472 JT RST CHIP 4K7 1/10W 5% TZAI YUAN
R456 061G0603472 JT RST CHIP 4K7 1/10W 5% TZAI YUAN
R460 061G0603472 JT RST CHIP 4K7 1/10W 5% TZAI YUAN
R461 061G0603472 JT RST CHIP 4K7 1/10W 5% TZAI YUAN
R462 061G0603472 JT RST CHIP 4K7 1/10W 5% TZAI YUAN
R463 061G0603472 JT RST CHIP 4K7 1/10W 5% TZAI YUAN
R426 061G0603472 JY RST CHIPR 4.7KOHM +-5% 1/10W YAGEO
R427 061G0603472 JY RST CHIPR 4.7KOHM +-5% 1/10W YAGEO
R433 061G0603472 JY RST CHIPR 4.7KOHM +-5% 1/10W YAGEO
R441 061G0603472 JY RST CHIPR 4.7KOHM +-5% 1/10W YAGEO
R452 061G0603472 JY RST CHIPR 4.7KOHM +-5% 1/10W YAGEO
R456 061G0603472 JY RST CHIPR 4.7KOHM +-5% 1/10W YAGEO
R460 061G0603472 JY RST CHIPR 4.7KOHM +-5% 1/10W YAGEO
R461 061G0603472 JY RST CHIPR 4.7KOHM +-5% 1/10W YAGEO
R462 061G0603472 JY RST CHIPR 4.7KOHM +-5% 1/10W YAGEO
R463 061G0603472 JY RST CHIPR 4.7KOHM +-5% 1/10W YAGEO
R4C2 061G0603472 JY RST CHIPR 4.7KOHM +-5% 1/10W YAGEO
R514 061G0603472 JY RST CHIPR 4.7KOHM +-5% 1/10W YAGEO
R425 061G0603472 JY RST CHIPR 4.7KOHM +-5% 1/10W YAGEO
R109 061G0603472 JY RST CHIPR 4.7KOHM +-5% 1/10W YAGEO
R401 061G0603472 JY RST CHIPR 4.7KOHM +-5% 1/10W YAGEO
R402 061G0603472 JY RST CHIPR 4.7KOHM +-5% 1/10W YAGEO
R404 061G0603472 JY RST CHIPR 4.7KOHM +-5% 1/10W YAGEO
R407 061G0603472 JY RST CHIPR 4.7KOHM +-5% 1/10W YAGEO
R416 061G0603472 JY RST CHIPR 4.7KOHM +-5% 1/10W YAGEO
R418 061G0603472 JY RST CHIPR 4.7KOHM +-5% 1/10W YAGEO
R419 061G0603472 JY RST CHIPR 4.7KOHM +-5% 1/10W YAGEO
R424 061G0603472 JY RST CHIPR 4.7KOHM +-5% 1/10W YAGEO
R4B8 061G0603473 JT RST CHIP 47K 1/10W 5% TZAI YUAN
R620 061G0603473 JT RST CHIP 47K 1/10W 5% TZAI YUAN
R621 061G0603473 JT RST CHIP 47K 1/10W 5% TZAI YUAN
R622 061G0603473 JT RST CHIP 47K 1/10W 5% TZAI YUAN
R732 061G0603473 JT RST CHIP 47K 1/10W 5% TZAI YUAN
R732 061G0603473 JY RST CHIPR 47KOHM 1/10W YAGEO
R622 061G0603473 JY RST CHIPR 47KOHM 1/10W YAGEO
R621 061G0603473 JY RST CHIPR 47KOHM 1/10W YAGEO
R620 061G0603473 JY RST CHIPR 47KOHM 1/10W YAGEO
R4B8 061G0603473 JY RST CHIPR 47KOHM 1/10W YAGEO
116
R469 061G0603479 JF RST CHIPR 4.7OHM +-5% 1/10W FENGHUA
R469 061G0603479 JT RST CHIP 4R7 1/10W 5% TZAI YUAN
R480 061G0603513 JF RST CHIPR 51K OHM +-5% 1/10W FENGHUA
R629 061G0603513 JF RST CHIPR 51K OHM +-5% 1/10W FENGHUA
R679 061G0603513 JF RST CHIPR 51K OHM +-5% 1/10W FENGHUA
R683 061G0603513 JF RST CHIPR 51K OHM +-5% 1/10W FENGHUA
R679 061G0603513 JT RST CHIP 51K 1/10W 5% TZAI YUAN
R629 061G0603513 JT RST CHIP 51K 1/10W 5% TZAI YUAN
R480 061G0603513 JT RST CHIP 51K 1/10W 5% TZAI YUAN
R683 061G0603513 JT RST CHIP 51K 1/10W 5% TZAI YUAN
R440 061G06036041FF RST CHIPR 6.04KOHM +-1% 1/10W FENGHUA
R440 061G06036041FY RST CHIPR 6.04KOHM +-1% 1/10W YAGEO
R487 061G06036049FF RST CHIPR 60.4 OHM +-1% 1/10W FENGHUA
R488 061G06036049FF RST CHIPR 60.4 OHM +-1% 1/10W FENGHUA
R488 061G06036049FY RST CHIPR 60.4 OHM +-1% 1/10W YAGEO
R487 061G06036049FY RST CHIPR 60.4 OHM +-1% 1/10W YAGEO
R151 061G0603623 JF ST CHIPR 62KOHM 5% 1/10W FENGHUA
R633 061G0603681 J NDS RST 0603 680R 5% 1/10W
R633 061G0603681 T RST CHIP 680R 1/10W 5%
R522 061G0603682 JT RST CHIP 6K8 1/10W 5% TZAI YUAN
R522 061G0603682 JY RST CHIP 6K8 1/10W 5% YAGEO
R722 061G0603683 JF RST CHIPR 68KOHM +-5% 1/10W FENGHUA
R722 061G0603683 JT RST CHIP 68K 1/10W 5% TZAI YUAN
R119 061G06037509FF RST CHIPR 75 OHM +-1% 1/10W FENGHUA
R118 061G06037509FF RST CHIPR 75 OHM +-1% 1/10W FENGHUA
R117 061G06037509FF RST CHIPR 75 OHM +-1% 1/10W FENGHUA
R130 061G06037509FF RST CHIPR 75 OHM +-1% 1/10W FENGHUA
R144 061G06037509FF RST CHIPR 75 OHM +-1% 1/10W FENGHUA
R145 061G06037509FF RST CHIPR 75 OHM +-1% 1/10W FENGHUA
R146 061G06037509FF RST CHIPR 75 OHM +-1% 1/10W FENGHUA
R174 061G06037509FF RST CHIPR 75 OHM +-1% 1/10W FENGHUA
R175 061G06037509FF RST CHIPR 75 OHM +-1% 1/10W FENGHUA
R175 061G06037509FY RST CHIPR 75 OHM +-1% 1/10W YAGEO
R174 061G06037509FY RST CHIPR 75 OHM +-1% 1/10W YAGEO
R146 061G06037509FY RST CHIPR 75 OHM +-1% 1/10W YAGEO
R145 061G06037509FY RST CHIPR 75 OHM +-1% 1/10W YAGEO
R144 061G06037509FY RST CHIPR 75 OHM +-1% 1/10W YAGEO
R130 061G06037509FY RST CHIPR 75 OHM +-1% 1/10W YAGEO
R119 061G06037509FY RST CHIPR 75 OHM +-1% 1/10W YAGEO
R118 061G06037509FY RST CHIPR 75 OHM +-1% 1/10W YAGEO
R117 061G06037509FY RST CHIPR 75 OHM +-1% 1/10W YAGEO
R4A8 061G06038200FF RST CHIPR 820 OHM +-1% 1/10W FENGHUA
R4A8 061G06038200FY RST CHIPR 820 OHM +-1% 1/10W YAGEO
R467 061G06038450FF RST CHIPR 845 OHM +- 1% 1/10W FENGHUA
R468 061G06038450FF RST CHIPR 845 OHM +- 1% 1/10W FENGHUA
R468 061G06038450FY RST CHIPR 845OHM +-1% 1/10W YAGEO
R467 061G06038450FY RST CHIPR 845OHM +-1% 1/10W YAGEO
R481 061G06039101FF RST CHIPR 9.1KOHM +-1% 1/10W FENGHUA
R481 061G06039101FT RST CHIP 9K1 1/10W 1%
R672 061G0805000 JF RST CHIPR 0 OHM +-5% 1/8W FENGHUA
R673 061G0805000 JF RST CHIPR 0 OHM +-5% 1/8W FENGHUA
R670 061G0805000 JF RST CHIPR 0 OHM +-5% 1/8W FENGHUA
R670 061G0805000 JY RST CHIPR MAX 0R05 OHM 1/8W YAGEO
R672 061G0805000 JY RST CHIPR MAX 0R05 OHM 1/8W YAGEO
117
R673 061G0805000 JY RST CHIPR MAX 0R05 OHM 1/8W YAGEO
R740 061G0805221 JF RST CHIPR 220 OHM +-5% 1/8W FENGHUA
R739 061G0805221 JF RST CHIPR 220 OHM +-5% 1/8W FENGHUA
R740 061G0805221 JY RST CHIPR 220R +-5% 1/8W YAGEO
R739 061G0805221 JY RST CHIPR 220R +-5% 1/8W YAGEO
L103 061G0805470 J NDS RST 0805 47R 5% 1/8W
L101 061G0805470 J NDS RST 0805 47R 5% 1/8W
FB706 061G1206000 JT RST CHIPR MAX0R05 1/4W TZAI YUAN
R4B3 061G1206000 JT RST CHIPR MAX0R05 1/4W TZAI YUAN
FB705 061G1206000 JY RST CHIPR MAX0R05 1/4W YAGEO
R4B3 061G1206000 JY RST CHIPR MAX0R05 1/4W YAGEO
FB706 061G1206000 JY RST CHIPR MAX0R05 1/4W YAGEO
R643 061G1206220 JF RST CHIPR 22 OHM +-5% 1/4W FENGHUA
R651 061G1206220 JF RST CHIPR 22 OHM +-5% 1/4W FENGHUA
R643 061G1206220 JT RST CHIPR 22 OHM +-5% 1/4W TZAI YUAN
R651 061G1206220 JT RST CHIPR 22 OHM +-5% 1/4W TZAI YUAN
R495 061G1206222 JY RST CHIPR 2.2KOHM +-5% 1/4W YAGEO
R741 061G1206339 JF RST CHIPR 3.3 OHM +-5% 1/4W FENGHUA
R741 061G1206339 JT RST CHIPR 3.3 OHM +-5% 1/4W TZAI YUAN
R645 061G1206629 JT RST CHIPR 6.2 OHM 1/4W TZAI YUAN
R649 061G1206629 JT RST CHIPR 6.2 OHM 1/4W TZAI YUAN
R653 061G1206629 JT RST CHIPR 6.2 OHM 1/4W TZAI YUAN
R656 061G1206629 JT RST CHIPR 6.2 OHM 1/4W TZAI YUAN
R656 061G1206629 JY RST CHIPR 6.2 OHM +-5% 1/4W YAGEO
R653 061G1206629 JY RST CHIPR 6.2 OHM +-5% 1/4W YAGEO
R649 061G1206629 JY RST CHIPR 6.2 OHM +-5% 1/4W YAGEO
R645 061G1206629 JY RST CHIPR 6.2 OHM +-5% 1/4W YAGEO
C4B6 065G040210232K T CAP CHIP 0402 1000PF 50V X7R
C4B7 065G040210232K T CAP CHIP 0402 1000PF 50V X7R
C4C2 065G040210232K T CAP CHIP 0402 1000PF 50V X7R
C4C5 065G040210232K T CAP CHIP 0402 1000PF 50V X7R
C4D4 065G040210232K T CAP CHIP 0402 1000PF 50V X7R
C4F1 065G040210232K T CAP CHIP 0402 1000PF 50V X7R
C4F4 065G040210232K T CAP CHIP 0402 1000PF 50V X7R
C4F3 065G040210232K T CAP CHIP 0402 1000PF 50V X7R
C4F2 065G040210232K T CAP CHIP 0402 1000PF 50V X7R
C495 065G040210232K T CAP CHIP 0402 1000PF 50V X7R
C482 065G040210232K T CAP CHIP 0402 1000PF 50V X7R
C481 065G040210232K T CAP CHIP 0402 1000PF 50V X7R
C472 065G040210232K T CAP CHIP 0402 1000PF 50V X7R
C468 065G040210232K T CAP CHIP 0402 1000PF 50V X7R
C427 065G040210232K T CAP CHIP 0402 1000PF 50V X7R
C417 065G040210232K T CAP CHIP 0402 1000PF 50V X7R
C4A2 065G040210312K Y CAP CHIP 0402 10N 16V X7R +/-10%
C494 065G040210312K Y CAP CHIP 0402 10N 16V X7R +/-10%
C459 065G040210312K Y CAP CHIP 0402 10N 16V X7R +/-10%
C458 065G040210312K Y CAP CHIP 0402 10N 16V X7R +/-10%
C449 065G040210312K Y CAP CHIP 0402 10N 16V X7R +/-10%
C448 065G040210312K Y CAP CHIP 0402 10N 16V X7R +/-10%
C433 065G040210312K Y CAP CHIP 0402 10N 16V X7R +/-10%
C416 065G040210312K Y CAP CHIP 0402 10N 16V X7R +/-10%
C151 065G040210312K Y CAP CHIP 0402 10N 16V X7R +/-10%
C140 065G040210312K Y CAP CHIP 0402 10N 16V X7R +/-10%
C105 065G040210312K Y CAP CHIP 0402 10N 16V X7R +/-10%
118
C102 065G040210312K Y CAP CHIP 0402 10N 16V X7R +/-10%
C4A8 065G040210412K T CAP CHIP 0402 0.1UF 16V X7R
C4A9 065G040210412K T CAP CHIP 0402 0.1UF 16V X7R
C4B1 065G040210412K T CAP CHIP 0402 0.1UF 16V X7R
C4B2 065G040210412K T CAP CHIP 0402 0.1UF 16V X7R
C4B3 065G040210412K T CAP CHIP 0402 0.1UF 16V X7R
C4B4 065G040210412K T CAP CHIP 0402 0.1UF 16V X7R
C4B5 065G040210412K T CAP CHIP 0402 0.1UF 16V X7R
C4C1 065G040210412K T CAP CHIP 0402 0.1UF 16V X7R
C4C4 065G040210412K T CAP CHIP 0402 0.1UF 16V X7R
C4C7 065G040210412K T CAP CHIP 0402 0.1UF 16V X7R
C4C8 065G040210412K T CAP CHIP 0402 0.1UF 16V X7R
C4C9 065G040210412K T CAP CHIP 0402 0.1UF 16V X7R
C4A7 065G040210412K T CAP CHIP 0402 0.1UF 16V X7R
C470 065G040210412K T CAP CHIP 0402 0.1UF 16V X7R
C471 065G040210412K T CAP CHIP 0402 0.1UF 16V X7R
C476 065G040210412K T CAP CHIP 0402 0.1UF 16V X7R
C477 065G040210412K T CAP CHIP 0402 0.1UF 16V X7R
C478 065G040210412K T CAP CHIP 0402 0.1UF 16V X7R
C479 065G040210412K T CAP CHIP 0402 0.1UF 16V X7R
C480 065G040210412K T CAP CHIP 0402 0.1UF 16V X7R
C491 065G040210412K T CAP CHIP 0402 0.1UF 16V X7R
C493 065G040210412K T CAP CHIP 0402 0.1UF 16V X7R
C4A4 065G040210412K T CAP CHIP 0402 0.1UF 16V X7R
C4A5 065G040210412K T CAP CHIP 0402 0.1UF 16V X7R
C4A6 065G040210412K T CAP CHIP 0402 0.1UF 16V X7R
C507 065G040210412K T CAP CHIP 0402 0.1UF 16V X7R
C508 065G040210412K T CAP CHIP 0402 0.1UF 16V X7R
C615 065G040210412K T CAP CHIP 0402 0.1UF 16V X7R
C618 065G040210412K T CAP CHIP 0402 0.1UF 16V X7R
C620 065G040210412K T CAP CHIP 0402 0.1UF 16V X7R
C622 065G040210412K T CAP CHIP 0402 0.1UF 16V X7R
C647 065G040210412K T CAP CHIP 0402 0.1UF 16V X7R
C652 065G040210412K T CAP CHIP 0402 0.1UF 16V X7R
C653 065G040210412K T CAP CHIP 0402 0.1UF 16V X7R
C665 065G040210412K T CAP CHIP 0402 0.1UF 16V X7R
C666 065G040210412K T CAP CHIP 0402 0.1UF 16V X7R
C688 065G040210412K T CAP CHIP 0402 0.1UF 16V X7R
C505 065G040210412K T CAP CHIP 0402 0.1UF 16V X7R
C4D1 065G040210412K T CAP CHIP 0402 0.1UF 16V X7R
C4D2 065G040210412K T CAP CHIP 0402 0.1UF 16V X7R
C4D3 065G040210412K T CAP CHIP 0402 0.1UF 16V X7R
C4E6 065G040210412K T CAP CHIP 0402 0.1UF 16V X7R
C4E7 065G040210412K T CAP CHIP 0402 0.1UF 16V X7R
C4E8 065G040210412K T CAP CHIP 0402 0.1UF 16V X7R
C4E9 065G040210412K T CAP CHIP 0402 0.1UF 16V X7R
C4F6 065G040210412K T CAP CHIP 0402 0.1UF 16V X7R
C4G1 065G040210412K T CAP CHIP 0402 0.1UF 16V X7R
C501 065G040210412K T CAP CHIP 0402 0.1UF 16V X7R
C502 065G040210412K T CAP CHIP 0402 0.1UF 16V X7R
C504 065G040210412K T CAP CHIP 0402 0.1UF 16V X7R
C469 065G040210412K T CAP CHIP 0402 0.1UF 16V X7R
C429 065G040210412K T CAP CHIP 0402 0.1UF 16V X7R
C426 065G040210412K T CAP CHIP 0402 0.1UF 16V X7R
119
C424 065G040210412K T CAP CHIP 0402 0.1UF 16V X7R
C422 065G040210412K T CAP CHIP 0402 0.1UF 16V X7R
C419 065G040210412K T CAP CHIP 0402 0.1UF 16V X7R
C412 065G040210412K T CAP CHIP 0402 0.1UF 16V X7R
C407 065G040210412K T CAP CHIP 0402 0.1UF 16V X7R
C406 065G040210412K T CAP CHIP 0402 0.1UF 16V X7R
C405 065G040210412K T CAP CHIP 0402 0.1UF 16V X7R
C404 065G040210412K T CAP CHIP 0402 0.1UF 16V X7R
C401 065G040210412K T CAP CHIP 0402 0.1UF 16V X7R
C131 065G040210412K T CAP CHIP 0402 0.1UF 16V X7R
C130 065G040210412K T CAP CHIP 0402 0.1UF 16V X7R
C127 065G040210412K T CAP CHIP 0402 0.1UF 16V X7R
C126 065G040210412K T CAP CHIP 0402 0.1UF 16V X7R
C123 065G040210412K T CAP CHIP 0402 0.1UF 16V X7R
C119 065G040210412K T CAP CHIP 0402 0.1UF 16V X7R
C118 065G040210412K T CAP CHIP 0402 0.1UF 16V X7R
C114 065G040210412K T CAP CHIP 0402 0.1UF 16V X7R
C113 065G040210412K T CAP CHIP 0402 0.1UF 16V X7R
C112 065G040210412K T CAP CHIP 0402 0.1UF 16V X7R
C111 065G040210412K T CAP CHIP 0402 0.1UF 16V X7R
C101 065G040210412K T CAP CHIP 0402 0.1UF 16V X7R
C432 065G040210412K T CAP CHIP 0402 0.1UF 16V X7R
C467 065G040210412K T CAP CHIP 0402 0.1UF 16V X7R
C466 065G040210412K T CAP CHIP 0402 0.1UF 16V X7R
C465 065G040210412K T CAP CHIP 0402 0.1UF 16V X7R
C464 065G040210412K T CAP CHIP 0402 0.1UF 16V X7R
C463 065G040210412K T CAP CHIP 0402 0.1UF 16V X7R
C462 065G040210412K T CAP CHIP 0402 0.1UF 16V X7R
C461 065G040210412K T CAP CHIP 0402 0.1UF 16V X7R
C457 065G040210412K T CAP CHIP 0402 0.1UF 16V X7R
C456 065G040210412K T CAP CHIP 0402 0.1UF 16V X7R
C455 065G040210412K T CAP CHIP 0402 0.1UF 16V X7R
C454 065G040210412K T CAP CHIP 0402 0.1UF 16V X7R
C453 065G040210412K T CAP CHIP 0402 0.1UF 16V X7R
C437 065G040210412K T CAP CHIP 0402 0.1UF 16V X7R
C438 065G040210412K T CAP CHIP 0402 0.1UF 16V X7R
C440 065G040210412K T CAP CHIP 0402 0.1UF 16V X7R
C442 065G040210412K T CAP CHIP 0402 0.1UF 16V X7R
C443 065G040210412K T CAP CHIP 0402 0.1UF 16V X7R
C444 065G040210412K T CAP CHIP 0402 0.1UF 16V X7R
C445 065G040210412K T CAP CHIP 0402 0.1UF 16V X7R
C446 065G040210412K T CAP CHIP 0402 0.1UF 16V X7R
C447 065G040210412K T CAP CHIP 0402 0.1UF 16V X7R
C451 065G040210412K T CAP CHIP 0402 0.1UF 16V X7R
C452 065G040210412K T CAP CHIP 0402 0.1UF 16V X7R
C169 065G0402224A5K Y CAP CHIP 0402 220N 10V X5R +/-10%
C168 065G0402224A5K Y CAP CHIP 0402 220N 10V X5R +/-10%
C150 065G0402224A5K Y CAP CHIP 0402 220N 10V X5R +/-10%
C149 065G0402224A5K Y CAP CHIP 0402 220N 10V X5R +/-10%
C148 065G0402224A5K Y CAP CHIP 0402 220N 10V X5R +/-10%
C139 065G0402224A5K Y CAP CHIP 0402 220N 10V X5R +/-10%
C138 065G0402224A5K Y CAP CHIP 0402 220N 10V X5R +/-10%
C137 065G0402224A5K Y CAP CHIP 0402 220N 10V X5R +/-10%
C135 065G0402224A5K Y CAP CHIP 0402 220N 10V X5R +/-10%
120
C605 065G060310131J Y CAP CHIP 0603 100P 50V NPO +/-5%
C606 065G060310131J Y CAP CHIP 0603 100P 50V NPO +/-5%
C630 065G060310131J Y CAP CHIP 0603 100P 50V NPO +/-5%
C631 065G060310131J Y CAP CHIP 0603 100P 50V NPO +/-5%
C676 065G060310131J Y CAP CHIP 0603 100P 50V NPO +/-5%
C677 065G060310131J Y CAP CHIP 0603 100P 50V NPO +/-5%
C738 065G060310131J Y CAP CHIP 0603 100P 50V NPO +/-5%
C690 065G060310131J Y CAP CHIP 0603 100P 50V NPO +/-5%
C689 065G060310131J Y CAP CHIP 0603 100P 50V NPO +/-5%
C153 065G060310131J Y CAP CHIP 0603 100P 50V NPO +/-5%
C152 065G060310131J Y CAP CHIP 0603 100P 50V NPO +/-5%
C134 065G060310131J Y CAP CHIP 0603 100P 50V NPO +/-5%
C133 065G060310131J Y CAP CHIP 0603 100P 50V NPO +/-5%
C115 065G060310131J Y CAP CHIP 0603 100P 50V NPO +/-5%
C109 065G060310131J Y CAP CHIP 0603 100P 50V NPO +/-5%
C4E3 065G060310232K Y CAP CHIP 0603 1N 50V X7R +/-10%
C640 065G060310232K Y CAP CHIP 0603 1N 50V X7R +/-10%
C644 065G060310232K Y CAP CHIP 0603 1N 50V X7R +/-10%
C646 065G060310232K Y CAP CHIP 0603 1N 50V X7R +/-10%
C658 065G060310232K Y CAP CHIP 0603 1N 50V X7R +/-10%
C662 065G060310232K Y CAP CHIP 0603 1N 50V X7R +/-10%
C664 065G060310232K Y CAP CHIP 0603 1N 50V X7R +/-10%
C718 065G060310232K Y CAP CHIP 0603 1N 50V X7R +/-10%
C774 065G060310232K Y CAP CHIP 0603 1N 50V X7R +/-10%
C732 065G060310232K Y CAP CHIP 0603 1N 50V X7R +/-10%
C721 065G060310232K Y CAP CHIP 0603 1N 50V X7R +/-10%
C107 065G060310232K Y CAP CHIP 0603 1N 50V X7R +/-10%
C108 065G060310232K Y CAP CHIP 0603 1N 50V X7R +/-10%
C402 065G060310232K Y CAP CHIP 0603 1N 50V X7R +/-10%
C413 065G060310232K Y CAP CHIP 0603 1N 50V X7R +/-10%
C414 065G060310232K Y CAP CHIP 0603 1N 50V X7R +/-10%
C415 065G060310232K Y CAP CHIP 0603 1N 50V X7R +/-10%
C486 065G060310232K Y CAP CHIP 0603 1N 50V X7R +/-10%
C488 065G060310232K Y CAP CHIP 0603 1N 50V X7R +/-10%
C747 065G060310332K Y CAP CHIP 0603 10N 50V X7R +/-10%
C736 065G060310332K Y CAP CHIP 0603 10N 50V X7R +/-10%
C733 065G060310332K Y CAP CHIP 0603 10N 50V X7R +/-10%
C729 065G060310332K Y CAP CHIP 0603 10N 50V X7R +/-10%
C702 065G060310332K Y CAP CHIP 0603 10N 50V X7R +/-10%
C166 065G060310332K Y CAP CHIP 0603 10N 50V X7R +/-10%
C163 065G060310332K Y CAP CHIP 0603 10N 50V X7R +/-10%
C160 065G060310332K Y CAP CHIP 0603 10N 50V X7R +/-10%
C669 065G060310432K F CAP CHIP 0603 0.1UF K 50V X7R
C705 065G060310432K F CAP CHIP 0603 0.1UF K 50V X7R
C713 065G060310432K F CAP CHIP 0603 0.1UF K 50V X7R
C717 065G060310432K F CAP CHIP 0603 0.1UF K 50V X7R
C720 065G060310432K F CAP CHIP 0603 0.1UF K 50V X7R
C728 065G060310432K F CAP CHIP 0603 0.1UF K 50V X7R
C731 065G060310432K F CAP CHIP 0603 0.1UF K 50V X7R
C740 065G060310432K F CAP CHIP 0603 0.1UF K 50V X7R
C741 065G060310432K F CAP CHIP 0603 0.1UF K 50V X7R
C749 065G060310432K F CAP CHIP 0603 0.1UF K 50V X7R
C754 065G060310432K F CAP CHIP 0603 0.1UF K 50V X7R
C756 065G060310432K F CAP CHIP 0603 0.1UF K 50V X7R
121
C763 065G060310432K F CAP CHIP 0603 0.1UF K 50V X7R
C767 065G060310432K F CAP CHIP 0603 0.1UF K 50V X7R
C776 065G060310432K F CAP CHIP 0603 0.1UF K 50V X7R
C770 065G060310432K F CAP CHIP 0603 0.1UF K 50V X7R
C769 065G060310432K F CAP CHIP 0603 0.1UF K 50V X7R
C4B9 065G060310432K F CAP CHIP 0603 0.1UF K 50V X7R
C4D9 065G060310432K F CAP CHIP 0603 0.1UF K 50V X7R
C635 065G060310432K F CAP CHIP 0603 0.1UF K 50V X7R
C637 065G060310432K F CAP CHIP 0603 0.1UF K 50V X7R
C638 065G060310432K F CAP CHIP 0603 0.1UF K 50V X7R
C639 065G060310432K F CAP CHIP 0603 0.1UF K 50V X7R
C642 065G060310432K F CAP CHIP 0603 0.1UF K 50V X7R
C648 065G060310432K F CAP CHIP 0603 0.1UF K 50V X7R
C650 065G060310432K F CAP CHIP 0603 0.1UF K 50V X7R
C651 065G060310432K F CAP CHIP 0603 0.1UF K 50V X7R
C657 065G060310432K F CAP CHIP 0603 0.1UF K 50V X7R
C659 065G060310432K F CAP CHIP 0603 0.1UF K 50V X7R
C660 065G060310432K F CAP CHIP 0603 0.1UF K 50V X7R
C667 065G060310432K F CAP CHIP 0603 0.1UF K 50V X7R
C489 065G060310432K Y CAP CHIP 0603 0.1UF K 50V X7R
C623 065G060310512K Y CAP CHIP 0603 1UF K 16V X7R
C506 065G060310512K Y CAP CHIP 0603 1UF K 16V X7R
C503 065G060310512K Y CAP CHIP 0603 1UF K 16V X7R
C4G2 065G060310512K Y CAP CHIP 0603 1UF K 16V X7R
C4F9 065G060310512K Y CAP CHIP 0603 1UF K 16V X7R
C4F8 065G060310512K Y CAP CHIP 0603 1UF K 16V X7R
C4F5 065G060310512K Y CAP CHIP 0603 1UF K 16V X7R
C4D7 065G060310512K Y CAP CHIP 0603 1UF K 16V X7R
C4D6 065G060310512K Y CAP CHIP 0603 1UF K 16V X7R
C4D5 065G060310512K Y CAP CHIP 0603 1UF K 16V X7R
C624 065G060310512K Y CAP CHIP 0603 1UF K 16V X7R
C625 065G060310512K Y CAP CHIP 0603 1UF K 16V X7R
C626 065G060310512K Y CAP CHIP 0603 1UF K 16V X7R
C629 065G060310512K Y CAP CHIP 0603 1UF K 16V X7R
C633 065G060310512K Y CAP CHIP 0603 1UF K 16V X7R
C679 065G060310512K Y CAP CHIP 0603 1UF K 16V X7R
C680 065G060310512K Y CAP CHIP 0603 1UF K 16V X7R
C743 065G060310512K Y CAP CHIP 0603 1UF K 16V X7R
C742 065G060310512K Y CAP CHIP 0603 1UF K 16V X7R
C681 065G060310512K Y CAP CHIP 0603 1UF K 16V X7R
C418 065G060310512K Y CAP CHIP 0603 1UF K 16V X7R
C421 065G060310512K Y CAP CHIP 0603 1UF K 16V X7R
C423 065G060310512K Y CAP CHIP 0603 1UF K 16V X7R
C431 065G060310512K Y CAP CHIP 0603 1UF K 16V X7R
C435 065G060310512K Y CAP CHIP 0603 1UF K 16V X7R
C439 065G060310512K Y CAP CHIP 0603 1UF K 16V X7R
C450 065G060310512K Y CAP CHIP 0603 1UF K 16V X7R
C460 065G060310512K Y CAP CHIP 0603 1UF K 16V X7R
C473 065G060310512K Y CAP CHIP 0603 1UF K 16V X7R
C4C6 065G060310512K Y CAP CHIP 0603 1UF K 16V X7R
C4C3 065G060310512K Y CAP CHIP 0603 1UF K 16V X7R
C4A3 065G060310512K Y CAP CHIP 0603 1UF K 16V X7R
C4A1 065G060310512K Y CAP CHIP 0603 1UF K 16V X7R
C497 065G060310512K Y CAP CHIP 0603 1UF K 16V X7R
122
C492 065G060310512K Y CAP CHIP 0603 1UF K 16V X7R
C490 065G060310512K Y CAP CHIP 0603 1UF K 16V X7R
C483 065G060310512K Y CAP CHIP 0603 1UF K 16V X7R
C441 065G060322031J Y CAP CHIP 0603 22P 50V NPO +/-5%
C117 065G060322031J Y CAP CHIP 0603 22P 50V NPO +/-5%
C116 065G060322031J Y CAP CHIP 0603 22P 50V NPO +/-5%
C751 065G060322131J F CAP CHIP 0603 220PF J 50V NPO
C745 065G060322232K 3 CAP CHIP 0603 2200PF K 50V X7R
C106 065G060322232K 3 CAP CHIP 0603 2200PF K 50V X7R
C103 065G060322232K 3 CAP CHIP 0603 2200PF K 50V X7R
C750 065G060322332K 3 CAP CHIP 0603 22NF K 50V X7R
C128 065G060322412K Y CAP CHIP 0603 220N 16V X7R 10%
C403 065G060322412K Y CAP CHIP 0603 220N 16V X7R 10%
C408 065G060327031J Y CAP CHIP 0603 27P 50V NPO +/-5%
C409 065G060330031J Y CAP CHIP 0603 30PF J 50V NPO
C775 065G060333131J Y CAP CHIP 0603 330P 50V NPO +/-5%
C645 065G060333131J Y CAP CHIP 0603 330P 50V NPO +/-5%
C649 065G060333131J Y CAP CHIP 0603 330P 50V NPO +/-5%
C663 065G060333131J Y CAP CHIP 0603 330P 50V NPO +/-5%
C668 065G060333131J Y CAP CHIP 0603 330P 50V NPO +/-5%
C773 065G060333131J Y CAP CHIP 0603 330P 50V NPO +/-5%
C4B8 065G060333332K F CAP CHIP 0603 33NF K 50V X7R
C737 065G060333417Z Y CAP CHIP 0603 330N 16V Y5V -20%+80%
C683 065G060347031J F CAP CHIP 0603 47PF J 50V NPO
C682 065G060347031J F CAP CHIP 0603 47PF J 50V NPO
C655 065G060347232K Y CAP CHIP 0603 4N7 50V X7R +/-10%
C158 065G060347412K 3 CAP CHIP 0603 0.47UF K 16V X7R
C496 065G060347412K 3 CAP CHIP 0603 0.47UF K 16V X7R
C498 065G060347412K 3 CAP CHIP 0603 0.47UF K 16V X7R
C499 065G060347412K 3 CAP CHIP 0603 0.47UF K 16V X7R
C752 065G060347412K 3 CAP CHIP 0603 0.47UF K 16V X7R
C428 065G0603475A5K M CAP CHIP 0603 4.7UF K 10V X5R
C436 065G0603475A5K M CAP CHIP 0603 4.7UF K 10V X5R
C104 065G0603475A5K M CAP CHIP 0603 4.7UF K 10V X5R
C157 065G0603475A5K M CAP CHIP 0603 4.7UF K 10V X5R
C616 065G060356131J A CAP CHIP 0603 560PF J 50V NPO
C656 065G060368131J Y CAP CHIP 0603 680PF J 50V NPO
C110 065G060382031J A CAP CHIP 0603 82PF J 50V NPO
C6A3 065G080510537Z T CAP CHIP 0805 1UF Z 50V Y5V
C6A2 065G080510537Z T CAP CHIP 0805 1UF Z 50V Y5V
C484 065G080510615K T CHIP 10UF 16V X5R 0805
C4D8 065G080510615K T CHIP 10UF 16V X5R 0805
C4E1 065G080510615K T CHIP 10UF 16V X5R 0805
C4E2 065G080510615K T CHIP 10UF 16V X5R 0805
C4E5 065G080510615K T CHIP 10UF 16V X5R 0805
C617 065G080510615K T CHIP 10UF 16V X5R 0805
C619 065G080510615K T CHIP 10UF 16V X5R 0805
C621 065G080510615K T CHIP 10UF 16V X5R 0805
C724 065G080510615K T CHIP 10UF 16V X5R 0805
C727 065G080510615K T CHIP 10UF 16V X5R 0805
C748 065G080510615K T CHIP 10UF 16V X5R 0805
C777 065G080510615K T CHIP 10UF 16V X5R 0805
C475 065G080510615K T CHIP 10UF 16V X5R 0805
C159 065G080510615K T CHIP 10UF 16V X5R 0805
123
C161 065G080510615K T CHIP 10UF 16V X5R 0805
C162 065G080510615K T CHIP 10UF 16V X5R 0805
C164 065G080510615K T CHIP 10UF 16V X5R 0805
C165 065G080510615K T CHIP 10UF 16V X5R 0805
C167 065G080510615K T CHIP 10UF 16V X5R 0805
C420 065G080510615K T CHIP 10UF 16V X5R 0805
C425 065G080510615K T CHIP 10UF 16V X5R 0805
C474 065G080510615K T CHIP 10UF 16V X5R 0805
C685 065G080522512K Y CAP CHIP 0805 2.2UF K 16V X7R
C686 065G080522512K Y CAP CHIP 0805 2.2UF K 16V X7R
C687 065G080522512K Y CAP CHIP 0805 2.2UF K 16V X7R
C684 065G080522512K Y CAP CHIP 0805 2.2UF K 16V X7R
C612 065G080522512K Y CAP CHIP 0805 2.2UF K 16V X7R
C611 065G080522512K Y CAP CHIP 0805 2.2UF K 16V X7R
C608 065G080522512K Y CAP CHIP 0805 2.2UF K 16V X7R
C601 065G080522512K Y CAP CHIP 0805 2.2UF K 16V X7R
C602 065G080522512K Y CAP CHIP 0805 2.2UF K 16V X7R
C607 065G080522512K Y CAP CHIP 0805 2.2UF K 16V X7R
C4F7 065G080547515K T CAP CHIP 0805 4.7UF K 16V X5R
C434 065G080547515K T CAP CHIP 0805 4.7UF K 16V X5R
C4G3 065G080547515K T CAP CHIP 0805 4.7UF K 16V X5R
C735 065G080547515K T CAP CHIP 0805 4.7UF K 16V X5R
C411 065G080547515K T CAP CHIP 0805 4.7UF K 16V X5R
C746 065G1206226A5K T CAP CHIP1206 22UF K 10V X5R
C772 065G1206226A5K T CAP CHIP1206 22UF K 10V X5R
FB607 071G 56G301 EA BEAD 300 OHM
FB613 071G 56G301 EA BEAD 300 OHM
FB614 071G 56G301 EA BEAD 300 OHM
FB606 071G 56G301 EA BEAD 300 OHM
FB602 071G 56G301 EA BEAD 300 OHM
FB601 071G 56G301 EA BEAD 300 OHM
FB610 071G 56Z601 CHIP BEAD 600 OHM 0805
FB609 071G 56Z601 CHIP BEAD 600 OHM 0805
FB615 071G 57G301 EA CHIP BEAD
FB612 071G 57G301 EA CHIP BEAD
FB423 071G 57G301 EA CHIP BEAD
FB421 071G 57G301 EA CHIP BEAD
FB419 071G 57G301 EA CHIP BEAD
FB615 071G 57G301 MB BEAD 1206 300OHM 4A
FB612 071G 57G301 MB BEAD 1206 300OHM 4A
FB423 071G 57G301 MB BEAD 1206 300OHM 4A
FB421 071G 57G301 MB BEAD 1206 300OHM 4A
FB419 071G 57G301 MB BEAD 1206 300OHM 4A
FB110 071G 59C300 CHIP BEAD
FB111 071G 59C300 CHIP BEAD
FB611 071G 59K300 B CHIP BEAD FCB1608KF-300T07 BULLWILL
FB608 071G 59K300 B CHIP BEAD FCB1608KF-300T07 BULLWILL
FB108 071G 59K300 B CHIP BEAD FCB1608KF-300T07 BULLWILL
FB107 071G 59K300 B CHIP BEAD FCB1608KF-300T07 BULLWILL
FB106 071G 59K300 B CHIP BEAD FCB1608KF-300T07 BULLWILL
FB105 071G 59K300 B CHIP BEAD FCB1608KF-300T07 BULLWILL
FB104 071G 59K300 B CHIP BEAD FCB1608KF-300T07 BULLWILL
FB103 071G 59K300 B CHIP BEAD FCB1608KF-300T07 BULLWILL
FB102 071G 59K300 B CHIP BEAD FCB1608KF-300T07 BULLWILL
124
FB405 071G 59K800 CHIP BEAD 80 OHM FCM1608K-800
FB701 071G 59L121 M CHIP BEAD 0603 120R 0.3A
FB401 071G 59L121 M CHIP BEAD 0603 120R 0.3A
FB403 071G 59L121 M CHIP BEAD 0603 120R 0.3A
FB404 071G 59L121 M CHIP BEAD 0603 120R 0.3A
FB406 071G 59L121 M CHIP BEAD 0603 120R 0.3A
FB407 071G 59L121 M CHIP BEAD 0603 120R 0.3A
FB408 071G 59L121 M CHIP BEAD 0603 120R 0.3A
FB409 071G 59L121 M CHIP BEAD 0603 120R 0.3A
FB411 071G 59L121 M CHIP BEAD 0603 120R 0.3A
FB412 071G 59L121 M CHIP BEAD 0603 120R 0.3A
FB415 071G 59L121 M CHIP BEAD 0603 120R 0.3A
FB414 071G 59L121 M CHIP BEAD 0603 120R 0.3A
FB413 071G 59L121 M CHIP BEAD 0603 120R 0.3A
FB605 071G 59L121 M CHIP BEAD 0603 120R 0.3A
FB417 071G 59L121 M CHIP BEAD 0603 120R 0.3A
FB418 071G 59L121 M CHIP BEAD 0603 120R 0.3A
FB422 071G 59L121 M CHIP BEAD 0603 120R 0.3A
FB501 071G 59L121 M CHIP BEAD 0603 120R 0.3A
FB502 071G 59L121 M CHIP BEAD 0603 120R 0.3A
FB503 071G 59L121 M CHIP BEAD 0603 120R 0.3A
FB504 071G 59L121 M CHIP BEAD 0603 120R 0.3A
FB505 071G 59L121 M CHIP BEAD 0603 120R 0.3A
FB603 071G 59L121 M CHIP BEAD 0603 120R 0.3A
FB604 071G 59L121 M CHIP BEAD 0603 120R 0.3A
FB415 071G 59L121 Y CHIP BEAD 0603 120OHM+-25% 0.3A
FB417 071G 59L121 Y CHIP BEAD 0603 120OHM+-25% 0.3A
FB418 071G 59L121 Y CHIP BEAD 0603 120OHM+-25% 0.3A
FB422 071G 59L121 Y CHIP BEAD 0603 120OHM+-25% 0.3A
FB501 071G 59L121 Y CHIP BEAD 0603 120OHM+-25% 0.3A
FB502 071G 59L121 Y CHIP BEAD 0603 120OHM+-25% 0.3A
FB503 071G 59L121 Y CHIP BEAD 0603 120OHM+-25% 0.3A
FB504 071G 59L121 Y CHIP BEAD 0603 120OHM+-25% 0.3A
FB505 071G 59L121 Y CHIP BEAD 0603 120OHM+-25% 0.3A
FB603 071G 59L121 Y CHIP BEAD 0603 120OHM+-25% 0.3A
FB604 071G 59L121 Y CHIP BEAD 0603 120OHM+-25% 0.3A
FB605 071G 59L121 Y CHIP BEAD 0603 120OHM+-25% 0.3A
FB701 071G 59L121 Y CHIP BEAD 0603 120OHM+-25% 0.3A
FB414 071G 59L121 Y CHIP BEAD 0603 120OHM+-25% 0.3A
FB401 071G 59L121 Y CHIP BEAD 0603 120OHM+-25% 0.3A
FB403 071G 59L121 Y CHIP BEAD 0603 120OHM+-25% 0.3A
FB404 071G 59L121 Y CHIP BEAD 0603 120OHM+-25% 0.3A
FB406 071G 59L121 Y CHIP BEAD 0603 120OHM+-25% 0.3A
FB407 071G 59L121 Y CHIP BEAD 0603 120OHM+-25% 0.3A
FB408 071G 59L121 Y CHIP BEAD 0603 120OHM+-25% 0.3A
FB409 071G 59L121 Y CHIP BEAD 0603 120OHM+-25% 0.3A
FB411 071G 59L121 Y CHIP BEAD 0603 120OHM+-25% 0.3A
FB412 071G 59L121 Y CHIP BEAD 0603 120OHM+-25% 0.3A
FB413 071G 59L121 Y CHIP BEAD 0603 120OHM+-25% 0.3A
FB702 071G3216330 6M CHIP BEAD MGLB3216-033T
L704 071G3216330 6M CHIP BEAD MGLB3216-033T
L606 071G3216330 6M CHIP BEAD MGLB3216-033T
L605 071G3216330 6M CHIP BEAD MGLB3216-033T
L605 071G3216330 6Y CHIP BEAD 1206 33 OHM 6A
125
FB702 071G3216330 6Y CHIP BEAD 1206 33 OHM 6A
L606 071G3216330 6Y CHIP BEAD 1206 33 OHM 6A
L704 071G3216330 6Y CHIP BEAD 1206 33 OHM 6A
L104 073G 63827 5T CHIP INDUCTOR 0.082UH 5% MLG1608B82NJT
L105 073G 63827 5T CHIP INDUCTOR 0.082UH 5% MLG1608B82NJT
L102 073G 85158 5B CHIP INDUCTOR 0.15UH 5% 250MA 0805
L401 073G253S 6 M COMMON FILTER CHOKE 90 OHM
L401 073G253S 6 T IND SMD CHOKE 90 OHM TDK
L701 073G253S 46 S SMD CHOKE 4.7UH
L705 073G253S 72 T SMD CHOKE 4.7UH 5.6A
L601 073G253S 83 DN SMD CHOKE 47UH 1.4A LZ.2B470.A2P HF
L602 073G253S 83 DN SMD CHOKE 47UH 1.4A LZ.2B470.A2P HF
L603 073G253S 83 DN SMD CHOKE 47UH 1.4A LZ.2B470.A2P HF
L604 073G253S 83 DN SMD CHOKE 47UH 1.4A LZ.2B470.A2P HF
L402 073G253S901 T SMD CHOKE 90R/400MA ACM2012-900-2P
L403 073G253S901 T SMD CHOKE 90R/400MA ACM2012-900-2P
CN507 088G 34019E AT DMI HEADER 19P H:11.38MM
CN508 088G 34019E AT DMI HEADER 19P H:11.38MM
CN509 088G 34019E AT DMI HEADER 19P H:11.38MM
CN506 088G 34019E AT DMI HEADER 19P H:11.38MM
CN509 088G 34019E AV HDMI HEADER 19P 16130053
CN506 088G 34019E AV HDMI HEADER 19P 16130053
CN507 088G 34019E AV HDMI HEADER 19P 16130053
CN508 088G 34019E AV HDMI HEADER 19P 16130053
CN509 088G 34019E VD HDMI HEADER 19P HDM24A-19BM4YN10
CN508 088G 34019E VD HDMI HEADER 19P HDM24A-19BM4YN10
ZD501 093G 60518SEM DIODE BAT54C-HAF 300MA/30V SOT-23
ZD401 093G 60518SEM DIODE BAT54C-HAF 300MA/30V SOT-23
ZD102 093G 60518SEM DIODE BAT54C-HAF 300MA/30V SOT-23
ZD605 093G 64 37 N VPORT0603100KV05
ZD606 093G 64 37 N VPORT0603100KV05
ZD607 093G 64 37 N VPORT0603100KV05
ZD604 093G 64 37 N VPORT0603100KV05
ZD603 093G 64 37 N VPORT0603100KV05
ZD602 093G 64 37 N VPORT0603100KV05
ZD601 093G 64 37 N VPORT0603100KV05
ZD109 093G 64 37 N VPORT0603100KV05
ZD108 093G 64 37 N VPORT0603100KV05
ZD107 093G 64 37 N VPORT0603100KV05
ZD106 093G 64 37 N VPORT0603100KV05
ZD105 093G 64 37 N VPORT0603100KV05
ZD104 093G 64 37 N VPORT0603100KV05
ZD103 093G 64 37 N VPORT0603100KV05
ZD101 093G 64 37 N VPORT0603100KV05
D701 093G 6432P LL4148
D604 093G 6432P LL4148
D603 093G 6432P LL4148
D103 093G 6432P LL4148
D102 093G 6432P LL4148
D101 093G 6432P LL4148
ZD701 093G 39S155 BZT52-C5V6
D602 093G 60S 15 T DIODE RB160M-60TE25 SOD-123 ROHM
D702 093G3004 3 SM340A
E715 715G3620M01000005F MAIN BOARD PCB
126
E715 715G3620M01000005K MAIN BOARD PCB 2nd source
P90T0051101 HEAT SINK 40X38.5X10 FOR U602
P90T0051101 HEAT SINK 40X38.5X10 FOR U401
Q85G 583598 FOAM_ELECTRIC
ADTV92420ABL
040G 45762412B CBPC LABEL
009G6005 1 GP GROUND TERMINAL
CN903 033G327813D CONNECTOR
CN905 033T327812D WAFER 12P PLUG
IC902 056G 139 9 IC EL817M(X) PHOTOCOUPLER DIP-4
IC905 056G 139 9 IC EL817M(X) PHOTOCOUPLER DIP-4
IC907 056G 139 9 IC EL817M(X) PHOTOCOUPLER DIP-4
IC907 056G 139 3B IC PC123Y82FZ0F
IC905 056G 139 3B IC PC123Y82FZ0F
IC902 056G 139 3B IC PC123Y82FZ0F
IC901 056T 379121 IC STR- A6069H DIP-8
Q904 057G 761 7 KTD1691P
Q904 057G 761909 T TRANSISTOR KSD1691YSTU TO-126
R932 061G153M108 59 0.1 OHM +-5% 3W
R934 061G153M108 59 0.1 OHM +-5% 3W
C903 063G107K474 US 0.47UF +-10%
C904 063G107K474 US 0.47UF +-10%
C931 063G210K105BCN MPP CAP 1UF 520V P=15MM
C915 063G211J333 5C C 0.033UF 5% 1000V P=15MM
C905 065G 1K103 2E6921 CAP CER 10NF K 1KV Y5U
C919 065G 3J2206ET 22PF 5% SL 3KV TDK
C920 065G 3J2206ET 22PF 5% SL 3KV TDK
C964 065G306K4712B3 Y1 CAP 470PF +-10% 250VAC CD SERIES
C902 065G306K4712B3 Y1 CAP 470PF +-10% 250VAC CD SERIES
C929 065G306K4712B3 Y1 CAP 470PF +-10% 250VAC CD SERIES
C944 065G306K4712B3 Y1 CAP 470PF +-10% 250VAC CD SERIES
C906 065G306K6812BM Y1 CAP 680PF 10% 250VAC KX
C901 065G306K6812BM Y1 CAP 680PF 10% 250VAC KX
C933 067G 42Z82015K EC 82UF M 450V 18*36MM
C934 067G 42Z82015K EC 82UF M 450V 18*36MM
C950 067G204V331 3K CS CAP 330UF 16V 10*12 MM
C951 067G215A1023KV EC 1000UF 16V M 10*20MM
C922 067G215D4714KV E.C 105℃ CAP 470UF M 25V ED SERIES
C921 067G215S1024KV EC 105℃ CAP 1000UF M 25V
C910 067G215S1026KV EC CAP 1000UF 35V 12.5*25MM
C911 067G215S1026KV EC CAP 1000UF 35V 12.5*25MM
C912 067G215S4716KV CAP 105C 470UF M 35V 10*20
L906 073G 174148 S PFC CHOKE 600UH 10%
L907 073G 253 91 H CHOKE COIL
L905 073G 253 91 H CHOKE COIL
L904 073G 253150 L CHOCK
L901 073L 174 49 LG LINE FILTER
L903 073L 174 49 LG LINE FILTER
L902 073L 174 52 LG CHOKE COIL
T901 080GL52T 5 L2 X'FMR 1.0MH 10%
T902 080TL42T 14 YS X'FMR 600UH YS04160152
F901 084G 41 11 L FUSE 5A 250V
CN901 087G 501 48 S AC SOCKET 3PIN + 3 HOLE
CN901 087G 501 48 DL AC SOCKET 3PIN + 3 HOLE
127
D909 093G 52 70 DIODE 1N5408-P 3A/1000V DO-201AD
D909 093G 52 70 1 1N5408-E(SHORT PIN) 3A/1000V DO-201AD
D909 093G 5255L52T DIDOE 1N5408-E3/73 3A/1000V DO-201AD
0Q1G 340 8106 CR3 SCREW
705TQ861008 NR901 ASS'Y
NR901 061T 58030 WL RST NTCR 3 OHM +-20% 5A THINKING
Q09T 203 8 PIN FOR NR901
705TQ893028 D906/D903/D907 ASS'Y
D906 093G 60298 DIODE SBT15006JST 15A/60V TO-220ML(LS)
D903 093G 60324 DIODE FMWN-2308 30A/80V TO-220
D907 093G 60324 DIODE FMWN-2308 30A/80V TO-220
0M1G1730 8120 SCREW
Q90T0096A01 HEAT SINK
705TQ957049 Q902/Q903 ASS'Y
Q902 057G 667 50 TRA STP10NK60ZFP 10A/600V TO-220FP
Q903 057G 667 50 TRA STP10NK60ZFP 10A/600V TO-220FP
0M1G1730 8120 SCREW
HS5 Q90G0099 2 HEAT SINK
705TQ957066 Q901 ASS'Y
012T 372 2 SILICON
Q901 057G 667 25 STW20NM60
0M1G1730 10120 SCREW 42A9930016
Q90T0096A01 HEAT SINK
705TQ993073 D911 ASS'Y
090G6084 1 HEAT SINK
D911 093G 60298 DIODE SBT15006JST 15A/60V TO-220ML(LS)
0M1G1730 8120 SCREW
705TQ993074 D901 ASS'Y
D901 093G 220 33 DIODE FMXA-1106S
0M1G1730 8120 SCREW
Q90T0176 1 HEAT SINK
705TQ993075 BD901 ASS'Y
BD901 093G 50460 35 BRIDGE GBJ1008 10A/800V GBJ
0M1G1730 10120 SCREW 42A9930016
Q90T0087 2 HEAT SINK
IC906 056G 379104 IC ICE2PCS02H PG-DSO-8
IC904 056G 379112 IC SSC9502S -TL SOP-18
Q906 057G 417 4 PMBS3904/PHILIPS-SMT(04)
Q905 057G 417 12 T KEC 2N3904S-RTK/PS
R976 061G0805000 JF RST CHIPR 0 OHM +-5% 1/8W FENGHUA
R975 061G0805000 JF RST CHIPR 0 OHM +-5% 1/8W FENGHUA
R923 061G0805000 JF RST CHIPR 0 OHM +-5% 1/8W FENGHUA
R976 061G0805000 JT RST CHIPR 0 OHM +- 5% 1/8W TZAI YUAN
R975 061G0805000 JT RST CHIPR 0 OHM +- 5% 1/8W TZAI YUAN
R923 061G0805000 JT RST CHIPR 0 OHM +- 5% 1/8W TZAI YUAN
R921 061G08051001FF RST CHIPR 1KOHM +-1% 1/8W FENGHUA
R921 061G08051001FT RST CHIP 1K 1/8W 1%
R969 061G0805101 JF RST CHIPR 100 OHM +-5% 1/8W FENGHUA
R969 061G0805101 JY RST CHIPR 100OHM +- 5% 1/8W YEGAO
R946 061G0805102 JF RST CHIPR 1K OHM +-5% 1/8W FENGHUA
R966 061G0805102 JF RST CHIPR 1K OHM +-5% 1/8W FENGHUA
R972 061G0805102 JF RST CHIPR 1K OHM +-5% 1/8W FENGHUA
R972 061G0805102 JT RST CHIPR 1K OHM +- 5% 1/8W TZAI YUAN
R966 061G0805102 JT RST CHIPR 1K OHM +- 5% 1/8W TZAI YUAN
128
R946 061G0805102 JT RST CHIPR 1K OHM +- 5% 1/8W TZAI YUAN
R938 061G0805103 JF RST CHIPR 10K OHM +-5% 1/8W FENGHUA
R917 061G0805103 JF RST CHIPR 10K OHM +-5% 1/8W FENGHUA
R911 061G0805103 JF RST CHIPR 10K OHM +-5% 1/8W FENGHUA
R938 061G0805103 JT RST CHIPR 10K OHM +- 5% 1/8W TZAI YUAN
R917 061G0805103 JT RST CHIPR 10K OHM +- 5% 1/8W TZAI YUAN
R911 061G0805103 JT RST CHIPR 10K OHM +- 5% 1/8W TZAI YUAN
R931 061G08051201FF RST CHIPR 1.2KOHM +-1% 1/8W FENGHUA
R931 061G08051201FT RST CHIP R 1K2 1/8W +/-1%
R922 061G08051500FF RST CHIPR 150OHM +-1% 1/8W FENGHUA
R922 061G08051500FT RST CHIPR 150 OHM +-5% 1/8W
R922 061G0805151 JT RST CHIPR 150OHM +-5% 1/8W TZAI YUAN
R930 061G08052001FF RST CHIPR 2KOHM +-1% 1/8W FENGHUA
R930 061G08052001FT RST CHIP 2K 1/8W 1%
R949 061G0805202 JF RST CHIPR 2KOHM +-5% 1/8W FENGHUA
R970 061G0805202 JF RST CHIPR 2KOHM +-5% 1/8W FENGHUA
R949 061G0805202 JT RST CHIP 2K 1/8W 5% TZAI YUAN
R970 061G0805202 JT RST CHIP 2K 1/8W 5% TZAI YUAN
R940 061G0805203 JF RST CHIPR 20KOHM +-5% 1/8W FENGHUA
R940 061G0805203 JT RST CHIPR 20K +-5% 1/8W TZAI YUAN
R927 061G08052052FF RST CHIPR 20.5KOHM +-1% 1/8W FENGHUA
R927 061G08052052FT RST CHIP 20K5 1/8W 1%
R971 061G08052201FF RST CHIPR 2.2KOHM +-1% 1/8W FENGHUA
R945 061G08052202FT RST CHIP 22K 1/8W 1%
R945 061G08052202FY RST CHIPR 22KOHM +-1% 1/8W YAGEO
R947 061G0805221 JF RST CHIPR 220 OHM +-5% 1/8W FENGHUA
R962 061G0805221 JF RST CHIPR 220 OHM +-5% 1/8W FENGHUA
R962 061G0805221 JT RST CHIP 220R 1/8W 5% TZAI YUAN
R947 061G0805221 JT RST CHIP 220R 1/8W 5% TZAI YUAN
R965 061G08052401FF RST CHIPR 2.4KOHM +-1% 1/8W FENGHUA
R925 061G08052402FF RST CHIPR 24KOHM +-1% 1/8W FENGHUA
R925 061G08052402FT RST CHIP 24K 1/8W 1%
R948 061G0805272 JF RST CHIPR 2.7KOHM +-5% 1/8W FENGHUA
R948 061G0805272 JT RST CHIPR 2K7 +-5% 1/8W TZAI YUAN
R926 061G08053001FF RST CHIPR 3KOHM +-1% 1/8W FENGHUA
R926 061G08053001FT RST CHIP R 3K 1/8W +/-1%
R909 061G08053002FF RST CHIPR 30KOHM +-1% 1/8W FENGHUA
R909 061G08053002FT RST CHIP 30K 1/8W 1%
R936 061G0805330 JF RST CHIPR 33 OHM +-5% 1/8W FENGHUA
R936 061G0805330 JY RST CHIPR 33OHM +-5% 1/8W YAGEO
R916 061G0805470 JF RST CHIPR 47OHM +-5% 1/8W FENGHUA
R910 061G0805470 JF RST CHIPR 47OHM +-5% 1/8W FENGHUA
R910 061G0805470 JT RST CHIPR 47OHM +-5% 1/8W TZAI YUAN
R916 061G0805470 JT RST CHIPR 47OHM +-5% 1/8W TZAI YUAN
R924 061G08054701FF RST CHIPR 4.7KOHM +-1% 1/8W FENGHUA
R924 061G08054701FT RST CHIP 4K7 1/8W 1%
R933 061G0805510 JF RST CHIPR 51OHM +-5% 1/8W FENGHUA
R933 061G0805510 JT RST CHIPR 51OHM +-5% 1/8W TZAI YUAN
R929 061G08055101FF RST CHIPR 5.1KOHM +-1% 1/8W FENGHUA
R929 061G08055101FT RST CHIP 5K1 1/8W 1%
R943 061G0805512 JF RST CHIPR 5.1KOHM +-5% 1/8W FENGHUA
R943 061G0805512 JT RST CHIPR 5K1 +-5% 1/8W TZAI YUAN
R942 061G0805513 JF RST CHIPR 51KOHM +-5% 1/8W FENGHUA
R942 061G0805513 JY RST CHIPR 51K +-5% 1/8W YAGEO
129
R928 061G08055602FF RST CHIPR 56KOHM +-1% 1/8W FENGHUA
R928 061G08055602FT RST CHIP R 56K 1/8W +/-1%
R967 061G08056203FF RST CHIPR 620KOHM +-1% 1/8W FENGHUA
R967 061G08056203FT RST CHIP 620K 1/8W 1%
JR910 061G1206000 JF RST CHIPR MAX0R05 1/4W FENGHUA
JR909 061G1206000 JF RST CHIPR MAX0R05 1/4W FENGHUA
JR908 061G1206000 JF RST CHIPR MAX0R05 1/4W FENGHUA
JR907 061G1206000 JF RST CHIPR MAX0R05 1/4W FENGHUA
JR905 061G1206000 JF RST CHIPR MAX0R05 1/4W FENGHUA
JR904 061G1206000 JF RST CHIPR MAX0R05 1/4W FENGHUA
JR903 061G1206000 JF RST CHIPR MAX0R05 1/4W FENGHUA
JR902 061G1206000 JF RST CHIPR MAX0R05 1/4W FENGHUA
JR901 061G1206000 JF RST CHIPR MAX0R05 1/4W FENGHUA
JR910 061G1206000 JT RST CHIPR MAX0R05 1/4W TZAI YUAN
JR909 061G1206000 JT RST CHIPR MAX0R05 1/4W TZAI YUAN
JR908 061G1206000 JT RST CHIPR MAX0R05 1/4W TZAI YUAN
JR907 061G1206000 JT RST CHIPR MAX0R05 1/4W TZAI YUAN
JR905 061G1206000 JT RST CHIPR MAX0R05 1/4W TZAI YUAN
JR904 061G1206000 JT RST CHIPR MAX0R05 1/4W TZAI YUAN
JR903 061G1206000 JT RST CHIPR MAX0R05 1/4W TZAI YUAN
JR902 061G1206000 JT RST CHIPR MAX0R05 1/4W TZAI YUAN
JR901 061G1206000 JT RST CHIPR MAX0R05 1/4W TZAI YUAN
R935 061G12061004FF RST CHIPR 1 MOHM +-1% 1/4W FENGHUA
R939 061G12061004FF RST CHIPR 1 MOHM +-1% 1/4W FENGHUA
R944 061G12061004FF RST CHIPR 1 MOHM +-1% 1/4W FENGHUA
R944 061G12061004FT RST CHIP R 1 MOHM +-1% 1/4W
R939 061G12061004FT RST CHIP R 1 MOHM +-1% 1/4W
R935 061G12061004FT RST CHIP R 1 MOHM +-1% 1/4W
R951 061G1206104 JF RST CHIPR 100KOHM +-5% 1/4W FENGHUA
R952 061G1206104 JF RST CHIPR 100KOHM +-5% 1/4W FENGHUA
R953 061G1206104 JF RST CHIPR 100KOHM +-5% 1/4W FENGHUA
R954 061G1206104 JF RST CHIPR 100KOHM +-5% 1/4W FENGHUA
R951 061G1206104 JT RST CHIPR 100KOHM +-5% 1/4W TZAI YUAN
R952 061G1206104 JT RST CHIPR 100KOHM +-5% 1/4W TZAI YUAN
R953 061G1206104 JT RST CHIPR 100KOHM +-5% 1/4W TZAI YUAN
R954 061G1206104 JT RST CHIPR 100KOHM +-5% 1/4W TZAI YUAN
R964 061G12061504FT RST CHIP 1M5 1/4W 1%
R961 061G12061504FT RST CHIP 1M5 1/4W 1%
R958 061G12061504FT RST CHIP 1M5 1/4W 1%
R905 061G12062004FF RST CHIPR 2MOHM 1% 1/4W FENGHUA
R906 061G12062004FF RST CHIPR 2MOHM 1% 1/4W FENGHUA
R907 061G12062004FF RST CHIPR 2MOHM 1% 1/4W FENGHUA
R907 061G12062004FT RST CHIP R 2MOHM 1/4W +/-1%
R906 061G12062004FT RST CHIP R 2MOHM 1/4W +/-1%
R905 061G12062004FT RST CHIP R 2MOHM 1/4W +/-1%
R908 061G1206202 JF RST CHIPR 2KOHM +-5% 1/4W FENGHUA
R908 061G1206202 JT RST CHIP R 2KOHM 1/4W +/-5%
R941 061G1206221 JF RST CHIPR 220 OHM +-5% 1/4W FENGHUA
R941 061G1206221 JT RST CHIPR 220 OHM +-5% 1/4W TZAI YUAN
R903 061G1206334 JF RST CHIPR 330KOHM +-5% 1/4W FENGHUA
R902 061G1206334 JF RST CHIPR 330KOHM +-5% 1/4W FENGHUA
R901 061G1206334 JF RST CHIPR 330KOHM +-5% 1/4W FENGHUA
R901 061G1206334 JT RST CHIPR 330 KOHM 1/4W TZAI YUAN
R902 061G1206334 JT RST CHIPR 330 KOHM 1/4W TZAI YUAN
130
R903 061G1206334 JT RST CHIPR 330 KOHM 1/4W TZAI YUAN
R955 061G1206339 JF RST CHIPR 3.3 OHM +-5% 1/4W FENGHUA
R955 061G1206339 JT RST CHIPR 3.3 OHM +-5% 1/4W TZAI YUAN
R957 061G1206470 JF RST CHIPR 47 OHM +-5% 1/4W FENGHUA
R956 061G1206470 JF RST CHIPR 47 OHM +-5% 1/4W FENGHUA
R956 061G1206470 JT RST CHIPR 47 OHM +-5% 1/4W TZAI YUAN
R957 061G1206470 JT RST CHIPR 47 OHM +-5% 1/4W TZAI YUAN
R963 061G1206475 JF RST CHIPR 4.7 MOHM +-5% 1/4W FENGHUA
R963 061G1206475 JT RST CHIPR 4.7 MOHM +-5% 1/4W TZAI YUAN
R912 061G1206512 JT RST CHIPR 5.1 KOHM 1/4W TZAI YUAN
R913 061G1206512 JT RST CHIPR 5.1 KOHM 1/4W TZAI YUAN
R914 061G1206512 JT RST CHIPR 5.1 KOHM 1/4W TZAI YUAN
R915 061G1206512 JT RST CHIPR 5.1 KOHM 1/4W TZAI YUAN
R915 061G1206512 JY RST CHIPR 5.1 KOHM 1/4W YAGEO
R914 061G1206512 JY RST CHIPR 5.1 KOHM 1/4W YAGEO
R913 061G1206512 JY RST CHIPR 5.1 KOHM 1/4W YAGEO
R912 061G1206512 JY RST CHIPR 5.1 KOHM 1/4W YAGEO
R919 061G1206759 JF RST CHIPR 7.5 OHM +-5% 1/4W FENGHUA
R919 061G1206759 JT RST CHIPR 7.5 OHM 1/4W TZAI YUAN
R958 061T12061504FY RST CHIP 1M5 1/4W 1%
R961 061T12061504FY RST CHIP 1M5 1/4W 1%
R964 061T12061504FY RST CHIP 1M5 1/4W 1%
C943 065G080510231J 3 CAP CHIP 0805 1N 50V NPO +/-5%
C926 065G080510231J 3 CAP CHIP 0805 1N 50V NPO +/-5%
C941 065G080510231J Y CAP CHIP 0805 1N 50V NPO +/-5%
C916 065G080510232K Y CAP CHIP 0805 1N 50V X7R +/-10%
C907 065G080510232K Y CAP CHIP 0805 1N 50V X7R +/-10%
C940 065G080510332K Y CAP CHIP 0805 10N 50V X7R +/-10%
C963 065G080510432K Y CAP CHIP 0805 100N 50V X7R +/-10%
C955 065G080510432K Y CAP CHIP 0805 100N 50V X7R +/-10%
C952 065G080510432K Y CAP CHIP 0805 100N 50V X7R +/-10%
C945 065G080510432K Y CAP CHIP 0805 100N 50V X7R +/-10%
C937 065G080510432K Y CAP CHIP 0805 100N 50V X7R +/-10%
C930 065G080510432K Y CAP CHIP 0805 100N 50V X7R +/-10%
C927 065G080510432K Y CAP CHIP 0805 100N 50V X7R +/-10%
C923 065G080510432K Y CAP CHIP 0805 100N 50V X7R +/-10%
C909 065G080510432K Y CAP CHIP 0805 100N 50V X7R +/-10%
C917 065G080510522K T CAP CHIP 0805 1UF K 25V X7R
C918 065G080510522K T CAP CHIP 0805 1UF K 25V X7R
C939 065G080510522K T CAP CHIP 0805 1UF K 25V X7R
C913 065G080510537Z 3 CAP CHIP 0805 1U 50V Y5V -20%+80%
C960 065G080522432K Y CAP CHIP 0805 0.22UF K 50V X7R
C961 065G080522432K Y CAP CHIP 0805 0.22UF K 50V X7R
C942 065G080547232K Y CAP CHIP 0805 4700PF K 50V X7R
C959 065G080547232K Y CAP CHIP 0805 4700PF K 50V X7R
C914 065G080547432K Y CAP CHIP 0805 470N 50V X7R +/-10%
C938 065G080547432K Y CAP CHIP 0805 470N 50V X7R +/-10%
C949 065G120622272K 3 CER 1206 2N2 500V X7R 10%
L906 006G 31 4 1.7MM RIVET
CN901 006G 31500 GP EYELET
T902 006G 31502 1.5MM RIVET
IC903 056G 158 12 KIA431A-AT/P TO-92
IC908 056G 158 12 KIA431A-AT/P TO-92
R904 061G 30310852T GP FUSE RESISTOR
131
R950 061G 30347852T GP RST FUSER 0.47OHM +-5% 1W
R968 061T152M12952T RST MOFR 1.2OHM +-5% 2WS
C924 065G 2K1019FT6213 100PF K 2KV SL
C946 065G 2K102 2T6921 CAP CER 1000PF 2KV K Y5P
C947 065G 2K102 2T6921 CAP CER 1000PF 2KV K Y5P
C928 067G 3154797KT EC 4.7UF 50V M 5*11MM
C936 067G215A4704KT EC 47UF 25V 5*11MM
C956 067G215D1017KT EC CAP 100UF 50V 8*12MM
C908 067G215Y1007KT KY50VB10M-TP5 5*11.5
C958 067G215Y1007KT KY50VB10M-TP5 5*11.5
FB906 071G 55 9 T FERRITE BEAD
FB902 071G 55 9 T FERRITE BEAD
FB901 071G 55 29 FERRITE BEAD
FB903 071G 55 29 FERRITE BEAD
FB904 071G 55 29 FERRITE BEAD
FB905 071G 55 29 FERRITE BEAD
ZD906 093G 39 5452T HZ12B2-E
ZD901 093G 3916652T MTZJ15B (13.89-14.62)
ZD902 093G 3916652T MTZJ15B (13.89-14.62)
ZD904 093G 3916752T MTZJ T-72 16B
ZD903 093G 3917152T TZJ T-72 30B
D905 093G 52 6452T DIODE EG01A 0.5A/600V AXIAL-LEAD
D902 093G 64 1152T 1N4148
D904 093G 64 1152T 1N4148
D910 093G 64 1152T 1N4148
D916 093G 64 1152T 1N4148
D917 093G 64 1152T 1N4148
D918 093G 64 1152T 1N4148
ZD906 093G 39G 2 DIODE MTZJ T-72 12B DO-34
D914 093G110050152T DIODE PR1007 1A/1000V 500NS DO-41
D913 093T1080 252T DIODE SARSO1-V1 SANKEN
J918 095G 90 23 JUMPER WIRE
J919 095G 90 23 JUMPER WIRE
J920 095G 90 23 JUMPER WIRE
J921 095G 90 23 JUMPER WIRE
J922 095G 90 23 JUMPER WIRE
J923 095G 90 23 JUMPER WIRE
J924 095G 90 23 JUMPER WIRE
J925 095G 90 23 JUMPER WIRE
J926 095G 90 23 JUMPER WIRE
J927 095G 90 23 JUMPER WIRE
J928 095G 90 23 JUMPER WIRE
J929 095G 90 23 JUMPER WIRE
J930 095G 90 23 JUMPER WIRE
J931 095G 90 23 JUMPER WIRE
J932 095G 90 23 JUMPER WIRE
J933 095G 90 23 JUMPER WIRE
J917 095G 90 23 JUMPER WIRE
J901 095G 90 23 JUMPER WIRE
J902 095G 90 23 JUMPER WIRE
J903 095G 90 23 JUMPER WIRE
J904 095G 90 23 JUMPER WIRE
J905 095G 90 23 JUMPER WIRE
J906 095G 90 23 JUMPER WIRE
132
J907 095G 90 23 JUMPER WIRE
J908 095G 90 23 JUMPER WIRE
J910 095G 90 23 JUMPER WIRE
J911 095G 90 23 JUMPER WIRE
J912 095G 90 23 JUMPER WIRE
J913 095G 90 23 JUMPER WIRE
J914 095G 90 23 JUMPER WIRE
J915 095G 90 23 JUMPER WIRE
J916 095G 90 23 JUMPER WIRE
E715 715G3885P02W30003M POWER BOARD PCB 2nd source
E715 715G3885P02W30003S POWER BOARD PCB
Q51G 6 4509 GLUE_RTV
KEPFAAA1
CN01 033G8032 4F HR CONNECTOR
R04 061G08051001FT RST CHIP 1K 1/8W 1%
R03 061G08051801FT RST CHIP R 1K8 +/-1% 1/8W
R02 061G08052701FF RST CHIPR 2K7 +-1% 1/8W FENGHUA
R02 061G08052701FT RST CHIP 2K7 1/8W 1%
R05 061G08057500FF RST CHIPR 750 OHM +-1% 1/8W FENGHUA
R07 061G08057500FF RST CHIPR 750 OHM +-1% 1/8W FENGHUA
R08 061G08057500FF RST CHIPR 750 OHM +-1% 1/8W FENGHUA
R08 061G08057500FT RST CHIPR 750R +-1% 1/8W TZAI YUAN
R07 061G08057500FT RST CHIPR 750R +-1% 1/8W TZAI YUAN
R05 061G08057500FT RST CHIPR 750R +-1% 1/8W TZAI YUAN
R01 061G08057501FF RST CHIPR 7.5KOHM +-1% 1/8W FENGHUA
SW01 077G 607 2 FD CHIP TACT SW BY FORWARD SFKQGMA2125T-PL
SW02 077G 607 2 FD CHIP TACT SW BY FORWARD SFKQGMA2125T-PL
SW03 077G 607 2 FD CHIP TACT SW BY FORWARD SFKQGMA2125T-PL
SW04 077G 607 2 FD CHIP TACT SW BY FORWARD SFKQGMA2125T-PL
SW05 077G 607 2 FD CHIP TACT SW BY FORWARD SFKQGMA2125T-PL
SW06 077G 607 2 FD CHIP TACT SW BY FORWARD SFKQGMA2125T-PL
SW07 077G 607 2 FD CHIP TACT SW BY FORWARD SFKQGMA2125T-PL
715G3814K01000003S KEY BOARD PCB
IRPFAQC6
U01 056G 627 14 1M IC KSM-2003TN2M-S 37.9KHZ
CN01 033G8032 5F HR CONNECTOR
R001 061G0603153 JY RST CHIPR MAX 15KOHM 1/10W YAGEO
C01 065G060310432K Y CAP CHIP 0603 0.1UF K 50V X7R
LED01 081G 14 24 EL CHIP LED BLUE/DARK RED
ZD01 093G 39S 24 T RLZ 5.6B LLDS
C02 093G 39S501 T LUDZS5.6BT1G BY LRC
715G3821R01000004M IR BOARD PCB

133

You might also like