KEMBAR78
Causative Variables in Second Language Acquisition | PDF | Second Language Acquisition | Human Communication
0% found this document useful (0 votes)
260 views2 pages

Causative Variables in Second Language Acquisition

1. The document discusses causative variables in second language acquisition, specifically focusing on the role of comprehensible input and the affective filter hypothesis. 2. It analyzes several studies that examined the role of environmental factors outside the classroom, such as access to the target language community, and found they were important for acquisition when they provided rich comprehensible input. 3. Schumann's acculturation hypothesis is summarized, proposing that social and cultural integration with the target language group allows for sufficient contact and acquisition of the language.

Uploaded by

Juliet Bataller
Copyright
© © All Rights Reserved
We take content rights seriously. If you suspect this is your content, claim it here.
Available Formats
Download as PDF, TXT or read online on Scribd
0% found this document useful (0 votes)
260 views2 pages

Causative Variables in Second Language Acquisition

1. The document discusses causative variables in second language acquisition, specifically focusing on the role of comprehensible input and the affective filter hypothesis. 2. It analyzes several studies that examined the role of environmental factors outside the classroom, such as access to the target language community, and found they were important for acquisition when they provided rich comprehensible input. 3. Schumann's acculturation hypothesis is summarized, proposing that social and cultural integration with the target language group allows for sufficient contact and acquisition of the language.

Uploaded by

Juliet Bataller
Copyright
© © All Rights Reserved
We take content rights seriously. If you suspect this is your content, claim it here.
Available Formats
Download as PDF, TXT or read online on Scribd
You are on page 1/ 2

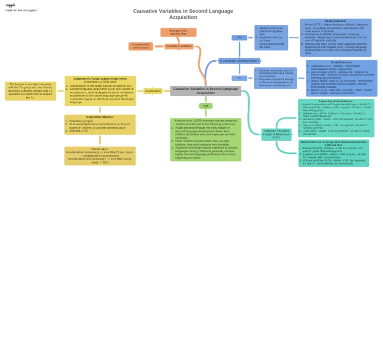
Causative Variables in Second Language

Acquisition
Study Evidence:
1. Briere (1978) - Native American children - Beginner
1. When it is the main level - no outside environment, promotoria is the
Strength of the source of cognitive main source of Spanish
affective filter filter. 2. Krashen et. al (1978)- "Extension" University
YES 2. Beginners who do students - Beginning to Intermediate level - Do not
not have use of English in daily life
Comprehensible environment outside 3. Chihara and Oller (1978): Adult Japanese learners -
Learning Input Causative variables the class Beginning to intermediate level - Foreign language
situation within the little use of English Outside the
class

Is Language teaching helpful?


Study Evidences:
1. Fathaman (1975) - Children - Intermediate -
Classes(public school), playground.
1. Students had a rich source of
2. Hale an Budar (1970) - Adolescents - Beginner to
comprehensible input outside
intermediate - Classes in English, playground, possible
the classroom,
Schumann's Acculturation Hypothesis NO interlanguage interactions
2. They were competent enough
Schumann (1978 b) says: 3. Upshur (1968): Adult in ESL University - Intermediate -
in the second language to be
The learner is socially integrated able to take advantage of it
Classes and seminars given in English, informal
1. Acculturation is the major casual variable in SLA environment available.
with the TL group and, as a result,
2. Second language acquisition is just one aspect of Causative Variables in Second Language 4. Mason (1971) - Adult ESL university - Adult - Course
develops sufficient contact with TL Aculturation
acculturation, and the degree to which the learner Acquisition work in English, Informal environment
speakers to enable him to acquire
acculturates to the target language group will
the TL.
control the degree to which he acquires the target
language Supporting Study Evidences:
(Linguistic environment with Comprehensible Input - LE with CI )
Age
1. Fathman(1975) - Children; LOR=1-3 years - LE with CI: Public
School/Playground
2. Walberd et al. (1978) - Children - 0-12 years - LE with CI:
Supporting Studies: Public School/Playground
3. Murakami (1980) - Adults - LOR: not reported - LE with CI: Full-
1. Heidelberg project Krashen et al. (1978) reviewed various empirical time university
2. SLA and pidgitization-decreolization continuum studies and derived at the following evidences: 4. Oller et al. (1980) - Adults - LOR: not reported - LE with CI:
based on Alberto, a Spanish speaking adult 1. Adults proceed through the early stages of Full-time university
3. Stauble(1978) second language development faster than Exposure Variables 5. Caroll (1967) - Adults - LOR: 1yr/summer - LE with CI: Junior
children do (where time and exposure are held Length of Residence year abroad
constant). (LOR)
2. Older children acquire faster than younger Study Evidences showing weak relationship between
children, time and exposure held constant. LOR and SLA
Conclusion: 3. Acquirers who begin natural exposure to second 1. Ekstrand (1976) - Children - LOR:10.4 months - LE
Acculturation (necessary) --> Low filter/Comp. input - languages during childhood generally achieve with CI: public School/Playground
-> pidgitization-decreolization higher second language proficiency than those 2. Krashen et al. (1978) - Adults - LOR: 4 years - LE with
beginning as adults. CI: variable, little, not necessary
Acculturation (not necessary) --> Low filter/Comp. 3. Chihara and Oller(1978) - Adults - LOR: Not reported -
input --> SLA LE with CI: Travel abroad, not nececssarily

You might also like