KEMBAR78
Ame 8800 | PDF | Capacitor | Voltage
0% found this document useful (0 votes)
213 views20 pages

Ame 8800

The document describes the AME8800/8811 family of positive, linear regulators that feature low quiescent current and low dropout voltage, making them ideal for battery applications. The regulators come in SOT-23, SOT-25, SOT-89 and TO-92 packages and have features like thermal shutdown, current limiting, and current fold-back to prevent failure under extreme operating conditions. They are stable with an output capacitance of 2.2uF or greater and are suitable for use in applications like portable electronics, wireless devices, and battery powered devices.

Uploaded by

Alekseyyy
Copyright
© © All Rights Reserved
We take content rights seriously. If you suspect this is your content, claim it here.
Available Formats
Download as PDF, TXT or read online on Scribd
0% found this document useful (0 votes)
213 views20 pages

Ame 8800

The document describes the AME8800/8811 family of positive, linear regulators that feature low quiescent current and low dropout voltage, making them ideal for battery applications. The regulators come in SOT-23, SOT-25, SOT-89 and TO-92 packages and have features like thermal shutdown, current limiting, and current fold-back to prevent failure under extreme operating conditions. They are stable with an output capacitance of 2.2uF or greater and are suitable for use in applications like portable electronics, wireless devices, and battery powered devices.

Uploaded by

Alekseyyy
Copyright
© © All Rights Reserved
We take content rights seriously. If you suspect this is your content, claim it here.
Available Formats
Download as PDF, TXT or read online on Scribd
You are on page 1/ 20

AME, Inc.

AME8800 / 8811 300mA CMOS LDO

n General Description n Features


The AME8800/8811 family of positive, linear regula- l Very Low Dropout Voltage
tors feature low quiescent current (30µA typ.) with low
l Guaranteed 300mA Output
dropout voltage, making them ideal for battery applica-
tions. The space-saving SOT-23, SOT-25, SOT-89 and l Accurate to within 1.5%
TO-92 packages are attractive for "Pocket" and "Hand l 30µA Quiescent Current
Held" aplications.
l Over-Temperature Shutdown
These rugged devices have both Thermal Shutdown, l Current Limiting
and Current Fold-back to prevent device failure under l Short Circuit Current Fold-back
the "Worst" of operating conditions.
l Space-Saving SOT-23, SOT-25, SOT-89 and
The AME8800/8811 is stable with an output capacitance TO-92 Package
of 2.2µF or greater. l Factory Pre-set Output Voltages
l Low Temperature Coefficient

n Applications
l Instrumentation
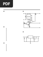
n Functional Block Diagram l Portable Electronics
l Wireless Devices
l Cordless Phones
IN OUT
l PC Peripherals
l Battery Powered Widgets
Overcurrent
Shutdown l Electronic Scales

Thermal R1
Shutdown
n Typical Application

AMP IN AME8800 OUT


IN AME8811 O U T
GND

C1 C2
5V
1 µF 2.2µF
V ref =1.215V R2

GND

1
AME, Inc.
AME8800 / 8811 300mA CMOS LDO

n Pin Configuration

TO-92
Front View

AME8800 AME8811
1. GND 1. VOUT
2. VIN 2. GND
3. VOUT 3. VIN

1 2 3

SOT-23 SOT-25 SOT-89


Top View Top View Top View

3 5 4

1 2 1 2 3 1 2 3

1. GND 1. GND 4. NC AME8800 AME8811


2. VOUT 2. VIN 5. NC
3. VIN 1. GND 1. VOUT
3. VOUT 2. VIN 2. GND
3. VOUT 3. VIN

2
AME, Inc.
AME8800 / 8811 300mA CMOS LDO

n Ordering Information (contd.)


P a rt Num be r M a rkin g Ou tput P a cka ge Op e ra ting Te m p.

A M E 8800A E E T A A A ww 3.3V S OT-23 -40 O C to + 85 O C

A M E 8800B E E T A A B ww 3.0V S OT-23 -40 O C to + 85 O C

A M E 8800CE E T A A Cww 2.8V S OT-23 -40 O C to + 85 O C

A M E 8800DE E T A A Dww 2.5V S OT-23 -40 O C to + 85 O C

A M E 8800E E E T A A E ww 3.8V S OT-23 -40 O C to + 85 O C

A M E 8800FE E T A B Nww 3.6V S OT-23 -40 O C to + 85 O C

A M E 8800GE E T A CDww 3.5V S OT-23 -40 O C to + 85 O C

A M E 8800HE E T A E Dww 2.7V S OT-23 -40 O C to + 85 O C

A M E 8800IE E T A E Lww 3.4V S OT-23 -40 O C to + 85 O C

A M E 8800JE E T A GNww 2.85V S OT-23 -40 O C to + 85 O C

A M E 8800K E E T A HP ww 3.7V S OT-23 -40 O C to + 85 O C

A M E 8800LE E T A JW ww 1.5V S OT-23 -40 O C to + 85 O C

A M E 8800M E E T A JXww 1.8V S OT-23 -40 O C to + 85 O C

A M E 8800NE E T A K Gww 2.9V S OT-23 -40 O C to + 85 O C

A M E 8800OE E T A K Hww 3.1V S OT-23 -40 O C to + 85 O C

A M E 8800A E E V A B Rww 3.3V S OT-25 -40 O C to + 85 O C

A M E 8800B E E V A B S ww 3.0V S OT-25 -40 O C to + 85 O C

A M E 8800CE E V A B Tww 2.8V S OT-25 -40 O C to + 85 O C

A M E 8800DE E V A B Uww 2.5V S OT-25 -40 O C to + 85 O C

A M E 8800E E E V A B V ww 3.8V S OT-25 -40 O C to + 85 O C

A M E 8800FE E V A B W ww 3.6V S OT-25 -40 O C to + 85 O C

A M E 8800GE E V A CE ww 3.5V S OT-25 -40 O C to + 85 O C

A M E 8800HE E V A E E ww 2.7V S OT-25 -40 O C to + 85 O C

3
AME, Inc.
AME8800 / 8811 300mA CMOS LDO

n Ordering Information (contd.)


P a rt Nu m b e r M a rking O u tp ut P a cka g e O p e ra ting Te m p.

A M E 8800IE E V A E M ww 3.4V S O T-25 -40 O C to + 85 O C

A M E 8800JE E V A G O ww 2.85V S O T-25 -40 O C to + 85 O C

A M E 8800K E E V A HQ ww 3.7V S O T-25 -40 O C to + 85 O C

A M E 8800LE E V A JUww 1.5V S O T-25 -40 O C to + 85 O C

A M E 8800M E E V A JV ww 1.8V S O T-25 -40 O C to + 85 O C

A M E 8800NE E V A K Iww 2.9V S O T-25 -40 O C to + 85 O C

A M E 8800O E E V A K Jww 3.1V S O T-25 -40 O C to + 85 O C


A 8800
A M E 8800A E F T 3.3V S O T-89 -40 O C to + 85 O C
A E Fww
A 8800
A M E 8800B E F T 3.0V S O T-89 -40 O C to + 85 O C
B E Fww
A 8800
A M E 8800CE F T 2.8V S O T-89 -40 O C to + 85 O C
CE Fww
A 8800
A M E 8800DE F T 2.5V S O T-89 -40 O C to + 85 O C
DE Fww
A 8800
A M E 8800E E F T 3.8V S O T-89 -40 O C to + 85 O C
E E Fww
A 8800
A M E 8800FE FT 3.6V S O T-89 -40 O C to + 85 O C
F E Fww
A 8800
A M E 8800G E F T 3.5V S O T-89 -40 O C to + 85 O C
G E Fww
A 8800
A M E 8800HE F T 2.7V S O T-89 -40 O C to + 85 O C
HE Fww
A 8800
A M E 8800IE FT 3.4V S O T-89 -40 O C to + 85 O C
IE Fww
A 8800
A M E 8800JE F T 2.85V S O T-89 -40 O C to + 85 O C
JE F ww
A 8800
A M E 8800K E F T 3.7V S O T-89 -40 O C to + 85 O C
K E Fww
A 8800
A M E 8800LE FT 1.5V S O T-89 -40 O C to + 85 O C
LE F ww
A 8800
A M E 8800M E F T 1.8V S O T-89 -40 O C to + 85 O C
M E F ww
A 8800
A M E 8800NE F T 2.9V S O T-89 -40 O C to + 85 O C
NE Fww
A 8800
A M E 8800O E F T 3.1V S O T-89 -40 O C to + 85 O C
O E Fww
A 8800
A M E 8800S E F T 5.0V S O T-89 -40 O C to + 85 O C
S E Fww

4
AME, Inc.
AME8800 / 8811 300mA CMOS LDO

n Ordering Information (contd.)


Part Number Marking Output Package Operating Temp.
AME
8800
AME8800AEAT 3.3V TO-92 -40OC to +85OC
AEAT
yyww
AME
8800
AME8800BEAT 3.0V TO-92 -40OC to +85OC
BEAT
yyww
AME
8800
AME8800CEAT 2.8V TO-92 -40OC to +85OC
CEAT
yyww
AME
8800
AME8800DEAT 2.5V TO-92 -40OC to +85OC
DEAT
yyww
AME
8800
AME8800EEAT 3.8V TO-92 -40OC to +85OC
EEAT
yyww
AME
8800
AME8800FEAT 3.6V TO-92 -40OC to +85OC
FEAT
yyww
AME
8800
AME8800GEAT 3.5V TO-92 -40OC to +85OC
GEAT
yyww
AME
8800
AME8800HEAT 2.7V TO-92 -40OC to +85OC
HEAT
yyww

5
AME, Inc.
AME8800 / 8811 300mA CMOS LDO

n Ordering Information (contd.)


Part Number Marking Output Package Operating Temp.
AME
8800
AME8800IEAT 3.4V TO-92 -40OC to +85OC
IEAT
yyww
AME
8800
AME8800JEAT 2.85V TO-92 -40OC to +85OC
JEAT
yyww
AME
8800
AME8800KEAT 3.7V TO-92 -40OC to +85OC
KEAT
yyww
AME
8800
AME8800LEAT 1.5V TO-92 -40OC to +85OC
LEAT
yyww
AME
8800
AME8800MEAT 1.8V TO-92 -40OC to +85OC
MEAT
yyww
AME
8800
AME8800NEAT 2.9V TO-92 -40OC to +85OC
NEAT
yyww
AME
8800
AME8800OEAT 3.1V TO-92 -40OC to +85OC
OEAT
yyww

6
AME, Inc.
AME8800 / 8811 300mA CMOS LDO

n Ordering Information (contd.)


Part Number Marking Output Package Operating Temp.
AME
8811
AME8811AEAT 3.3V TO-92 -40OC to +85OC
AEAT
yyww
AME
8811
AME8811BEAT 3.0V TO-92 -40OC to +85OC
BEAT
yyww
AME
8811
AME8811CEAT 2.8V TO-92 -40OC to +85OC
CEAT
yyww
AME
8811
AME8811DEAT 2.5V TO-92 -40OC to +85OC
DEAT
yyww
AME
8811
AME8811EEAT 3.8V TO-92 -40OC to +85OC
EEAT
yyww
AME
8811
AME8811FEAT 3.6V TO-92 -40OC to +85OC
FEAT
yyww
AME
8811
AME8811GEAT 3.5V TO-92 -40OC to +85OC
GEAT
yyww
AME
8811
AME8811HEAT 2.7V TO-92 -40OC to +85OC
HEAT
yyww

7
AME, Inc.
AME8800 / 8811 300mA CMOS LDO

n Ordering Information (contd.)


Part Number Marking Output Package Operating Temp.
AME
8811
AME8811IEAT 3.4V TO-92 -40OC to +85OC
IEAT
yyww
AME
8811
AME8811JEAT 2.85V TO-92 -40OC to +85OC
JEAT
yyww
AME
8811
AME8811KEAT 3.7V TO-92 -40OC to +85OC
KEAT
yyww
AME
8811
AME8811LEAT 1.5V TO-92 -40OC to +85OC
LEAT
yyww
AME
8811
AME8811MEAT 1.8V TO-92 -40OC to +85OC
MEAT
yyww
AME
8811
AME8811NEAT 2.9V TO-92 -40OC to +85OC
NEAT
yyww
AME
8811
AME8811OEAT 3.1V TO-92 -40OC to +85OC
OEAT
yyww

8
AME, Inc.
AME8800 / 8811 300mA CMOS LDO

n Ordering Information

Part Number Marking Output Package Operating Temp.


A8811
AME8811AEFT 3.3V SOT-89 -40OC to +85OC
AEFww
A8811
AME8811BEFT 3.0V SOT-89 -40OC to +85OC
BEFww
A8811
AME8811CEFT 2.8V SOT-89 -40OC to +85OC
CEFww
A8811
AME8811DEFT 2.5V SOT-89 -40OC to +85OC
DEFww
A8811
AME8811EEFT 3.8V SOT-89 -40OC to +85OC
EEFww
A8811
AME8811FEFT 3.6V SOT-89 -40OC to +85OC
FEFww
A8811
AME8811GEFT 3.5V SOT-89 -40OC to +85OC
GEFww
A8811
AME8811HEFT 2.7V SOT-89 -40OC to +85OC
HEFww
A8811
AME8811IEFT 3.4V SOT-89 -40OC to +85OC
IEFww
A8811
AME8811JEFT 2.85V SOT-89 -40OC to +85OC
JEFww
A8811
AME8811KEFT 3.7V SOT-89 -40OC to +85OC
KEFww
A8811
AME8811LEFT 1.5V SOT-89 -40OC to +85OC
LEFww
A8811
AME8811MEFT 1.8V SOT-89 -40OC to +85OC
MEFww
A8811
AME8811NEFT 2.9V SOT-89 -40OC to +85OC
NEFww
A8811
AME8811OEFT 3.1V SOT-89 -40OC to +85OC
OEFww

Please consult AME sales office or authorized Rep./Distributor for other output voltage and package typeavailability.

9
AME, Inc.
AME8800 / 8811 300mA CMOS LDO

n Absolute Maximum Ratings:

Parameter Maximum Unit


Input Voltage 8 V

Output Current PD / (VIN - V O) mA

Output Voltage GND - 0.3 to VIN + 0.3 V

ESD Classification B

n Recommended Operating Conditions:

Parameter Rating Unit


Ambient Temperature Range o
-40 to +85 C

Junction Temperature o
-40 to +125 C

Caution: Stress above the listed absolute rating may cause permanent damage to the device

10
AME, Inc.
AME8800 / 8811 300mA CMOS LDO

n Thermal Information

Parameter Maximum Unit

SOT-23 110

SOT-25 81
o
Thermal Resistance (θjc ) C/W
SOT-89 38

TO-92 80

SOT-23 325

SOT-25 260
o
Thermal Resistance (θja) C/W
SOT-89 180

TO-92 180

SOT-23 300

SOT-25 380
Internal Power Dissipation (PD)
o
SOT-89 550 mW
(∆ T = 100 C)
SOT-89 2750*

TO-92 625
o
Maximum Junction Temperature 150 C
Maximum Lead Temperature ( 10 Sec) o
300 C
* With heat sink capable of twice times the θjc

Caution: Stress above the listed absolute rating may cause permanent damage to the device

11
AME, Inc.
AME8800 / 8811 300mA CMOS LDO

n Electrical Specifications
TA = 25 o C unless otherwise noted
Parameter Symbol Test Condition Min Typ Max Units
Input Voltage VIN Note 1 7 V
Output Voltage Accuracy VO IO=1mA -1.5 1.5 %
1.4V<VO(NOM)<=2.0V 1300
IO=300mA See
Dropout Voltage VDROPOUT 2.0V<VO(NOM)<=2.8V 400 mV
VO=VONOM -2.0% chart
2.8V<VO(NOM) 300
Output Current IO VO>1.2V 300 mA
Current Limit ILIM VO>1.2V 300 450 mA
Short Circuit Current ISC VO<0.8V 150 300 mA
Quiescent Current IQ IO=0mA 30 50 µA
Ground Pin Current IGND IO=1mA to 300mA 35 µA
IO=1mA VO < 2.0V -0.15 0.15
Line Regulation REGLINE VIN=VO+1 to 2.0V<=VO < 4.0V -0.1 0.02 0.1 %
VO+2 4.0V <= Vo -0.4 0.2 0.4
Load Regulation REGLOAD IO=1mA to 300mA -1 0.2 1 %
Over Temerature Shutdown OTS 150 o
C
Over Temerature Hysterisis OTH 30 o
C
VO Temperature Coefficient TC 30 ppm/oC
f=1kHz 50
IO=100mA
Power Supply Rejection PSRR f=10kHz 20 dB
CO=2.2µF
f=100kHz 15
f=10Hz to 100kHz
Output Voltage Noise eN Co=2.2µF 30 µVrms
IO=10mA

Note1:VIN(min)=VOUT+VDROPOUT

12
AME, Inc.
AME8800 / 8811 300mA CMOS LDO

n Detailed Description n External Capacitors


The AME8800/8811 family of CMOS regulators con- The AME8800/8811 is stable with an output capacitor
tain a PMOS pass transistor, voltage reference, error to ground of 2.2µF or greater. Ceramic capacitors have
amplifier, over-current protection, and thermal shut- the lowest ESR, and will offer the best AC performance.
down. Conversely, Aluminum Electrolytic capacitors exhibit
the highest ESR, resulting in the poorest AC response.
The P-channel pass transistor receives data from the Unfortunately, large value ceramic capacitors are com-
error amplifier, over-current shutdown, and thermal pro- paratively expensive. One option is to parallel a 0.1uF
tection circuits. During normal operation, the error am- ceramic capacitor with a 10uF Aluminum Electrolytic.
plifier compares the output voltage to a precision refer- The benefit is low ESR, high capacitance, and low over-
ence. Over-current and Thermal shutdown circuits be- all cost.
come active when the junction temperature exceeds
150oC, or the current exceeds 300mA. During thermal A second capacitor is recommended between the input
shutdown, the output voltage remains low. Normal op- and ground to stabilize VIN. The input capacitor should
eration is restored when the junction temperature drops be at least 0.1µF to have a beneficial effect.
below 120oC.
All capacitors should be placed in close proximity to
The AME8800/8811 switches from voltage mode to cur- the pins. A "Quiet" ground termination is desirable.
rent mode when the load exceeds the rated output cur- This can be achieved with a "Star" connection.
rent. This prevents over-stress. The AME8800/8811
also incorporates current foldback to reduce power dis-
sipation when the output is short circuited. This feature
becomes active when the output drops below 0.8 volts,
and reduces the current flow by 65%. Full current is
restored when the voltage exceeds 0.8 volts.

13
AME, Inc.
AME8800 / 8811 300mA CMOS LDO

Load Step ( 1mA-300mA)


Ground Current vs. Input Voltage
45

Vo(5mV/DIV)
40 C L =2.2µF
Output
C I N =2.2µF
µA)

35 85 O C
Ground Current (µ

30
25
25 O C
20

IL(200mA/DIV)
15

10 IL o a d
5
0 0
0 1 2 3 4 5 6 7 8 TIME( 20mS/DIV)
Input Voltage (V)

Drop Out Voltage vs Output Voltage Drop Out Voltage vs Load Current
300 250
Top to bottom
V O U T =2.5V
Drop Out Voltage (mV)

250
200
Dropout Voltage (mV)

V O U T =2.8V
V O U T =3.0V
200 IL O A D = 3 0 0 m A V O U T =3.3V
150
V O U T =3.5V
150 V O U T =3.8V
IL O A D = 2 0 0 m A
100
100
IL O A D = 1 0 0 m A
50
50

0 0
2.5 2.75 3 3.25 3.5 3.75 4 0 50 100 150 200 250 300
Output Voltage (V) Load Current (mA)

Power Supply Rejection Ratio Short Circuit Response


0
ILOAD (400mA/DIV)

R L O A D =100Ω
-10
R S H O R T =0.1Ω
C L =2.2µF Tantalum 100mA
-20
C B Y P =0
PSRR (dB)

-30

-40 0
-50
VOUT (1V/DIV)

100mA 10mA
-60
1mA
-70
100 µA 100 µA
-80
0
1.0E+01 1.0E+03 1.0E+05 1.0E+07 TIME (2mS/DIV)

Frequency (Hz)
14
AME, Inc.
AME8800 / 8811 300mA CMOS LDO

Overtemperature Shutdown
Current Limit Response
I OUT (200mA/DIV)

IOUT (200mA/DIV)
R L O A D =3.3Ω

0 0
R L O A D =6.6Ω
VOUT (1V/DIV)

VOUT (1V/DIV)
0 0
TIME (0.5Sec/DIV) TIME (2mS/DIV)

Transient Line Response


Noise Measurement
VIN (1V/DIV)

VIN DC = 5.0V
CL = 2.2µF
Vo (1mV/ DIV)

NO FILTER CL = 2.2µF
VO (1mV/DIV)

TIME (2mS/DIV)
TIME (20mS/DIV)

Safe Operating Area


Output Current (mA)

75 O C rise SOT-223

DPAK-2

With HS capable of twice θjc

Input-Output Voltage Differential (V) 15


AME, Inc.
AME8800 / 8811 300mA CMOS LDO

Stability vs. ESR vs I LOAD Stability vs. ESR vs I LOAD


10000 10000
Unstable Region Unstable Region
1000 1000
C L =1µF
100 100 C L =2µF
Ω)
ESR (Ω

Ω)
ESR (Ω
10 Stable Region 10 Stable Region

1 1

0.1 0.1
Untested Region
Untested Region
0.01 0.01
0 50 100 150 200 0 50 100 150 200
ILOAD (mA) ILOAD (mA)

Stability vs. ESR vs I LOAD


Stability vs. ESR vs I LOAD 10000
10000 Unstable Region
Unstable Region 1000
1000 C L =10µF
100
C L =3µF
100
Ω)

10
ESR (Ω

Stable Region
Ω)
ESR (Ω

10 Stable Region 1

1 0.1

0.1 0.01
Untested Region
Untested Region 0.001
0.01
0 50 100 150 200
0 50 100 150 200
ILOAD (mA)
ILOAD (mA)

16
AME, Inc.
AME8800 / 8811 300mA CMOS LDO

Quiescent Current vs. Temp. Dropout Voltage vs. Temp.


Quiescent Current @ 5V (uA)

35 220

Dropout Voltage @ 300mA


34 210
33 200
32
V OUT= 3 V
190

(mV)
31 180
30 170
29
160
28
150
27 -45 -5 25 55 85
-45 -5 25 55 85
Temperature (0C) Temperature (0C)

Load Regulation vs. Temp.


0.58
0.56
Load Regulation (%)

0.54
0.52
0.50
0.48
0.46
0.44
0.42
0.40
-45 -5 25 55 85
0
Temperature ( C)

17
AME, Inc.
AME8800 / 8811 300mA CMOS LDO

n Package Dimension
SOT-23

M IL LIM ET ERS INCHES


S YM BOL S
M IN M AX M IN M AX
A 1.00 1.40 0.0394 0.0551
A1 0.00 0.15 0.0000 0.0059
A2 0.70 1.25 0.0276 0.0492
b 0.35 0.50 0.0138 0.0197
C 0.09 0.25 0.0035 0.0098
D 2.70 3.10 0.1063 0.1220
E 1.40 1.80 0.0551 0.0709
e 1.90 BS C 0.0748 BS C
H 2.60 3.00 0.1024 0.1181
L 0.35 0.55 0.0138 0.0197
θ1 0o 9o 0o 9o
R 0.95(T YP ) 0.0374(TYP )

SOT-25

MILLIMETERS INCHES
SYMBOLS
MIN MAX MIN MAX
A 1.00 1.45 0.0394 0.0571
A1 0.00 0.15 0.0000 0.0591
A2 0.70 1.25 0.0276 0.0492
b 0.35 0.55 0.0138 0.0217
C 0.08 0.25 0.0031 0.0098
D 2.70 3.10 0.1063 0.1220
E 1.40 1.80 0.0551 0.0709
e 1.90 BSC 0.07480 BSC
H 2.60 3.00 0.1024 0.1181
L 0.30 - 0.0118 -
θ1
° ° ° °
0 10 0 10
S1 0.85 1.05 0.0335 0.0413

18
AME, Inc.
AME8800 / 8811 300mA CMOS LDO

n Package Dimension
SOT-89

MILLIMETERS INCHES
S YMB OLS
MIN MAX MIN MAX
A 1.40 1.60 0.0551 0.0630
A1 0.89 - 0.0350 -
b 0.36 0.52 0.0142 0.0205
b1 0.41 0.56 0.0161 0.0220
C 0.35 0.44 0.0138 0.0173
D 4.40 4.60 0.1732 0.1811
D1 1.35 1.83 0.0531 0.0720
HE - 4.25 - 0.1673
E 2.29 2.60 0.0902 0.1024
e 2.90 3.10 0.1142 0.1220
H 0.35 0.70 0.0138 0.0276
S1 1.40 1.60 0.0551 0.0630

TO-92

MILLIMETERS INCHES
SYMBOLS
MIN MAX MIN MAX
A 4.32 4.95 0.170 0.195
b 0.36 0.51 0.014 0.020
E 3.30 3.94 0.130 0.155
e 2.41 2.67 0.095 0.105
e1 1.14 1.40 0.045 0.055
L 12.70 15.49 0.500 0.610
R 2.16 2.41 0.085 0.095
S1 1.14 1.52 0.045 0.060
W 0.41 0.56 0.016 0.022
D 4.45 4.95 0.175 0.195
a 4° 6° 4° 6°

NOTE:
1. PACKAGE OUTLINE EXCLUSIVE OF ANY MOLD FLASHES
DIMENSION
2. PACKAGE OUTLINE EXCLUSIVE OF BURR DIMENSION

19
www.ame.com.tw
E-Mail: info@ame.com.tw

Life Support Policy:


These products of AME, Inc. are not authorized for use as critical components in
life-support devices or systems, without the express written approval of the president
of AME, Inc.
AME, Inc. reserves the right to make changes in the circuitry and specifications of its devices and
advises its customers to obtain the latest version of relevant information.
 AME, Inc. , January 2002
Document: 2006-DS8800/8811-F

U.S. Headquarter Corporate Headquarter


Analog Microelectronics, Inc. AME, Inc.
3100 De La Cruz Blvd. Suite 201 2F, 189 Kang-Chien Road, Nei-Hu District
Santa Clara, CA. 95054-2046 Taipei 114, Taiwan, R.O.C.
Tel : (408) 988-2388 Tel : 886 2 2627-8687
Fax: (408) 988-2489 Fax : 886 2 2659-2989

You might also like