KEMBAR78
Process Flow For OB Operations: Equipment Required | PDF | Printer (Computing) | Computer Engineering
0% found this document useful (0 votes)
52 views10 pages

Process Flow For OB Operations: Equipment Required

The document outlines the process flow for order fulfillment operations at an e-commerce company. It details the equipment, software, and setup required, as well as steps for pick task creation, order picking, packing, sorting, and carrier handover. Key steps include printing pick lists, scanning SKUs during packing, generating shipping labels and invoices, sorting shipments by carrier, scanning tracking IDs during manifest generation, and obtaining signed proof of delivery documents. The overall goal is to efficiently process customer orders and hand them over to carriers for delivery by the expected ship date.
Copyright
© © All Rights Reserved
We take content rights seriously. If you suspect this is your content, claim it here.
Available Formats
Download as PDF, TXT or read online on Scribd
0% found this document useful (0 votes)
52 views10 pages

Process Flow For OB Operations: Equipment Required

The document outlines the process flow for order fulfillment operations at an e-commerce company. It details the equipment, software, and setup required, as well as steps for pick task creation, order picking, packing, sorting, and carrier handover. Key steps include printing pick lists, scanning SKUs during packing, generating shipping labels and invoices, sorting shipments by carrier, scanning tracking IDs during manifest generation, and obtaining signed proof of delivery documents. The overall goal is to efficiently process customer orders and hand them over to carriers for delivery by the expected ship date.
Copyright
© © All Rights Reserved
We take content rights seriously. If you suspect this is your content, claim it here.
Available Formats
Download as PDF, TXT or read online on Scribd
You are on page 1/ 10

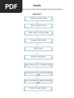
Process flow for OB Operations

Equipment Required:
1. PDF Printer, Shipping label printer (GX 430 T/TSC DA 300), Gift Card Printer (GC 420T).
2. Computer system with multi USB hub
3. 2 Internet connections (min 4MBPS)
4. Scanner (1* for order processing per pack station and 1 for manifesting/handover)
5. Power backup (Min backup 5- 8 hrs)
6. A5 papers for invoice and manifest
7. Packing table
8. Consumables (Boxes/Amazon prime tapes/Tape dispenser/Pslip pouches/Gift wrap paper/Gift
card/Gift Ribbon/Shipping label roll)

Software Requirement:
1. Google chrome installed in system.
2. Access to Dropship 2.0.
3. QZ tray installed in system which is to be used for order processing (Version greater than 2.05-
https://qz.io/download/).
4. Java to be installed in system which is to be used for order processing (Version greater than 8 -
https://java.com/en/download/).
5. Shipping label printer/Gift card printer/PDF printer installed and connected in system which is to
be used for order processing.

Pack station setup (One time process):

1. Associate clicks on “Settings” available on left hand down on dropship 2.0

2. Click on Printer settings


3. Printers will get auto populated in the respective tabs (Ensure all printers are connected to
system).

4. Associate selects the printers from drop down for Shipping label/invoice/Gift card/SKU (shipping
label printer can be selected- not used) and then click on Save.

a. Shipping label Printer – Zebra GX 430T/TSC DA 300/TSC TTP 345


b. Gift Card Printer – Zebra GC 420 T
c. Invoice Printer – Any PDF printer
d. SKU – Shipping label printer can be selected.
Process flow:

Pick task creation:


1. Associate to click on orders tab on dropship 2.0
2. Click on Pick

3. Pick list would have been auto generated in the “NEW” tab (Batch size can be customized as per
requirement form Pick list preference option available in pick option, suggested is 40 orders for
single and 20 orders for Multi).
4. Click on Print – pick list will be printed on A4 paper and that batch would move from “NEW” to
“ACTIVE/COMPLETE” tab (Pick list has content such as Pick task id , FNSKU’s and their qty, Bin
number and title of the product, number of order in the pick tasks).
Picking:
5. Pick list is handed over to picker which goes to Bin number and picks up SKU’s in a cart (Pick list
has details of FNSKU’s to be picked from dedicated bins)
6. Picker returns with all products, pick list in the cart and hands over the same to associate
(Packer) on system.

Order processing and Packing:

7. Associate then clicks on Pack on dropship 2.0

8. Enters/Scan the pick task id from the pick list provided by picker.

9. Now a product is picked from the cart and FNSKU sticker is scanned in the tab provided for
scanning FNSKU.
10. Now next tab is to select the Box type for the product – associate can choose “recommended
box” from the option or select any of the box type from the drop down (Ideally Box type is
recommended by system, you can change as per requirement).

11. Post selecting box – Click on confirm and print, Shipping label and Invoice gets auto generated
from Shipping label printer/PDF printer respectively.
12. Tracking id from shipping label is scanned in the tab for scanning tracking id on dropship 2.0
13. In the meanwhile associate will pack the product in the recommended box. Invoice is placed
inside the box and shipping label is pasted on packed product.
14. Now associate repeats the step 9-14 until all the FNSKU’s in the pick tasks are packed.

Sorting:
15. Seller to ensure all the shipments are processed before Exsd timing (Exsd – Expected ship date –
14:00 Hrs)
16. Associate will sort all the shipments as per carrier and place them in demarcated area for
carriers post Exsd timing (Pre arrival of carriers)

Handover and Manifest generation:


17. Once the carrier arrives, associate clicks on Ship button in dropship 2.0
18. Then clicks on Handover tab

19. Selects the carrier name which has reported for pick up from the dropdown

20. Enters the vehicle number (Carrier’s vehicle).


21. Enter the pickup associate’s name
22. Enter the authentication code (Node id-DD/MM/YYYY, eg: QNXX-12/02/2018)
23. Clicks on Create

24. Associate now scans the tracking id from the shipping label available on package.

25. Step 25 is repeated until all the shipments for the carriers is scanned.
26. Post scanning all shipments associate clicks on Review
27. Clicks on Submit

28. Click on Print (2 POD copies are to be generated, 1 for carrier and 1 for seller’s record).

29. Associate take signed POD copy from carrier and share the other copy along with company seal
with carrier.
30. Step 18 – 30 is repeated until all the shipments for different carriers gets handed over as when
carrier arrives as per timeslot provided (Timeslot to be provided by seller post discussion with
Operations team and local carrier poc so that no two carrier arrives in the same timeslot).

You might also like