KEMBAR78
Ame Assignment | PDF | Instruction Set | Central Processing Unit
0% found this document useful (0 votes)
149 views2 pages

Ame Assignment

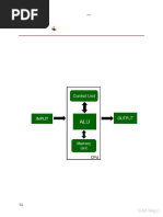
The CPU consists of a control unit and an arithmetic-logic unit (ALU). The control unit coordinates operations by sending data and instructions to the ALU, telling it what functions to perform. The ALU performs arithmetic and logical operations on the data. Both units use registers like the program counter, memory address register, instruction register, and accumulator to receive, hold, and transfer data as needed to execute instructions. The status register indicates the CPU's internal conditions.

Uploaded by

Anirudh Sreeraj
Copyright
© Attribution Non-Commercial (BY-NC)
We take content rights seriously. If you suspect this is your content, claim it here.
Available Formats
Download as DOC, PDF, TXT or read online on Scribd
0% found this document useful (0 votes)
149 views2 pages

Ame Assignment

The CPU consists of a control unit and an arithmetic-logic unit (ALU). The control unit coordinates operations by sending data and instructions to the ALU, telling it what functions to perform. The ALU performs arithmetic and logical operations on the data. Both units use registers like the program counter, memory address register, instruction register, and accumulator to receive, hold, and transfer data as needed to execute instructions. The status register indicates the CPU's internal conditions.

Uploaded by

Anirudh Sreeraj
Copyright
© Attribution Non-Commercial (BY-NC)
We take content rights seriously. If you suspect this is your content, claim it here.
Available Formats
Download as DOC, PDF, TXT or read online on Scribd
You are on page 1/ 2

The central processing unit

The central processing unit (CPU) regulates the operation go tall system components and performs the arithmetic and logical operations on the data. To accommodate these functions, the cpu consists of two operating units. 1. 2. control unit arithmetic-logic unit The control unit co ordinates the various operations specifies by the programme instructions. These operations include receiving data which enter the computer and deciding how and when the data should be processed. The control unit directs the operation of the arithematic-logic unit. It sends data to the ALU and tells the ALU what functions to perform on the data and where to store the results. The capability of the control unit to accomplish these operations is provided by a set of instructions called an executive programme which is stored in memory. Both the control unit and the arithematic-logic unit perform their functions by utilizing registers. Computer registers are small memory devices that can receive, hold and transfer data. Each register consists of binary cells to hold bits of data. The number of bits in the register establishes the word length the computer is capable of handling. The arrangement of these registers constitutes several functional areas of the CPU. To accomplish a given sequence of programmed instructions, the functions of these register units be as follows

Programme counter Memmory address register Instruction register Accumulator Status register Arithematic-logic unit Programme counter: The programme counter holds the location of address of next instruction. An instruction word contains two parts: an operator and an operand or a reference to an operand. The operator defines the type of arithematic or logical operation to be carried out. The operand usually specifies the data on which the operation is to be performed. The cpu sequences the instructions to be performed by fetching word from memmory according to the contends in the programme counter Memmory address register: The location of data contained in the computers memmory unit must be identifies for an instruction and this is the function of memmory address register. This unit is used to hold the address of data held in memmory address register

Instruction register: The instruction register is used to hold the instruction for decoding. Decoding refers to the interpretation of the code instruction word so that the desired operation is carried out by the cpu Accumulator: An accumulator is a temporary storage register used during an arithematic or logical operation. For example, in adding two numbers, the accumulator would be used to store the first number while the second number was fetched. The second number would then be added to the first. The sum still contained in the accumulator, would then be operated on or transferred to a temporary storage, according to the next instruction in the programme. Status register: Status registers are used to indicate the internal condition of the cpu. A status register is a 1-bit register. Flags are used to identify such conditions as logical decision outcomes, overflows and interrupt conditions. Arithematic-logic unit: The ALU provides the circuitry required to perform the various calculations and manipulations of data. The unit has two inputs for data, inputs for defining the functions to be performed, data outputs and status outputs used to set the status registers or flags The arithematic-logic unit can be a simple adder or its circuitry can be more complex for performing other calculations such as multiplication and division. ALUs with simpler circuits are capable of being programmed to perform these more complicated operations, but more computing time is required. The more complex arithematic-logic units are faster, but these units are more costly.

You might also like