KEMBAR78
Steel Building Erection Guide | PDF | Screw | Door
100% found this document useful (1 vote)
763 views20 pages

Steel Building Erection Guide

This document provides guidance on understanding engineering documents for erecting pre-engineered steel buildings. It describes several key drawings and plans needed for erection, including anchor bolt setting plans, cross-sections, framing plans, sheeting layouts, and bills of materials. It emphasizes studying the drawings carefully to understand critical details, checking dimensions, and following the specified erection sequence. Familiarizing yourself with the provided documents is important for planning erection work and avoiding delays.
Copyright
© © All Rights Reserved
We take content rights seriously. If you suspect this is your content, claim it here.
Available Formats
Download as PDF, TXT or read online on Scribd
100% found this document useful (1 vote)
763 views20 pages

Steel Building Erection Guide

This document provides guidance on understanding engineering documents for erecting pre-engineered steel buildings. It describes several key drawings and plans needed for erection, including anchor bolt setting plans, cross-sections, framing plans, sheeting layouts, and bills of materials. It emphasizes studying the drawings carefully to understand critical details, checking dimensions, and following the specified erection sequence. Familiarizing yourself with the provided documents is important for planning erection work and avoiding delays.
Copyright
© © All Rights Reserved
We take content rights seriously. If you suspect this is your content, claim it here.
Available Formats
Download as PDF, TXT or read online on Scribd
You are on page 1/ 20

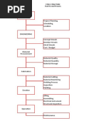
Contents

Chapter Section Description

4
1. Understanding the Engineering
Documents
1.1 Anchor Bolt Setting Plan
1.2 Cross-Section
1.3 Roof Framing Plan
1.4  Roof Sheeting Layout
1.5 Sidewall Sheeting & Framing
1.6 Other Drawings
1.7 Bill of Materials (BOM)

2.
2.1
2.2
2.3
2.4
Preparation for Erection
Introduction
Pre-Erection Checks
Receiving Materials at Site
6
Unloading Containers (for Overseas Shipments)

7
3. Erection of the Framing
3.1 Preparation of the First Bay
3.2 Main Frames
3.3 Mezzanine Floors
3.4 Crane Beams

 
4.
4.1
4.2
4.3
4.4
4.5
Sheeting & Trimming
Sheeting Preparation
Sheeting the Walls
Sheeting the Roof
Miscellaneous Trimming
Fascia
10
5.
5.1
5.1.1
5.1.2
5.1.3
5.14
Care & Handling of Sheeting

Unloading
Storage
Handling
Cutting and Fixing
13
Handling and Installation of Sheeting

5.1.5 Completion and Inspection


5.1.6 Paint Repair
5.2 Water Test Procedures for Roofing
5.3 General Tips

6.

7.
15
Safety Precautions

Check List

17
Introduction
 The primary goal of Zamil Steel is the creation of satisfied customers.  We design
our buildings using sound principles of engineering, and fabrication is always of
the highest quality.  However, there remains one final operation that is of the utmost
importance – erection.
 
For the purposes of this manual, erection refers to the assembling of the various
component parts that make up the pre-engineered steel building. The erection
process entails much more than merely installing the fabricated steel for the building.
It actually begins with the foundation and building anchorage and carries through
to cleaning up the job site upon completion.
 
The purpose of this guide is to facilitate and ensure ‘Quality Erection’ thereby
creating the finest possible steel structure.
 
The methods and procedures suggested by this Erection Guide are fundamental in
nature and represent good and safe erection practices.  They can, and should, be
modified when necessary to adapt to special conditions or circumstances. 
 
Before beginning, familiarize yourself with the building details and the sequence of
erection.  This will enable you to plan your work and avoid unnecessary delays
during construction.
 
Zamil Steel’s policy of continuous product improvement may necessitate changes in
materials, design specifications, and procedures without notice.
 
Important notice: If Zamil Steel erection crews are not being used to erect the
building, Zamil Steel accepts no responsibility for erection quality, leakage, defects
or collapse due to negligence or improper erection procedures.

 
Understanding The Engineering Documents
1
 

Prior to commencement of erection work, it is columns, this applies to fixed base columns and
essential to have a clear understanding of the crane columns.  The grout thickness is shown, also
Engineering Documents.  In the case of erection the bolt projection. 
we refer specifically to Erection Drawings and
Bills of Material. Adherence to anchor bolt setting tolerance is
important; deviation shall not exceed 6mm.
Erection Drawings to be used at site should be
"Issued for Construction" and be the latest revision. 
1.2   Cross-Section
Approval Drawings should never be used for site
works.
The cross section is one of the most important
drawings as it contains a lot of vital information.
The revision boxes at the bottom right corner of
each sheet indicate the latest status, i.e., “For
Columns and rafter references, connection details,
Approval,” “Issued for Construction”, “Revised as
bolt schedules, flange brace schedules and other
Noted,” etc.
details as applicable, such as strut tubes and
flange brace details.
1.1 Anchor Bolt Setting Plan  
In conjunction with the Bill of Materials it is
This drawing shows the layout of all anchor bolts, possible to determine the weight of individual
normally on one sheet, but for very large buildings, members, or a combination of assembled members,
could be on two or more sheets.  Erection drawings this being essential during the planning of
are not to scale, so do not attempt to scale any erection, and to determine the capacity of the
dimensions.  The drawings are proportioned, crane to be used.
although sometimes this can be misleading, and  
care is needed in reading drawings.  All The cross section drawing may be typical
dimensions are in millimeters. throughout in standard buildings or in more
complex jobs, there may be several cross sections,
The Anchor Bolt layout contains an anchor bolt identified by grid numbers. 
schedule, which is in the form of a table showing
quantities and sizes of anchor bolts.
1.3   Roof Framing Plan
The key plan shows out to out dimensions, bay
The roof framing plan shows the purlins, bracing
spacing dimensions, bolt setting details and critical
and miscellaneous details.  Part numbers for purlins
dimensions for the span.
and bracing are shown, also sag rods (where
applicable), and strut tubes etc.
The details show if grout is required under
 

4
Understanding the Engineering Documents
The drawings should be studied very carefully, Accessories such as Sliding Doors, Roll-up doors,
otherwise it is possible to overlook critical details Personnel doors, Windows, Louvers and Ventilators.
such as nested purlins, strut purlins and strut clips.  
  1.7   Bill of Materials (BOM)
1.4   Roof Sheeting Layout  
  The BOM supplied with the Erection Drawings is
All roof panels are shown with length and part the Customer BOM.
number.  Panel lap details are shown, also skylight
and downspout positions. The BOM comprises a cover sheet which indicates
Job Number, Building Number and Phase,
Standard details of fasteners, trims and insulation Customer Name, Location, and Building size.  The
are included. It is very important point to check cover sheet also shows the number of phases in
the starting dimension of the sheeting, from the the building, any revisions, plus any special notes.
steel line.
The second page indexes the various sub-areas,
each sub-area then has its BOM on the remaining
1.5   Sidewall Sheeting & Framing
sheets.
 
Depending on the job, sidewall framing and
The BOM has 9 columns indicating
sheeting may be on one drawing or more.
 
1 - Line number
The framing elevation shows the position and part
2 - Part number
numbers of girts, eave struts, bracing and sag
3 - Quantity
rods.
4 - Revision number
 
5 - Description of part
The sheeting elevations show the panel positions
6 - Colour
with length and part numbers.  Eave trims, gutters
7 - Length of item
and downspouts are shown with part numbers. 
8 - Weight of item
Standard details are included which indicate the
9 - Total weight of line item.
number, size and position of fasteners and other
 
trimming details.
The sub total of weight is shown at the end of
 
each sub-area also the total number of items. 
End-walls are detailed similarly.
The last page indicates the total BOM quantity
  of items and weight.
1.6   Other Drawings  
  The BOM is a reference to the items shown on
Other drawings may include crane beam layouts the Erection Drawings and can be used to double
and details; Mezzanine layouts and details: check items against the packing list.  It is also
used to identify frame weights for crane capacities.
 

5
Understanding the Engineering Documents
Preparation For Erection
2
 

2.1   Introduction Check the foundation levels. In buildings that


  require grout, shim packs are placed in the centre
Erection of Pre-Engineered steel is a of the bolt pattern. Buildings without crane systems
straightforward operation, provided some basic generally do not require grout, but variances in
principles are followed and common sense used. concrete levels may necessitate the use of shims
  if the concrete is outside the stated tolerances.
The lighter weight of built-up and cold formed Due to design requirements on certain buildings,
members used in pre-engineered steel buildings double nuts may be used in place of shim plates.
require less crane capacity but will need more  
temporary bracing during the erection stages. 
2.3   Receiving Materials at Site
Due to the synergic design, temporary bracing
 
should be left in place until sufficient components
Receiving and unloading of materials should take
have been fully assembled.
place as near as possible to the place of erection.
 
The lay-down area should be clean and leveled.
A clear understanding of the sequence of erection
A 3-ton forklift truck is ideal for unloading, but a
is necessary together with careful planning.  The
mobile crane is equally suitable. In either case,
erection drawings and bills of material provided
care needs to be exercised in handling the various
by Zamil Steel should be studied before
components and bundles, to minimize damage to
commencement.  Familiarize yourself with the
paint. Protect cold-formed members such as purlins,
various components and their weights, evaluate
girts, and channels from weather, by storing the
the site conditions, and decide where to start,
bundles with an incline to permit water drainage.
bearing in mind that a braced bay must be
It is advisable to lightly cover with a tarpaulin.
erected first.
Bundles of sheets should be stored in the same
 
way, keeping the bundles clear of the ground.
The major components comprise of, rigid frame
Check materials against the Packing List.
columns and rafters, eave struts, purlins, girts, flange
braces, end-wall columns and bracing systems  
which may be cables, rods, angles or portals. 2.4 Unloading Containers
  (for Overseas Shipments)
2.2   Pre-Erection Checks
Good Preparation will make container unloading
 
a straight forward operation.  If possible select a
Check the anchor bolt settings for compliance
firm, level, asphalt, concrete or compacted area. 
with the details provided on the Anchor Bolt
Unloading will be considerably easier if a small
Setting Plan, the tolerances are given in the
step is made so that the inside base of the
General Notes on the drawing.
container is level with the external ground.
 
 

6
Preparation for Erection
Unload the container from the trailer using a pins, the tracks must be continuous from the
mobile crane and four leg slings or chains of the container to end of the runway, (Length of
correct capacity. Set the container on the ground, Container).
and level it, open the doors before final  
positioning. Attach chains to the front of the skid in the
  container, and then attach to the pulling vehicle. 
Sliding tracks are provided in the container for Take up the strain on the chains, and steadily
withdrawing the skid.  Pull out the tracks, lay them pull the skid from the container. When the materials
on the leveled ground, and align them with the are clear of the container, remove the skids from
inside tracks. Secure the tracks by nails or steel the container floor.

3 Erection of the Framing


 

3.1   Preparation of the First Bay or nylon ropes are not recommended for
  temporary guying, they can stretch and break. 
Prepare all materials for the first bay erection, They are also unsuitable for aligning purposes.
(braced bay).  Identify the rafter sections required  
by part number, assemble the rafter sections as Prepare the mobile crane and Forklift for erection.
near as possible to their lifting positions. The splice  
connections are made with high strength bolts;
3.2   Main Frames
the sizes are shown on the drawing cross section,
identified as S1, S2, and S3 etc. Tighten the splice
Erect the first four columns at the braced bay,
bolts and check for correct torque value using a
verify the part number and orientation, and
calibrated torque wrench, or by turn of nut
position over the anchor bolts.  Adjust the columns
method.  Attach eave strut clips using high strength
for plumb by tightening or loosening the anchor
bolts.  Fix flange braces to the rafter using machine
bolt nuts.
bolts, the flange brace positions and part numbers
 
are shown on the drawing cross section.  Flange
Fix the wall girts to the columns for additional
braces are fitted on one side of the rafter only. 
stability. Girts are attached to the columns by mild
For uniformity it is preferable to maintain the same
steel (MS) bolts.
side throughout the building.
 
 
Positions the crane for lifting the assembled rafter
Attach temporary guy wires are to the rafter, manila

7
Erection of the Framing
sections.  Check that slings, chain and shackles Erect the second rafter and hold in place with
are in good condition and of adequate capacity the crane, at the same time position the purlins
for the weight to be lifted.  The chains or slings and bolt-up using mild steel bolts.  Connect the
should be long enough to provide sufficient previously attached flange braces to the purlins
spread, at an angle of not less than 45 degrees.  with mild steel bolts.  The eave strut should also
The spread of the slings is normally calculated be installed at this stage, but unlike the purlins
by dividing the member length by four, which the eave strut requires high strength bolts.
will give the distance of the lifting point from  
each end.  This formula may require some minor Complete the purlin installation and then install
adjustment depending on the weight distribution the diagonal bracing in. Before tightening the
and configuration of the rafter. diagonal bracing, ensure that the lip of the hillside
  washer is correctly seated in the web slot.  Adjust
Flange clamps are a safe lifting device which the tension of the bracing; at the same time adjust
also minimizes damage to paint.  When using the rafter alignment.
clamps, install temporary bolts in the purlins holes,  
or use “G” clamps to prevent the clamps from The completed braced bay should now be
sliding.  If clamps are not available, conventional aligned.  A theodolite should be used for
slings may be used, in which case timber or other plumbing, if available, or for buildings of low eave
protection should be used on the flanges to height, a spirit level or plumb-bob may suffice.  A
prevent slipping and damage. tolerance of 1:300 is allowable in low rise buildings.
   
Commence lifting the rafter, previously attached After completing the first bay alignment the high
hand ropes will help to guide the rafter to its strength bolts at the knee connection shall be
position.  Carefully lower the rafter to the column fully tightened.  Time spent on correct alignment
cap plates, and position it using spud wrenches.  of the first bay will reap benefits as work proceeds
Spud wrenches are an invaluable tool for aligning with the remaining bays.
members and holding in position whilst bolting  
up. The remaining bays are erected following the
  same procedure.  All components shall be installed
Install the high strength bolt nuts and washers in as work progresses, including crane beams.
the knee connection, K1.  The bolt is normally  
placed from the top, with the nut and washer on Multi-span frames provide a degree of flexibility
the underside.  Hand-tighten the bolts.  Ratchet in erection in that partial spans may be erected
pullers are attached to the guy wires, which are if site conditions dictate.
then connected to suitable stable objects, such  
as anchor bolts. The rafter is now aligned by When the main frames are all completed, the
means of the guy wires and ratchet pullers, once end-wall framing is erected.  Pre-assembly of
all guy wires are in place it is safe to release the columns and girts on the ground saves time and
crane.  is more efficient.  End-wall posts are connected
 

8
Erection of the Framing
to the purlins by post spanners using high strength The decking panels are attached by 32mm self
bolts. drilling fasteners without washers. Openings for
  stairs and penetrations are framed before fixing
The complete frame should be checked for plumb the concrete reinforcement.
and alignment.  Adjustments can be made by  
tightening or loosening bracing, or by ratchet It is important to advise the concreting crew about
puller, to pull a misaligned frame into plumb.  After placement of concrete, particularly if a pump is
completion of all checking, bolt tightening can to be used.  The concrete should be evenly spread;
commence.  Air or electric impact wrenches may concentrated piles of wet concrete could cause
be used and checked with a torque wrench, or deflection in joists or decking.
they can be tightened manually using the “Turn  
of Nut Method” (preferred).
3.4   Crane Beams
 
 
The Turn of Nut Method is achieved by bringing
Special care should be taken in buildings with
all the bolts in the pattern to a snug tight position,
crane runways, the column supporting runway
using a normal spud wrench.  Match mark the
beams should be erected on shims provided, or
nuts against the connection plate, and then apply
double nuts. 
a further one third turn to all the nuts.
 
 
Alignment of crane beams is very important, the
Prior to sheeting, framed openings for sliding doors
centres of the crane beam webs should be equal
shall be installed; this includes door jambs, brackets
to the centres of the crane wheels, and the
and header.
maximum tolerance is 10mm.
   
3.3   Mezzanine Floors Alignment is achieved by setting each end of
  the beam to the correct dimension as shown on
When mezzanine floors are provided, they are the drawing, and stretching a line from end to
erected with the main frames, generally prior to end, alternately, a theodolite can be used if
sheeting. available.
   
The mezzanine beams are first installed by The crane beam brackets have slotted holes to
connecting to the columns with clips and high assist in ease of alignment, if the building has
strength bolts as indicated on the drawing details. been carefully plumbed, adjustment will be
  minimal.  During alignment install the “T” brackets
The joists are then placed between the beams and shim plates, and install the angle braces from
and connected with clips and mild steel bolts. An column to beam.
edge angle is then screwed at the perimeter of  
the mezzanine area, prior to laying and screwing Once final alignment is confirmed, fully tighten
the decking panels. all high strength bolts.
 
 

9
Erection of the Framing
Sheeting and Trimming
4
 

4.1   Sheeting Preparation A chalk line is essential for marking the girt
  position and thus maintaining a straight screw
The base angle is fixed to the concrete slab by line.
means of masonry nails.  Power actuated tools  
are preferred for fixing.  The fixings for the base All screws are self drilling and require an electric
angle are provided by the erection contractor, to screw-gun with a speed of 2000 to 2500 RPM. 
ensure compatibility of nails and fixing tools. Depth sensitive or torque regulated screw-guns
  should be used to control the screw tightness. 
The base angle should be set 200mm from the The EPDM washer should be compressed 1 mm
column flange, the same as the wall girt line. wider than the steel washer when correctly
  tightened.
There is a tendency for wall girts to sag under  
their own dead load, especially in bays over 7.5
4.2   Sheeting the Walls
m.  Girts are temporarily supported in a horizontal
 
line with timber props from floor to girt, girt to
The first “drop” of insulation is fixed using double
girt, girt to eave strut.  The props remain in place
face tape on the eave strut and the base angle;
until the wall panels are screwed, they can then
this is used to hold the insulation in place.  The
be removed and relocated to the next bay, the
insulation must be kept vertical, and pulled taught. 
girts will remain straight and horizontal once the
Remove the fibres from the allowance at top and
panels are installed.  In bays over 8.5 m sag rods
bottom and fold the white facing before placing
are provided and once adjusted there is no
the wall panel.  Place the panel in the pre-marked
requirement for temporary timber props.
position, plumb it and screw.
 
 
Before commencing with sheeting check the
The second “drop” of insulation is fixed to the
details on the drawings, a starting position will
double faced tape and then the side tabs are
be given in relation to the steel line, mark the
stapled to the first “drop” at 300mm centres, folded
starting position, and then mark out the gauge of
and stapled again in-between the previous staples,
the sheets along the concrete notch. This will
thus providing a closed joint and vapour barrier.
provide a check against “creep” or “bunching” of
 
the panels, an important point in order for the
The second panel is installed and so on………
corner trims to fit as detailed.
End-wall panels are pre-cut in the factory, and
 
no further cutting is necessary.  The panels are
Insulation is more convenient to handle if unrolled
stepped, the steps being covered by the gable
on the ground and pre-cut to the required lengths,
trim.  (Field cutting may be necessary on steep
a full length piece is used from eave to floor, with
slopes).
an allowance top and bottom for folding over.
  
 

10
Sheeting and Trimming
The preferred procedure is to complete all wall by panel up to the ridge.  After completing several
sheeting before starting the roof, as the eave trim runs of panel, the temporary “walkway” can be
covers the top of the wall panel and fits under lifted, insulated, and panels re-fixed.
the roof panel. Outside foam closures are placed  
between the wall panel and the eave trim to Panel end-laps require bead mastic.  The bead
provide a dust free junction. mastic should be carefully unrolled from the
  release paper, and over the panel corrugations,
If there is no wall insulation, foam closures are do not stretch the bead, otherwise it may break
used between the panel and eave strut / base when the panel is placed over it.  Ensure that the
angle. panel end-laps are as per drawing details.
   
Make sure that the panel ribs are kept in a straight
4.3   Sheeting the Roof
line from eave to ridge. Use a chalk line to mark
 
the purlin location and maintain a straight line of
Prepare the roof panels by segregating to the
screws, thus avoiding mis-drilling and possible
lengths of panels shown on the roof sheeting
leakage.  End-laps have additional screws as
plan.  The sequence of roofing is from eave to
detailed on the drawing.
ridge on both slopes finishing with the ridge panel.
 
 
Proceed with the next run of insulation, stapling
To commence, it is advisable to temporarily fix
the side tabs together, before placing the next
one run of panels to walk on.  The insulation can
run of panels.  When both slopes of the roof panel
then be unrolled beside the “walkway”.
have been fixed, the ridge panel or ridge cap is
 
laid, connecting both slopes.  If a ridge cap is
Double faced tape is applied to the eave struts,
used then outside foam closures are used to fill
or an intermediate purlin if the roll does not cover
the panel profile, if a ridge panel is used as with
the full width of the building.  The insulation is
Type’S’ panel, it nests without foam closures.
lifted into place and is retained in place by the
 
double faced tape.  Before placing the roof panel,
As work proceeds, it is important to keep the roof
the insulation end should be folded over to be
area clean, a soft brush should always be readily
concealed at the eave.  It is necessary to scrape
available to sweep off drill swarf, metal filings or
away the fibres on the folded portion.  The inside
grinding dust, which will cause light surface
foam closure is placed on the fold at the eave
corrosion if not removed.
strut, and the panel is then positioned.  Adjust
 
the line of the panel for squareness to avoid “saw-
Stitch screws are fixed at panel side-laps at 750mm
toothing” at the eave line. Use a nylon line
centres, or as detailed.
projected from the eave strut by 65mm to give
 
the correct distance and line.
Note:  Roof panels are generally fixed in the valley
 
of the panels, unless noted otherwise.
Screw the panel and move progressively panel
 

11
Sheeting and Trimming
4.4   Miscellaneous Trimming depending on the bay width.  Closure trims are
  fitted at columns, and a head trim along the top
Upon completion of the roofing, gable trims are of the panel.  Trims are fixed with 4.8 x 20 stitch
installed, outside foam closures are used against screws, the panels with 5.5 x 25 self drilling screws.
the end-wall panel, the stitch screws securing the  
gable trim also keep the foam closures in place. Sliding doors leafs are assembled on the floor,
  the framing members are connected by mild steel
Eave gutters are spliced using two runs of flowable bolts and clips.  The sheeting is fixed before
mastic and pop-rivets at 25 mm centres; the gutter hanging the door.  The trolley trucks are located
is then hung by means of gutter straps which are in the top member of the door leafs, the adjusting
screwed through the roof panel with 57mm nuts on the trolley trucks should be set equally,
screws.     final adjustments can be made after hanging the
  doors.
Down spout connections are cut with aviation  
snips, in locations shown on the roof plan. The Once the doors are hung and positioned over
down spouts are assembled in straight sections the bottom door guide, the stoppers are installed,
and a shoe, the complete unit is then attached to also the handles and the door hood trims, note
the gutter by pop rivets and to the wall panel by that there are two types of hood trim, one fits
straps and rivets. behind the sheeting in the door opening, the
  other fits in front of the sheeting each side of the
Personnel doors are supplied in knock-down form opening, complete details are on the drawing. 
and are generally field- located. The frame is Bottom running doors are also available.
assembled and positioned, the wall panel is  
carefully cut using an electric nibbler, final cutting
4.5   Fascia
and fitting of head trim should be done with
 
aviation snips. The galvanized threshold support
Fascia posts are bolted to brackets, fascia girts
is fitted and screwed to the concrete before the
are then attached to the posts.  The girts consist
frame is connected to the girt by clips, and
of “C” and “Z” sections, which must be correctly
anchored to the floor with expansion bolts. Check
aligned and levelled before commencing sheeting
that the frame is plumb and square before final
the fascia, use temporary props if necessary. 
fixing.  Head trim, jamb trims and the door leaf
Prepare for the sheeting by installing the sill trim
are now fitted.  Personnel doors have the option
on the bottom girt.
of standard hardware or panic hardware.
 
 
Check the starting dimension from the corner of
Where interior liner panel is detailed,  a base
the framing, offer up the first panel, clamp it with
angle is fixed to the floor as for the external panel,
vice grips when adjusted to its correct position,
positioned 200 mm away from the exterior base
mark the girt line with a chalk line and then
angle.  The liner panels are pre cut to length, but
screw the panel to the girt.
may require cutting vertically at columns,
 

12
Continue installing panels on each elevation until The soffit panel edge trim is fitted to the wall
complete. The back-up panels are installed next; panel, make sure that it is level with the sill trim,
they are attached to the top girt, and overlap the and is levelled around the building. Starting the
valley gutter at the base. The external corner trims soffit in the correct place is important, if the soffit
are installed using 4.8 x 20 self drilling screws. panel and wall/fascia sheets are the same type,
The Cap flashing can now be installed using 4.8 the ribs should be aligned. Align the ribs, and fix
x 20 self drilling screws, make sure that the flashing the panels as shown in the detail. Corner panels
slopes into the building as shown on the detail. should be mitred equally.
The overlapping joints of the flashing should be
sealed with flowable mastic.
 

5 Care and Handling of Sheeting


 

5.1   Handling & Installation of Sheeting studs or heel tips will cause damage to the painted
  panels. 
A grinding disk should not be used for cutting  
sheeting. It is important to walk in the correct place on roof
  panels.  Always step in the valley of the panel,
It is important to use correct sized drill bits and which is in contact with the purlin.  Standing on
screws for secure fastening of panels.  During the high corrugations may result in deformation
fixing, the panel should be correctly aligned and of the panel.
temporarily clamped to ensure the holes are drilled  
correctly. Other useful tips in achieving a quality job are:
  Use a screwgun with a depth locator or torque
Drilling of holes produces very hot metal chips adjuster, this will ensure correct fixing of fasteners.
(swarf), which should be brushed off the panel.  
This should be done immediately, if possible, and When drilling use a rubber or leather thimble on
the work area should be swept with a soft broom the drill bit to prevent the chuck of the drill
at the end of each day work. damaging the panel paint when the drill goes
  through the material.
Care should be taken in walking on roof panels.  
Workers on the roof should use soft footwear. Metal

Chapter 5 Cont.

13
5.1.1   Unloading 5.1.5   Completion and Inspection
   
Sheets are packed in bundles, and may be On completion, the sheeted area should be
unloaded by a suitable forklift truck or crane. inspected.  Any ferrous objects such as pop-rivet
Care must be taken not to “break the back” of stalks, bolts, nails, screws etc. left on the roofing
the sheets when unloading. If chains or cable should be removed.
slings are used for unloading, good protection  
must be provided for the corners of the bundle. Any accidental scratches or minor damage should
be touched-up with the appropriate paint.  The
area should be left clean.
5.1.2   Storage
   
Packs of sheets should be stored in a safe area 5.1.6   Paint Repair
of the site. They should be stored clear of the  
ground and elevated at one end to allow for water For minor scratches, a small brush can be used to
drainage should they become wet. Preferably, the apply touch-up paint of matching color to the
bundles should be loosely covered with a damaged area.
tarpaulin; this will afford additional protection but  
allow air circulation. If damage has affected the galvanized coating,
  then the damaged area should be coated with
special primer followed by a special polyurethane
5.1.3   Handling
finish coat.
 
Care should be taken when handling sheets.   
Erectors should use clean gloves to avoid dirty 5.2   Water Test Procedures for Roofing
marks, oil or grease stains on sheets.  When  
handling individual panels from the stack, each There is really no better way of water testing a
panel should be lifted clear, not dragged along, roof than actual rainfall, as to simulate even fall
which cause scratches. or wind blown rain is impossible.
   
If medium to heavy rain has fallen after completion
5.14    Cutting and Fixing
of roofing, and no leakage is visible then the
 
roof should be considered tested and satisfactory.
Only proper tools should be used for cutting
 
profiled sheets.  An electric nibbler should be
If the roofing has been completed during a dry
used for cutting across the ribs, an electric shear
season, and testing is required, then the following
for cutting longitudinally, and aviation snips for
test can be carried out:
small detail work. Never use a grinding desk for
 
cutting sheets
 

14
A 25 to 30mm diameter hose will be required 5.3   General Tips
with sufficient mains pressure, or a tank and  
electric pump.  Two tests can be done. 1. Always check the starting position for roof
  panels.
1.      The hose should be positioned on the ridge, 2. Panels should be plumbed and held in place
or highest point of the roof.  The water should by Vice Grips before screwing.
then cascade down each slope, down each valley 3. The panel gauge should be marked on the
between panel ribs. The hose should not be sheeting notch.
deliberately directed at the panel end-laps and 4. A line should be used to maintain a straight
side-laps. sheeting line at the eave.
2.      The second and longer test can be carried 5. A chalk line should be used to ensure the
out if desired by attaching a rotary garden screws are installed in a straight line, and
sprinkler to the hose and allow the whole roof to avoid mis-drilling.
be systematically “watered”.  This is the nearest 6. Roof sheets should be undamaged.
method of stimulating rainfall as the sprinkler 7. End-lap mastic must be carefully placed over
system causes the water to bounce, thus finding the corrugations.
any weakness in lap conditions. 8. Insulation should be neatly folded at the base
  angle and eave.  It can never be neatly cut
off afterwards.
 
 

15
Safety Precautions
6
 

For safety reasons there are precautions that need • Ensure that permanent bracing and flange
to be taken during erection. stays are installed as work proceeds.
   
• Make daily check on all lifting equipment. • Ensure that high strength bolts are used where
  indicated.
• Make daily checks on all lifting slings, check  
for fraying and kinking. • Ensure that high strength bolts are correctly
  tightened.
• Check that all access equipment is in good  
condition, including scaffolding and ladders. • Maintain a clean and tidy site, thus avoiding
  material loss or accidents.
• Check weather conditions, strong winds are  
dangerous during erection and sheeting. • Tie down sheeting once the bundle is opened.
   
• Check for overhead electric lines before • Sweep roof sheeting at the end of each day
moving in with a crane. works, drill swarf will corrode the panels if
  not removed.
• Check that all erectors have the correct
personal safety equipment, hard hats, boots, • When walking on the roof, step in the valley
safety harness etc. of the panels, not the ribs.
   
• Check electric cables for hand tools, discard • Use the correct tools for the job, wrong tools
frayed or split cables. will damage materials and produce poor
  quality.
• Ensure that there are sufficient guy wires on  
site for temporary bracing. • Finally, take out contractors all Risk Insurance;
  even the best can have an accident.
• Ensure that erection always starts at a braced
bay.
 

16
Check list
Job No: Bildings. No: Site Location:
Customer: Inspection Date:
Yes No
1.1 Is the roof & wall bracing installed
1.2 Is the bracing tight
1.3 Are the flange braces installed at rafters & columns
1.4 Are the eave strut & purlin clips fitted (where required)
1.5 Are all high strength bolts fitted in correct locations
1.6 Are the washers installed with H. S. B.
1.7 Is the thread projection correct
Framing
1.8 Are the H. S. B’s correctly tightened
1.9 Are the main frames correctly plumbed & aligned
1.10 Are the crane beams braced & aligned
1.11 Are stoppers installed on crane beams
1.12 Are purlins & girts straight & aligned
1.13 Are all machine bolts correctly fitted in secondary framing
1.14 Has primer paint been touched-up
2.1 Is the base angle securely fastened to concrete
2.2 Are the sheets fastened in the correct location
2.3 Are the sheets fastened with correct lenght fastener
2.4 Are the sheets plumbed
Wall sheeting 2.5 Are the sheets correctly lapped
2.6 Are the corner trims crrectly fitted & fastened
2.7 Are the gable trims correctly fitted & fastened
2.8 Are the external form closure fitted at eave & gable
2.9 Are the internal form closures fitted at base angle
3.1 Are the sheets correctly lapped at sides & end
3.2 Is the tail line at eaves straight
Roof sheeting 3.3 Has end-lap mastic been installed
3.4 Have the correct fastners been used
3.5 Have the fastners been fixed in correct location

Chapter 7 Cont.

17
Check list
Yes No

3.6 Has the roof been cleaned


Roof sheeting 3.7 Have sheets been crimped at vents or lean-to connection
3.8 Have the external foram closures been installed where required
4.1 Is the insulation taut and not sagging
4.2 Has the insulation been properly stapled at side tabs
Insulation
4.3 Has the insulation been properly fixed & folded at eaves
4.4 Has the insulation been properly fixed at skylight frames
4.5 Has the insulation been properly fixed at the base angle
5.1 Has sealant been applied at the overlaps
5.2 Have the correct number of rivets been used at joints
Gutters
and 5.3 Have the outlets been sealed & riveted
Down-pipes 5.4 Are the down-pipes plumb and correctly fastened
5.5 Have the gutter end-caps been fitted, sealed & riveted
6.1 Are personnel doors operating correctly
6.2 Are locksets, panic devices, closers correctly adjusted
6.3 Are the sliding door operating smoothly
6.4 Are the roll-up doors correctly tensioned & operating smoothly
Accessories
6.5 Are the windows sliding freely & locking correctly
6.6 Are ridge vent dampers operating correctly
6.7 Have ridge vent flashing & closures been installed
6.8 Have roof curb or penetrations been sealed
7.1 Has the work been cleaned of, especially roof & gutters
7.2 Has touch-up painting been done (where required)
7.3 Have all trims and flashings been installed
7.4 Are all flashing self draining
General
7.5 Have cap trims been sealed at overlaps
7.6 Has trimming been neatly executed
7.7 Are fascias, (where fitted) in line
7.8 Is the general appearance pleasing

18
HEAD OFFICE
PO Box 877 Dammam 31421
Saudi Arabia
Phone (966 3) 847 1840
Fax (966 3) 847 1291
saudimarketing@zamilsteel.com
www.zamilsteel.com

AREA OFFICES
Saudi Arabia (Dammam, Riyadh & Jeddah)

Kuwait (Kuwait City), Bahrain (Manama), Qatar


(Doha), UAE (Dubai & Abu Dhabi), Oman
(Muscat), Yemen (Sanaa)

Jordan (Amman), Syria (Damascus), Iraq


(Baghdad), India (Chennai, Bangalore &
Pune), Bangladesh (Dhaka), Pakistan (Lahore),
Sri Lanka (Colombo)

Romania (Bucharest), Czech Republic (Prague),


Poland (Warsaw), Greece (Athens), Spain
(Madrid), Egypt (Cairo), Sudan (Khartoum),
Libya (Tripoli), Algeria ( Algiers), Ethiopia
(Addis Ababa), Tanzania (Dar Es Salaam),
Senegal (Dakar), Ghana (Accra), Nigeria
(Lagos), South Africa (Johannesburg)

Vietnam (Hanoi, HCMC & Haiphong),


Malaysia (kuala Lumpur), Singapore, Indonesia
(Jakarta, Batan), Thailand (Bangkok),
Philippines (Manila), Myanmar (Mandalay,
Yangon), Laos (Vientiane), Cambodia (Phnom
Penh), South Korea (Seoul), Japan (Tokyo),
China (Chengdu, Shanghai)

www.zamilsteel.com

You might also like