KEMBAR78
Design of AMBA Based AHB2APB Bridge | PDF | Microcontroller | System On A Chip
100% found this document useful (2 votes)
963 views12 pages

Design of AMBA Based AHB2APB Bridge

This document describes the design of an AHB2APB bridge that interfaces between an Advanced High-performance Bus (AHB) and an Advanced Peripheral Bus (APB) in an AMBA-based system on chip (SOC). It discusses the typical architecture of an AMBA-based microcontroller including the AHB and APB buses. It then provides details on the design and implementation of the AHB2APB bridge module using Verilog HDL, including its features, internal architecture, and clock domain crossing techniques used. The bridge is synthesized and simulated using Xilinx and Modelsim tools.

Uploaded by

Sai Kiirran CH
Copyright
© Attribution Non-Commercial (BY-NC)
We take content rights seriously. If you suspect this is your content, claim it here.
Available Formats
Download as DOCX, PDF, TXT or read online on Scribd
100% found this document useful (2 votes)
963 views12 pages

Design of AMBA Based AHB2APB Bridge

This document describes the design of an AHB2APB bridge that interfaces between an Advanced High-performance Bus (AHB) and an Advanced Peripheral Bus (APB) in an AMBA-based system on chip (SOC). It discusses the typical architecture of an AMBA-based microcontroller including the AHB and APB buses. It then provides details on the design and implementation of the AHB2APB bridge module using Verilog HDL, including its features, internal architecture, and clock domain crossing techniques used. The bridge is synthesized and simulated using Xilinx and Modelsim tools.

Uploaded by

Sai Kiirran CH
Copyright
© Attribution Non-Commercial (BY-NC)
We take content rights seriously. If you suspect this is your content, claim it here.
Available Formats
Download as DOCX, PDF, TXT or read online on Scribd
You are on page 1/ 12

Design of AMBA Based AHB2APB Bridge

ABSTRACT The Advanced Microcontroller Bus Architecture (AMBA) is an on-chip bus architecture used to strengthen the reusability of IP core and widely used interconnection standard for system on chip (SOC). The analysis of AMBA-based embedded systems a challenging proposition. The aim of this paper is to synthesize and simulate a complex interface bridge between Advanced High performance Bus (AHB) and Advanced Peripheral Bus (APB) known as AHB2APB Bridge. Here in this Paper Synthesized Net list of Bridge module is generated. To perform functional and Timing Simulation using Xilinx and Modelsim.

Key words: Bus Architecture, Peripheral Bus, synthesize, system on chip.

1. INTRODUCTION

AMBAs target is to help designer of embedded system to meet challenges like design for low power consumption, to facilitate the right-first-time development of Embedded Microcontroller Products with one or more CPUs or signal processors, to be technologyindependent and to encourage modular system. To minimize the silicon infrastructure required supporting efficient on-chip and off-chip communication for both operation and manufacturing test. This paper mainly concentrates on synthesis and simulation of AMBA based AHB2APB Bridge.AHB2APB Bridge interfaces AHB and APB buses. It is required to bridge the communication gap between low bandwidth peripherals on APB with the high bandwidth ARM Processors and/or other high-speed devices on AHB. This is to ensure that there is no data loss between AHB to APB or APB to AHB data transfers. Here we used Verilog HDL (Hardware Description Language) for designing the RTL (Register Transfer Level) code. Synthesis and Simulation is done using Xilinx and Modelsim.

2. TYPICAL AMBA BASED MICROCONTROLLER

An AMBA-based microcontroller typically consists of a high-performance system backbone bus (AMBA AHB or AMBA ASB), able to sustain the external memory bandwidth, on which the CPU, on-chip memory and other Direct Memory Access (DMA) devices reside. This bus provides a high-bandwidth interface between the elements that are involved in the majority of transfers. Also located on the high performance bus is a bridge to the lower bandwidth APB, where most of the peripheral devices in the system are located. AMBA APB provides the basic peripheral macro cell communications infrastructure as a secondary bus from the higher bandwidth pipelined main system bus.

Figure 1. AMBA based Simple Microcontroller

Such peripherals typically: 1. Have interfaces which are memory-mapped registers 2. Have no high-bandwidth interfaces 3. Are accessed under programmed control

2.1 Overview of the AMBA specification

The Advanced Microcontroller Bus Architecture (AMBA) specification defines an on chip communications standard for designing high-performance embedded microcontrollers. Three distinct buses are defined within the AMBA specification: the Advanced High-performance Bus (AHB) the Advanced System Bus (ASB) the Advanced Peripheral Bus (APB). A test methodology is included with the AMBA specification which provides an infrastructure for modular macrocell test and diagnostic access. 2.1.1 Advanced High-performance Bus (AHB) The AMBA AHB is for high-performance, high clock frequency system modules. The AHB acts as the high-performance system backbone bus. AHB supports the efficient connection of processors, on-chip memories and off-chip external memory interfaces with low-power peripheral macrocell functions. AHB is also specified to ensure ease of use in an efficient design flow using synthesis and automated test techniques. 2.1.2 Advanced System Bus (ASB) The AMBA ASB is for high-performance system modules. AMBA ASB is an alternative system bus suitable for use where the high-performance features of AHB are not required. ASB also supports the efficient connection of processors, on-chip memories and off-chip external memory interfaces with low-power peripheral macrocell functions. 2.1.3 Advanced Peripheral Bus (APB) The AMBA APB is for low-power peripherals. AMBA APB is optimized for minimal power consumption and reduced interface complexity to support peripheral functions. APB can be used in conjunction with either version of the system bus 2.2 Objectives of the AMBA specification

The AMBA specification has been derived to satisfy four key requirements:
1. to facilitate the right-first-time development of embedded microcontroller products with

one or more CPUs or signal processors


2. to be technology-independent and ensure that highly reusable peripheral and system

macrocells can be migrated across a diverse range of IC processes and be appropriate for full-custom, standard cell and gate array technologies
3. to encourage modular system design to improve processor independence, providing a

development road-map for advanced cached CPU cores and the development of peripheral libraries
4. to minimize the silicon infrastructure required to support efficient on-chip and off-chip

communication for both operation and manufacturing test.

3. FEATURES OF AHB2APB BRIDGE

The AHB2APB interfaces AHB and APB. It buffers address, controls and data from the AHB, drives the APB peripherals and return data along with response signal to the AHB. The AHB2APB interface is designed to operate when AHB and APB clocks have the any combination of frequency and phase TheAHB2APB performs transfer of data from AHB to APB for write cycle and APB to AHB for Read cycle. Interface between AMBA high performance bus (AHB) and AMBA peripheral bus (APB).Provides latching of address, controls and data signals for APB peripherals. Supports for the following APB compliant slaves and peripherals. Peripherals which require additional wait states

Figure 2. Pin details of AHB2APB Bridge

Figure 3. Internal architecture of the bridge

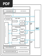
4. Implementation

Figure 4. Design of AHB2APB Bridge 1.1 Design of AHB2APB Bridge AHB2APB Bridge operates on HCLK and APB access sub module operates on PCLK. AHB response and Control transfer is together termed as AHB interface and APB access is termed as APB interface . To ensure the correct generation of suitable control signals and address we use three internal signals in the bridge module namely: PENDWR (Pending Write), PENDRD (Pending Read), PDONE (Peripheral operation done).The capture of address & control, for Write or Read operation is done when HREADY, HTRANS and HSEL are valid.The sub modules operate on different clock domains namely HCLK and PCLK, there is a need for interfacing these clock domains. The design becomes asynchronous at the boundary of interface, which results in setup and hold time violation, metastability and unreliable data transfers. So we need to go out for special design and interfacing techniques. In such a case if we need to do data transfer, there are very few methods to achieve this namely: Handshake signaling method Asynchronous FIFO

Both have its own advantages and disadvantages. In our paper we used Handshake signaling Method. In Handshake signaling method the AHB interface sends data to APB interface based on the handshake signals PENDWR (or PENDRD) and PDONE signals. The protocol for this uses the same method that is found with 8155 chip used with 8085 based on handshake signals Request and Acknowledge. AHB interface asserts the PENDWR (or PENDRD) signal, asking the APB interface to accept or to send the data on the data bus.APB interface asserts the PDONE signal, asserting that it has accepted or sent the data. This method is straightforward, but it has got loop holes: when APB interface samples the AHB interfaces PENDWR (or PENDRD) line and AHB interface samples APB interfaces PDONE line, they are done with respect to their internal clock, so there will be setup and hold time violation. To avoid this we use double stage synchronizers, which are immune to metastability to a good extent. The figure 5 below shows how this is done

Figure 5 Handshake signaling method

Figure 6. Double Stage Synchronizer The double synchronizers for PENDRD and PDONE will be same as double synchronizers for PENDWR with the only difference that synchronizer for PDONE is made to operate on HCLK unlike PENDWR and PENRD which operate on PCLK. If we do the double synchronizing, then the transfer rate comes down, due to the fact that a lot of clock cycles are wasted just handshaking. 4.2. Design of AHB driver/monitor The AHB Driver/Monitor is the module that drives the AHB2APB Bridge with suitable control signals, address and data. Also monitors the input data that is received from the bridge, so that AHB master environment is created. This module also contains the block for HCLK generation distributed to module AHB2APB Bridge and RESET generation distributed to the two other modules namely AHB2APB Bridge and APB Driver/Monitor and these two signals generated are obviously used in this module also. 4.3. Design of APB driver/monitor The APB Driver/Monitor is the module that drives the AHB2APB Bridge with suitable data and also monitors the control signals, address and data that is received from the bridge, so as to create the environment of the APB Slave. The control signals, address and data that is received from the bridge is suitably used for the data transaction from bridge to this module or vice versa depending whether it is a write or a read operation. This module contains block for PCLK generation, which is distributed to AHB2APB bridge module, and the PCLK generated is obviously used in this module also.

4.4 Design of top module Out of all the modules present, this module is simplest and also very prominent. All the signals are taken as wire to interconnect various modules present under this top module. In this module all the three modules namely: AHB Driver/Monitor AHB2APB bridge APB Driver/Monitor These modules are all instantiated using Positional assignments which is again simple compared to naming assignment which is little tedious

5. Conclusion

The RTL Simulation of AHB2APB Bridge has been verified and validated by using suitable test benches namely AHB Driver/Monitor and APB Driver/Monitor. The Synthesis of AHB2APB Bridge has been successfully completed by the extraction of Synthesized Netlist with unit delays & verified by comparing the Gate level Simulation with RTL Simulation results. The Back Annotation of AHB2APB Bridge has also been successfully completed by the extraction of Synthesized Netlist with suitable delays & verified by the comparison of Gate level simulation with RTL simulation results. Thus AHB2APB Bridge is a standalone solution to extract the advantages of newly developed ARM based AMBA AHB bus by bridging the common gap between AHB and the existing APB bus.

You might also like