KEMBAR78
CSC 101 - Operating System-Week1 | PDF | Operating System | Computer Hardware
0% found this document useful (0 votes)
108 views10 pages

CSC 101 - Operating System-Week1

The document discusses an introduction to computer science course on operating systems. It defines an operating system as a program that acts as an interface between users, applications, and computer hardware. It manages basic tasks like input/output and resources. The goals of an operating system are to enable concurrent usage, security, efficient sharing of resources, compatibility with future changes, portability between hardware, backward compatibility, and usability for general users. Functions include managing system resources like the CPU, memory, storage, files, and input/output devices. The operating system can be viewed as the interface between the user and computer or as the resource manager that allocates hardware resources.

Uploaded by

shadowbee 47
Copyright
© © All Rights Reserved
We take content rights seriously. If you suspect this is your content, claim it here.
Available Formats
Download as PDF, TXT or read online on Scribd
0% found this document useful (0 votes)
108 views10 pages

CSC 101 - Operating System-Week1

The document discusses an introduction to computer science course on operating systems. It defines an operating system as a program that acts as an interface between users, applications, and computer hardware. It manages basic tasks like input/output and resources. The goals of an operating system are to enable concurrent usage, security, efficient sharing of resources, compatibility with future changes, portability between hardware, backward compatibility, and usability for general users. Functions include managing system resources like the CPU, memory, storage, files, and input/output devices. The operating system can be viewed as the interface between the user and computer or as the resource manager that allocates hardware resources.

Uploaded by

shadowbee 47
Copyright
© © All Rights Reserved
We take content rights seriously. If you suspect this is your content, claim it here.
Available Formats
Download as PDF, TXT or read online on Scribd
You are on page 1/ 10

CSC 101 – Introduction To Computer

Science (Group C – Operating Systems)


BA 203 - Monday - 11am – 1pm
Course Outline
u Definition of Operating System
u Goals and Functions of the Operating System

u Views of the Operating System

u Types of Operating Systems

u The Kernel
u Types of Kernel
WHAT IS OPERATING SYSTEM?
u An Operating System is a program that acts as an intermediary/interface
between a user of a computer and the computer hardware. It enables both
user and application software to interact with a computer’s hardware, the
data and other programs stored on the computer.

u It performs basic tasks, like recognizing input from the keyboard, sending
output to the display monitor, keeping track of files and directories on the
disk, and controlling peripheral devices, like printers, scanners, etc.

u The Operating System also offers services to enable the efficient execution
and management of other installed software application programs, as well
as managing the memory allocations for these programs.
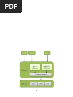
Where Does The OS Fit In?
Goals of an Operating system
u Concurrent Systems: An operating system in these modern
times should handle multiple users as well as multiple devices
at the same time.
u Security and Privacy: Operating systems should provide
security and privacy for a system. This is important, in order to
prevent malicious users from hacking into the computer system.
u Efficient Resource Sharing: The operating system must ensure
that resources are shared rightly among multiple user
processes.
u Future Hardware and Software Changes: The operating system
must withstand future hardware and software changes and not
become obsolete. This is necessary because, changing the
operating system again and again is quite costly.
Goals of an Operating system
u Portability: The operating systems must be able to work with
different hardware and machines.
u Backward Compatibility: New operating systems must be
compatible with the previous versions.
u No Specific Type of Users: Operating systems should be
designed with general user base in mind. so that many users
can use them.
u Convenience for the User: With modern Operating Systems,
users can now easily and conveniently use the computer with
no stress of directly programming the hardware. This is done
through windows, icons, menus, etc.
Functions of an Operating system
An operating system must be able to carry out the
following tasks:

u Manage system resources


u CPU scheduling

u Process management

u Memory management

u Input/Output device management

u Storage device management (hard disks, CD/DVD drives, etc)

u File System Management


Views of OS
A. OS as a User/Computer Interface:
u A computer system can be viewed as a layered or hierarchical
structure consisting of the hardware, operating system, utilities,
application programs and users.
u An application software package does not communicate

directly with the hardware. Between the applications software


and the hardware is a software interface - an operating system
OS as a User/Computer Interface
User 1 User 2 User 3 User n

Text Database
Compiler Chrome
Editor System

Operating System

Computer Hardware
Views of OS!
B. OS as a Resource Manager:
u A computer system has a set of resources for the movement,
storage and processing of data. The OS is responsible for
managing these resources. Note that resources include
§ CPU,
§ file storage space,
§ data,
§ programs,
§ memory space,
§ I/O devices, etc.
u The OS directs the processor in the use of the other system
resources and in the timing of its execution of other programs.

You might also like