KEMBAR78
Pure Syllabus FORMS 5 - 6 | PDF | Function (Mathematics) | Equations
0% found this document useful (0 votes)
636 views43 pages

Pure Syllabus FORMS 5 - 6

This document outlines the Pure Mathematics syllabus for Forms 5-6 in Zimbabwe. It covers key areas of algebra, geometry, and calculus. The syllabus was developed by the Ministry of Primary and Secondary Education in consultation with educational organizations to provide learners with a strong foundation in pure mathematical concepts and skills. It aims to develop learners' problem-solving abilities and prepare them for further education or careers requiring scientific and technological skills. The syllabus also incorporates cross-cutting themes like financial literacy, collaboration, and environmental issues.
Copyright
© © All Rights Reserved
We take content rights seriously. If you suspect this is your content, claim it here.
Available Formats
Download as PDF, TXT or read online on Scribd
0% found this document useful (0 votes)
636 views43 pages

Pure Syllabus FORMS 5 - 6

This document outlines the Pure Mathematics syllabus for Forms 5-6 in Zimbabwe. It covers key areas of algebra, geometry, and calculus. The syllabus was developed by the Ministry of Primary and Secondary Education in consultation with educational organizations to provide learners with a strong foundation in pure mathematical concepts and skills. It aims to develop learners' problem-solving abilities and prepare them for further education or careers requiring scientific and technological skills. The syllabus also incorporates cross-cutting themes like financial literacy, collaboration, and environmental issues.
Copyright
© © All Rights Reserved
We take content rights seriously. If you suspect this is your content, claim it here.
Available Formats
Download as PDF, TXT or read online on Scribd
You are on page 1/ 43

MINISTRY OF PRIMARY AND SECONDARY EDUCATION

Pure Mathematics Syllabus


FORMS 5 – 6

Curriculum Development Unit


© All Rights Reserved
P. O. Box MP 133
2016
Mount Pleasant
HARARE

2016-2022
Pure Mathematics Syllabus Form 5– 6 2016 2
Acknowledgements

The Ministry of Primary and Secondary Education wishes to acknowledge the following for their valued contribution in the
development of this syllabus:
 Panellists for form 5 to 6 Pure Mathematics
 Representatives of the following organisations:
 Zimbabwe School Examinations Council (ZIMSEC)
 United Nations Children’s Fund (UNICEF)
 United Nations Educational Scientific and Cultural Organisation (UNESCO)
 Representatives from higher and tertiary educational institutions

Pure Mathematics Syllabus Form 5– 6 2016 I


TABLE OF CONTENTS
Contents Page

Table of Contents
Acknowledgements .................................................................................................................................................................................................... i
TABLE OF CONTENTS ........................................................................................................................................................................................... ii
1.0 PREAMBLE ..................................................................................................................................................................................................... 1
1.1 INTRODUCTION ............................................................................................................................................................................................ 1
1.2 RATIONALE ......................................................................................................................................................................................................................... 1
1.3 SUMMARY OF CONTENT ................................................................................................................................................................................................. 2
1.4 ASSUMPTIONS .................................................................................................................................................................................................................. 2
1.5 CROSS CUTTING THEMES ............................................................................................................................................................................................. 2
2.0 PRESENTATION OF SYLLABUS ............................................................................................................................................................... 3
3.0 AIMS .................................................................................................................................................................................................................. 3
4.0 SYLLABUS OBJECTIVES ............................................................................................................................................................................. 3
5.0 METHODOLOGY AND TIME ALLOCATION ............................................................................................................................................ 4
5.1 METHODOLOGY ........................................................................................................................................................................................... 4
5.2 TIME ALLOCATION............................................................................................................................................................................................................ 5
6.0 TOPICS .............................................................................................................................................................................................................. 5
7.0 SCOPE AND SEQUENCE ........................................................................................................................................................................... 6
8.0 COMPETENCY MATRIX: FORM 5 SYLLABUS ..................................................................................................................................... 11
8.0 COMPETENCY MATRIX: FORM 6 SYLLABUS ..................................................................................................................................... 22
9.0 Assessment ................................................................................................................................................................................................... 31
9.1 Assessment Objectives ................................................................................................................................................................................................... 31

Pure Mathematics Syllabus Form 5– 6 2016 II


9.2 Scheme of Assessment ................................................................................................................................................................................................... 32

Pure Mathematics Syllabus Form 5– 6 2016 III


1.0 PREAMBLE

1.1 INTRODUCTION
In developing the Form 5 to 6 Pure Mathematics syllabus attention was paid to the need to provide continuity of pure mathematical
concepts and lay foundations for further studies. It is meant for learners who have the ability and interest in studying Pure
Mathematics. The two year learning phase will provide learners with opportunities to apply pure mathematical concepts, principles
and skills in other learning areas.
The intention is to provide wider opportunities for learners who wish to acquire competences in scientifically and technologically
based areas required for the national human capital development needs and enterprising activities in the 21st century. In learning
Pure Mathematics, learners should be helped to acquire a variety of skills, knowledge and processes, and develop positive attitude
towards the learning area. These will enhance the ability to investigate and interpret numerical and spatial relationships as well as
patterns that exist in mathematics and in the world in general. The syllabus also caters for learners with diverse needs to
experience Pure Mathematics as relevant and worthwhile. It also desires to produce a learner with the ability to communicate
mathematical ideas and information effectively.

1.2 RATIONALE
Pure Mathematics is the science of abstract concepts in the context of number, time, and space. It uses logic and reasoning to
construct new mathematical structures by building on existing ones, and to discover new patterns within, and relationships among
mathematical structures. Pure Mathematics is underpinned in abstraction and proof. Typically, the Pure Mathematician finds joy
and fulfillment in the intrinsic value of her/his constructions and discoveries, with little or no regard to their applications in life.
However, examples abound of instances where Pure Mathematics discoveries initially born and existing only in the abstract, have
eventually been found to have important applications in life. These life examples are in the areas of science, technology and
engineering, as well as finance, banking and commerce, among others. Given the Pure Mathematician’s interest and ability in
abstraction and pattern discovery, such a professional is increasingly in demand in such activities as meteorology, investment
forecasting, and risk analysis. Thus teaching and learning Pure Mathematics should not be construed as a luxury, but a 21st
Century necessity.

Pure Mathematics Syllabus Form 5– 6 2016 1


The teaching and learning process in Pure Mathematics at the Form 5 and 6 levels is also expected to enhance learners’
confidence and sense of self fulfillment, interconnectedness and intellectual honesty, hence contributing to their growth in the
acquisition of Unhu/ Ubuntu /Vumunhu values.

1.3 SUMMARY OF CONTENT


The syllabus will cover the theoretical and practical aspects of Pure Mathematics. The learning area will cover: algebra, geometry
and calculus.

1.4 ASSUMPTIONS
The syllabus assumes that the learner has:
1.4.1 passed at least one of the following at form 4: Mathematics, Pure Mathematics and Additional Mathematics
1.4.2 interest in studying Pure Mathematics form 5 - 6

1.5 CROSS CUTTING THEMES

The following are some of the cross cutting themes in the teaching and learning of Pure Mathematics: -
1.5.1 Business and financial literacy
1.5.2 Disaster and risk management
1.5.3 Collaboration
1.5.4 Environmental issues
1.5.5 Enterprise skills
1.5.6 HIV and AIDS
1.5.7 Unhu/Ubuntu/ Vumunhu
1.5.8 ICT
1.5.9 Gender

Pure Mathematics Syllabus Form 5– 6 2016 2


2.0 PRESENTATION OF SYLLABUS
The Pure Mathematics syllabus is a document covering Forms 5 and 6. It contains the preamble, aims, syllabus objectives,
methodology and time allocation, syllabus topics, scope and sequence, competency matrix and assessment. The syllabus also
suggests a list of resources that could be used during learning and teaching process.

3.0 AIMS
This syllabus is intended to provide a guideline for forms 5 - 6 learners which will enable them to:
3.1 develop the abilities to reason logically, to communicate mathematically, and to learn co-operatively and independently
3.2 acquire enterprising skills through modelling, research and project based learning
3.3 develop an appreciation of the applicability, creativity and power of pure mathematics in solving a broad range of problems
3.4 understand the nature of Pure Mathematics and its relationship to other branches of mathematics and STEM in general.
3.5 appreciate the use of I.C.T tools in solving pure mathematical problems
3.6 engage, persevere, collaborate and show intellectual honesty in performing tasks in Pure Mathematics, in the spirit of
Unhu/ Ubuntu/Vumunhu

4.0 SYLLABUS OBJECTIVES

By the end of the two year learning period, the learners should be able to:
4.1 make use of a variety of mathematical skills (including graphing, proving, modelling, finding pattern and problem
solving) in the learning and application of Pure Mathematics.
4.2 communicate pure mathematical ideas and information
4.3 produce imaginative and creative work arising from pure mathematical ideas
4.4 choose strategies to construct arguments and proofs in both concrete and abstract settings
4.5 construct and use mathematical models in solving problems in life
4.6 demonstrate perseverance, diligence, cooperation and intellectual honesty.
4.7 use I.C.T tools to solve pure mathematical problems
4.8 conduct research projects including those related to enterprise

Pure Mathematics Syllabus Form 5– 6 2016 3


5.0 METHODOLOGY AND TIME ALLOCATION

5.1 METHODOLOGY

A constructivist based teaching and learning approach is recommended for the Form 5 and 6 Pure Mathematics Syllabus. The
theoretical basis for this approach is that: in a conducive environment with appropriate stimuli, learners’ capacity to build on their
pre-requisite knowledge and create new mathematical knowledge is enhanced. A conducive environment in this context is one that
encourages: creativity and originality; a free exchange of ideas and information; inclusivity and respect for each other’s’ views,
regardless of personal circumstances (in terms of, for example: gender, appearance, disability and religious beliefs); collaboration
and cooperation; intellectual honesty; diligence and persistence; and Unhu/ Ubuntu /Vumunhu. This is particularly important in a
learning area like mathematics, given the negative attitudes associated with its teaching and learning.
Providing appropriate stimuli has to do with posing relevant challenges that excite learners, and help to make learning Pure
Mathematics an enjoyable, fulfilling experience. Such challenges could be posed in the form of problems that encourage learners to
create new (to them) mathematical knowledge/ideas in line with the teacher expectations and even beyond. New knowledge
acquired in such a manner tends to be deep rooted and meaningful to learners, hence enhancing their ability to apply it within the
learning area and in life. Definitely spoon feeding is not and cannot be an appropriate stimulus, as it does not help learners to
develop critical thinking, creativity, and the ability to think outside the box, which are critical for self-reliance, national sustainable
development and global competitiveness. Thus learners need to be active participants and decision makers in the pure
mathematics teaching and learning process, with the teacher playing a facilitator role.
Pre-requisite knowledge and skills refers to what the learners should already know and can do, which can form a strong basis on
which to construct the expected new knowledge. Thus the Pure Mathematics teacher needs to carefully analyse the new concepts
and principles she/he intends to introduce, identify the relevant pre-requisite knowledge, assess to identify any gaps, and take
appropriate steps to fill such gaps.
The following, is a list of teaching and learning methods that are consistent with, and supportive of the above approach:
5.1.1 Guided discovery
5.1.2 Group work
5.1.3 Interactive e-learning
5.1.4 Problem solving

Pure Mathematics Syllabus Form 5– 6 2016 4


5.1.5 Discussion
5.1.6 Modelling

5.2 TIME ALLOCATION

10 periods of 35 minutes each per week should be allocated.


Learners are expected to participate in the following activities: -
- Mathematics Olympiads
- Mathematics and Science exhibitions
- Mathematics seminars
- Mathematical tours to tertiary and other institutions

6.0 TOPICS

The following topics will be covered from form 5 - 6


6.1 Algebra
6.2 Geometry and vectors
6.3 Series and Sequences
6.4 Trigonometry
6.5 Calculus
6.6 Numerical methods
6.7 Complex numbers

Pure Mathematics Syllabus Form 5– 6 2016 5


7.0 SCOPE AND SEQUENCE
TOPIC 1: ALGEBRA
SUB TOPIC FORM 5 FORM 6
Indices and proportionality  Rational indices
 General laws of indices
 Direct, inverse, joint and partial variations

Polynomials  Polynomial operations


 Quadratic operations
 Factor and remainder theorems
Identities, Equations and  Identities
Inequalities  Equations
 Partial fractions
 Inequalities
Functions  Logarithmic functions
 Exponential functions
 Rational functions
 Modulus functions
Relations  Relation
 Domain, co-domain, and range
 Functions
 Types of functions (injective, bijective,
surjective)
 Inverse
 Composite function
Matrices  Basic operation (up to 3 x 3)
 Determinant and inverse
 Systems of linear equations

Pure Mathematics Syllabus Form 5– 6 2016 6


 Transformations
Mathematical Induction  Proof by Induction
 Conjecture
Groups  Binary operations
 Basic properties of a group

TOPIC 2: GEOMETRY AND VECTORS


SUB TOPIC FORM 5 FORM 6

 Graphs and Coordinate  Curve sketching


geometry  Coordinate geometry
 Parametric equations
 Vectors (up to three  Vector notation  Vector equation of a straight line
dimensions)  Vector operations  Equation of a plane
 Types of vectors  Cross product
 Magnitude of a vector
 Dot (scalar)product
 Area of plane shapes

Pure Mathematics Syllabus Form 5– 6 2016 7


TOPIC 3: SERIES AND SEQUENCES
SUB TOPIC FORM 5 FORM 6
Sequences  Sequences
 Arithmetic and Geometric progressions
Series  , n! and (𝑛𝑟) notation  Standard results
 Arithmetic and Geometric progressions  Method of differences
 Binomial expansion  Maclaurin’s series
 Taylor’s series

TOPIC 4: TRIGONOMETRY
SUB TOPIC FORM 5 FORM 6
Plane Trigonometry  Radians and degrees
 Arc length
 Sector area
 Segments
Trigonometrical Functions  Graphs of Trigonometrical functions
 Trigonometrical equations
 Trigonometrical identities (excluding half
angle identities)

Pure Mathematics Syllabus Form 5– 6 2016 8


TOPIC 5: CALCULUS
SUB TOPIC FORM 5 FORM 6
Differentiation  First principles differentiation
 Polynomials, rational functions, natural
logarithms, exponentials, trigonometrical
functions
 Sums, differences, products, quotients
and composites
 Implicit and parametric
 Gradient, tangents, normals, rates of
change and stationary points
Integration  Indefinite Integral of Polynomials,
Rational functions, exponentials (eax+b),
Trigonometrical functions with standard
integrals and those that can be reduced
to standard integral
 Integration by recognition, by parts and
by substitution
 Definite Integral
 Application of integration to areas and
volumes
1st Order Differential  Rates of change
equations  Separation of Variables
 Solution by Integration

Pure Mathematics Syllabus Form 5– 6 2016 9


TOPIC 6: NUMERICAL METHODS
SUB TOPIC FORM 5 FORM 6
Numerical Methods  Errors
 Iterative methods
 Newton – Raphson method
 Trapezium rule

TOPIC 7: COMPLEX NUMBERS


SUB TOPIC FORM 5 FORM 6
Complex Numbers  Parts of a complex number  Equations (up to order 5)
 Conjugate, modulus and argument  Polar form
 Operations (r (cos+i sin ) = rei)
 Argand diagram  Loci
 deMoivre’s Theorem
 nth roots of unit

Pure Mathematics Syllabus Form 5– 6 2016 10


FORM FIVE (5) SYLLABUS
8.0 COMPETENCY MATRIX: FORM 5 SYLLABUS

TOPIC 1: ALGEBRA
SUB TOPIC OBJECTIVES CONTENT: {Skills, SUGGESTED NOTES AND SUGGESTED
Learners should be able Knowledge, Attitudes} ACTIVITIES RESOURCES

to:
Indices and  state the laws of indices  Rational indices  Applying laws of indices to  ICT tools
proportionality  use laws of indices to  General laws of indices solve problems (including life  Brail
solve problems  Direct, inverse, partial problems) materials
 solve problems involving and joint variation  Modelling situations involving and
direct, inverse, partial variation and solving related equipment
and joint variation problems  Talking
books or
software
 Relevant
texts

Polynomials  carry out polynomial  Polynomial operations  Performing operations with  ICT tools
operations of addition,  Quadratic operations polynomials  Brail
subtraction,  Factor and remainder  Completing the square and materials
multiplication and theorems solving the related problems and
division  Deriving factor and remainder equipment
 complete the square of a theorems  Talking
books or
quadratic polynomial  Applying the factor and
software

Pure Mathematics Syllabus Form 5– 6 2016 11


 use the remainder and remainder theorems in solving  ICT tools
factor theorems problems  Brail
materials
and
equipment
 Talking
books or
software
 Relevant
texts

Identities,  distinguish between an  Identities  Discussing the difference  ICT tools


Equations and equation and an identity  Equations between identities and  Brail
Inequalities  find unknown  Partial fractions equations materials
coefficients in  Inequalities  Finding unknown coefficients in and
polynomials using polynomials using identities equipment
identities  Solving simultaneous equations  Talking
books or
 solve simultaneous (at least one is linear and at
software
equations most one quadratic)
 Relevant
 decompose rational  Expressing rational polynomials texts
polynomials into partial in partial fractions (including
fractions improper fractions)
 use the discriminant to  Determining the number of real
determine the number of roots of quadratic equations
real roots of quadratic using the discriminant
equations  Solving problems using the
 solve problems involving discriminant
the use of the  Stating and using factor and
discriminant remainder theorem to solve
 solve polynomial equation

Pure Mathematics Syllabus Form 5– 6 2016 12


equations using the  Solving problems involving
factor theorem inequalities (including rational
 solve problems using inequalities)
factor and remainder  Modelling situations involving
theorem equations and inequalities and
 solve inequalities solving related problems
Functions  define the function as a  Logarithmic functions  Discussing the function as a  ICT tools
mapping  Exponential functions mapping  Brail
 sketch simple graphs of  Rational functions  Sketching graphs of functions materials
functions for a given  Modulus functions  Discussing examples of and
domain exponential growth and decay equipment
 explain exponential in life  Talking
books or
growth and decay  Modelling situations to solve
software
 solve equation of the problems involving exponential  Relevant
form ax = b, using growth and decay texts
logarithms  Solving equations and
 solve inequalities of the inequalities using logarithms
form ax ≤ b, or ax ≥ b,  Transforming given
using logarithms relationships to linear form to
 use logarithms to find unknown constants
transform a given (including sketching linear
relationship to a linear graphs)
form  Modelling situations to solve
 describe the meaning of problems involving the use of
absolute value notation logarithms
 solve equations and  Discussing the absolute value
inequalities involving the notation
absolute value  Solving equations and
inequalities involving the
modulus function

Pure Mathematics Syllabus Form 5– 6 2016 13


Relations  define a relation  Relation  Discussing relations, domain,  ICT tools
 define domain, co-  Domain, co-domain, and co-domain and range  Brail
domain and range range  Describing types of relations materials
 describe types of  Functions  Defining a function and
equipment
relations  Types of function  Discussing differences among
 Talking
 define a function (injective, bijective, the following types of functions:
books or
 distinguish among the surjective) injective, bijective and
software
following types of  Inverse surjective
 Relevant
functions: one to one,  Composite function  Finding the inverse of a given texts
bijective and surjective function
 find the inverse of a  Illustrating in graphical terms
given function the relation between a one to
 illustrate in graphical one function and its inverse
terms the relation  Illustrating relationship amongst
between a one to one the graphs of y = f(x) and y =
function and its inverse |𝑓(𝑥)|, 𝑦 = 𝑎𝑓(𝑥), 𝑦 = 𝑓(𝑥) +
 illustrate relationship 𝑎, 𝑦 = 𝑓(𝑥 + 𝑎), 𝑦 =
amongst the graphs of y 𝑓(𝑎𝑥) 𝑎𝑛𝑑 𝑦 = 𝑎𝑓(𝑥 + 𝑏)
= f(x) and y = |𝑓(𝑥)|, 𝑦 =  Finding composite functions
𝑎𝑓(𝑥), 𝑦 = 𝑓(𝑥) + 𝑎, 𝑦 =  Modelling situations involving
𝑓(𝑥 + 𝑎), 𝑦 = relations and solving related
𝑓(𝑎𝑥) 𝑎𝑛𝑑 𝑦 = 𝑎𝑓(𝑥 + 𝑏) problems
 find composite functions

TOPIC 2: GEOMETRY AND VECTORS

Pure Mathematics Syllabus Form 5– 6 2016 14


SUB TOPIC OBJECTIVES CONTENT: {Skills, SUGGESTED NOTES AND SUGGESTED
Learners should be able to: Knowledge, ACTIVITIES RESOURCES
Attitudes}
Graphs and  sketch graphs of the form  Curve sketching  Sketching graphs of the form y  ICT tools
Coordinate y = f (x), where f (x) = kxn and  Coordinate = f (x), where f (x) = kxn and  Brail
geometry 1 1 materials
n = 2 or n is an integer, and geometry n = 2 or n is an integer, and
 Parametric and
where f(x) is a quadratic or where f(x) is a quadratic or equipment
cubic polynomial equations cubic polynomial  Talking
 locate solutions of equations  Finding solutions of equations books or
and inequalities using by sketching graphs software
sketches of graphs  Exploring solutions of  Relevant
 find equations of parallel and equations and inequalities by texts
perpendicular straight lines sketching graphs
 calculate the distance  Finding equations of parallel
between two points and perpendicular lines
 reduce an equation to  Computing the distance
appropriate linear form in between two points (including
solving problems (such as perpendicular distance of a
y = ax2 + b when y is plotted point from a straight line)
against x2 )  Reducing equations to
 find the equation of a circle appropriate linear form in
 define a curve using solving problems (such as
parametric equations y = ax2 + b when y is plotted
against x2 )
 Finding equations of circles
 Defining a curve using
parametric equations
Vectors (up to  define position and free vector  Vector notation  Discussing the use of position  ICT tools
three dimensions)  carry out addition, subtraction  Vector operations and free vectors in life  Brail

Pure Mathematics Syllabus Form 5– 6 2016 15


and scalar multiplication of  Types of vectors  Carrying out vector operations materials
vectors  Magnitude of a  Using unit, displacement and and
 use unit, displacement and vector position vectors to solve equipment
position vector to solve  Dot (scalar) product problems  Talking
books or
problems  Area of plane  Computing the magnitude of a
software
 calculate the magnitude of a shapes vector and the scalar product
 Relevant
vector and the scalar product of two vectors
texts
of two vectors  Finding the angle between two
 use scalar product to find the vectors and perpendicularity
angle between two vectors of vectors using scalar product
 calculate the area of plane  Computing the area of plane
shapes using the dot product shapes using the dot product
 solve problems involving  Solving problems involving
vectors vectors
 Representing life phenomena
using mathematical models
involving vectors and exploring
their applications in life

TOPIC 3: SERIES AND SEQUENCES


SUB TOPIC OBJECTIVES CONTENT: (Skills, SUGGESTED NOTES AND SUGGESTED
Learners should be able to: Knowledge, Attitudes) ACTIVITIES RESOURCES

Sequences  define a sequence  Sequences  Discussing the meaning and  ICT tools
 use sequence definitions  Arithmetic and value of sequences in life  Brail
such as Un = n2 and geometric  Calculating successive terms materials
Un+1 = 2Un to calculate progressions using sequence definition such and
successive terms as Un = n2 and Un+1 = 2Un equipment

Pure Mathematics Syllabus Form 5– 6 2016 16


SUB TOPIC OBJECTIVES CONTENT: (Skills, SUGGESTED NOTES AND SUGGESTED
Learners should be able to: Knowledge, Attitudes) ACTIVITIES RESOURCES

 distinguish among periodic,  Discussing the behaviour of  Talking


oscillating, converging, and periodic, oscillating, books or
diverging sequences converging, and diverging software
 define arithmetic and sequences  Relevant
geometric progressions  Discussing examples of texts
 find the general terms and arithmetic and geometric
other terms of arithmetic and progressions
geometric progressions  Finding the general terms and
 solve problems involving other terms of arithmetic and
sequences geometric progressions
 Representing life phenomena
using mathematical models
involving sequences and
exploring their applications in
life
Series  use , n! and (𝑛𝑟) notation  , n! and (𝑛𝑟)  Using the , n! and (𝑛𝑟)  ICT tools
 find the sum of given notation notation to solve problems  Brail
arithmetic and geometric  Arithmetic and  Computing the sum of given materials
terms geometric arithmetic and geometric terms and
equipment
 find sum to infinity of given progressions  Finding sum to infinity of given
 Talking
converging geometric series  Binomial expansion converging geometric series books or
 expand expressions of (a +  Expanding expressions of software
b)n where n is a positive (a + b) n where n is a positive  Relevant
integer, and of (1 + x)n , integer, and of (1 + x) n, where texts
where n is a rational number n is a rational number and
and |𝑥| < 1 |𝑥| < 1
 solve problems involving  Representing life phenomena

Pure Mathematics Syllabus Form 5– 6 2016 17


SUB TOPIC OBJECTIVES CONTENT: (Skills, SUGGESTED NOTES AND SUGGESTED
Learners should be able to: Knowledge, Attitudes) ACTIVITIES RESOURCES

series using mathematical models


involving series and exploring
their applications in life

TOPIC 4: TRIGONOMETRY
SUB TOPIC OBJECTIVES CONTENT: {Skills, SUGGESTED NOTES AND SUGGESTED
Learners should be able to: Knowledge, ACTIVITIES RESOURCES
Attitudes}
Plane  distinguish between radians  Radians and  Discussing the concept of  ICT tools
Trigonometry and degrees degrees radians and degrees, their  Brail
 convert degrees to radians  Arc length relationships and the materials
and vice versa  Sector area significance of using radians and
 calculate arc length and sector  Segments  Deriving and using the equipment
area formulae for length of an arc  Talking
books or
 solve problems involving and the area of a sector
software
lengths of arcs, areas of  Solving problems involving
 Relevant
sectors and segments lengths of arcs, areas of texts
 use small angle approximation sectors and segments
for sin x, cos x and tan x  Recalling and using small
angle approximation for sin x,
cos x and tan x

Trigonometrical  sketch the graphs of  Graphs of  Sketching and transforming the  ICT tools
Functions trigonometrical functions Trigonometrical graphs of trigonometrical  Brail
 transform the graphs of functions functions materials
trigonometrical functions  Trigonometrical  Sketching and transforming and

Pure Mathematics Syllabus Form 5– 6 2016 18


SUB TOPIC OBJECTIVES CONTENT: {Skills, SUGGESTED NOTES AND SUGGESTED
Learners should be able to: Knowledge, ACTIVITIES RESOURCES
Attitudes}
 sketch graphs of inverse equations graphs of inverse equipment
trigonometrical relations  Trigonometrical trigonometrical relations  Talking
 solve trigonometrical identities (excluding  Finding solutions of books or
equations half angle trigonometrical equations software
 prove trigonometrical identities identities)  Proving trigonometrical  Relevant
texts
 solve problems using identities
trigonometrical identities  Solving problems involving
trigonometrical identities
 Representing life phenomena
using mathematical models
involving trigonometrical
functions and exploring their
applications in life

TOPIC 5: CALCULUS
SUB TOPIC OBJECTIVES CONTENT: {Skills, SUGGESTED NOTES AND SUGGESTED
Learners should be able to: Knowledge, Attitudes} ACTIVITIES RESOURCES

Differentiation  differentiate from first  First principles  Differentiating from first  ICT tools
principles excluding differentiation principles: polynomials,  Brail
logarithmic and exponential  Polynomials, rational rational functions, materials
functions functions, natural trigonometrical functions and
 differentiate polynomials, logarithms, excluding logarithmic and equipment
rational functions, natural exponentials, exponential functions  Talking
logarithms, exponentials and trigonometrical  Differentiating polynomials, books or
software
trigonometrical functions functions rational functions, natural
 Relevant
Pure Mathematics Syllabus Form 5– 6 2016 19
 differentiate sums,  Sums, differences, logarithms, exponentials and texts
differences, products, products, quotients trigonometrical functions
quotients and composite and composites  Differentiating sums,
functions  Implicit and differences, products,
 carry out implicit and parametric quotients and composite
parametric differentiation  Gradient, tangents, functions
 locate stationary points normal, rates of  Carrying out implicit and
 distinguish between maxima, change and stationary parametric differentiation
minima and point of inflexion points  Locating stationary points and
 solve problems involving distinguishing between
differentiation maxima, minima and point of
inflexion
 Solving problems involving
differentiation
 Representing life phenomena
using mathematical models
involving differentiation and
exploring their applications in
life
Integration  integrate polynomials,  Indefinite Integral of  Finding Integrals of  ICT tools
rational functions, Polynomials, Rational polynomials, rational  Brail
exponentials, trigonometrical functions, functions, exponentials and materials
functions exponentials (eax+b), trigonometrical functions and
 integrate by recognition, by trigonometrical  Integrating by recognition, by equipment
substitution and by parts functions with substitution and by parts  Talking
books or
 evaluate definite integrals standard integrals and  Evaluating definite integrals
software
 find areas and volumes those that can be  Applying integration to find
 Relevant
reduced to standard areas and volumes texts
integral  Representing life phenomena
 Integration by using mathematical models

Pure Mathematics Syllabus Form 5– 6 2016 20


recognition, parts and involving integration and
substitution exploring their applications in
 Definite Integral life
 Application of
integration to areas
and volumes

TOPIC 6: NUMERICAL METHODS: to be covered in form six


TOPIC 7: COMPLEX NUMBERS
SUB TOPIC OBJECTIVES CONTENT: {Skills, SUGGESTED NOTES AND SUGGESTED
Learners should be able to: Knowledge, ACTIVITIES RESOURCES
Attitudes}
Complex  find the conjugates, moduli  Parts of a complex  Finding conjugates, modulus  ICT tools
Numbers and arguments of complex number and argument of complex  Brail
numbers  Conjugate, numbers materials
 carry out operations with modulus and  Adding, subtracting, multiplying and
complex numbers argument and dividing complex numbers equipment
 represent complex numbers  Operations  Representing complex  Talking
books or
on an Argand diagram  Argand diagram numbers on an Argand
software
diagram
 Relevant
 Interpreting geometric effects texts
of:
- conjugating a complex
number
- adding, subtracting,
multiplying and dividing
complex numbers

Pure Mathematics Syllabus Form 5– 6 2016 21


FORM SIX (6) SYLLABUS
8.0 COMPETENCY MATRIX: FORM 6 SYLLABUS

TOPIC 1: ALGEBRA
SUB TOPIC OBJECTIVES CONTENT: {Skills, SUGGESTED NOTES AND SUGGESTED
Learners should be able to: Knowledge, ACTIVITIES RESOURCES
Attitudes}
Matrices  carry out basic operations of  Basic operation  Adding, subtracting and  ICT tools
matrices (up to 3 x 3) multiplying matrices  Brail
 calculate determinant of a  Determinant and  Calculating determinant of a materials
square matrix (up to 3 x 3) inverse square matrix (up to 3 x 3) and
 identify null matrix, identity  Types of matrices  Discussing null matrix, identity equipment
 Talking
matrix, singular and non-  Systems of linear matrix, singular and non-
books or
singular matrix equations singular matrix
software
 find inverse of a 3 x 3 non-  Transformations  Finding inverse of 3 x 3 non-
 Relevant
singular matrix singular matrices texts
 apply the result (AB)-1= B-1A-1  Using the result (AB)-1= B-1A-1
for non-singular matrices to for non-singular matrices to

Pure Mathematics Syllabus Form 5– 6 2016 22


solve problems solve problems
 construct 2 x 2 matrices to  Constructing 2 x 2 matrices to
represent enlargement, represent enlargement, rotation,
rotation, reflection, stretch and reflection, stretch and shear
shear transformations transformations
 use a 2 x 2 matrix to represent  Using a 2 x 2 matrix to represent
certain geometrical certain geometrical
transformation in the x – y transformations in the x – y
plane plane
 use the composite  Using the composite
transformation AB and An in transformation AB and An in
problem solving problem solving
 derive the relationship  Deriving and discussing the
between the area scale-factor relationship between the area
of a transformation and the scale-factor of a transformation
determinant of the and the determinant of the
corresponding matrix corresponding matrix
 solve simultaneous equations  Solving simultaneous equations
in 2 or 3 unknowns by in 2 or 3 unknowns by reducing
reducing them to the matrix them to the matrix equation form
equation form (AX =b) (Ax =b)
 Representing life phenomena
using mathematical models
involving matrices and exploring
their applications in life
Mathematical  describe the process of  Proof by Induction  Discussing the processes of  ICT tools
Induction mathematical induction  Conjecture mathematical induction  Brail
 prove by mathematical  Proving by mathematical materials
induction to establish a given induction to establish given and
result results equipment

Pure Mathematics Syllabus Form 5– 6 2016 23


 use the strategy of conducting  Using the strategy of conducting  Talking
limited trials to formulate a limited trials to formulate books or
conjecture and proving it by conjecture and proving it by the software
the method of induction method of induction  Relevant
texts
Groups  define a binary operation  Binary operations  Defining a binary operation  ICT tools
 define closure, commutation,  Basic properties  Discussing closure,  Brail
association, distribution, of a group commutation, association, materials
identity and inverse element distribution, identity and inverse and
 define a group element equipment
  Talking
 use the basic properties to Discussing a group
books or
show that a given structure is,  Using the basic properties to
software
or is not, a group show that a given structure is, or
 Relevant
 solve problems involving is not, a group texts
binary operations and  Solving problems involving
properties of a group binary operations and properties
of a group

TOPIC 2: GEOMETRY AND VECTORS

Pure Mathematics Syllabus Form 5– 6 2016 24


SUB TOPIC OBJECTIVES CONTENT: {Skills, SUGGESTED NOTES AND SUGGESTED
Learners should be able to: Knowledge, ACTIVITIES RESOURCES
Attitudes}
Vectors (up to  find vector and Cartesian  Vector equation of  Finding vector and Cartesian  ICT tools
three dimensions) equations of a straight line in a straight line equations of a straight line in  Brail
3D  Equation of a plane 3D materials
 find cross product of given  Cross product  Finding cross product of given and
vectors vectors equipment
 use cross product to find area  Using cross product to find  Talking
books or
of plane shapes area of plane shapes
software
 find vector, parametric and  Finding vector, parametric and
 Relevant
Cartesian equations of a plane Cartesian equations of a plane texts
 find the angle between a line  Finding the angle between a
and a plane, two lines and two line and a plane, two lines and
planes two planes
 determine whether two lines  Determining whether two lines
are parallel, intersecting or are parallel, intersecting or
skewed skewed
 determine whether two lines  Determining whether two lines
intersect intersect
 find the perpendicular  Finding the perpendicular
distance from a point to a distance from a point to a
straight line and the straight line and the
coordinates of the foot of the coordinates of the foot of the
perpendicular perpendicular
 determine whether a line lies  Determining whether a line lies
in, is parallel to or intersects a in, is parallel to or intersects a
plane plane
 find the point of intersection of  Finding the point of
a line and a plane intersection of a line and a

Pure Mathematics Syllabus Form 5– 6 2016 25


SUB TOPIC OBJECTIVES CONTENT: {Skills, SUGGESTED NOTES AND SUGGESTED
Learners should be able to: Knowledge, ACTIVITIES RESOURCES
Attitudes}
 find the line of intersection of plane
two planes  Finding the line of intersection
 find the perpendicular of two planes
distance from a point to a  Finding the perpendicular
plane distance from a point to a
 solve problems involving lines plane
and planes  Solving problems involving
lines and planes
 Representing life phenomena
using mathematical models
involving vectors and exploring
their applications in life

TOPIC 3 SERIES AND SEQUENCES

SUB TOPIC OBJECTIVES CONTENT: {Skills, SUGGESTED NOTES AND SUGGESTED


Learners should be able to: Knowledge, Attitudes} ACTIVITIES RESOURCES

Series  use standard results for r,  Standard results  Finding related sums using  ICT tools
r2 and r3 to find related  Method of standard results for r, r2 and  Brail
sums differences r3 materials
 use the method of  Maclaurin’s series  Obtaining the sum of finite and
equipment
differences to obtain the sum  Taylor’s series series using the method of
of finite series  Talking
differences
books or
 use Taylor’s and Maclaurin’s  Using Taylor’s and Maclaurin’s software

Pure Mathematics Syllabus Form 5– 6 2016 26


series for approximation series for approximation  Relevant
 solve problems involving  Solving problems involving texts
method of differences as well method of differences as well
as Taylor’s and Maclaurin’s as Taylor’s and Maclaurin’s
series series
 Representing life phenomena
using mathematical models
involving series and exploring
their applications in life

TOPIC 4: TRIGONOMETRY: covered in form five

TOPIC 5: CALCULUS
SUB TOPIC OBJECTIVES CONTENT: {Skills, SUGGESTED NOTES AND SUGGESTED
Learners should be able to: Knowledge, ACTIVITIES RESOURCES
Attitudes}
1st Order  formulate a statement  Rates of change  Formulating statements  ICT tools
Differential involving a rate of change as a  Separation of involving rates of change as  Brail
equations differential equation Variables differential equations materials
 solve differential equations by  Solution by  Solving differential equations and
integration in the case where Integration by integration in the case equipment
variables are separable where variables are separable  Talking
books or
 sketch typical examples of a  Sketching typical examples of
software
family of curves representing a family of curves representing
 Relevant
a general solution of a a general solution of a texts
differential equation differential equation
 find a particular solution of a  Finding particular solutions of
differential equation given differential equations given

Pure Mathematics Syllabus Form 5– 6 2016 27


initial conditions initial conditions
 solve problems involving 1st  Solving problems involving 1st
order differential equation order differential equations
 Representing life phenomena
using mathematical models
involving 1st order differential
equations and exploring their
applications in life

TOPIC 6: NUMERICAL METHODS


SUB TOPIC OBJECTIVES CONTENT: {Skills, SUGGESTED NOTES AND SUGGESTED
Learners should be able to: Knowledge, ACTIVITIES RESOURCES
Attitudes}
Numerical  define error  Errors  Defining error  ICT tools
Methods  distinguish between absolute  Iterative methods  Distinguishing between  Brail
error and relative error  Newton – Raphson absolute error and relative materials
 estimate errors in calculation method error and
 equipment
𝑑𝑦
including the use of 𝜕𝑦 ≈ 𝑑𝑥 𝜕𝑥  Trapezium rule Estimating errors in
calculations including the use  Talking
 approximate the root of an 𝑑𝑦 books or
equation by graphical means or of 𝜕𝑦 ≈ 𝑑𝑥 𝜕𝑥 software
sign change  Approximating the root of an  Relevant
 derive a converging iterative equation by graphical means texts
formula for solving a given or sign change
equation  Deriving a converging
 solve the equation using iterative iterative formula for solving a
procedure given equation

Pure Mathematics Syllabus Form 5– 6 2016 28


SUB TOPIC OBJECTIVES CONTENT: {Skills, SUGGESTED NOTES AND SUGGESTED
Learners should be able to: Knowledge, ACTIVITIES RESOURCES
Attitudes}

 derive the Newton – Raphson  Solving equations using


formula iterative procedure
 solve equations using the Newton  Deriving the Newton –
– Raphson method Raphson formula
 recognise cases where the  Solving equations using the
iterative method may fail to Newton – Raphson method
converge to the required root  Recognising cases where the
 solve problems involving the use iterative method may fail to
of iterative procedures in root converge to the required root
finding  Solving problems involving
 derive the trapezium rule the use of iterative
 estimate the area under a curve procedures in root finding
using the trapezium rule  Deriving the trapezium rule
 explain how to set bounds for the  Estimating the area under a
area under the curve using curve using the trapezium
rectangle or trapezia rule
 solve problems involving the  Explaining how to set bounds
trapezium rule for the area under the curve
using rectangle or trapezia
 Solving problems involving
the trapezium rule
 Representing life phenomena
using mathematical models
involving numerical methods
and exploring their
applications in life

Pure Mathematics Syllabus Form 5– 6 2016 29


TOPIC 7: COMPLEX NUMBERS
SUB TOPIC OBJECTIVES CONTENT: {Skills, SUGGESTED NOTES AND SUGGESTED
Knowledge, Attitudes} ACTIVITIES RESOURCES
Learners should be able to:

Complex  solve polynomial equations with  Equations (up to order  Solving polynomial  ICT tools
Numbers at least one pair of non- real 5) equations with at least one  Brail
roots  Polar form pair of non- real roots materials
 express complex numbers in (r (cos+i sin ) = rei)  Expressing complex and
equipment
polar form  Loci numbers in polar form
   Talking
carry out operations of complex  deMoivre’s Theorem Dividing and multiplying
books or
numbers expressed in polar form  nth roots of unit complex numbers
software
 illustrate equations and expressed in polar form
 Relevant
inequalities involving complex  Illustrating equations and texts
numbers by means of loci in an inequalities involving
Argand diagram complex numbers by
 derive the deMoivre’s Theorem means of loci in an Argand
 prove the deMoivre’s Theorem diagram
 prove trigonometrical identities  Deriving and discussing
using deMoivre’s Theorem the deMoivre’s Theorem
 solve equations using the  Proving the deMoivre’s
deMoivre’s Theorem Theorem
 solve problems involving  Proving trigonometrical
complex numbers identities using deMoivre’s
Theorem
 Solving equations using
the deMoivre’s Theorem
 Solving problems involving

Pure Mathematics Syllabus Form 5– 6 2016 30


complex numbers
 Representing life
phenomena using
mathematical models
involving complex numbers
and exploring their
applications in life

9.0 Assessment

9.1 Assessment Objectives


The assessment will test candidate’s ability to: -
9.1.1 use mathematical symbols, terms and definitions appropriately
9.1.2 sketch graphs accurately
9.1.3 use appropriate formulae, algorithms and strategies to solve routine and non-routine problems in Pure Mathematics
9.1.4 solve problems in pure mathematics systematically
9.1.5 apply mathematical reasoning and communicate mathematical ideas clearly
9.1.6 conduct mathematical proofs in the expected manner
9.1.7 construct and use appropriate mathematical models for a given life situation
9.1.8 conduct research projects including those related to enterprise

Pure Mathematics Syllabus Form 5– 6 2016 31


9.2 Scheme of Assessment

Form 5 - 6 Pure Mathematics assessment will be based on 30% continuous assessment and 70% summative assessment.
The syllabus’ scheme of assessment caters for all learners. Arrangements, accommodations and modifications must be visible in
both continuous and summative assessments to enable candidates with special needs to access assessments and receive
accurate performance measurement of their abilities. Access arrangements must neither give these candidates an undue
advantage over others nor compromise the standards being assessed.
Candidates who are unable to access the assessments of any component or part of component due to disability (transitory or
permanent) may be eligible to receive an award based on the assessment they would have taken.

a) Continuous Assessment
Continuous assessment for Form 5 – 6 will consists of topic tasks, written tests, end of term examinations, project and profiling to
measure soft skills

i. Topic Tasks
These are activities that teachers use in their day to day teaching. These should include practical activities, assignments
and group work activities.

ii. Written Tests


These are tests set by the teacher to assess the concepts covered during a given period of up to a month. The tests
should consist of short structured questions as well as long structured questions.

Pure Mathematics Syllabus Form 5– 6 2016 32


iii. End of term examinations
These are comprehensive tests of the whole term’s or year’s work. These can be set at school, district or provincial level.
iv. Project
This should be done from term two to term five.

a. Summary of Continuous Assessment Tasks


From term two to five, candidates are expected to have done the following recorded tasks:
 1 Topic task per term
 2 Written tests per term
 1 End of term test per term
 1 Project in five terms

Detailed Continuous Assessment Tasks Table


Term Number of Topic Number of Written Number of End of Term Project Total
Tasks Tests Tests
2 1 2 1 1
3 1 2 1
4 1 2 1
5 1 2 1
Weighting 25% 25% 25% 25% 100%

Pure Mathematics Syllabus Form 5– 6 2016 33


Actual Weight 7.5% 7.5% 7.5% 7.5% 30%

9.3 Specification Grid for Continuous Assessment

Component Skills Topic Tasks Written Tests End of Term Project


Skill 1 50% 50% 50% 20%
Knowledge
Comprehensive
Skill 2 40% 40% 40% 40%
Application

Pure Mathematics Syllabus Form 5– 6 2016 34


Analysis
Skill 3 10% 10% 10% 40%
Synthesis
Evaluation
Total 100% 100% 100% 100%
Actual weighting 7.5% 7.5% 7.5% 7.5%

b. Summative Assessment
The examination will consist of 2 papers: paper 1 and paper 2, each to be written in 3 hours
The tables below show the information on weighting and types of papers to be offered.

Paper 1 Paper 2 Total


Weighting 35% 35% 70%
Type of Paper Approximately 15 Short answer structured 8 structured questions where
questions, where candidates answer all candidates answer any 5,
and each question carrying

Pure Mathematics Syllabus Form 5– 6 2016 35


questions 20 marks
Marks 100 100 200

Specification Grid for Summative Assessment

Paper 1 Paper 2 Total Weighting


Skill 1 50% 30% 80% 28%
Knowledge &
Comprehension
Skill 2 40% 50% 90% 31,5%

Pure Mathematics Syllabus Form 5– 6 2016 36


Application &
Analysis
Skill 3 10% 20% 30% 10,5%
Synthesis &
Evaluation
Total 100% 100% 200%
Weighting 35% 35% 70%

9.4 Assessment Model


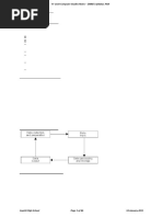
Learners will be assessed using both continuous and summative assessments.

Assessment of learner performance in Pure Mathematics


100%

Continuous assessment 30% Summative assessment 70%

Pure Mathematics Syllabus Form 5– 6 2016 37


b)

Pure Mathematics Syllabus Form 5– 6 2016 38

You might also like