KEMBAR78
Statistics Form 3 and 4 | PDF | Cost Of Living | Statistics
100% found this document useful (1 vote)
169 views36 pages

Statistics Form 3 and 4

The document outlines the Statistics syllabus for Forms 3-4 under the Ministry of Primary and Secondary Education for the years 2024-2030. It emphasizes the development of critical thinking and analytical skills through a comprehensive curriculum that includes data collection, presentation, and statistical analysis. The syllabus also integrates cross-cutting themes such as health, ICT, and environmental management to enhance learners' competencies for future studies and careers.

Uploaded by

www.aleckmpanda
Copyright
© © All Rights Reserved
We take content rights seriously. If you suspect this is your content, claim it here.
Available Formats
Download as PDF, TXT or read online on Scribd
100% found this document useful (1 vote)
169 views36 pages

Statistics Form 3 and 4

The document outlines the Statistics syllabus for Forms 3-4 under the Ministry of Primary and Secondary Education for the years 2024-2030. It emphasizes the development of critical thinking and analytical skills through a comprehensive curriculum that includes data collection, presentation, and statistical analysis. The syllabus also integrates cross-cutting themes such as health, ICT, and environmental management to enhance learners' competencies for future studies and careers.

Uploaded by

www.aleckmpanda
Copyright
© © All Rights Reserved
We take content rights seriously. If you suspect this is your content, claim it here.
Available Formats
Download as PDF, TXT or read online on Scribd
You are on page 1/ 36

Statistics F 3-4 MoPSE 2024

MINISTRY OF PRIMARY AND


SECONDARY EDUCATION

STATISTICS SYLLABUS

FORMS 3 – 4

2024 - 2030

Curriculum Development Unit


P. O. Box MP 133
Mount Pleasant
All Rights Reserved
HARARE
©2024

1
Statistics F 3-4 MoPSE 2024

• ACKNOWLEDGEMENTS

The Ministry of Primary and Secondary Education wishes to acknowledge the following
for their valued contribution in the development of this syllabus:

• Statistics learning area panel

• Ministry of Higher and Tertiary Education, Innovation, Science and

Technology Development (MoHTEISTD)

• Zimbabwe School Examinations Council (ZIMSEC)

• United Nations Children’s Fund (UNICEF)

• United Nations Educational Scientific Cultural Organisation (UNESCO)

2
Statistics F 3-4 MoPSE 2024

Table of Contents
ACKNOWLEDGEMENTS ....................................................................................................................................... 2
1. PREAMBLE........................................................................................................................................................ 4
1.1 INTRODUCTION ..................................................................................................................................... 4
1.2 RATIONALE ............................................................................................................................................. 4
1.3 SUMMARY OF CONTENT .................................................................................................................... 4
1.4 ASSUMPTIONS ........................................................................................................................................ 4
1.5 CROSS CUTTING THEMES .................................................................................................................. 4
2. PRESENTATION OF SYLLABUS................................................................................................................. 5
TOPIC 4: MEASURES OF DISPERSION .......................................................................................................... 13
TOPIC 7: RANDOM VARIABLES ....................................................................................................................... 17
9.0 ASSESSMENT....................................................................................................................................... 33
9.1 Assessment Objectives ....................................................................................................... 33

3
Statistics F 3-4 MoPSE 2024

1.0 PREAMBLE

1.1 INTRODUCTION

The Forms 3 to 4 Heritage-based Statistics syllabus is a two-year learning phase which is


designed to promote critical thinking, problem solving, analytical and interpretation skills.
The learning areas seeks to equip learners with knowledge which lays a foundation for
further studies and for future careers. It creates awareness of their immediate environment
as a basis for national development.

1.2 RATIONALE

The knowledge of statistics enables learners to develop statistical skills such as research
and analytical competencies essential for sustainable development of the Zimbabwean
society. Statistics also empowers learners to develop an understanding of global issues.
Statistics plays a pivotal role in areas such as education, health, military, demography,
agriculture, meteorology and engineering.

1.3 SUMMARY OF CONTENT

The Heritage-based Statistics syllabus is designed to cover lower secondary education


module forms 3 – 4, laying a firm foundation for further studies and career development.
The syllabus covers theory and practical activities in data collection, presentation,
interpretation, analysis and statistical inferences.

1.4 ASSUMPTIONS

It is assumed that learners:

• can carry out arithmetic operations


• engage in deductive and logical thinking
• have a basic knowledge of statistics
• have prior knowledge of ICT

1.5 CROSS CUTTING THEMES

In order to foster competence development for life, work and further studies the teaching
and learning of Statistics at “O” Level should integrate the following cross cutting themes:
• Health and wellbeing
• Business enterprise skills
• ICT
• Gender equity
• Environmental management
• Disaster Risk management
• Climate Change
• Child rights and responsibilities

4
Statistics F 3-4 MoPSE 2024

2.0 PRESENTATION OF SYLLABUS

The Heritage-based Statistics Forms 3 - 4 syllabus is presented as one document. The


syllabus has aims, objectives, topics, methodology and time allocation, scope and
sequence, competency matrix and assessment.

3.0 AIMS

The syllabus enables learners to:

3.1 develop an appreciation of the role of statistics in national development


3.2 effectively use I.C.T tools to solve statistical problems
3.3 apply statistical knowledge and skills in other disciplines
3.4 develop a statistical foundation for further studies
3.5 use statistical data in human integrity
3.6 value heritage, history and culture through research and statistical
inferences
3.7 acquire entrepreneurship and leadership skills in an indigenous based
economy through research and project based learning
3.8 develop analytical, critical and logical thinking skills

4.0 SYLLABUS OBJECTIVES

Learners should be able to:

4.1 define statistics and statistical terms


4.2 collect and present data in written, graphical, diagrammatical and
tabular form
4.3 draw inferences through manipulation of statistical data
4.4 apply statistical concepts to real life situations
4.5 undertake statistical calculations
4.6 construct statistical arguments through appropriate use of precise
statements and logical deduction
4.7 use I.C.T tools in statistical analysis
4.8 carry out statistical research projects

• METHODOLOGY AND TIME ALLOCATION

5.1 Methodology

The following learner centered and participatory methods are recommended in the
teaching of Statistics:

5.1.1 Discovery

5
Statistics F 3-4 MoPSE 2024

5.1.2 Discussion
5.1.3 Experimentation
5.1.4 Demonstrations
5.1.5 Problem solving
5.1.6 Group work
5.1.7 Question and answer
5.1.8 Research and Presentations
5.1.9 Project-based learning
5.1.10 Simulation and modeling

5.2 TIME ALLOCATION

The learning area should be allocated 5 periods of 40 minutes each per week.

6.0 TOPICS

o Introduction to Statistics
o Data Collection and Presentation
o Measures of Central Tendency
o Measures of Dispersion
o Sampling
o Probability
o Random Variables
o Errors
o Index Numbers
o Time Series
o Linear Regression

6
Statistics F 3-4 MoPSE 2024

7.0 SCOPE AND SEQUENCE


TOPIC FORM 3 FORM 4

Introduction to statistics • Introduction to statistics


• Importance of Statistics

Data collection and • Types of Data • Methods/techniques of collecting data


Presentation • Methods/techniques of collecting data • Methods of representing data
• Methods of representing data
Measures of central • Mean, mode and median of ungrouped data • Mean, mode and median of grouped data
tendency

Measures of dispersion • Range • Measures of relative position of grouped data


• Measures of relative position of ungrouped • Variance and standard deviation
• Variance and standard deviation

Sampling • Sampling - key terms • Sampling methods


• Sampling techniques

Probability • Probability – key terms • Combined events


• Experimental probability and theoretical probability
• Single events
-probability space
-probability rules
Random Variables • Types of random variables • Discrete random variables

7
Statistics F 3-4 MoPSE 2024

TOPIC FORM 3 FORM 4

Errors • Estimation • Computation of errors


• Types of errors

Index numbers • Types and uses of index numbers • Price index and expenditure index
• Demographic rates

Time Series • Time series – key terms • Time series graphs


• Components of time series • Smoothening

Linear Regression • Dependent and independent variables • Line of best fit


• Scatter diagram

8
Statistics F 3-4 MoPSE 2024

FORM THREE

9
Statistics F 3-4 MoPSE 2024

8.0 COMPETENCY MATRIX

TOPIC 1: STATISTICS
SUB TOPIC LEARNING OBJECTIVES CONTENT SUGGESTED NOTES AND SUGGESTED
Learners should be able to: (knowledge, skills, ACTIVITIES RESOURCES
values and attitudes)
• Introduction to • define statistical terms • Statistical terms: • Discussing statistical terms • e-learning
statistics • state branches of statistics - Statistics • Explaining meaning of terms materials
- Data • Counting and grouping items • Available objects
- Frequency • Citing relevant examples of
- Tally system branches of statistics
• Descriptive
• Inferential
• Importance of • state the importance of • statistics in the • Discussing the significance of • e-learning
Statistics statistics - home, statistics in the home, school material
• explain the value of - school and community • Internet
Statistics in life - community • Researching on the application
of statistics in the home, school
and community

10
Statistics F 3-4 MoPSE 2024

TOPIC 2: DATA COLLECTION AND PRESENTATION

SUB TOPIC LEARNING CONTENT SUGGESTED NOTES AND SUGGESTED


OBJECTIVES (knowledge, skills, ACTIVITIES RESOURCES
Learners should be able values and attitudes)
to:
• name the types of data in • Types of data • Discussing the types of data in • Print media
Types of Data statistics - primary data and statistics • Internet
• distinguish between secondary data • Explaining the difference • e-learning
different types of data - Grouped and between two given types of
ungrouped data
- Qualitative and • Classifying data according to
Quantitative type
- Discrete and
Continuous
Methods/ techniques • explain methods of • Methods of • Designing and administering: • Print media
of collecting data collecting data collecting data: - Questionnaires • Local environs
- Survey - Interview guides • Internet
- Observational • Carrying out experiments such • Computer
study as tossing a coin or throwing a software
- Census die
- Experiment • Observing events and recording
outcomes

11
Statistics F 3-4 MoPSE 2024

SUB TOPIC LEARNING CONTENT SUGGESTED NOTES AND SUGGESTED


OBJECTIVES (knowledge, skills, ACTIVITIES RESOURCES
Learners should be able values and attitudes)
to:
Methods of • explain ways of ungrouped • Pictogram • Explaining ways of • Print media
representing data data • Pie chart representing data • Pictures
• represent ungrouped data • Bar Chart • Drawing: • Drawing
in various forms - Pictograms instruments
• interpret charts - Pie chart
- Bar chart
• Interpreting charts

TOPIC 3: MEASURES OF CENTRAL TENDENCY

12
Statistics F 3-4 MoPSE 2024

SUB TOPIC LEARNING CONTENT SUGGESTED NOTES AND SUGGESTED


OBJECTIVES (knowledge, skills, ACTIVITIES RESOURCES
Learners should be able values and attitudes)
to:
Mean, mode and • define terms: • Mean • Discussing • Objects of
median of ungrouped - Mean • Mode - Mean different sizes,
data - Mode • Median - Mode colour or shapes
- Median - Median • e-learning
• find the mode of • Calculating mean and median
ungrouped data of ungrouped data
• find the median of • identifying mode from
ungrouped data ungrouped data
• calculate the mean of • discussing the advantages and
ungrouped data disadvantages of the measures
• explain the advantages of central tendency
and disadvantages of the
measures of central
tendency

• TOPIC 4: MEASURES OF DISPERSION

13
Statistics F 3-4 MoPSE 2024

SUB TOPIC LEARNING OBJECTIVES CONTENT SUGGESTED NOTES SUGGESTED


Learners should be able to: (knowledge, skills, AND ACTIVITIES RESOURCES
values and
attitudes)
Range • define range of raw data • Range • Calculating range for raw • Measuring instruments such
• calculate range of raw data data as:
• state advantages and • Discussing advantages - Thermometers
disadvantages of using and disadvantages of - Rulers
range using range • Print media

Measures of • define quartiles • Quartiles • Finding quartiles from raw • Measuring instruments
relative position • arrange numbers in • Interquartile range data • Print media
ascending order • Semi-interquartile • Calculating:
• determine quartiles range - interquartile range
• calculate: - semi interquartile range
• interquartile range • discussing the significance
• semi-interquartile range of interquartile range
from ungrouped data
• explain the meaning of
interquartile range

Variance and • define variance • Variance • Calculating variance and • Local environs
standard • calculate: • Standard deviation standard deviation • Print media
deviation • variance of ungrouped data • Discussing the significance
• standard deviation of of variance and standard
ungrouped data variation
• explain the meaning of:
• variance
• standard deviation

14
Statistics F 3-4 MoPSE 2024

TOPIC 5: SAMPLING

SUB TOPIC LEARNING OBJECTIVES CONTENT SUGGESTED NOTES AND SUGGESTED


Learners should be able to: (knowledge, skills, ACTIVITIES RESOURCES
values and attitudes)
Sampling - key terms • explain the key terms: • Sampling • Discussing the meaning of the • ICT tools
• sample and sampling • Population key terms • Print media
• population • Randomness • Comparing: • Internet
• randomness • Sample - Population and sample
• survey • Survey - Census and survey
• census • Census
• differentiate between
• population and sample
• census and survey

Sampling • differentiate between random • Random sampling • Listing differences between • Internet
techniques and non-random sampling • Non-random random and non-random • Raffles
• differentiate between sampling sampling • Random number
representative and biased • Biased sample • Distinguishing between biased tables
samples • Representative and representative sample • Print media
• give sources of bias sample • Identifying sources of bias
• explain ways of overcoming • Discussing ways of
bias overcoming bias listing
• deduce advantages and advantages and
disadvantages of the sampling disadvantages of sampling
techniques techniques
• identify situations in which • Citing situations in which
random and non-random random and non-random
sampling can be used sampling can be used

15
Statistics F 3-4 MoPSE 2024

TOPIC 6: PROBABILITY
SUB TOPIC LEARNING CONTENT SUGGESTED NOTES AND SUGGESTED
OBJECTIVES (knowledge, skills, ACTIVITIES RESOURCES
Learners should be able values and
to: attitudes)
Probability –key terms • Define key terms • Probability • Discussing probability key • Print media
- probability • Trial terms • e-learning
- trial • Sample space
- sample space • Outcome
- outcome • Event
- event • Experiment
- experiment
Experimental and • describe: • Experimental • Discussing theoretical and • Print media
theoretical probability - experimental probability experimental probability • Spinning wheel
probability • Theoretical • Citing situations where • Coins
- theoretical probability probability experimental or theoretical • Dice
• deduce probabilities probabilities are used • e-learning
from results of • Carrying out experiments
experiments such as tossing a coin and
• identify situations where throwing a die
experimental or • Computing probabilities of
theoretical probabilities events
are used
Single events • calculate probabilities of • probability • Carrying out experiments of • Coins
single events - space single events • Dice
• use probability rules to - rules • Computing probabilities of • Balls
compute probabilities of single events • Playing cards
single events • e-learning

16
Statistics F 3-4 MoPSE 2024





• TOPIC 7: RANDOM VARIABLES

SUB TOPIC LEARNING CONTENT SUGGESTED NOTES AND SUGGESTED


OBJECTIVES (knowledge, skills, ACTIVITIES RESOURCES
Learners should be able values and
to: attitudes)
Types of random • define : • Randomness • Discussing types of random • Balls of different
variables - randomness • Variable variables colors
- variable • Discrete random • Identifying types of random • Meter rule
- random variable variables variables • Clothing, foot
• state the types of • Continuous • Discussing the properties of wear, digital
random variables random variables discrete random variables and scale and clock
• describe the properties continuous random variables
of: • Conducting experiments to
- discrete random show randomness
variables
- continuous random
variables

17
Statistics F 3-4 MoPSE 2024

TOPIC 8: ERRORS
SUB TOPIC LEARNING OBJECTIVES CONTENT SUGGESTED NOTES AND SUGGESTED
Learners should be able to: (knowledge, skills, ACTIVITIES RESOURCES
values and
attitudes)
Estimation • use the approximation signs • Estimation • Discussing estimation • Ruler, digital scale,
• define the term estimation • Measurement • Estimating quantities measuring cylinder
• estimate quantities • Measuring quantities
• measure quantities
Types of errors • describe an error • Errors • Discussing the types of errors • Ruler, scale and
• state the types of errors - Absolute • Differentiating absolute error clock
• distinguish between - Relative from relative error
absolute error and relative • Sources of errors • Measuring quantities and
error - Rounding off giving results to an
• state sources of errors - Estimation appropriate degree of
accuracy


18
Statistics F 3-4 MoPSE 2024

TOPIC 9: INDEX NUMBERS


SUB TOPIC LEARNING OBJECTIVES CONTENT SUGGESTED NOTES AND SUGGESTED
Learners should be able to: (knowledge, skills, ACTIVITIES RESOURCES
values and
attitudes)
Types and uses • define : • index numbers • Discussing index number • Price fliers
of index numbers - index number • base year terms • Resource person
- price relative • price relative • Explaining the meaning of • Print media
- base year • unweighted and terms
- weighted and un- weighted • Collecting prices of different
weighted aggregate cost aggregate cost items such as bread, sugar,
index index cooking oil, salt, soap over a
• calculate price relative • Average specified period
numbers using base year percentage base • Computing the price relative
price period index numbers
• interpret a given price • Discussing on application of
relative index number index number
• identify applications of price • Debating cost of living and
relative index numbers adjustments of wages

19
Statistics F 3-4 MoPSE 2024

TOPIC 10: TIME SERIES


SUB TOPIC LEARNING OBJECTIVES CONTENT SUGGESTED NOTES AND SUGGESTED
Learners should be able to: (knowledge, skills, ACTIVITIES RESOURCES
values and
attitudes)
• Time series – • define: • Time series • Observing and analysing time • Print media
key terms - time series • Variable series graphs • Internet
- variable • Period: • Explaining variables and • e-learning
- period day/week/month/ period • Resource person
- time season
• identify time series data

Components of • identify the components of • Seasonal • discussing components of • Flyers


time series time series • Cyclic time series • Newspaper
• Random variations cuttings
• Trend • Time series
records
• Internet

20
Statistics F 3-4 MoPSE 2024

TOPIC 11: LINEAR REGRESSION

SUB TOPIC LEARNING OBJECTIVES CONTENT SUGGESTED NOTES AND SUGGESTED


Learners should be able to: (knowledge, ACTIVITIES RESOURCES
skills, values and
attitudes)
Dependent and • define variables • Variables • Describing variables • Flyers
independent • explain dependent and - dependent • Discussing dependent and • Internet
variables independent variables - independent independent variables

Scatter diagrams • collect raw data • Scatter diagrams • Gathering raw data • Drawing tools
• identify dependent and • Identifying dependent and • Print media
independent variables independent variables • Newspaper
• plot scatter diagrams • Plotting scatter diagrams cuttings
• interpret scatter diagrams • Discussing scatter diagrams
• use scatter diagrams to make
statistical inference

21
Statistics F 3-4 MoPSE 2024

FORM FOUR

22
Statistics F 3-4 MoPSE 2024

8. COMPETENCY MATRIX

TOPIC 1: DATA COLLECTION AND PRESENTATION


SUB TOPIC LEARNING OBJECTIVES CONTENT SUGGESTED NOTES AND SUGGESTED
Learners should be able to: (knowledge, skills, ACTIVITIES RESOURCES
values and attitudes)
Method/techniques • conduct a survey • observation • Designing questionnaires for • Local
of collecting data • design questionnaires and • questionnaire data collection environment
interview guides • interviews • Conducting a survey using • Internet
• state advantages and data collecting techniques
disadvantages of each • Discussing advantages and
method/technique disadvantages of each data
collection technique
Methods of • explain ways of representing • Graphs • Explaining ways of • Drawing
representing data grouped data - Line graphs representing data instruments
• represent grouped data in - Histograms • Constructing graphs from • Newspaper
various forms - Frequency data collected in the cuttings
• interpret graphs of grouped data polygon environment • e-learning
- Cumulative • Interpreting line graphs,
frequency curve histogram, frequency polygon
and frequency curve

23
Statistics F 3-4 MoPSE 2024

TOPIC 2: MEASURES OF CENTRAL TENDENCY


SUB TOPIC LEARNING OBJECTIVES CONTENT SUGGESTED NOTES AND SUGGESTED
Learners should be able to: (knowledge, skills, ACTIVITIES RESOURCES
values and attitudes)
Mean, mode and • compute the mean of grouped • mean • Computing the mean of • Local
median of grouped data • mode grouped data environment
data • find the mode and median of • median • Stating the mode and median
grouped data of grouped data
• • Demonstrating mode and
median

24
Statistics F 3-4 MoPSE 2024

TOPIC 3: MEASURES OF DISPERSION


SUB TOPIC LEARNING OBJECTIVES CONTENT SUGGESTED NOTES AND SUGGESTED
Learners should be able to: (knowledge, skills, ACTIVITIES RESOURCES
values and attitudes)
Measures of • find quartiles from cumulative • Quartiles of grouped • Using cumulative frequency • E-learning
relative position of frequency curves data curves to estimate measures • Newspaper
grouped data • calculate: • Interquartile range of relative position cuttings
- inter-quartile range • Semi-interquartile • Calculating the: • Internet
- semi-interquartile range range - Interquartile
• interpret the significance of the • Percentile - Semi-interquartile range
inter-quartile and semi- • Deciles • Discussing the significance
interquartile range of:
• find percentiles and deciles from - Interquartile
cumulative frequency curves - Semi Interquartile range
• Relate deciles to percentiles

25
Statistics F 3-4 MoPSE 2024

Variance and • Calculate variance and standard • Variance • Calculating variance and • E-learning
standard deviation deviation of grouped data • Standard deviation standard deviation of grouped • Newspaper
• explain the significance of data cuttings
variance and standard deviation • commenting on the value of • Internet
of grouped data the variance and standard
deviation of grouped data

TOPIC 4: SAMPLING
SUB TOPIC LEARNING OBJECTIVES CONTENT SUGGESTED NOTES AND SUGGESTED
Learners should be able to: (knowledge, skills, ACTIVITIES RESOURCES
values and attitudes)
Sampling methods • state sampling methods • Simple random • Explaining each of the • E-learning
• describe each of the sampling sampling sampling methods • Newspaper
methods • Systematic sampling • identifying situations in which cuttings
• explain situations in which • Stratified sampling sampling methods are used • Internet
random and non-random • Cluster sampling • Discussing the advantages
sampling methods are used • Quota sampling and disadvantages of each
• describe advantages and • Convenient sampling sampling method
disadvantages of each sampling
method

26
Statistics F 3-4 MoPSE 2024

TOPIC 5: PROBABILITY

SUB TOPIC LEARNING OBJECTIVES CONTENT SUGGESTED NOTES AND SUGGESTED


Learners should be able to: (knowledge, skills, ACTIVITIES RESOURCES
values and attitudes)
Combined events • define with examples combined • Combined events • Discussing combined events • E-learning
events • Probability space • Citing examples of combined • Newspaper
• construct outcome tables and • Probability rules events cuttings
probability space diagrams • Conditional • Constructing outcome tables • Internet
• use probability rules in the probability and probability space • Dice
computation of probabilities diagrams • Coins
• calculate conditional probabilities • Computing probability using • Playing cards
probability rules • Balls

27
Statistics F 3-4 MoPSE 2024

TOPIC 6: RANDOM VARIABLES


SUB TOPIC LEARNING OBJECTIVES CONTENT SUGGESTED NOTES AND SUGGESTED
Learners should be able to: (knowledge, skills, ACTIVITIES RESOURCES
values and attitudes)
Discrete random • Construct the probability • Discrete random • Carrying out experiments • E-learning
variables distribution table variables such as tossing a coin, • Newspaper
• Calculate the E(𝑥) and Var (𝑥) throwing a die cuttings
• Drawing up a probability • Internet
distribution table • Coins
• Computing the E(𝑥) and Var • Dice
(𝑥) • Scale
• Ruler

28
Statistics F 3-4 MoPSE 2024

TOPIC 7: ERRORS
SUB TOPIC LEARNING OBJECTIVES CONTENT SUGGESTED NOTES AND SUGGESTED
Learners should be able to: (knowledge, skills, ACTIVITIES RESOURCES
values and attitudes)
Computation of • calculate • Errors: • Computing absolute and • E-learning
errors - errors - absolute relative error • Newspaper
- absolute error - relative • Discussing how knowledge of cuttings
- relative error errors can be applied in • Internet
everyday life
• Explaining the dangers
related to errors

TOPIC 8: INDEX NUMBERS


SUB TOPIC LEARNING OBJECTIVES CONTENT SUGGESTED NOTES AND SUGGESTED
Learners should be able to: (knowledge, skills, ACTIVITIES RESOURCES
values and attitudes)
Price index and • define: • Price relative index • Describing price relative • E-learning
expenditure index - average percentage • Expenditure index index, expenditure index • Newspaper
- expenditure index • Average percentage • Computing expenditure index cuttings
• distinguish between price relative • Weighted and un- of households • Internet
and expenditure index weighted averages • Explaining the importance of
• calculate expenditure index of expenditure index
households • Discussing the use of
• state the importance of expenditure index in everyday
expenditure index life

29
Statistics F 3-4 MoPSE 2024

• use expenditure index in


everyday life

Demographic rates • define demographic rates • Demographic rates • Describing the demographic • E-learning
• calculate demographic rates - Crude death rate rates • Newspaper
- Crude birth rate • Computing the demographic cuttings
- Growth rate rates • Internet
- Standardized
rates

30
Statistics F 3-4 MoPSE 2024

TOPIC 9: TIME SERIES

SUB TOPIC LEARNING OBJECTIVES CONTENT SUGGESTED NOTES SUGGESTED


Learners should be able to: (knowledge, skills, AND ACTIVITIES RESOURCES
values and attitudes)
Time series graphs • analyse time series graphs • Time series graphs • Discussing time series • E-learning
• identify components from a time graphs • Newspaper
series graph • Identifying the time series cuttings
components • Internet

Smoothening • explain the purpose of • Moving averages • Discussing the purpose of • E-learning
smoothening • Trend lines smoothening • Newspaper
• calculate moving averages • Computing moving cuttings
• draw trend lines averages • Internet
• plot moving averages • Constructing trend lines
• Interpreting the trend lines
• Plotting moving averages

31
Statistics F 3-4 MoPSE 2024

TOPIC 10: LINEAR REGRESSION


SUB TOPIC LEARNING OBJECTIVES CONTENT SUGGESTED NOTES SUGGESTED
Learners should be able to: (knowledge, skills, AND ACTIVITIES RESOURCES
values and attitudes)
Line of best fit • plot the scatter diagram • Scattergram • Drawing a scatter diagram • E-learning
• draw the line of best fit by eye • Line of best fit • Drawing the line of best fit • Newspaper
• determine the equation of line of • Equation of a • Finding the equation of the cuttings
best fit in the form 𝑦 = 𝑚𝑥 + 𝑐 straight line line of best fit Internet
• use the equation of the line of • Estimating the value of 𝑦
best fit to estimate value of for a given value of 𝑥
𝑦 given 𝑥

32
Statistics F 3-4 MoPSE 2024

9.0 ASSESSMENT

The Heritage-based Statistics syllabus learning area for form 3 and 4 shall be assessed
through School Based Continuous Assessment (SBCA) and Summative Assessment (SA).
These assessments shall be guided by the principles of inclusivity, practicability, authenticity,
transparency, flexibility, validity and reliability. The principles are crucial for creating a
supportive and effective learning environment that fosters growth and development in
learners at secondary school level. Arrangements, accommodations and modifications shall
be visible to enable candidates with special needs to access assessments.

This section covers the assessment objectives, the assessment model, the scheme of
assessment, and the specification grid.

9.1 Assessment Objectives

By the end of the Heritage-based Statistics Syllabus learning area for form 3 and 4,
learners will be assessed on their ability to:

9.1.1 collect and present data in written, graphical, diagrammatical and tabular form
9.1.2 define statistics and statistical terms
9.1.3 draw inferences through manipulation of statistical data
9.1.4 apply statistical concepts to real life situations
9.1.5 undertake statistical calculations
9.1.6 construct statistical arguments through appropriate use of precise statements and
logical deduction
9.1.7 use I.C.T tools in statistical analysis
9.1.8 carry out statistical research projects

9.2 Assessment Model


Assessment of learners at Lower Secondary School Level for Heritage-based Statistics
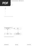
Syllabus shall be both Continuous and Summative as shown in Figure 1. School Based
Continuous Assessment shall include recorded activities from the School Based
Projects done by the learners. The mark shall be included on learners’ end of term and

33
Statistics F 3-4 MoPSE 2024

year reports. Summative assessment at school level shall include terminal examinations
which are at the end of the term and year.

Assessment Of Learner
Performance in
Statistics

School Based Continuous Summative


Assessment Assessment
20% 80%

School
Based
Project (Paper 1) (Paper 2)
Profiling
20% 40% 40%

Exit Continuous
Assessment Mark Summative
Profile (20%) Assessment Mark
Certificate (80%)

Final Mark (Continuous + Summative =


100%)

Fig. 1 Assessment Model

In addition, learners shall be profiled and learner profile records established. Learner profile
certificates shall be issued for checkpoints assessment in schools as per the dictates of the
Teacher’s Guide to Learning and Assessment. The aspects to be profiled shall include
learner’s prior knowledge, values and skills, and subsequently the new competences
acquired at any given point.

9.3 Scheme of Assessment


The Assessment Model shows that learners shall be assessed using both School Based
Continuous Assessment and Summative Assessment for both School and ZIMSEC

34
Statistics F 3-4 MoPSE 2024

assessments.

The table shows the Scheme of Assessment where 20% is allocated to School Based
Continuous Assessment and 80% to School or ZIMSEC Summative Assessment.
FORM OF ASSESSMENT WEIGHTING
School Based Continuous Assessment 20%
Summative Assessment 80%
Total 100%

9.3.1 Description of School Based Continuous Assessment

Learners shall do one school-based project per form which contributes to 20% of the end of
year final mark. The end of year summative assessment shall then contribute 80%. However,
for ZIMSEC public examinations, two (2) school based projects shall be considered as School
Based Continuous Assessment at form 3 and 4. The two School Based Projects shall include
those done during form 3 and 4 sessions. Each will contribute 10%.

9.3.1.1: School – Based Project Continuous Assessment Scheme

The Table given below shows the Learning and Assessment Scheme for the School
Based Project.
Project Execution Project Stage Description Timelines Marks
Stages
1 Problem Identification January 5
2 Investigation of related February 10
ideas to the
problem/innovation
3 Generation of possible March 10
solutions
4 Selecting the most suitable April-May 5
solution
5 Refinement of selected June 5
solution
6 Presentation of the final July 10
solution
7 Evaluation of the solution August-September 5
and Recommendations
TOTAL 50

35
Statistics F 3-4 MoPSE 2024

The assessment scheme shows the stages that shall be executed by pupils and the timeline
at which each stage shall be carried out. Possible marks, totalling 50, are highlighted to
indicate how much can be allocated.

9.3.2 Description of the ZIMSEC Summative Assessment

ZIMSEC Summative Assessment shall be a public examination at form 4. The examination


shall consist of two (2) papers of equal weighting.

Paper Paper type Marks Duration Weighting

1 Short structured 100 1 40%


22 hours

questions

2 Long and short 100 1 40%


22 hours
structured questions
TOTAL 80%

Paper 1: Short answer questions


1
Duration: 22 hours

Approximately 15 short answer question where candidates answer all questions.

Paper 2: Short and long answer questions


1
Duration: 22 hours
Sixteen questions where candidates answer any ten, each question carrying 10 marks.

Specification Grid

Skill Paper 1 Paper 2


Knowledge and 40% 40%
comprehension
Application and Analysis 40% 40%
Problem solving 20% 20%
TOTAL 100% 100%

36

You might also like