KEMBAR78
Security Operation Center - Operations Development | PDF | Security | Computer Security
100% found this document useful (1 vote)
474 views71 pages

Security Operation Center - Operations Development

Uploaded by

neelambika ns
Copyright
© © All Rights Reserved
We take content rights seriously. If you suspect this is your content, claim it here.
Available Formats
Download as PDF, TXT or read online on Scribd
100% found this document useful (1 vote)
474 views71 pages

Security Operation Center - Operations Development

Uploaded by

neelambika ns
Copyright
© © All Rights Reserved
We take content rights seriously. If you suspect this is your content, claim it here.
Available Formats
Download as PDF, TXT or read online on Scribd
You are on page 1/ 71

Security Operation Center –

Operations Development
Joas Antonio https://www.linkedin.com/in/joas-antonio-dos-santos
Security Operation
Center Tools
Sooty

• Sooty is a tool developed with the task of


aiding SOC analysts with automating part
of their workflow. One of the goals of
Sooty is to perform as many of the
routine checks as possible, allowing the
analyst more time to spend on deeper
analysis within the same time-frame.
Details for many of Sooty's features can
be found below.
• https://github.com/TheresAFewCo
nors/Sooty
Peepdf

• peepdf is a Python tool to explore PDF files in


order to find out if the file can be harmful or not.
The aim of this tool is to provide all the
necessary components that a security
researcher could need in a PDF analysis without
using 3 or 4 tools to make all the tasks. With
peepdf it's possible to see all the objects in the
document showing the suspicious elements,
supports the most used filters and encodings, it
can parse different versions of a file, object
streams and encrypted files. With the installation
of PyV8 and Pylibemu it provides Javascript
and shellcode analysis wrappers too. Apart of
this it is able to create new PDF files, modify
existent ones and obfuscate them.

• https://eternal-todo.com/tools/peepdf-pdf-
analysis-tool
PyREBox

• PyREBox is a Python scriptable Reverse Engineering sandbox. It is


based on QEMU, and its goal is to aid reverse engineering by
providing dynamic analysis and debugging capabilities from a
different perspective. PyREBox allows to inspect a running QEMU
VM, modify its memory or registers, and to instrument its execution,
by creating simple scripts in Python to automate any kind of analysis.
It also offers a shell based on IPython that exposes a rich set of
commands, as well as a Python API.
• https://talosintelligence.com/pyrebox
Fail2Ban

• Fail2ban scans log files (e.g. /var/log/apache/error_log) and bans IPs that show the
malicious signs -- too many password failures, seeking for exploits, etc. Generally
Fail2Ban is then used to update firewall rules to reject the IP addresses for a specified
amount of time, although any arbitrary other action (e.g. sending an email) could also
be configured. Out of the box Fail2Ban comes with filters for various services (apache,
courier, ssh, etc).

• Fail2Ban is able to reduce the rate of incorrect authentications attempts however it


cannot eliminate the risk that weak authentication presents. Configure services to use
only two factor or public/private authentication mechanisms if you really want to
protect services.
• https://www.fail2ban.org/wiki/index.php/Main_Page
OSSEC

• OSSEC is a full platform to monitor and control your systems. It


mixes together all the aspects of HIDS (host-based intrusion
detection), log monitoring and SIM/SIEM together in a simple,
powerful and open source solution.

• https://github.com/ossec/ossec-hids
• https://www.ossec.net/
RKHunter and CHRookit

• http://rkhunter.sourceforge.net/
• http://chkrootkit.org/
Process Hacker

• Process Hacker, A free, powerful, multi-purpose tool that helps you


monitor system resources, debug software and detect malware.
• https://processhacker.sourceforge.io/downloads.php
Splunk

• Its software helps capture, index and correlate real-time data in a


searchable repository, from which it can generate graphs, reports,
alerts, dashboards and visualizations. Splunk uses machine data for
identifying data patterns, providing metrics, diagnosing problems and
providing intelligence for business operations. Splunk is a horizontal
technology used for application management, security and
compliance, as well as business and web analytics.
• https://www.splunk.com/
Wazuh

• Wazuh is a free, open source


and enterprise-ready security
monitoring solution for threat
detection, integrity
monitoring, incident response
and compliance.
• https://wazuh.com/
TheHive

• A scalable, open source and free Security Incident Response


Platform, tightly integrated with MISP (Malware Information Sharing
Platform), designed to make life easier for SOCs, CSIRTs, CERTs
and any information security practitioner dealing with security
incidents that need to be investigated and acted upon swiftly.
• https://thehive-project.org/
Security Onion

• Our products include both the Security Onion software and


specialized hardware appliances that are built and tested to run
Security Onion. Our appliances will save you and your team time and
resources, allowing you to focus on keeping your organization
secure.
• https://securityonionsolutions.com/
Caine

• CAINE (Computer Aided INvestigative Environment) is an Italian


GNU/Linux live distribution created as a Digital Forensics project
• https://www.caine-live.net/
Caldera

What does CALDERA do?


• CALDERA helps cybersecurity professionals reduce the amount of time and resources needed for routine cybersecurity testing.
• CALDERA empowers cyber teams in three main ways:
Autonomous Adversary Emulation
• With CALDERA, your cyber team can build a specific threat (adversary) profile and launch it in a network to see where you may be susceptible. This
helps with testing defenses and training blue teams on how to detect specific threats.
Autonomous Incident Response
• Enables your team to perform automated incident response on a given host, allowing them to find new ways to identify and respond to threats.
Manual Red-Team Engagements
• Helps your red team perform manual assessments with computer assistance by augmenting existing offensive toolsets. The framework can be
extended with any custom tools you may have.
• https://caldera.mitre.org/
Atomic Red Team

https://atomicredteam.io/
Metta

Metta is an information security preparedness tool.


This project uses Redis/Celery, python, and vagrant with virtualbox to do
adversarial simulation. This allows you to test (mostly) your host based
instrumentation but may also allow you to test any network based detection
and controls depending on how you set up your vagrants.
The project parses yaml files with actions and uses celery to queue these
actions up and run them one at a time without interaction.
https://github.com/uber-common/metta
OSSIM

• AlienVault® OSSIM™, Open Source Security Information and Event Management


(SIEM), provides you with a feature-rich open source SIEM complete with event
collection, normalization and correlation. Launched by security engineers because of
the lack of available open source products, AlienVault OSSIM was created specifically
to address the reality many security professionals face: A SIEM, whether it is open
source or commercial, is virtually useless without the basic security controls
necessary for security visibility.
• https://cybersecurity.att.com/products/ossim
Prelude

• Prelude is a Universal "Security Information & Event Management"


(SIEM) system. Prelude collects, normalizes, sorts, aggregates,
correlates and reports all security-related events independently of
the product brand or license giving rise to such events; Prelude is
"agentless".
• As well as being capable of recovering any type of log (system logs,
syslog, flat files, etc.), Prelude benefits from a native support with a
number of systems dedicated to enriching information even further
(snort, samhain, ossec, auditd, etc.).
• https://www.prelude-siem.org/
Nagios

• Nagios XI provides monitoring of all mission-critical


infrastructure components including applications, services,
operating systems, network protocols, systems metrics, and
network infrastructure. Hundreds of third-party addons provide
for monitoring of virtually all in-house and external
applications, services, and systems.
• https://www.nagios.org/
Zabbix

• https://www.zabbix.com/network
_monitoring
Icinga

• Find answers, take actions and become a problem-solver. Be flexible


and take your own ways. Stay curious, stay passionate, stay in the
loop. Tackle your monitoring challenge.
• https://icinga.com/
Helk

• The Hunting ELK or simply the HELK


is one of the first open source hunt
platforms with advanced analytics
capabilities such as SQL declarative
language, graphing, structured
streaming, and even machine
learning via Jupyter notebooks and
Apache Spark over an ELK stack.
This project was developed primarily
for research, but due to its flexible
design and core components, it can
be deployed in larger environments
with the right configurations and
scalable infrastructure.
• https://github.com/Cyb3rWard0g/H
ELK
CimSweep

• CimSweep is a suite of CIM/WMI-based tools that enable the ability


to perform incident response and hunting operations remotely
across all versions of Windows. CimSweep may also be used to
engage in offensive reconnaisance without the need to drop any
payload to disk. Windows Management Instrumentation has been
installed and its respective service running by default since Windows
XP and Windows 2000 and is fully supported in the latest versions of
Windows including Windows 10, Nano Server, and Server 2016.
• https://github.com/PowerShellMafia/CimSweep
PowerForensics

• The purpose of PowerForensics is to provide an all inclusive


framework for hard drive forensic analysis. PowerForensics currently
supports NTFS and FAT file systems, and work has begun on
Extended File System and HFS+ support.
• https://github.com/Invoke-IR/PowerForensics
RedLine

• Redline®, FireEye's premier free endpoint security tool, provides host investigative capabilities to users to find
signs of malicious activity through memory and file analysis and the development of a threat assessment
profile.
With Redline, you can:
• Thoroughly audit and collect all running processes and drivers from memory, file-system metadata, registry
data, event logs, network information, services, tasks and web history.
• Analyze and view imported audit data, including the ability to filter results around a given timeframe using
Redline’s Timeline functionality with the TimeWrinkle™ and TimeCrunch™ features.
• Streamline memory analysis with a proven workflow for analyzing malware based on relative priority.
• Perform Indicators of Compromise (IOC) analysis. Supplied with a set of IOCs, the Redline Portable Agent is
automatically configured to gather the data required to perform the IOC analysis and an IOC hit result review.
• https://www.fireeye.com/services/freeware/redline.html
Yara

• YARA is a tool aimed at (but not limited to) helping malware


researchers to identify and classify malware samples. With YARA
you can create descriptions of malware families (or whatever you
want to describe) based on textual or binary patterns. Each
description, a.k.a. rule, consists of a set of strings and a boolean
expression which determine its logic.
• https://github.com/VirusTotal/yara
Forager

• Do you ever wonder if there is an easier way to retrieve, store, and


maintain all your threat intelligence data? Random user, meet
Forager. Not all threat intel implementations require a database that
is "correlating trillions of data points.." and instead, you just need a
simple interface, with simple TXT files, that can pull threat data from
other feeds, PDF threat reports, or other data sources, with minimal
effort. With 15 pre-configured threat feeds, you can get started with
threat intelligence feed management today
• https://github.com/opensourcesec/Forager
Threatbus

• Connect Open-Source Security Tools: Threat Bus is a pub-sub broker for threat intelligence data. With Threat
Bus you can seamlessly integrate threat intel platforms like OpenCTI or MISP with detection tools and
databases like Zeek or VAST.
• Native STIX-2: Threat Bus transports indicators and sightings encoded as per the STIX-2 open format
specification.
• Plugin-based Architecture: The project is plugin-based and can be extended easily. Read about the different
plugin types and how to write your own. We welcome contributions to adopt new open source tools!
• Official Plugins: We maintain many plugins right in the official Threat Bus repository. Check out our
integrations for MISP, Zeek, CIFv3, and generally apps that connect via ZeroMQ, like vast-threatbus and our
OpenCTI connector.
• Snapshotting: The snapshot feature allows subscribers to directly request threat intelligence data for a certain
time range from other applications. Threat Bus handles the point-to-point communication of all involved apps.
• https://github.com/tenzir/threatbus
Threat Ingestor

• ThreatIngestor can be configured to watch Twitter, RSS feeds, or


other sources, extract meaningful information such as malicious
IPs/domains and YARA signatures, and send that information to
another system for analysis.
• https://github.com/InQuest/ThreatIngestor
Misp

• User guide for MISP - The Open Source Threat Intelligence Sharing
Platform. This user guide is intended for ICT professionals such as
security analysts, security incident handlers, or malware reverse
engineers who share threat intelligence using MISP or integrate
MISP into other security monitoring tools. The user guide includes
day-to-day usage of the MISP's graphical user interface along with
its automated interfaces (API), in order to integrate MISP within a
security environment and operate one or more MISP instances.
• https://github.com/MISP/misp-book
Malware-IOC

• Here are indicators of compromise (IOCs) of our various investigations. We are doing this to help the broader
security community fight malware wherever it might be.
• .yar files are Yara rules
• .rules files are Snort rules
• samples.md5, samples.sha1 and samples.sha256 files are newline separated list of hexadecimal digests of
malware samples
• If you would like to contribute improved versions please send us a pull request.
• If you’ve found false positives give us the details in an issue report and we’ll try to improve our IOCs.
• These are licensed under the permissive BSD two-clause license. You are allowed to modify these and keep
the changes to yourself even though it would be rude to do so.
• https://github.com/eset/malware-ioc
Cobalt Strike Scan

• Scan files or process memory for Cobalt Strike beacons and parse their
configuration.
• CobaltStrikeScan scans Windows process memory for evidence of DLL
injection (classic or reflective injection) and/or performs a YARA scan on
the target process' memory for Cobalt Strike v3 and v4 beacon signatures.
• Alternatively, CobaltStrikeScan can perform the same YARA scan on a file
supplied by absolute or relative path as a command-line argument.
• If a Cobalt Strike beacon is detected in the file or process, the beacon's
configuration will be parsed and displayed to the console.
• https://github.com/Apr4h/CobaltStrikeScan
Harden Tools

• Hardentools is designed to disable a number of "features" exposed by


operating systems (Microsoft Windows, for now) and some widely used
applications (Microsoft Office and Adobe PDF Reader, for now). These
features, commonly thought for enterprise customers, are generally
useless to regular users and rather pose as dangers as they are very
commonly abused by attackers to execute malicious code on a victim's
computer. The intent of this tool is to simply reduce the attack surface by
disabling the low-hanging fruit. Hardentools is intended for individuals at
risk, who might want an extra level of security at the price of some
usability. It is not intended for corporate environments.
• https://github.com/securitywithoutborders/hardentools
Windows Secure Host Baseline

• The Windows Secure Host Baseline (SHB) provides an automated and flexible
approach for assisting the DoD in deploying the latest releases of Windows 10 using a
framework that can be consumed by organizations of all sizes.

• The DoD CIO issued a memo on November 20, 2015 directing Combatant Commands,
Services, Agencies and Field Activities (CC/S/As) to rapidly deploy the Windows 10
operating system throughout their respective organizations with the objective of
completing deployment by the end of January 2017. The Deputy Secretary of Defense
issued a memo on February 26, 2016 directing the DoD to complete a rapid
deployment and transition to Microsoft Windows 10 Secure Host Baseline by the end
of January 2017.
• https://github.com/nsacyber/Windows-Secure-Host-Baseline
Any Run

• It is not enough to run a suspicious file on a testing system to be sure


in its safety. For some types of malware or vulnerabilities (e.g., APT),
direct human interaction during analysis is required. A set of online
malware analysis tools, allows you to watch the research process
and make adjustments when needed, just as you would do it on a
real system, rather than relying on a wholly automated sandbox.
• https://any.run/
Hybrid Analysis

• This is a free malware


analysis service for the
community that detects and
analyzes unknown threats
using a unique Hybrid Analysis
technology.
• https://www.hybrid-
analysis.com/
PSHunt

• PSHunt is a Powershell Threat Hunting Module designed to scan


remote endpoints* for indicators of compromise or survey them for
more comprehensive information related to state of those systems
(active processes, autostarts, configurations, and/or logs).
• PSHunt began as the precurser to Infocyte's commercial product,
Infocyte HUNT, and is now being open sourced for the benefit of the
DFIR community.
• https://github.com/Infocyte/PSHunt
GoPhish

• Gophish is a powerful, open-source phishing framework that makes


it easy to test your organization's exposure to phishing.
• https://getgophish.com/
Solar Winds

• The log manager gathers log messages from all over your system, consolidating
the different formats they are written in to be stored and searched together. The
dashboard shows all events live on the screen, and there is also an analytical tool
that helps you search through stored log files for pertinent security information.
The log manager also protects logfiles from tampering with a file integrity monitor.

• The Security Event Manager isn’t just a SIEM. It includes a threat intelligence feed,
which pools threat detection experiences from all of the clients of the SolarWinds
system. The security system uses the guidance from the feed when searching
through log messages for indicators of attack.
• https://www.solarwinds.com/security-event-manager
Cortex

• Cortex, an open source and free software, has been created by


TheHive Project for this very purpose. Observables, such as IP and
email addresses, URLs, domain names, files or hashes, can be
analyzed one by one or in bulk mode using a Web interface. Analysts
can also automate these operations thanks to the Cortex REST API.
• https://github.com/TheHive-Project/Cortex
HoneyPot Dionea

• Dionaea intention is to trap malware exploiting vulnerabilities


exposed by services offered to a network, gaining a copy of the
malware.
• https://dionaea.readthedocs.io/en/latest/index.html
IntelOwl

• IntelOwl is an Open Source Intelligence, or OSINT solution to get


threat intelligence data about a specific file, an IP or a domain from a
single API at scale
• https://intelowlproject.github.io/
Elastic EDR

• Elastic EDR prevents ransomware and malware, detects advanced


threats, and arms responders with vital context. It’s free and open,
ready for every endpoint.
• https://www.elastic.co/pt/endpoint-security/
OpenEDR

• OpenEDR is free and its source code is open to public. OpenEDR allows
you to analyze what’s happening across your entire environment at base-
security-event level. This granularity enables accurate root-causes analysis
needed for faster and more effective remediation. Proven to be the best
way to convey this type of information, process hierarchy tracking provide
more than just data, they offer actionable knowledge. It collects all the
details on endpoints, hashes, and base and advanced events. You get
detailed file and device trajectory information and can navigate single
events to uncover a larger issue that may be compromising your system.

• https://openedr.com/
Vistumbler

• Vistumbler is a Windows wireless scanner. Vistumbler’s main


objective is to map and view access points around you using the
collected wireless and GPS data.
• https://www.vistumbler.net/
Zeek

• Zeek is not an active security device, like a firewall or intrusion


prevention system. Rather, Zeek sits on a “sensor,” a hardware,
software, virtual, or cloud platform that quietly and unobtrusively
observes network traffic. Zeek interprets what it sees and creates
compact, high-fidelity transaction logs, file content, and fully
customized output, suitable for manual review on disk or in a more
analyst-friendly tool like a security and information event
management (SIEM) system.
• https://zeek.org/
Apache Metron

• The Cisco Open SOC framework developed Apache Metron. Like


SIEMonster, several open source solutions are also connected in a
centralized network. Apache Metron can use standard JSON
language to parse and normalize security events for easy analysis. In
addition, safety warnings, data enrichment and labeling may be
issued.
• https://metron.apache.org/
SIEMonster

• SIEMonster provides both a free SIEM and a paid solution. As is the


case for many of the solutions used, the SIEMonster framework
offers a centralized tool management interface for data analysis,
threatening intelligence and various open source software. Your
organization will host it on a cloud, unlike some other open source
SIEM solutions.
• https://siemonster.com/
ClamAV

• ClamAV is an open source framework for antivirus mail gateway


scanning and is available on Windows, OS X, Linux and BSD
applications.
• https://www.clamav.net/
GRR Rapid Response

• The GRR Rapid Response of Google consists of two parts: a GRR


client that is deployed to an investigated network and a GRR server
that assists analysts in enforcing actions and in processing the data
that are gathered.
• https://github.com/google/grr
Cyphon

• Cyphon provides resources to capture, process, triage and incidents


to analysts. It collects data, such as message logs, APIs which email
— which makes it easy to analyze and collect as many or as little
details as you want.
• https://www.cyphon.io/
TIH

• TIH (Threat-Intelligence-Hunter) is an intelligence tool that helps you


in searching for IOCs across multiple openly available security feeds
and some well-known APIs. The idea behind the tool is to facilitate
searching and storing of frequently added IOCs for creating your
own set of indicators.
• https://github.com/abhinavbom/Threat-Intelligence-Hunter
Security Operation
Center Architecture
Example Architecture 1

https://github.com/archanchoudhury/SOC-OpenSource
EDR Stack Architecture

https://github.com/archanchoudhury/SOC-
OpenSource
Open Source Threat Management

https://securityfirst.com.br/soc/
OpeN Source SOC

https://www.ciscopress.com/articles/article.asp?p=24
55014
Security Operation Center

https://www.sketchbubble.com/en/presentation-
security-operations-center.html
Security Operation Center - Concept
Security Operation Center - Concept
Security Operation Center - Triad
Security Operation Center Governance
Intelligence-Driven SOC
SOC Tiers

https://gbhackers.com/how-to-build-and-run-a-
security-operations-center/
SOC Tiers 2

https://medium.com/predict/security-operations-
center-soc-e5f47e277a35
SOC Tiers 3

https://www.accenture.com/us-en/blogs/security/level-up-soc-
game-one-logical-step-at-a-time
SOC Maturity Progression

https://www.accenture.com/us-en/blogs/federal-
viewpoints/leveling-up-your-cybersecurity-how-
agencies-mature-security-programs
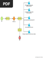
Incident Response

https://www.exabeam.com/incident-
response/incident-response-plan/
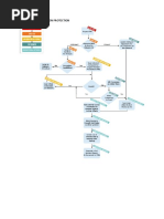
Incident Response Organized
AWESOME!

• https://github.com/fabacab/awesome-cybersecurity-blueteam
• https://github.com/CyberSecurityUP/Awesome-Red-Team-Operations
• https://github.com/infosecn1nja/Red-Teaming-Toolkit
• https://github.com/an4kein/awesome-red-teaming
• https://socradar.io/how-to-build-a-soc-with-open-source-solutions/
• https://github.com/counteractive/incident-response-plan-template/blob/master/playbooks/playbook-ransomware.md
• https://www.rapid7.com/globalassets/_pdfs/whitepaperguide/rapid7-insightidr-ransomware-playbook.pdf
• https://cyber.gc.ca/en/guidance/ransomware-playbook-itsm00099
• https://www.cisa.gov/sites/default/files/publications/Federal_Government_Cybersecurity_Incident_and_Vulnerability_Response
_Playbooks_508C.pdf
• https://www.atlassian.com/incident-management/incident-response/how-to-create-an-incident-response-playbook
• https://frsecure.com/blog/incident-response-playbooks/
• https://www.youtube.com/watch?v=52HA_Y8A1Zs

You might also like