KEMBAR78
Arduino Board Under Ground | PDF | Rectifier | Electrical Network
0% found this document useful (0 votes)
51 views42 pages

Arduino Board Under Ground

The document discusses several approaches for determining the location of faults in underground electrical cables. It begins with an introduction that describes how underground cables are commonly used but faults are difficult to locate. It then reviews 5 different literature sources that propose methods for fault detection using concepts like Ohm's law, microcontrollers, and IoT to measure voltage drops and calculate fault distances.

Uploaded by

bvkarthik2711
Copyright
© © All Rights Reserved
We take content rights seriously. If you suspect this is your content, claim it here.
Available Formats
Download as DOC, PDF, TXT or read online on Scribd
0% found this document useful (0 votes)
51 views42 pages

Arduino Board Under Ground

The document discusses several approaches for determining the location of faults in underground electrical cables. It begins with an introduction that describes how underground cables are commonly used but faults are difficult to locate. It then reviews 5 different literature sources that propose methods for fault detection using concepts like Ohm's law, microcontrollers, and IoT to measure voltage drops and calculate fault distances.

Uploaded by

bvkarthik2711
Copyright
© © All Rights Reserved
We take content rights seriously. If you suspect this is your content, claim it here.
Available Formats
Download as DOC, PDF, TXT or read online on Scribd
You are on page 1/ 42

ABSTRACT

The underground cable system is a common practice followed in many urban


areas. While a fault occurs for some reason, at that time the repairing process related to
that particular cable is difficult due to not knowing the exact location of the cable fault.

The objective of proposed project is to determine the distance of underground cable


fault from base station in kilometers using a physical programmable circuit board
(Arduino board and Bluetooth module). The proposed system finds the exact location of
the fault.

1
CHAPTER I
INTRODUCTION
1.1 BASICS
In urban areas, electrical cables run underground instead of running over, because
it does not affected by any adverse effect of weather such as heavy rainfall, snow,
thunder storm. Whenever a fault occurs within the underground cable, it is difficult to
detect the exact location of the fault for the repair process of particular cable. The
proposed system found the point of the exact location of fault. The project uses the
standard concept of Ohm’s law i.e. when a low dc voltage is applied at the end of feeder
through series resister (cable lines) then the current will vary depending on the location of
the fault and short in the cable. This system uses an Arduino and a rectified power
supply.

In this case, the current detection circuit in combination with the resister is
connected to the arduino with the aid of an ADC device to represent the length of wire in
Km. Error creation is performed by a set of switches. The relays are controlled by a relay
exciter IC, which is used to check cable line. A 16x2 LCD is used to display information.
Also one more feature is that using Bluetooth for the message of fault detection, location
of fault and distance of fault from base station in kilometers this all information is send to
base station. As soon as a fault occurs in a cable the buzzer produce the alarm to alert and
to take an immediate action by field workers.

Even the last cables of the decades where made to put the overhead and is
currently put to the underground cable that is superior to the previous method. Because
the underground cable are not affected by adverse weather conditions, such as storm,
snow, heavy rain as well as pollution. But when any fault occurs in the cable, then it is
difficult to locate fault. When it is easy to detect and correct the faults in overhead line by
mere observation, it is not possible to do so in an underground cable. As they are buried
deep in the soil it is not easy to detect the abnormalities in them. Even when a fault is
2
found to be present it is very difficult to detect the exact location of the fault. Due to
which dugging of entire area has to do, for detecting and correcting the fault which in
turn causes wastage of money and manpower. So it is necessary to know the exact
location of faults in the underground cables. So we will move to find the exact location of
fault. Now world has been digitalized so the paper is intended to detect the location of
fault in digital form. The underground cable system is the most common practiced
followed in many urban areas.

While the fault occurs for some reason at that time the repair process related to
that particular cable is difficult due to not knowing the exact location of fault. In the
event of short circuit (Line to Earth) fault, the voltage accordingly. It is then fed to an
ADC to develop precise digital data that is directed to the programmed Arduino to
display the same in kilometers. Hence this project is very helpful for determining exact
location of short circuit fault.

1.2 LITERATURE REVIEW

1.1 Development of a Prototype Underground Cable Fault Detector

Cable faults are damage to cables which affects the resistance in the cable. If
allowed to persist, this can lead to a voltage breakdown. To locate a fault in the cable, the
cable must first be tested for faults. This prototype uses the simple concept of OHMs law.
The current would vary depending upon the length of fault of the cable.

This prototype is assembled with a set of resistors representing cable length in


Kilo meters and fault creation is made by a set of switches at every known Kilo meters
(km’s) to cross check the accuracy of the same. The fault occurring at what distance and
which phase is displayed on a 16X2 LCD interfaced with the microcontroller.

The program is burned into ROM of microcontroller. The power supply consists
of a step down transformer 230/12V, which steps down the voltage to 12V AC. This is
converted to DC using a Bridge rectifier. The ripples are removed using a capacitive filter

3
and it is then regulated to +5V using a voltage regulator 7805 which is required for the
operation of the microcontroller and other components.

1.2 Design & Implementation Of Fault Identification In Underground Cables Using


IOT

This project is to determine the distance of underground cable fault from the base
station in kilometers and displayed over the internet. Underground cable system is a
common followed in major areas in Metro cities. While a fault occurs for some reason, at
that time the fixing process related to that particular cable is difficult due to exact
unknown location of the fault in the cable.

This Technology is used to find out the exact location of the fault and to send data
in graphical format to our website using a GSM module at the same time it display on the
LCD screen. The project uses the standard theory of Ohms law, i.e., when a low DC
voltage is applied at the feeder end through a series resistor(Cable lines),then the current
would vary depending upon the location of the fault in the cable as the resistance is
proportional to the distance.

In case there is a short circuit (Line to Ground), the voltage across series resistors
changes according to the resistance that changes with distance .This is then fed to an
ADC to develop precise digital data which the programmed microcontroller of the 8051
family displays in kilometers.

1.3 UNDERGROUD CABLE FAULT DETECTION USING MICROCONTROLLER

This paper proposes fault location model for underground power cable using
microcontroller. The aim of this project is to determine the distance of underground cable
fault from base station in kilometers.

This project uses the simple concept of ohm’s law. When any fault like short
circuit occurs, voltage drop will vary depending on the length of fault in cable, since the
current varies. A set of resistors are therefore used to represent the cable and a dc voltage
is fed at one end and the fault is detected by detecting the change in voltage using a

4
analog to voltage converter and a microcontroller is used to make the necessary
calculations so that the fault distance is displayed on the LCD display.

1.4 Implementation of IOT to Detect and Display Underground Cable Fault

This paper is to determine the distance of underground cable fault from the base
station in kilometers and displayed over the internet. Underground cable system is a
common followed in major areas in Metro cities. While a fault occurs for some reason, at
that time the fixing process related to that particular cable is difficult due to exact
unknown location of the fault in the cable.

This IOT Technology is used to find out the exact location of the fault and to send
data in graphical format to our website using an IOT module at the same time it display
on the LCD screen. This paper uses the standard theory of Ohms law, i.e., when a low
DC voltage is applied at the feeder end through a series resistor(Cable lines),then the
current would vary depending upon the location of the fault in the cable as the resistance
is proportional to the distance.

In case there is a short circuit (Line to Ground), the voltage across series resistors
changes according to the resistance that changes with distance. This is then fed to an
ADC to develop precise digital data which the programmed microcontroller of the 8051
family displays in kilometers.

1.5 IOT BASED UNDERGROUND CABLE FAULT DETECTOR

Underground cables are prone to a wide variety of faults due to underground


conditions, wear and tear, rodents etc. Diagnosing fault source is difficult and entire cable
should be taken out from the ground to check and fix faults. The project work is intended
to detect the location of fault in underground cable lines from the base station in km using
a PIC16F877A controller.

To locate a fault in the cable, the cable must be tested for faults. This prototype
uses the simple concept of Ohms law. The current would vary depending upon the length
of fault of the cable. In the urban areas, the electrical cables run in underground instead of
5
overhead lines. Whenever the fault occurs in underground cable it is difficult to detect the
exact location of the fault for process of repairing that particular cable.

The proposed system finds the exact location of the fault. The prototype is
modeled with a set of resistors representing cable length in km and fault creation is made
by a set of switches at every known distance to cross check the accuracy of the same. In
case of fault, the voltage across series resistors changes accordingly, which is then fed to
an ADC to develop precise digital data to a programmed PIC IC that further displays
fault location in distance.

The fault occurring distance, phase, and time is displayed on a 16X2 LCD
interfaced with the microcontroller. IoT is used to display the information over Internet
using the Wi-Fi module ESP8266.A webpage is created using HTML coding and the
information about occurrence of fault is displayed in a webpage.

6
CHAPTER II

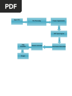
BLOCK DIAGRAM

2.1 BLOCK DIAGRAM

POWER
SUPPLY

LCD DISPLAY

SHORT
CIRCUIT
FAULT
SWITCHING BUZZER
UNIT WITH ARDUINO UNO
R LOAD

BLUETOOTH
HC 05

UNDER GROUND
CABLE

PC or MOBILE (ACT
AS SERVER
STATION)

FIG 2.1 BLOCK DIAGRAM OF UNDER GROUND CABLE FAULT SYSTEM

7
2.2 BLOCK DIAGRAM DESCRIPTION

This project uses the standard concept of Ohms law i.e., when a low DC voltage is
applied at the fault switches through a series resistor (Cable lines), then current would
vary depending upon the location of fault in the cable. In case there is a short circuit
(Line to Ground), the voltage across series resistors (Cable lines) changes accordingly,
which is then fed to inbuilt ADC of Arduino board to develop precise digital data for
display in kilometers.

The project is assembled with a set of resistors representing cable length in KM’s
and fault creation is made by a set of switches at every known KM to cross check the
accuracy of the same. The fault occurring at a particular distance and the respective phase
is displayed on a LCD interfaced to the Arduino board and with the help of Bluetooth
module HC-05 an exact fault location is displayed in the mobile app using Bluetooth
terminal or controller technology. Further this project can be enhanced by using capacitor
in an AC circuit to measure the impedance which can even locate the open circuited
cable, unlike the short circuited fault only using resistors in DC circuit.

8
CHAPTER III
CIRCUIT DIAGRAM
3.1 CIRCUIT DIAGRAM

FIG 3.1 CIRCUIT DIAGRAM OF UNDER GROUND CABLE FAULT SYSTEM

9
3.2 CIRCUIT DIAGRAM DESCRIPTION

The objective of this project is to determine the distance of underground cable


fault from base station in kilometers using an Arduino board. The underground cabling
system is a common practice followed in many urban areas.

There are many electrical, telephone and other signal cables are laid underground.
Many time faults occur due to construction works and other reasons. At that time it is
difficult to dig out cable due to not knowing the exact location of the cable fault.

DIFFERENT CABLE FAULT

There are main two faults in cable, they are short circuit and open circuit:

SHORT CIRCUIT FAULT

Short circuit can be determined by measuring resistance between two cables at one
end (base station). The value of resistance tells us the exact location of short circuit.

FIG 3.2 CABLE SHORT CIRCUIT FAULT

10
OPEN CIRCUIT FAULT

Open Circuit can be detected by measuring the capacitance between two wires.
Capacitance of cable changes according to the length. The length of cable varies based on
the location of cable cut (open). As the cable is open parallel wire capacitance gets
reduced based on this we can calculate the fault location.

FIG 3.3 CABLE OPEN CIRCUIT FAULT

The proposed system is to find the exact location of the fault. The project uses the
standard concept of Ohms law i.e., when a low DC voltage is applied at the feeder end
through a Cable lines, then current would vary depending upon the location of fault in the
cable. In case there is a short circuit (Line to Ground), the voltage across series resistors
changes accordingly, which is then fed to inbuilt ADC of Arduino board to develop
precise digital data for display in kilometers.

The project is assembled with a set of resistors representing cable length in KM’s
and fault creation is made by a set of switches at every known KM to cross check the
accuracy of the same. The fault occurring at a particular distance and the respective phase

11
is displayed on a LCD interfaced to the Arduino board. Further this project enhanced by
measuring capacitance of cable which can even locate the open circuited cable.

CIRCUIT OPERATION

Normally people have been using commercial voltage (230V).This voltage is step-
down through step down transformer. Transformer is an electrical device that transfers
electrical energy between two or more circuits through electromagnetic induction.
Generally, transformers are used to increase or decrease the voltages of alternating
current in electric power applications. This stepdown voltage goes to rectifier unit.

Rectifier is nothing but an electronic device which used to convert an AC supply


into DC supply. This project we were using bridge rectifier.12V AC supply is converts
into 12V DC supply. These voltage moves to the regulator unit. Regulator is an electrical
device which is used to maintain a constant voltage. Here we were using two voltage
regulators. Namely voltage regulator 7812 and voltage regulator 7805.7812 voltage
regulator maintains the 12V DC supply. This voltage is enough to operate relay unit and
7805 voltage regulator maintains the 5V DC supply. This voltage is used to handle the
Arduino kit.

We uploaded the program in the kit. Program was written if any short circuit fault
occur in the cable, immediately it will be display the fault distance value through
Bluetooth terminal to remote person mobile at same time it will be displayed in LCD
screen which is attached in the arduino kit as well as buzzer will make sound to alert the
local operator. Now a day’s embedded system changed metorically. Arduino is the
advanced version of embedded system. These Arduino has ample types but we selected
Arduino UNO. These Arduino UNO helps to developed many advanced version of
Arduino UNO creates user friendly environment. It easily to adopt other devices using
serial port.

12
CHAPTER IV

HARDWARE

4.1 HARDWARE DESCRIPTION

 ARDUINO
 BLUETOOTH-HC05
 POWER SUPPLY
 LIQUID CRYSTAL DISPLAY (LCD)
 BUZZER
 CABLE

13
4.2 ARDUINO UNO

The Arduino uno is an easy to use yet powerful single board computer that has
gained considerable traction in the hobby and professional market. The Arduino is open-
source, which means hardware is reasonably priced and development software is free.
This guide is for students in ME 2011, or students anywhere who are confronting the
Arduino for the first time. For advanced Arduino users, prowl the web; there are lots of
resources.

The Arduino project was started in Italy to develop low cost hardware for
interaction design. The Arduino hardware comes in several flavors. In the United States,
Sparkfun is a good source for Arduino hardware.

This guide covers the Arduino Uno board (Spark fun DEV-09950, $29.95), a good
choice for students and educators. With the Arduino board, you can write programs and
create interface circuits to read switches and other sensors, and to control motors and
lights with very little effort.

TECHNICAL SPECIFICATIONS

 Microcontroller ATmega328
 Operating Voltage 5V
 Input Voltage (recommended) 7-12V
 Input Voltage (limits) 6-20V
 Digital I/O Pins 14 (of which 6 provide PWM output)
 Analog Input Pins 6
 DC Current per I/O Pin 40 mA
 DC Current for 3.3V Pin 50 mA
 Flash Memory 32 KB of which 0.5 KB used by bootloader

14
 SRAM 2 KB
 EEPROM 1 KB
 Clock Speed 16 MHz

ARDUINO BOARD

FIG 4.1 ARDUINO UNO BOARD

MEMORY
The Atmega328 has 32 KB of flash memory for storing code (of which 0,5 KB is
used for the bootloader); It has also 2 KB of SRAM and 1 KB of EEPROM

INPUT AND OUTPUT


Each of the 14 digital pins on the Uno can be used as an input or output, using
pinMode(), digitalWrite(), and digitalRead()functions. They operate at 5 volts. Each pin
can provide or receive a maximum of 40 mA and has an internal pull-up resistor
(disconnected by default) of 20-50 kOhms. In addition, some pins have specialized
functions:

15
 Serial: 0 (RX) and 1 (TX).Used to receive (RX) and transmit (TX) TTL serial
data. These pins are connected to the corresponding pins of the ATmega8U2 USB-
to-TTL Serial chip .
 External Interrupts: 2 and 3. These pins can be configured to trigger an interrupt
on a low value, a rising or falling edge, or a change in value. See the attach
Interrupt()function for details.
 PWM: 3, 5, 6, 9, 10, and 11. Provide 8-bit PWM output with the analog
Write()function.
 SPI: 10 (SS), 11 (MOSI), 12 (MISO), 13 (SCK). These pins support SPI
communication, which, although provided by the underlying hardware, is not
currently included in the Arduino language.
 LED: 13. There is a built-in LED connected to digital pin 13. When the pin is
HIGH value, the LED is on, when the pin is LOW, it's off.

COMMUNICATION
The Arduino Uno has a number of facilities for communicating with a computer,
another Arduino, or other microcontrollers. The ATmega328 provides UART TTL (5V)
serial communication, which is available on digital pins 0 (RX) and 1 (TX). An
ATmega16U2 on the board channels this serial communication over USB and appears as
a virtual com port to software on the computer.
The '16U2 firmware uses the standard USB COM drivers, and no external driver is
needed. However, on Windows, a .in file is required.
The Arduino software includes a serial monitor which allows simple textual data
to be sent to and from the Arduino board. The RX and TX LEDs on the board will flash
when data is being transmitted via the USB-to-serial chip and USB connection to the
computer (but not for serial communication on pins 0 and 1).
A Software Serial library allows for serial communication on any of the Uno's
digital pins. The ATmega328 also supports I2C (TWI) and SPI communication.

16
The Arduino software includes a Wire library to simplify use of the I2C bus; see
the documentation for details. For SPI communication, use the SPI library.

USB OVER CURRENT PROTECTION


The Arduino Uno has a resettable polyfuse that protects your computer's USB ports
from shorts and overcurrent. Although most computers provide their own internal
protection, the fuse provides an extra layer of protection. If more than 500 mA is applied
to the USB port, the fuse will automatically break the connection until the short or
overload is removed.

PROGRAMMING
The Arduino Uno can be programmed with the Arduino software (download). Select
"Arduino Uno from the Tools > Board menu (according to the microcontroller on your
board). For details, see the reference and tutorials. The ATmega328 on the Arduino Uno
comes preburned with a bootloader that allows you to upload new code to it without the
use of an external hardware programmer.
It communicates using the original STK500 protocol (reference, C header files). You
can also bypass the bootloader and program the microcontroller through the ICSP (In-
Circuit Serial Programming) header; see these instructions for details. The ATmega16U2
(or 8U2 in the rev1 and rev2 boards) firmware source code is available. The
ATmega16U2/8U2 is loaded with a DFU bootloader, which can be activated by:

 On Rev1 boards: connecting the solder jumper on the back of the board (near the
map of Italy) and then resetting the 8U2.
 On Rev2 or later boards: there is a resistor that pulling the 8U2/16U2 HWB line to
ground, making it easier to put into DFU mode.

17
You can then use Atmel's FLIP software (Windows) or the DFU programmer
(Mac OS X and Linux) to load a new firmware. Or you can use the ISP header with an
external programmer (overwriting the DFU bootloader). See this user-contributed tutorial
for more information.

PHYSICAL CHARACTERISTICS

The maximum length and width of the Uno PCB are 2.7 and 2.1 inches
respectively, with the USB connector and power jack extending beyond the former
dimension. Three screw holes allow the board to be attached to a surface or case. Note
that the distance between digital pins 7 and 8 is 160 mil (0.16"), not an even multiple of
the 100 mil spacing of the other pins.
PIN DIAGRAM

FIG 4.2 ARDUINO UNO PIN DIAGRAM

18
AUTOMATIC (SOFTWARE) RESET

Rather than requiring a physical press of the reset button before an upload, the
Arduino Uno is designed in a way that allows it to be reset by software running on a
connected computer. One of the hardware flow control lines (DTR) of the
ATmega8U2/16U2 is connected to the reset line of the ATmega328 via a 100 nanofarad
capacitor.

When this line is asserted (taken low), the reset line drops long enough to reset the
chip. The Arduino software uses this capability to allow you to upload code by simply
pressing the upload button in the Arduino environment. This means that the bootloader
can have a shorter timeout, as the lowering of DTR can be well-coordinated with the start
of the upload. This setup has other implications.

When the Uno is connected to either a computer running Mac OS X or Linux, it


resets each time a connection is made to it from software (via USB). For the following
halfsecond or so, the bootloader is running on the Uno. While it is programmed to ignore
malformed data (i.e. anything besides an upload of new code), it will intercept the first
few bytes of data sent to the board after a connection is opened.

If a sketch running on the board receives one-time configuration or other data


when it first starts, make sure that the software with which it communicates waits a
second after opening the connection and before sending this data.

The Uno contains a trace that can be cut to disable the auto-reset. The pads on
either side of the trace can be soldered together to re-enable it. It's labeled "RESET-EN".
You may also be able to disable the auto-reset by connecting a 110 ohm resistor from 5V
to the reset line; see this forum thread for details.

19
POWER

The Arduino Uno can be powered via the USB connection or with an external
power supply. The power source is selected automatically. External (non-USB) power
can come either from an AC-to-DC adapter (wall-wart) or battery. The adapter can be
connected by plugging a 2.1mm center-positive plug into the board's power jack. Leads
from a battery can be inserted in the Gnd and Vin pin headers of the POWER connector.
The board can operate on an external supply of 6 to 20 volts. If supplied with less
than 7V, however, the 5V pin may supply less than five volts and the board may be
unstable. If using more than 12V, the voltage regulator may overheat and damage the
board. The recommended range is 7 to 12 volts.
The power pins are as follows:
 VIN. The input voltage to the Arduino board when it's using an external power
source (as opposed to 5 volts from the USB connection or other regulated power
source). You can supply voltage through this pin, or, if supplying voltage via the
power jack, access it through this pin.
 5V. The regulated power supply used to power the microcontroller and other
components on the board. This can come either from VIN via an on-board
regulator, or be supplied by USB or another regulated 5V supply.
 3V3. A 3.3 volt supply generated by the on-board regulator. Maximum current
draw is 50 mA.
 GND. Ground pins.

4.3 BLUETOOTH

HC‐05 module is an easy to use Bluetooth SPP (Serial Port Protocol) module,
designed for transparent wireless serial connection setup. The HC-05 Bluetooth
Module can be used in a Master or Slave configuration, making it a great solution for
wireless communication. This serial port bluetooth module is fully qualified

20
BT BOARD

 The Green HC-05 sub-module is soldered on top of the Blue BT Board


 The HC-05 module includes the Radio and Memory chips, 26 MHz crystal, antenna
and RF matching network.
 The right section of the BT Board has connection pins for power and signals as well
as a 5V to 3.3V Regulator, LED, and level shifting.

HC-05 PINOUT (RIGHT)


 KEY: If brought HIGH before power is applied, forces AT Command Setup Mode.
LED blinks slowly (2 seconds)
 VCC: +5 Power
 GND: System / Arduino Ground
 TXD: Transmit Serial Data from HC-05 to Arduino Serial Receive. NOTE: 3.3V
HIGH level: OK for Arduino
 RXD: Receive Serial Data from Arduino Serial Transmit
 STATE: Tells if connected or not

COMMAND and DATA TRANSFER MODES

The module has two modes of operation, Command Mode where we can send AT
commands to it and Data Mode where it transmits and receives data to another Bluetooth
module. The default mode is DATA Mode, and this is the default configuration.

 Baud Rate: 9600 bps, Data : 8 bits, Stop Bits: 1 bit, Parity : None, Handshake:
None
 Passkey: 1234
 Device Name: HC-05

21
In some cases you may want to change some of the configuration setup values.
 Connect the KEY pin high before applying power to the module. This will put the
module into command mode at 38400 baud. This is commonly used, and needed if
you don't know the baud rate the module is set to. You can use the Bluetooth
Command Utility (LINK) for this.
 Apply power to the module then pull the KEY pin high. This will enter command
mode at the currently configured baud rate. This is useful if you want to send AT
commands from a microcontroller as the KEY pin can be controlled from one of
the microcontroller pins. BUT you need to know the currently configured Baud
Rate.

BLUETOOTH MASTER MODE

To configure the module as Bluetooth Master and to pair with another bluetooth
module follow these steps. First we need to put the module into command mode as above
by pulling the CMD pin high before power on. (Use the BlueTooth Command
Utility (LINK)

 AT+RMAAD Clear any paired devices


 AT+ROLE=1 Set mode to Master
 AT+RESET After changing role, reset is required
 AT+CMODE=0 Allow connection to any address (I have been told this is wrong
and CMODE=1 sets "any address"
 AT+INQM=0,5,5 Inquire mode - Standard, stop after 5 devices found or after 5
seconds
 AT+PSWD=1234 Set PIN. Should be same as slave device
 AT+INIT Start Serial Port Profile (SPP) ( If Error(17) returned - ignore as profile
already loaded)
 AT+INQ Start searching for devices

22
The address of the module is what we need and is in the format 0123:4:567890

 AT+PAIR=<address>,<timeout> The timeout is in seconds and if you need to type


in the pin on the slave device you need to give enough time to do this.
 AT+BIND=<address> Set bind address to the slave address
 AT+CMODE=0 (Correction!) Allow master to ONLY connect to bound address
(slave). This allows the master to automatically connect to the slave when
switched on
 AT+LINK=<address> Connect to slave.

SLAVE MODE

The HC-05 bluetooth module can also act as a slave.

 AT+ORGL Reset to defaults


 AT+RMAAD Clear any paired devices
 AT+ROLE=0 Set mode to SLAVE
 AT+ADDR Display SLAVE address

FIG 4.3 BULETOOTH HC 05

23
APPLICATIONS

• POS Equipment
• Automotive Applications
• Industrial Automation
• Telemeters
• Vending Equipment
• Medical
• Windows CE solutions
• Embedded Windows XP Applications
• Audio Applications

UART
A universal asynchronous receiver-transmitter (UART) is a computer
hardware device for asynchronous serial communication in which the data format and
transmission speeds are configurable. The electric signaling levels and methods are
handled by a driver circuit external to the UART. A UART is usually an individual (or
part of an) integrated circuit (IC) used for serial communications over a computer or
peripheral device serial port. UARTs are now commonly included in microcontrollers. A
related device, the universal synchronous and asynchronous receiver-
transmitter (USART) also supports synchronous operation.

4.4 POWER SUPPLY UNIT


VOLTAGE REGULATOR 12V& 3.3V

The regulated power supply accepts unregulated inputs from 9V to 15V AC or DC


and gives regulated output of 12V and 3.3V suitable for microcontroller projects which
needs precise voltage to work. The input can come from power transformer or wall
mount DC adapter. Since board has diode bridge input polarity does not matter.

24
All outputs are brought to screw terminal. There is also an unregulated output
voltage to drive high current loads like relays and motors.

FEATURES

 LM7812 based 12V output at 1Amp


 LM1117 based 3.3V output at 800mA

 Unregulated Voltage Output

 LED Indicator

 Unregulated input from 9-15V AC/DC, Polarity Free

 Regulator IC with Heatsink

 All outputs to Screw Terminal

7812 IC VOLTAGE REGULATOR


A regulated power supply is very much essential for several electronic devices due
to the semiconductor material employed in them have a fixed rate of current as well as
voltage. The device may get damaged if there is any deviation from the fixed rate. The
AC power supply gets converted into constant DC by this circuit. By the help of a voltage
regulator DC, unregulated output will be fixed to a constant voltage. The circuit is made
up of linear voltage regulator 7812 along with capacitors and resistors with bridge
rectifier made up from diodes. From giving an unchanging voltage supply to building
confident that output reaches uninterrupted to the appliance, the diodes along with
capacitors handle elevated efficient signal conveyable.

As we have made the whole circuit till now to be operated on the 5V DC supply,
so we have to use an IC regulator for 12V DC. And the most generally used IC regulators
get into the market for 12V DC regulation use is 7812. So we are connecting the similar
IC in the circuit as U1.IC 7812 is a DC regulated IC of 12V. This IC is very flexible and

25
is widely employed in all types of circuit like a voltage regulator. It is a three terminal
device and mainly called input, output and ground. Pin diagram of the IC 7812 is shown
in the diagram below.

FIG 4.4 PIN DIAGRAM OF IC 7812

26
In the circuit diagram C2 as well as C3 are filter capacitor while bypass capacitors
are the C1 and C4. The electrolytic polarized capacitors are employed for this purpose.
For the purpose of filter capacitors normally 10mfd value of the capacitor used. And in
these projects we also used 100mfd value of the capacitor. While in all kinds of circuit
the value of bypass capacitor is 0.1mfd and in generally un-polarized mainly disc
capacitors employed for this purpose.

Currently we have the circuit for the 12V DC positive regulation and we are also
familiar with the component values used in the circuit. In the table below we have
mentioned the value in detail of all the components used in the circuit of 12V DC positive
regulator.

EXAMPLE OF 7812 REGULATOR

FIG 4.5 7812 VOLTAGE REGULATOR CIRCUIT DIAGRAM

27
The output generated from the unregulated DC output is susceptible to the
fluctuations of the input signal. IC voltage regulator is connected with bridge rectifier in
series in these projects so to steady the DC output against the variations in the input DC
voltage. To obtain a stable output of 12V, IC 7812 is attached with 230-12V along with
500mA step down transformer as well as with rectifier.

To suppress the oscillation which might generate in the regulator IC, C9 capacitor
of 2200uF value is used. When the power supply filter is far away from the regulated IC
capacitor C10 is used.

4.5 LIQUID CRYSTAL DISPLAY (LCD)

LCD (Liquid Crystal Display) screen is an electronic display module and find a
wide range of applications. A 16x2 LCD display is very basic module and is very
commonly used in various devices and circuits. These modules are preferred over seven
segments and other multi segment LEDs. The reasons being: LCDs are economical;
easily programmable; have no limitation of displaying special & even custom characters
(unlike in seven segments), animations and so on.

A 16x2 LCD means it can display 16 characters per line and there are 2 such lines.
In this LCD each character is displayed in 5x7 pixel matrix. This LCD has two registers,
namely, Command and Data.

28
FIG 4.6 LCD PIN DIAGRAM

The command register stores the command instructions given to the LCD. A
command is an instruction given to LCD to do a predefined task like initializing it,
clearing its screen, setting the cursor position, controlling display etc. The data register
stores the data to be displayed on the LCD. The data is the ASCII value of the character
to be displayed on the LCD. Click to learn more about internal structure of a LCD.

Features of LCD

 16 characters wide, 2 rows


 White text on blue background

 Connection port is 0.1" pitch, single row for easy bread boarding and wiring

 Pins are documented on the back of the LCD to assist in wiring it up

 Single LED backlight included can be dimmed easily with a resistor or PWM and
uses much less power than LCD with EL (electroluminescent) backlights

 Can be fully controlled with only 6 digital lines!

 Built in character set supports most English/European/Japanese text, see the


HD44780 datasheet for the full character set

 Up to 8 extra characters can be created for custom glyphs or 'foreign' language


support

 Comes with strip of header pins

29
4.6 BUZZER

FIG 4.7 BUZZER UNIT

A buzzer or beeper is a signaling device, usually electronic, typically used in


automobiles, household appliances, and electrical devices such as a microwave oven, or
game shows etc. It most commonly consists of a number of switches or sensors
connected to a control unit that determines if and which button was pushed or a preset
time has lapsed, and usually illuminates a light on the appropriate button or control panel,
and sounds a warning in the form of a continuous or intermittent buzzing or beeping
sound. Initially this device was based on an electromechanical system which was
identical to an electric bell without the metal gong (which makes the ringing noise).
30
Often these units were anchored to a wall or ceiling and used the ceiling or wall as
a sounding board. Another implementation with some AC-connected devices was to
implement a circuit to make the AC current into a noise loud enough to drive a
loudspeaker and hook this circuit up to a cheap 8-ohm speaker. Nowadays, it is more
popular to use a ceramic-based piezoelectric sounder like a Sonalert which makes a high-
pitched tone. Usually these were hooked up to "driver" circuits which varied the pitch of
the sound or pulsed the sound on and off.

The circuit is designed to control the buzzer. The buzzer ON and OFF is
controlled by the pair of switching transistors (BC 547). The buzzer is connected in the
Q2 transistor collector terminal. When high pulse signal is given to base of the Q1
transistors, the transistor is conducting and close the collector and emitter terminal so
zero signals is given to base of the Q2 transistor. Hence Q2 transistor and buzzer is
turned OFF state.

When low pulse is given to base of transistor Q1 transistor, the transistor is turned OFF.
Now 5v is given to base of Q2 transistor so the transistor is conducting and buzzer is
energized and produces the sound signal.

4.7 CABLE

The term cable originally referred to a nautical line of specific length where
multiple ropes are combined to produce a strong thick line that was used to anchor large
ships. As electric technology developed, people changed from using bare copper wire to
using groupings of wires and various sheathing and shackling methods that resembled the
mechanical cabling so the term was adopted for electrical wiring. In the 19th century and
early 20th century, electrical cable was often insulated using cloth, rubber or paper.
Plastic materials are generally used today, except for high-reliability power cables. The
term has also come to be associated with communications because of its use in electrical
communications.

31
Electrical cables are used to connect two or more devices, enabling the transfer of
electrical signals or power from one device to the other. Cables are used for a wide range
of purposes, and each must be tailored for that purpose. Cables are used extensively in
electronic devices for power and signal circuits. Long-distance communication takes
place over undersea cables. Power cables are used for bulk transmission of alternating
and direct current power, especially using high-voltage cable. Electrical cables are
extensively used in building wiring for lighting, power and control circuits permanently
installed in buildings. Since all the circuit conductors required can be installed in a cable
at one time, installation labor is saved compared to certain other wiring methods.

Physically, an electrical cable is an assembly consisting of one or more conductors


with their own insulations and optional screens, individual covering(s), assembly
protection and protective covering(s). Electrical cables may be made more flexible by
stranding the wires. In this process, smaller individual wires are twisted or braided
together to produce larger wires that are more flexible than solid wires of similar size.
Bunching small wires before concentric stranding adds the most flexibility.

Copper wires in a cable may be bare, or they may be plated with a thin layer of
another metal, most often tin but sometimes gold, silver or some other material. Tin,
gold, and silver are much less prone to oxidation than copper, which may lengthen wire
life, and makes soldering easier. Tinning is also used to provide lubrication between
strands. Tinning was used to help removal of rubber insulation.

32
FIG 4.8 CABLE IMAGE

CHAPTER V

PCB DESIGN
5.1 BLUETOOTH DESIGN

33
FIG 5.1 BLUETOOTH DESIGN

5.2 ARDUINO UNO CONTROLLER DESIGN

34
FIG 5.2 ARDUINO UNO DESIGN

CHAPTER VI

35
PROGRAM CODING
*The circuit:

* LCD RS pin to digital pin 12

* LCD Enable pin to digital pin 11

* LCD D4 pin to digital pin 5

* LCD D5 pin to digital pin 4

* LCD D6 pin to digital pin 3

* LCD D7 pin to digital pin 2

* LCD R/W pin to ground

* 10K resistor:

* ends to +5V and ground

* wiper to LCD VO pin (pin 3)*/

#include <LiquidCrystal.h>

LiquidCrystallcd(12, 11, 5, 4, 3,2);

void setup() {

Serial.begin(9600);

lcd.begin(16, 2);

lcd.print("UG CABLE FLT MTR");

pinMode(7,OUTPUT);

36
voidtrans_str(char *tst)

while(*tst!='\0')

Serial.print(*tst);

tst++;

delay(100);

void loop() {

char data[]="FAULT DISTANCE IN METER=";

unsignedintmtr=0,mtrx=0,i;

digitalWrite(7,LOW);

while(1)

{ for(i=0;i<50;i++)

{ lcd.setCursor(0, 1);

lcd.print("");

mtr=1000-(analogRead(A0)/0.016);

lcd.setCursor(0, 1);

lcd.print(mtr);

37
delay(100);

if(mtrx!=mtr)

{ mtrx=mtr;

if(mtr<990)

{ digitalWrite(7,HIGH);

lcd.setCursor(12, 1);

lcd.print('T');

trans_str(data);

Serial.print(mtr);

Serial.print('\n');

else

{ digitalWrite(7,LOW);

CHAPTER VII
38
COMPONENTS AND COST ESTIMATION
Sl.No. Component Name Qty Cost
1 STEP DOWN TRANSFORMER 2 200

2 REGULATOR/RECTIFIER 1/1 10/10

3 BLUETOOTH HC 05 1 450
4 CAPACITOR 3 30

5 R LOAD 4 100

6 DOT BOARD 2 90

7 ARDUINO UNO 1 350

8 CONNECTING WIRES REQ 100

9 MOBILE PHONE 1 -

10 LCD 1 150

11 BUZZER 1 10

12 ASSEMBLYING COST & ACCESSORIES - 5000


TOTAL COST 6500.00

TAB 7.1COMPONENTS AND COST ESTIMATION

CHAPTER VIII
39
CONCLUSION
8.1 ADVANTAGES
 Less time of operation is required over other method.

 Ease to access and more safety.

8.2 APPLICATION
 All type of underground cables fault detection

8.3 CONCLUSION

It’s a difficult task to find the faults in underground cables. This project is intended

to study how to detect the exact location of short circuit fault in the underground cables

from the feeder end in km by using an Arduino with Bluetooth controller. The Arduino

work is based on the output of the cable resistance. As soon as fault occurs in the cable,

the display unit (LCD& Mobile App Using Bluetooth Controller) displays the exact fault

location affected in the cable and how long it’s affected and buzzer system is used to

create an alerting signal which is helpful to humans(operator).

40
BIBLIOGRAPHY
[1]. Raghu Raja Kalia, PreetiAbrol, ’Design and implementation of wireless live wire fault
detector and protection in remote areas’, IEEE,(2014),vol. 97,No.17

[2]. B. Clegg, Underground Cable Fault Location. New York: McGraw- Hill, 1993.

[3]. M.-S. Choi, D.-S. Lee, and X. Yang, “A line to ground fault location algorithm for
underground cable system,” KIEE Trans. Power Eng., pp. 267–273, Jun. 2005.

[4]. E. C. Bascom, “Computerized underground cable faultlocation expertise, ”in Proc. IEEE
Power Eng. Soc. General Meeting, Apr. 10–15,1994, pp. 376–382.J. Clerk Maxwell, A Treatise
on Electricity and Magnetism, 3rded., vol. 2. Oxford: Clarendon, 1892, pp.68–73.

[5]. K.K. Kuan, Prof. K. Warwick, “Real-time expert system for fault location on high voltage
underground distribution cables”, IEEE PROCEEDINGS-C, Vol. 139, No. 3, MAY 1992.

[6]. Tarlochan S. Sidhu, ZhihanXu, “Detection of Incipient Faults in Distribution Underground


Cables”, IEEE Transactions on Power Delivery, Vol. 25, NO. 3, JULY 2010.

[7]. J. Densley, “Ageing mechanisms and diagnostics for power cables—an overview,” IEEE
Electr. Insul. Mag., vol. 17, no. 1, pp. 14–22, Jan./Feb. 2001.

[8]. T. S. Sidhu and Z. Xu, “Detection of incipient faults in distribution underground cables”,
IEEE Trans. Power Del., vol. 25, no. 3, pp. 1363–1371, Jul. 2010.

41
KIT PHOTOGRAPH

42

You might also like