KEMBAR78
Eak & Continue Statements in Python | PDF | Control Flow | Computer Engineering
0% found this document useful (0 votes)
73 views2 pages

Eak & Continue Statements in Python

Break and continue statements can alter the normal flow of loops in Python. The break statement terminates the current loop, while the continue statement skips the current iteration and continues with the next one. Both have simple syntax using the keywords break and continue. These statements can be useful when only wanting to run part of a loop or skip specific iterations within a loop.

Uploaded by

Subhojit Singha
Copyright
© © All Rights Reserved
We take content rights seriously. If you suspect this is your content, claim it here.
Available Formats
Download as DOCX, PDF, TXT or read online on Scribd
0% found this document useful (0 votes)
73 views2 pages

Eak & Continue Statements in Python

Break and continue statements can alter the normal flow of loops in Python. The break statement terminates the current loop, while the continue statement skips the current iteration and continues with the next one. Both have simple syntax using the keywords break and continue. These statements can be useful when only wanting to run part of a loop or skip specific iterations within a loop.

Uploaded by

Subhojit Singha
Copyright
© © All Rights Reserved
We take content rights seriously. If you suspect this is your content, claim it here.
Available Formats
Download as DOCX, PDF, TXT or read online on Scribd
You are on page 1/ 2

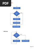
Break & Continue Statements In Python

“Break and continue statements are used to alter the flow


or normal working of a loop, that could be either a “for
loop” or “while loop”.

If you are not familiar with the concept of loops, then I


would recommend you to go through Tutorial number 16
and 17 of Python Tutorials For Absolute Beginners In Hindi
Playlist.

You all know what break and continue mean in basic


English language. Break means interrupt and continue
means resuming after an interrupt. As the meanings of the
words can describe that both these functions are totally
opposite to each other. Hence, both of these keywords are
mostly defined together, like “if and else” or “try and
except”, but unlike the others, their functionality is quite
opposite to each other. They aren’t even used together in
most of the cases like “except”, could only be used if
there is “try” or “else” condition and if there isn’t “if”
statement present, but in cases of “break and continue",
they both do not have any such relation. They may be
defined together but not mostly used together.

Defining break statement, break statement alters the


normal functionality of the loops by terminating or exiting
the loop containing it. The compiler then moves on to the
code that is placed after the body of the loop. The syntax
of break is only a single word i.e. “break”. Break
statement is rather easy and simple to understand than a
continue statement as it just leaves the bunch of code
written after it inside the loop and the control of the
program is then shifted to the statement written after the
loop.

Continue statement also alters the flow of a normal


working loop but unlike the break statement, it takes the
compiler to the start of the code that has already been
executed before the statement but is inside the loop
boundary. All the code written after the continue
statement is skipped but it is worth noting that the
continue statement works only for a single iteration.
Unless in situations where it's written with decision
statements such as if, else, etc., in those situations the
continue statement will totally be dependent upon the
condition of the decision statement. Its syntax is also
plain and easy like a break statement as you only have to
use the keyword “continue”.

Where and when can these statements come in handy:

When you are working with a big project, there might


occur a situation where you only need to use the loop
partially without adding new or removing already existing
lines of codes. You can easily apply the break statement
in your code so that you can partially run it without any
sort of error.

Or in another situation lets suppose you are working with


while loop printing some lines on the screen and you want
to skip an iteration in between others, then you can write
the continue statement using an “if” statement that
matches your need so that you can skip the specific
iteration.

Code file as described in the video


while(True):
inp = int(input("Enter a Number\n"))
if inp>100:
print("Congrats you have entered a number greater than 100\n")
break
else:
print("Try again!\n")
continue

You might also like