KEMBAR78
AP Interview Questions | PDF | Accounts Payable | Invoice
0% found this document useful (0 votes)
390 views7 pages

AP Interview Questions

Uploaded by

bnareshnani64
Copyright
© © All Rights Reserved
We take content rights seriously. If you suspect this is your content, claim it here.
Available Formats
Download as PDF, TXT or read online on Scribd
0% found this document useful (0 votes)
390 views7 pages

AP Interview Questions

Uploaded by

bnareshnani64
Copyright
© © All Rights Reserved
We take content rights seriously. If you suspect this is your content, claim it here.
Available Formats
Download as PDF, TXT or read online on Scribd
You are on page 1/ 7

What is source to pay process??

1. What is Accounts Payable Process?

The Accounts Payable team is part of the overall Source to Pay Process. Accounts Payable team
deals with invoices booking and payments to be made to vendors for purchases made on credit

The key Activities performed by Accounts Payable include Vendor Set up, Invoice Receipt, Invoice
Processing, Payment Run, and Customer Service.

Vendor set up – All new vendors need to be set up in the accounting system prior to processing of
invoice. The vendor set up team is involved in verification and set up of new vendors on the vendor
master database. A unique vendor code or vendor number is created which is used to book the
invoice. The team also performs Vendor Maintenance that includes additions, deletions or
amendments to existing vendors.

Invoice Receipt – Scanning & Indexing– This teams deals with receipt of paper invoices in the mail
room, scanning and indexing of the invoices and uploading the scanned invoices onto a server or a
workflow for remote access by the invoice processing team.

Invoice processing team access the invoice, verifies the invoice by performing three way or two way
match by comparing PO, GRN and invoice. This is to ensure there is no price or quanitity mismatch.
If there is no mismatch the invoice is booked onto the accounting systems.

The Payments team identifies all the invoices that are due for payment basis payment terms,
creates a payment proposal, checks the invoices for duplicate and then executes the payments.

Customer Service team deals with queries coming from vendors and internal stakeholder such as
procurement team or buyer. These queries can be in form of telephone calls or emails.

This end to end process of receipt of invoice to payment of the invoice is called the Accounts payable
process.

2. What is Accounts payable or Sundry Creditors?

Accounts payable is the amount due to the vendors for purchases made on credit. This is shown in
current liabilities on the liabilities side of the balance sheet.

3. What is a purchase order? (incl. Definition, benefits or role of a PO and what is contained in
a PO)

Purchase order is a commercial document issued by the procurement team of the buyer to the
vendor for ordering of goods or series. It creates a legal agreement between buyer and seller.
There are many benefits of having a purchase order for all purchases such as
a. It provides clarity between the buyer and the seller of the goods and services ordered
b. It protects the vendor if the buyer refuses to pay for the goods or services
c. It simplifies the accounts payable process as the PO contains the buyer approval and the
cost code information for booking the invoice
PO contains the contact details of the buyer and the vendor, PO Number, PO Date, Expected
Delivery date, Description of goods and services, Quantity and unit price, Approval of buyer and cost
information.

4. What are the types of purchase order?

There are different types of purchases order – Standard PO, Blanket PO, Contract PO and Planned
PO. All PO are issued for a specified amount.

A Standard PO is for one time usage and is for purchase of specified goods and services
A Blanket PO is for purchase of specified goods and services over a specified period of time
A Contract PO is for purchase of any unspecified goods and services over a specified period of time
A planned PO is long term agreement for specified materials with estimated costs and delivery date

5. What is a GRN?

Vendor delivers the goods to the buyer. The buyer notifies the receipt of goods or services by using
the document called the Goods Receipt Note or the GRN. GRN contains information on who
received the goods, when was it received and whether the order was received in full or in part. If a
PO was issued for the purchase the PO number should be referenced in the GRN. This will help
performing the 3 way or 2 way match.

6. What is an invoice (incl. What is contained in an invoice)?

Invoice is a commercial document issued by the vendor to the Accounts payable team of the buyer
demanding payment for the goods or services delivered.

Invoice contains details such as – Invoice Date, Invoice Number, PO number if the PO was issued,
Delivery date, Description of goods or services delivered, quantity, unit price, total price, tax details,
payment terms, due date, bill to address, ship to address and remit to address.

7. What are the types of invoice (PO based invoice, non PO based invoice and pre-
approved/face approved invoice)

Types of invoices include PO Based invoice, Non PO based invoice and preapproved or face approved
invoice.

PO based invoice are invoices issued against orders for which a purchase order was issued.
Non PO based invoice does not have any related PO hence AP team has to contact the buyer for
approval and getting the cost code information
Pre-approved or face approved invoices are also non po based invoices but are those invoices, which
have on the face of the invoice, the buyer approval and the cost code information already provided.
The AP team does not need to go back to the buyer for approval.

8. What is a three way match?

Three way match is performed by the invoice processing team in Accounts payable. 3way match
compares the Purchase order with GRN and the invoice to ensure that there is no price or quantity
mismatch. If there is a mismatch the invoice is put on hold. If no mismatch then the invoice is
booked.

9. What is a two way match?

Two way match is comparing the PO with the GRN to ensure that there is no price or quantity
mismatch. This is normally performed for vendors that are set up on ERS or evaluated receipt
settlement. In ERS there is n o invoice generated as receipting is equal to invoicing by the vendor.

10. What are utility invoices?

Utility invoices are invoices related to gas, water and electricity related payments

11. What are the reasons invoices put on hold?

Invoices are put on hold for following reasons –


a. Two way or three way price or quantity mismatch
b. Vendor is currently under contract negotiations
c. To net off Accounts receivable from the vendor against accounts payable
d. Credit memo pending in vendor account
e. Government levy or warrants
f. Legal litigations pending against the vendor

12. What are the controls in an AP Process (Duplicate audit, invoice sample audit, OCR and
Supplier reconciliations)

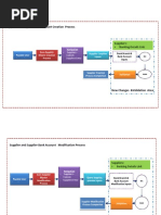
13. What is AP vendor master team or vendor set up team?

Vendor master team deals with verification and set up of new vendors on the vendor master
database. This process creates a unique vendor code or vendor order number for the vendor which
is used for processing of all vendor related transactions. The Vendor master team also performs
vendor maintenance which deals with changes or amendments to existing vendor records.

14. How do you verify the authenticity or genuineness of the vendor? (Vendor verification
process) – or how do you decide if a vendor is genuine or fraud?

Vendor master team during the verification process before setting up the vendor performed a
detailed verification of the authenticity or genuineness of the vendor.

The use third party watch lists to ensure the vendor is not involved in illegal activities such as
criminal acts, terrorist, money laundering, drug or human trafficking.

They also check the financial stability using third party databases such as Autin Tertra, Dun &
Bradstreet and Hoovers.
Some businesses also have a call back procedure to independently verify the details on the vendor
set up form.

15. What are the different methods of payments? (cash, check, EFT, wire, p-card)

There are different methods of making payment to the vendors such as cash, check, EFT, Wire
transfers and P-Card.

Cash is the least preferred method of making payment and typically is used for petty expenses of
small dollar value such as conveyance, printing, meals

Check is an order placed on a specific banker to pay on demand the amount specified to the specific
person. It is still one of the most used methods of making payment. It has risks of getting lost in
transit. It takes 3-5 days to clear the checks.

Electronic fund transfer – uses Automated Clearing House (ACH) to transfer money from one
account to another. It is cheap, fast and accurate. Typically used for making domestic payments and
takes 2-3 days to clear the payment

Wire Transfer are used for critical urgent payments or for paying high dollar value transactions. It is
expensive to do a wire transfer. Fedwire is used for domestic payments and SWIFT used for
international payments

P-card are like credit cards used for making payments for small denomination purchases and come
with pre-defined limits. It helps consolidate small high volume transactions into a single payment.

16. What is trade discount and cash discount? What is the journal entry for the same?

Trade discount is given by the vendors at the time of making a purchase – it is an incentive for
making bulk purchases. Trade discount is not recorded in the books of accounts – the purchase
transaction (purchase account debit to Accounts payable) is recorded at the net purchase price.

Cash discount is given by the vendor at the time of making the payment – it is an incentive for
making payments early. Cash discounts are recorded as income in the books of accounts.

Accounts Payable Account Debit


To Cash/Bank
To Cash Discount received

17. What is the Journal entry when you receive the goods?

Journal entry at the time of receipt of goods is

Purchase Account Debit


To GR/IR Accounts (good received Invoice Received Account)

18. What is the Journal entry when you receive the invoice?

Journal Entry at the time of receipt of invoice is


GR/IR Account (goods received Invoice Received Account)
To Accounts Payable Account

19. What did you learn in AP program at MindMap?

MindMap program over the 4 weeks covered Fundamentals of accounts, Accounts payable process
and communication skills. In Fundamentals of accounts we covered basis debit, credit, journal
entries, rectification, financial statements and basic ratios. In Accounts Payable we started with
Source to pay process, then covered the different sub process in Accounts Payable process including
vendor master team, Scanning and indexing, Invoice Processing, Payments and customer service. In
communication we were given basics of written and oral communication.

20. What is over payment or under payment (or short payments)?

If a payment is make to the vendor in excess of the amount due to the vendor it is over payment.
Say the invoice amount was 10,000 and by mistake we made a payment of 100,000 it is an
overpayment made to the vendor

If the amount paid to the vendor is below the amount due to the vendor it is an under payment or
short payment. Say the invoice amount was 10,000 and by mistake we made a payment of only
1,000 it is an underpayment to the vendor

21. What will you do if there is a over payment or when there is an under payment?

If an overpayment is made to the vendor we need to recover or adjust the amount overpaid to the
vendor. There are few options that can be considered.

a. We can contact our bank and request a stop payment on the check issued with our bank. If
successful we can re-issue a new check with the correct amount
b. We contact the vendor and inform immediately that an excess payment has been made.
Get confirmation from vendor and agree with him on refunding the excess payment made
c. If it is a regular vendor, we can put the other invoices of vendor on hold and adjust this
excess payment against the future invoices due

If an under payment is made to the vendor we can either make


a. An urgent single payment to the vendor the balance due or
b. Include the balance payment in the next payment run

22. What are due payments?


Due payments are balances that are due to be paid to the vendors on the due date. Basis the
payment terms agreed with the vendors the payment is to be made for the invoices on the due date.

23. What is vendor maintenance?


Vendor Maintenance team is part of the Vendor master team of accounts payable. This team is
involved in

a. Changes or amendments to existing vendor master records ..changes in their contact


information, bank details, payment terms etc
b. Vendor master clean up – purging or clean up of inactive vendors or one time vendors or
duplicate vendors
(in needed further explaination – inactive vendors are those vendors for with him no business
transactions has taken place in the recent history – 12 or 18 months. One time vendors are those
vendors who were set up for only one time purchase of goods or services. There is no plan to make
additional purchases with that vendor. Duplicate vendor are 2 vendor records created for the same
vendor)

24. What documents are not processed by AP team?

The documents that are not processed by the AP team include


a. Proforma invoice or a statement of an invoice – only individual original invoices are
processed
b. Political contributions are not handled by the AP team – they are dealt by Government
relations team
c. Transactions with embargoed countries – those countries with high risk countires with which
trade or commerce is prohibited
d. Intercompany or intra company transactions are also not handled by the AP team

25. What is difference between Performa invoice and invoice?

Performa invoice is not an invoice. A Statement of an Invoice is a Proforma Invoice, which lets the
purchaser know of his liability. It is an unofficial document that serves as a notice to the buyer. It
states the amounts outstanding, amounts paid and other charges, if any incurred as on a particular
date. Accounts Payable is not supposed to pay against the statement of an invoice

26. What is difference between Invoice and voucher

A voucher is an internal document used in a company's accounts payable department in order to


collect and organize the necessary documentation and approvals before paying a vendor invoice.
The voucher acts as a cover page to which the following will be attached: vendor invoice, company's
purchase order, company's receiving report, and other information needed to process the vendor
invoice for payment.

An invoice from a vendor is the bill that is received by the purchaser of goods or services from an
outside supplier. The vendor invoice lists the quantities of items, brief descriptions, prices, total
amount due, credit terms, where to remit payment, etc.

27. What is debit and credit memo?

Credit memo is issued by a seller in order to reduce the amount that a customer owes
from a previously issued sales invoice. This could be due to excess billing or return or
goods by the buyer

Debit memo is an alternative version of an invoice to a customer, and is used when the
amount billed on the original invoice was too low. Thus, the debit memo is essentially an
incremental billing for the amount that should have been included in the original invoice.
This usage is not common, since many companies simply re-issue the original invoice
with an adjustment, or issue an invoice for the incremental amount, rather than use a
debit memo.

28. What are the critical fields or key fields while invoice processing?

Key fields of the invoice processing include


Invoice date
Invoice number
PO number
Invoice Amount
Vendor code

29. What are the critical fields or key fields while setting up vendor?

Key fields for vendor set up are


Vendor’s name, address, language and phone numbers
Tax numbers
Bank details
Payment methods
Payment terms

You might also like