KEMBAR78
POS Analysis and Design | PDF | Point Of Sale | User (Computing)
0% found this document useful (0 votes)
281 views13 pages

POS Analysis and Design

Uploaded by

wannabedaniel77
Copyright
© © All Rights Reserved
We take content rights seriously. If you suspect this is your content, claim it here.
Available Formats
Download as DOCX, PDF, TXT or read online on Scribd
0% found this document useful (0 votes)
281 views13 pages

POS Analysis and Design

Uploaded by

wannabedaniel77
Copyright
© © All Rights Reserved
We take content rights seriously. If you suspect this is your content, claim it here.
Available Formats
Download as DOCX, PDF, TXT or read online on Scribd
You are on page 1/ 13

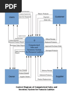
DATA FLOW DIAGRAMS

Context Diagram

Above is our context diagram of the overall function of the system. From the diagram we
can see the major entities are the staff and the system. Admin can register the staff through
the system by entering individual’s username and password. Admin can access the
customer service panel. After successful completion, Admin need to send the customer
service receipt to the customers.
Level 0 DFD

Above is our level 0 diagram of POS System. Here we can see Admin need to enter staff details
(username & password) so that staff can access the system. After entering the system will save
the staff details directly into the database USERS TABLE. Then staff can log in to the system
with their individuals credentials (username & password). After that they can proceed for new
sale and new service according to customer’s demands.
SAMPLE USER INTERFACES

Log In Interface

Here user need to enter their credentials (username and password) to access as Admin or Staff. It
will show the user panel (admin or staff) following their roles from the database.
Admin Panel

This is the Admin Panel where Admin can see all the operation buttons. From this panel admin
can manage the stock, check the sales report, access the customer service, update password as
well as register a new staff.
Manage Stock
Add Stock

This is the stock management panel where admin can add stock according to their supplies. To
add a new stock Admin need to enter the PRODUCT ID with details like PRICE, CATEGORY,
SIZE, COLOR, BRAND.

Update Stock

From this panel Admin can update the stock. Suppose the Admin entered the wrong information
about the product. So this panel will help Admin to update the details and save it to database.
Here, only the DATE OF ENTRY cannot be changed as the stock is already added.

Stock Report

Above is the stock report of Admin panel. Admin can check how many products are added so
far. For easier access we will add a SEARCH button along with two DATE TIME PICKER
CONTROL. If the Admin wants to see the stock report according to dates then he can select a
date from DATE TIME PICKER CONTROL and the system will show the report according to
dates.

Delete Stock
From this panel the Admin can delete any stock according to given PRODUCT ID. Admin needs
to enter the PRODUCT ID and the system will show all information of specific product. This
will delete the product from the stock.

Sales Report

Above is the Sales Report for Admin. From this panel Admin can see the products that are
already sold. Here we also added DATE TIME PICKER CONTROL.

Service
Admin will also be able to provide service to existing customers. The service we added on
Admin panel is only for emergency purposes.

Update Password
This is one of the important functions of this POS System. From this panel Admin can update
staffs login details (password). As in for example if any staff forgets his or her password then he
or she can request to Admin then Admin can update the password. At first we will add the
FORGET PASSWORD on LOGIN PANEL.

Staff Registration

Above is the STAFF REGISTRATION panel. From this panel Admin can register new staff
with their specific USERNAME and PASSWORD.

Staff Panel

Above is the staff panel of POS SYSTEM. This are the operations staffs have on their panel
based on system requirements.
New Sales

Above is the panel which allows staff to process new product sales. First they will need to enter
the PRODUCT ID. After they click SEARCH button the system will show all the information
based on PRODUCT ID. Before they proceed for purchasing the product they need to click
SHOW SALES button where a sales receipt will generate based of product information. Staff
can also clear the sales receipt by clicking the button NEW SALES. For purchasing they need to
click PURCHASE. We will also add a button name SAVE which will save the receipt on the
system for future reference.

This is the service panel for staffs. From here they can provide new service, update service and
can view the existing pending or completed services of the products.
Above is the panel for customer service. Here staff need to enter the PRODUCT ID on customer
demand. Then the system will show the information of the purchased product. Before providing
the service they will need to click the button SHOW SERVICE where all the details will come
out on the LIST BOX CONTROL.

Update Service

This panel is for updating the customer service on demand. From here staff can update customer
contact and product return date if they (customer) wishes.
View Service

Figure 21 View Customer Service

This panel helps staff to view the specific product which is under service or already finished.
Again if any customer wants to know the progress of the service, staff can also use this panel to
inform them.

Reports

This is the REPORTS MENU of staff panel. From here staff can check the SALES REPORT,
SERVICE REPORT as well as STOCK REPORT.
Sales Report

Above is the sales report of staff panel. From here staffs can check all the sales records. They
can also check records according to dates.

Service Report

From this report staffs can check all the completed and pending customer services.
Stock Report

Above is the stock report for staffs to check the full stock records.

You might also like