KEMBAR78
Eng10 Module 1 Lesson 2 Abstraction | PDF | Communication | Information
0% found this document useful (0 votes)
43 views6 pages

Eng10 Module 1 Lesson 2 Abstraction

Uploaded by

abrequiso
Copyright
© © All Rights Reserved
We take content rights seriously. If you suspect this is your content, claim it here.
Available Formats
Download as PDF, TXT or read online on Scribd
0% found this document useful (0 votes)
43 views6 pages

Eng10 Module 1 Lesson 2 Abstraction

Uploaded by

abrequiso
Copyright
© © All Rights Reserved
We take content rights seriously. If you suspect this is your content, claim it here.
Available Formats
Download as PDF, TXT or read online on Scribd
You are on page 1/ 6

ABSTRACTION

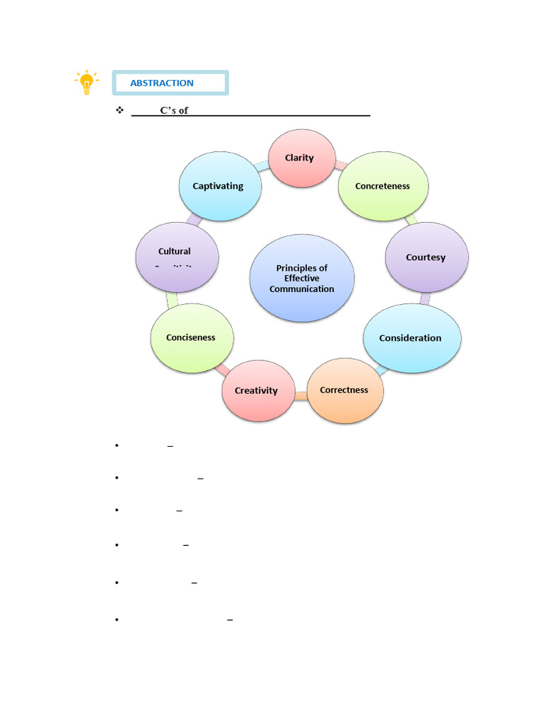
❖ The 9 C’s of Principles of Effective Communication

Clarity

Captivating Concreteness

Cultural
Courtesy
Sensitivity Principles of
Effective
Communication

Conciseness Consideration

Creativity Correctness

• Clarity – makes speeches understandable. There must be clarity in terms of


thought and expression.
• Concreteness – the message to be communicated must be specific and not
vague.
• Courtesy – builds goodwill and it involves being polite in terms of approach
and manner of addressing an individual. One

• Creativity – in communication means having the ability to craft interesting


message in terms of sentence structure and word choice.

• Conciseness – Simplicity and directness help you to be concise. Eliminate


unnecessary words.

• Cultural Sensitivity – emphasis on empowering diverse cultures, lifestyles,


and races and the pursuit for gender equality, and cultural sensitivity.
• Captivating – you must strive to make messages interesting to command more
attention and better responses.

• Correctness – glaring mistakes in grammar obscures the meaning of a sentence.


It reduces misunderstanding and must be supported by facts such as research
data, statistics or figures

• Consideration –The sender must consider the recipient’s profession, level of


education, race, ethnicity, hobbies, interests, passions advocacies and age when
drafting or delivering a message.

❖ Ethical Considerations in Communication

• Ethics – is a branch of philosophy that focuses on issues of right and wrong


in human affairs.

• Ethical Communicators:
o Respect Audience
o Consider the result of communication
o Value truth
o Use information correctly.
o Do not falsify information.

❖ Principles of Ethical Communication

There are a myriad of core principles associated with ethical


communication, starting with the core value of honesty that all other values are
connected to. However, it can be said that there is a value underlying honesty
(with regard to ethical communication) and that is emotional
intelligence/empathy as the precursor of all soft skills, which allows all
personnel to be understood, and to effectively communicate with others.
Emotional intelligence, within the framework of ethical communication, allows
one to understand the needs of others, and meet those needs in the most efficient
manner possible as if you were in their shoes.

1. Be Truthful and Honest


Being honest means communicating what is known to be true (only
100% the facts) to a listener, with no intent to deceive or present only parts of
the truth. It also means being as objective as possible, that is, not tailoring the
story based on what the speaker wants the listener to believe.

2. Active Listening
Hearing someone and listening to them
are two different things. In order for ethical
communication to be effective, it is necessary
for the recipient to pro-actively listen to the
speaker, and to not just hear what they want to
hear, or to hear only parts of the conversation.
This also means asking questions when any point is not completely
understood, for the sake of clarification.

3. Speak Non-Judgmentally
Communicating ethically and concisely means speaking in a non-
judgmental manner with every recipient, negating unnecessary conflict, which
typically creates a breakdown in communication and causes misunderstandings.

4. Speak From Your Own Experience


Bringing your personal experience into a dialogue with listeners is
important, providing backup for your arguments with something more tangible.
Such a communication method (experiential communication) paints a complete
picture for your audience and helps to prove your points so that the listeners
have a better understanding of what is being said.

5. Consider the Receiver’s Preferred Communication Channel


You risk losing an audience if you use a communication channel that is
not preferred by your intended receiver. To effectively communicate with your
listeners, use the most preferred communication channel, whether that will be
face-to-face, email, conference call, phone call, messenger app, etc.

6. Strive to Understand
While it is important to be proactive in listening, it is important for
listeners to also strive to fully understand what is being said before responding.
While asking for clarification or confirmation of a point is fine, many times
questions that listeners pose have already been answered. Listeners should think
about what has been said before constructing a reply. Reading “in between the
lines” is also an important skill that allows for understanding what isn’t said,
but was implicitly said or implied.

7. Avoid a Negative Tone


Ethically communicating assumes the speaker will avoid rudeness, be
polite and professional, and have tact. The ethical communicator knows that
it’s not only important what you say, but how you
say it. Tone is one of the most critical facets of
communication. A listener may miss the meaning
altogether if the tone is wrong, which can lead to
unnecessary confrontations that decrease business
productivity.

8. Do Not Interrupt Others


Allowing others to speak is important for the creation of a civil, effective
working environment. Interrupting others results in misunderstandings and
unnecessary conflicts and a breakdown in workplace communications, which
only hinders corporate progress and creates problems. Interrupting others not
only shows a lack of respect, but does not allow the listener to fully grasp what
is being said, which often results in incorrect assumptions being made.
9. Respect Privacy and Confidentiality
This can have a wide range of implications, including minimizing
workplace gossip, and mitigating toxic conversations about the private lives of
other people.

10. Accept Responsibility


This includes both short term and long term consequences of one’s
communications. Owning one’s words reinforces the importance of being
conscientious about ethical communication.

❖ Barriers to Effective Communication

1. Physical Conditions
Sometimes “noise” is just exactly that—loud
or distracting sounds that make it impossible to hear
or concentrate. Or the general level of background
noise can be so intense that it is hard to focus for long
on one particular voice. A room may be so hot or so
cold that people can’t get comfortable and cannot pay
attention. Outside activities may be a distraction to
those with a view out windows. Finally, it may be
lunchtime or too close to quitting time to keep people
focused.

2. Filtering
Personal and particular experiences color how people view the world
and how they communicate. A message sender sees the world through one set
of filters (experiences and values) and the receiver sees it through a different set
of filters. Each message has to pass, therefore, through at least two sets of filters.
The more similar people are in lifestyle, experience, culture, and language, the
more similar their mental filters are likely to be and the less distortion should
occur. This is why people who come from very different social and economic
situations than their audience must work extra hard to say exactly what they
mean to avoid confusion. Also, the fewer people involved in the transmission of
a message, the greater the chance that it will be received as the sender intended.

3. Selective Perception
Selective perception is the tendency to either “under notice” or “over
focus on” stimuli that cause emotional discomfort or contradict prior beliefs.
For instance, some people live purposefully healthy lifestyles by frequently
exercising and eating only nutritious food but still smoke cigarettes.
Psychologists believe that they are selectively ignoring the evidence that
smoking is dangerous to their health. They have chosen to disregard the
information that would make them feel guilty or fearful about this habit. This is
called perceptual defense. Selective perception can also be vigilant, meaning
people are extra sensitive to things that are significant to them.

4. Information Overload
We have all been in situations when
we felt that too much information was
coming at us. When this happens, we feel
overwhelmed and fear that we will not be
able to retain any information at all.
Sometimes it is not just the quantity of
communication but the level that causes
overload. If the message contains
information that is new to the receiver,
including processes or concepts that are not familiar, then the chances of
overload increase greatly. The sender should break up the message into more
palatable or digestible bits and reduce the amount of information that has to be
absorbed at any one time.

5. Semantics
Semantics is the study of the meaning of words and phrases. You might
hear one person say to another “Let’s not argue semantics,” meaning he doesn’t
want to get caught up in trivial and unimportant details or playing with words.
But semantics is extremely important in effective communication. There are
some semantic rules in English that may trip up non-native English speakers,
such as the concept of subject-verb agreement and gender pronouns. These can
cause confusion.

6. Denotation and Connotation


Denotation is the meaning of a word or phrase taken from the dictionary.
While connotation is a feeling or idea that is suggested by a particular word
although it need not be a part of the word's meaning, or something suggested by
an object or situation (Cambridge Dictionary, 2020). Confusion can also arise
from the use of language by people from different educational levels, culture,
and dialect. Some words have a connotation for one group of people that is not
shared by another. “That’s sick!” could be a compliment or an insult, depending
upon the listener.
7. Emotional Disconnects
Almost the first thing parents learn is never to try to have a rational
discussion with a screaming toddler or an angry teenager. If they wait
until the young person is more receptive to what they have to say, the
odds of a successful conversation improve dramatically. Adults also
experience emotional disconnects that affect the chance of successful
communication. For example, when a person is feeling stressed or
anxious, an expressed concern is more likely to be interpreted as criticism.

8. Credibility
In communication, the validity of the message is tied to the
reputation of the sender. If the receiver doesn’t trust the sender, he will
view the message itself with skepticism or
suspicion. If the
sender is
trustworthy, the
receiver will likely
believe the message
despite her personal
opinions about that
subject.

You might also like