KEMBAR78
FIT Notes Unit 4 | PDF | Network Topology | Transmission Medium
0% found this document useful (0 votes)
19 views46 pages

FIT Notes Unit 4

Uploaded by

Abhinav Dubey
Copyright
© © All Rights Reserved
We take content rights seriously. If you suspect this is your content, claim it here.
Available Formats
Download as PDF, TXT or read online on Scribd
0% found this document useful (0 votes)
19 views46 pages

FIT Notes Unit 4

Uploaded by

Abhinav Dubey
Copyright
© © All Rights Reserved
We take content rights seriously. If you suspect this is your content, claim it here.
Available Formats
Download as PDF, TXT or read online on Scribd
You are on page 1/ 46

FIT Unit 4

Communication System

• The communication system is a model of a communication exchange between two


stations, transmitter and receiver.
• A channel is used to send signals or information from one location to another.
• It represents a method by which the signal moves from a source to its destination.
• The process of exchanging information between two sites is referred to as
communication.
• The transmitter sends the information, the medium propogates the information, and
the receiver receives the information on the other end are the main elements required
for communication.
• Communication systems include things like line telephony and telegraphy,
radiotelephony and telegraphy, radio broadcasting, point-to-point communication and
mobile communication, computer communication, radar communication, television
broadcasting, radio telemetry, radio aids to navigation, radio aids to aircraft landing,
and so on.

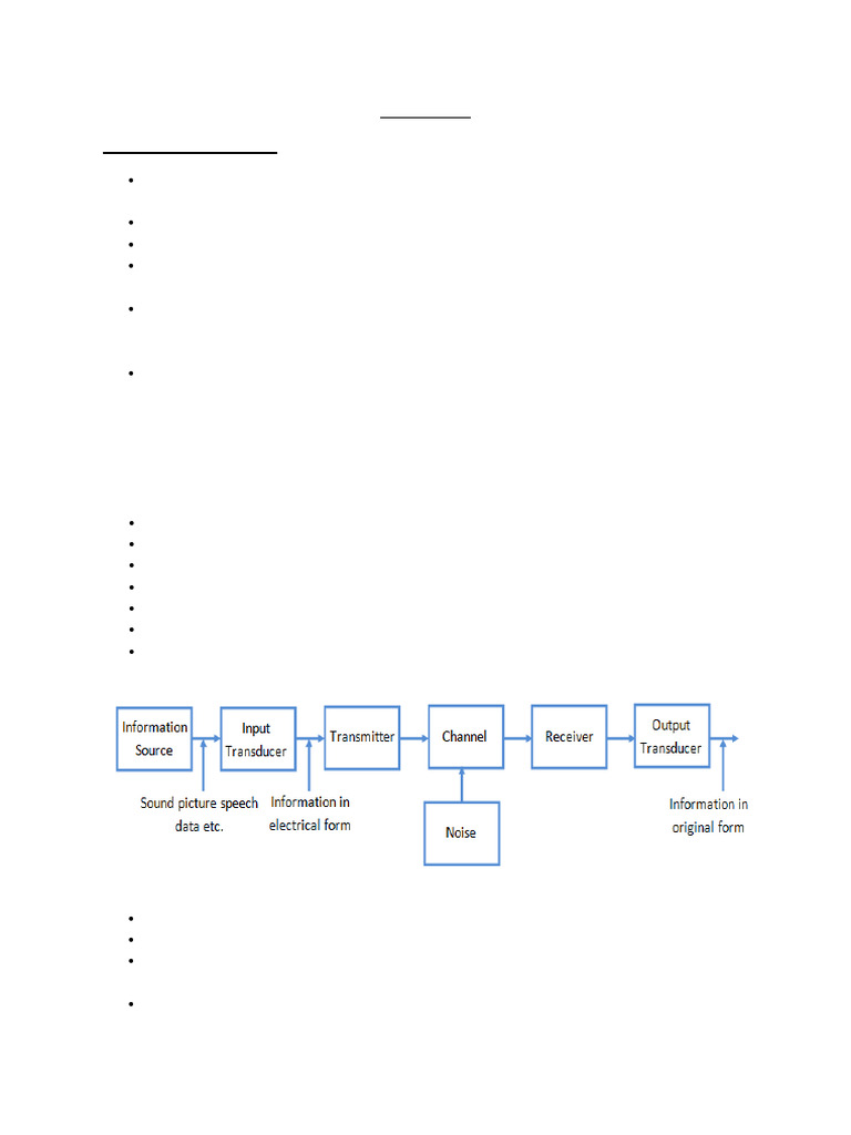
Block Diagram of Communication System


• Source or Information Sender
• Input Transducer
• Transmitter
• Channel
• Receiver
• Output Transducer
• Destination or Information Receiver

Source

• The source is the location from which the sender sends the physical message.
• It could be a voice, pictures, text, video, or something else.
• The communication system assumes full responsibility after the sender has sent or
provided the message or information.
• The communication system should now deliver those messages to their intended
recipient.
Receiver

• A receiver is a device or circuit that receives the signal after it has travelled a long
distance through the channel.
• A receiver’s input signal can take any form, such as an electrical, optical, or
electromagnetic wave.
• However, the receiver only outputs electrical signals.
• A receiver’s functions are to receive the signal, remove noise or distortion,
demodulate if necessary, convert, and amplify.
Transducer of Output
• The electrical signal is converted by the output transducer into the actual message or
information in the form of a physical quantity.
• The speaker, for example, converts an electrical signal into sound.
• As a result, the receiver at the destination station can hear what the sender at the
source station is saying.
Destination
• The destination is the point at which the communication system comes to an end and
the receiver receives the actual message or information.
Amplifier
• The electronic circuit or device that increases the amplitude or the strength of the
transmitted signal is called an amplifier.
• When the signal strength becomes less than the required value, amplification can be
done anywhere between the transmitter and receiver.
• A DC power source will be provided for the amplification.
Modulator
• As the original message signal cannot be transmitted over a large distance because of
their low frequency and amplitude, they are superimposed with high frequency and
amplitude waves called carrier waves.
• This phenomenon of superimposing of message signals with a carrier wave is called
modulation, and the resultant wave is a modulated wave which is to be transmitted.
• There are different types of modulation:-
a) Amplitude Modulation (AM)
b) Frequency Modulation (FM)
c) Phase Modulation (PM)
Noise
• Noise is one of the channel imperfections or impairments in the received signal at the
destination.
• There are external and internal sources that cause noise.
• External sources include interference, i.e. interference from nearby transmitted signals
(cross talk), interference generated by a natural source such as lightning, solar or
cosmic radiation, automobile-generated radiation, etc.
• The external noise can be minimised and eliminated by the appropriate design of the
channel and shielding of cables. Also, by digital transmission, external noise can be
minimised.
• Internal sources include noise due to random motion and collision of electrons in the
conductors and thermal noise due to diffusion and recombination of charge carriers in
other electronic devices.
• Internal noise can be minimised by cooling and using digital technology for
transmission.
Transmission Modes in Computer Networks (Simplex, Half-Duplex and Full-Duplex)

Transmission mode means transferring data between two devices. It is also known as a
communication mode. Buses and networks are designed to allow communication to occur
between individual devices that are interconnected.
There are three types of transmission mode:-

1. Simplex Mode –

• In Simplex mode, the communication is unidirectional, as on a one-way


street.
• Only one of the two devices on a link can transmit, the other can only
receive. The simplex mode can use the entire capacity of the channel to send
data in one direction.
• Example: Keyboard and traditional monitors. The keyboard can only
introduce input, the monitor can only give the output.

Advantages:

• Simplex mode is the easiest and most reliable mode of communication.


• It is the most cost-effective mode, as it only requires one communication channel.
• There is no need for coordination between the transmitting and receiving devices,
which simplifies the communication process.
• Simplex mode is particularly useful in situations where feedback or response is not
required, such as broadcasting or surveillance.

Disadvantages:

• Only one-way communication is possible.


• There is no way to verify if the transmitted data has been received correctly.
• Simplex mode is not suitable for applications that require bidirectional
communication.

2. Half-Duplex Mode –

• In half-duplex mode, each station can both transmit and receive, but not at the
same time.
• When one device is sending, the other can only receive, and vice versa.
• The half-duplex mode is used in cases where there is no need for communication
in both directions at the same time.
• The entire capacity of the channel can be utilized for each direction.
• Example: Walkie-talkie in which message is sent one at a time and messages are
sent in both directions.

Advantages:

• Half-duplex mode allows for bidirectional communication, which is useful in


situations where devices need to send and receive data.
• It is a more efficient mode of communication than simplex mode, as the channel can
be used for both transmission and reception.
• Half-duplex mode is less expensive than full-duplex mode, as it only requires one
communication channel.
Disadvantages:

• Half-duplex mode is less reliable than Full-Duplex mode, as both devices cannot
transmit at the same time.
• There is a delay between transmission and reception, which can cause problems in
some applications.
• There is a need for coordination between the transmitting and receiving devices,
which can complicate the communication process.

3. Full-Duplex Mode –

• In full-duplex mode, both stations can transmit and receive simultaneously. In


full_duplex mode, signals going in one direction share the capacity of the link with
signals going in another direction, this sharing can occur in two ways:

a) Either the link must contain two physically separate transmission paths, one for
sending and the other for receiving.
b) Or the capacity is divided between signals traveling in both directions.

• Full-duplex mode is used when communication in both directions is required all the
time. The capacity of the channel, however, must be divided between the two
directions.
• Example: Telephone Network in which there is communication between two
persons by a telephone line, through which both can talk and listen at the same
time.

Advantages:

• Full-duplex mode allows for simultaneous bidirectional communication, which is


ideal for real-time applications such as video conferencing or online gaming.
• It is the most efficient mode of communication, as both devices can transmit and
receive data simultaneously.
• Full-duplex mode provides a high level of reliability and accuracy, as there is no
need for error correction mechanisms.

Disadvantages:

• Full-duplex mode is the most expensive mode, as it requires two communication


channels.
• It is more complex than simplex and half-duplex modes, as it requires two
physically separate transmission paths or a division of channel capacity.
• Full-duplex mode may not be suitable for all applications, as it requires a high level
of bandwidth and may not be necessary for some types of communication.

Data Transmission Speed

• Data transmission speed is the rate of transferring data from source to


destination.
• It is also referred as Bandwidth. Unit of bandwidth is Bit Per Second or bps.
• This is also called Band speed, which is the number of bits transmitted in a
second is bps or Bandwidth. There are 3 types of Bands which are as follows

1. Narrow Band

• Speed or bandwidth of this band can be 45bps to 300bps in general.


• Data transmission in narrow band is called sub-voice band.
• This band is used in slow data transmission. Narrow band is used in telegraphy. In
telegraphy, use of more cable slows down the speed.

2. Voice Band

• Speed of this band can be up to 9600bps.


• This band is mostly used in telephone communication.
• Also in computer, this band is used in transferring data from computer to printer or
card reader to computer.

3. Broad Band

• Broad band is ideal for very high speed data transmission where the minimum data
transmission speed can be 1Mbps (Mega bits per second) and reach up to a few giga
bits per second.
• This band is used in data transmission through coaxial cable and optical fiber cable.
Beside these, board band is also used in satellite and microwave communication.

Data Transmission Media

• Transmission media is a communication channel that carries the information from the
sender to the receiver. Data is transmitted through the electromagnetic signals.
• The main functionality of the transmission media is to carry the information in the
form of bits through LAN(Local Area Network).
• It is a physical path between transmitter and receiver in data communication.
• In a copper-based network, the bits in the form of electrical signals.
• In a fibre based network, the bits in the form of light pulses.
Classification Of Transmission Media:

Guided Media

• It is defined as the physical medium through which the signals are transmitted. It is
also known as Bounded media.

1. Twisted pair:

• Twisted pair is a physical media made up of a pair of cables twisted with each other.
• A twisted pair cable is cheap as compared to other transmission media. Installation
of the twisted pair cable is easy, and it is a lightweight cable.
• The frequency range for twisted pair cable is from 0 to 3.5KHz.
• A twisted pair consists of two insulated copper wires arranged in a regular spiral
pattern.
• The degree of reduction in noise interference is determined by the number of turns
per foot. Increasing the number of turns per foot decreases noise interference.

Types of Twisted pair:

a) Unshielded Twisted Pair:


• An unshielded twisted pair is widely used in telecommunication. Following are the
categories of the unshielded twisted pair cable:

i. Category 1: Category 1 is used for telephone lines that have low-speed data.
ii. Category 2: It can support upto 4Mbps.
iii. Category 3: It can support upto 16Mbps.
iv. Category 4: It can support upto 20Mbps. Therefore, it can be used for long-distance
communication.
v. Category 5: It can support upto 200Mbps.

Advantages Of Unshielded Twisted Pair:

• It is cheap.
• Installation of the unshielded twisted pair is easy.
• It can be used for high-speed LAN.

Disadvantage:

• This cable can only be used for shorter distances because of attenuation.

b) Shielded Twisted Pair

• A shielded twisted pair is a cable that contains the mesh surrounding the wire that
allows the higher transmission rate.

Characteristics Of Shielded Twisted Pair:

i. The cost of the shielded twisted pair cable is not very high and not very low.
ii. An installation of STP is easy.
iii. It has higher capacity as compared to unshielded twisted pair cable.
iv. It has a higher attenuation.
v. It is shielded that provides the higher data transmission rate.

Disadvantages

i. It is more expensive as compared to UTP and coaxial cable.


ii. It has a higher attenuation rate.

2. Coaxial Cable

• Coaxial cable is very commonly used transmission media, for example, TV wire is
usually a coaxial cable.
• The name of the cable is coaxial as it contains two conductors parallel to each other.
• It has a higher frequency as compared to Twisted pair cable.
• The inner conductor of the coaxial cable is made up of copper, and the outer
conductor is made up of copper mesh. The middle core is made up of non-
conductive cover that separates the inner conductor from the outer conductor.
• The middle core is responsible for the data transferring whereas the copper mesh
prevents from the EMI(Electromagnetic interference).
Coaxial cable is of two types:

1. Baseband transmission: It is defined as the process of transmitting a single signal


at high speed.
2. Broadband transmission: It is defined as the process of transmitting multiple
signals simultaneously.

Advantages Of Coaxial cable:

• The data can be transmitted at high speed.


• It has better shielding as compared to twisted pair cable.
• It provides higher bandwidth.

Disadvantages Of Coaxial cable:

• It is more expensive as compared to twisted pair cable.


• If any fault occurs in the cable causes the failure in the entire network.

3. Fibre Optic

• Fibre optic cable is a cable that uses electrical signals for communication.
• Fibre optic is a cable that holds the optical fibres coated in plastic that are used to
send the data by pulses of light.
• The plastic coating protects the optical fibres from heat, cold, electromagnetic
interference from other types of wiring.
• Fibre optics provide faster data transmission than copper wires.

Basic elements of Fibre optic cable:

• Core: The optical fibre consists of a narrow strand of glass or plastic known as a
core. A core is a light transmission area of the fibre. The more the area of the core,
the more light will be transmitted into the fibre.
• Cladding: The concentric layer of glass is known as cladding. The main
functionality of the cladding is to provide the lower refractive index at the core
interface as to cause the reflection within the core so that the light waves are
transmitted through the fibre.
• Jacket: The protective coating consisting of plastic is known as a jacket. The main
purpose of a jacket is to preserve the fibre strength, absorb shock and extra fibre
protection.

Following are the advantages of fibre optic cable over copper:

i. Greater Bandwidth: The fibre optic cable provides more bandwidth as compared
copper. Therefore, the fibre optic carries more data as compared to copper cable.
ii. Faster speed: Fibre optic cable carries the data in the form of light. This allows the
fibre optic cable to carry the signals at a higher speed.
iii. Longer distances: The fibre optic cable carries the data at a longer distance as
compared to copper cable.
iv. Better reliability: The fibre optic cable is more reliable than the copper cable as it
is immune to any temperature changes while it can cause obstruct in the
connectivity of copper cable.
v. Thinner and Sturdier: Fibre optic cable is thinner and lighter in weight so it can
withstand more pull pressure than copper cable.

UnGuided Transmission

• An unguided transmission transmits the electromagnetic waves without using any


physical medium. Therefore it is also known as wireless transmission.
• In unguided media, air is the media through which the electromagnetic energy can
flow easily.

1. Radio waves

• Radio waves are the electromagnetic waves that are transmitted in all the directions
of free space.
• Radio waves are omnidirectional, i.e., the signals are propagated in all the
directions.
• The range in frequencies of radio waves is from 3Khz to 1 khz.
• In the case of radio waves, the sending and receiving antenna are not aligned, i.e.,
the wave sent by the sending antenna can be received by any receiving antenna.
• An example of the radio wave is FM radio.

Applications Of Radio waves:

• A Radio wave is useful for multicasting when there is one sender and many
receivers.
• An FM radio, television, cordless phones are examples of a radio wave.

Advantages Of Radio transmission:

• Radio transmission is mainly used for wide area networks and mobile cellular
phones.
• Radio waves cover a large area, and they can penetrate the walls.
• Radio transmission provides a higher transmission rate.
2. Microwaves:

Microwaves are of two types

a) Terrestrial Microwave Transmission

• Terrestrial Microwave transmission is a technology that transmits the focused


beam of a radio signal from one ground-based microwave transmission antenna
to another.
• Microwaves are the electromagnetic waves having the frequency in the range
from 1GHz to 1000 GHz.
• Microwaves are unidirectional as the sending and receiving antenna is to be
aligned, i.e., the waves sent by the sending antenna are narrowly focussed.
• In this case, antennas are mounted on the towers to send a beam to another
antenna which is km away.
• It works on the line of sight transmission, i.e., the antennas mounted on the
towers are the direct sight of each other.

Characteristics of Microwave:

• Frequency range: The frequency range of terrestrial microwave is from 4-6 GHz to
21-23 GHz.
• Bandwidth: It supports the bandwidth from 1 to 10 Mbps.
• Short distance: It is inexpensive for short distance.
• Long distance: It is expensive as it requires a higher tower for a longer distance.
• Attenuation: Attenuation means loss of signal. It is affected by environmental
conditions and antenna size.

Advantages Of Microwave:

• Microwave transmission is cheaper than using cables.


• It is free from land acquisition as it does not require any land for the installation of
cables.
• Microwave transmission provides an easy communication in terrains as the
installation of cable in terrain is quite a difficult task.
• Communication over oceans can be achieved by using microwave transmission.
Disadvantages of Microwave transmission:

• Eavesdropping: An eavesdropping creates insecure communication. Any malicious


user can catch the signal in the air by using its own antenna.
• Out of phase signal: A signal can be moved out of phase by using microwave
transmission.
• Susceptible to weather condition: A microwave transmission is susceptible to
weather condition. This means that any environmental change such as rain, wind
can distort the signal.
• Bandwidth limited: Allocation of bandwidth is limited in the case of microwave
transmission.

b) Satellite Microwave Communication

• A satellite is a physical object that revolves around the earth at a known height.
• Satellite communication is more reliable nowadays as it offers more flexibility than
cable and fibre optic systems.
• We can communicate with any point on the globe by using satellite communication.

How Does Satellite work?

• The satellite accepts the signal that is transmitted from the earth station, and it
amplifies the signal. The amplified signal is retransmitted to another earth station.

Advantages Of Satellite Microwave Communication:

• The coverage area of a satellite microwave is more than the terrestrial microwave.
• The transmission cost of the satellite is independent of the distance from the centre
of the coverage area.
• Satellite communication is used in mobile and wireless communication applications.
• It is easy to install.
• It is used in a wide variety of applications such as weather forecasting, radio/TV
signal broadcasting, mobile communication, etc.

Disadvantages Of Satellite Microwave Communication:

• Satellite designing and development requires more time and higher cost.
• The Satellite needs to be monitored and controlled on regular periods so that it
remains in orbit.
• The life of the satellite is about 12-15 years. Due to this reason, another launch of
the satellite has to be planned before it becomes non-functional.

3. Infrared

• An infrared transmission is a wireless technology used for communication over


short ranges.
• The frequency of the infrared in the range from 300 GHz to 400 THz.
• It is used for short-range communication such as data transfer between two cell
phones, TV remote operation, data transfer between a computer and cell phone
resides in the same closed area.
Characteristics Of Infrared:

• It supports high bandwidth, and hence the data rate will be very high.
• Infrared waves cannot penetrate the walls. Therefore, the infrared communication in
one room cannot be interrupted by the nearby rooms.
• An infrared communication provides better security with minimum interference.
• Infrared communication is unreliable outside the building because the sun rays will
interfere with the infrared waves.

Network Topologies

Topology defines the structure of the network of how all the components are interconnected
to each other. There are two types of topology: physical and logical topology.

1. Bus Topology

• The bus topology is designed in such a way that all the stations are connected
through a single cable known as a backbone cable.
• Each node is either connected to the backbone cable by drop cable or directly
connected to the backbone cable.
• When a node wants to send a message over the network, it puts a message over the
network. All the stations available in the network will receive the message whether
it has been addressed or not.
• The bus topology is mainly used in 802.3 (ethernet) and 802.4 standard networks.
• The configuration of a bus topology is quite simpler as compared to other
topologies.
• The backbone cable is considered as a "single lane" through which the message is
broadcast to all the stations.
• The most common access method of the bus topologies is CSMA (Carrier Sense
Multiple Access).

Advantages of Bus topology:

• Low-cost cable: In bus topology, nodes are directly connected to the cable without
passing through a hub. Therefore, the initial cost of installation is low.
• Moderate data speeds: Coaxial or twisted pair cables are mainly used in bus-based
networks that support upto 10 Mbps.
• Familiar technology: Bus topology is a familiar technology as the installation and
troubleshooting techniques are well known, and hardware components are easily
available.
• Limited failure: A failure in one node will not have any effect on other nodes.

Disadvantages of Bus topology:

• Extensive cabling: A bus topology is quite simpler, but still it requires a lot of cabling.
• Difficult troubleshooting: It requires specialized test equipment to determine the cable
faults. If any fault occurs in the cable, then it would disrupt the communication for all
the nodes.
• Signal interference: If two nodes send the messages simultaneously, then the signals
of both the nodes collide with each other.
• Reconfiguration difficult: Adding new devices to the network would slow down the
network.
• Attenuation: Attenuation is a loss of signal leads to communication issues. Repeaters
are used to regenerate the signal.

2. Ring Topology

• Ring topology is like a bus topology, but with connected ends.


• The node that receives the message from the previous computer will retransmit to
the next node.
• The data flows in one direction, i.e., it is unidirectional.
• The data flows in a single loop continuously known as an endless loop.
• It has no terminated ends, i.e., each node is connected to other node and having no
termination point.
• The data in a ring topology flow in a clockwise direction.
• The most common access method of the ring topology is token passing.
o Token passing: It is a network access method in which token is passed
from one node to another node.
o Token: It is a frame that circulates around the network.

Advantages of Ring topology:

• Network Management: Faulty devices can be removed from the network without
bringing the network down.
• Product availability: Many hardware and software tools for network operation and
monitoring are available.
• Cost: Twisted pair cabling is inexpensive and easily available. Therefore, the
installation cost is very low.
• Reliable: It is a more reliable network because the communication system is not
dependent on the single host computer.

Disadvantages of Ring topology:

• Difficult troubleshooting: It requires specialized test equipment to determine the cable


faults. If any fault occurs in the cable, then it would disrupt the communication for all
the nodes.
• Failure: The breakdown in one station leads to the failure of the overall network.
• Reconfiguration difficult: Adding new devices to the network would slow down the
network.
• Delay: Communication delay is directly proportional to the number of nodes. Adding
new devices increases the communication delay.
3. Star Topology

• Star topology is an arrangement of the network in which every node is connected to


the central hub, switch or a central computer.

• The central computer is known as a server, and the peripheral devices attached to the
server are known as clients.

• Coaxial cable or RJ-45 cables are used to connect the computers.

• Hubs or Switches are mainly used as connection devices in a physical star topology.

• Star topology is the most popular topology in network implementation.

Advantages of Star topology

• Efficient troubleshooting: Troubleshooting is quite efficient in a star topology as


compared to bus topology. In a bus topology, the manager has to inspect the kilometers
of cable. In a star topology, all the stations are connected to the centralized network.
Therefore, the network administrator has to go to the single station to troubleshoot the
problem.
• Network control: Complex network control features can be easily implemented in the
star topology. Any changes made in the star topology are automatically accommodated.
• Limited failure: As each station is connected to the central hub with its own cable,
therefore failure in one cable will not affect the entire network.
• Familiar technology: Star topology is a familiar technology as its tools are cost-
effective.
• Easily expandable: It is easily expandable as new stations can be added to the open
ports on the hub.
• Cost effective: Star topology networks are cost-effective as it uses inexpensive coaxial
cable.
• High data speeds: It supports a bandwidth of approx 100Mbps. Ethernet 100BaseT is
one of the most popular Star topology networks.

Disadvantages of Star topology:

• A Central point of failure: If the central hub or switch goes down, then all the
connected nodes will not be able to communicate with each other.

• Cable: Sometimes cable routing becomes difficult when a significant amount of


routing is required.

4. Tree topology

• Tree topology combines the characteristics of bus topology and star topology.
• A tree topology is a type of structure in which all the computers are connected with
each other in hierarchical fashion.
• The top-most node in tree topology is known as a root node, and all other nodes are
the descendants of the root node.
• There is only one path exists between two nodes for the data transmission. Thus, it
forms a parent-child hierarchy.
Advantages of Tree topology:

o Support for broadband transmission: Tree topology is mainly used to provide


broadband transmission, i.e., signals are sent over long distances without being
attenuated.

o Easily expandable: We can add the new device to the existing network. Therefore,
we can say that tree topology is easily expandable.

o Easily manageable: In tree topology, the whole network is divided into segments
known as star networks which can be easily managed and maintained.

o Error detection: Error detection and error correction are very easy in a tree topology.

o Limited failure: The breakdown in one station does not affect the entire network.

o Point-to-point wiring: It has point-to-point wiring for individual segments.

Disadvantages of Tree topology

• Difficult troubleshooting: If any fault occurs in the node, then it becomes difficult to
troubleshoot the problem.
• High cost: Devices required for broadband transmission are very costly.
• Failure: A tree topology mainly relies on main bus cable and failure in main bus cable
will damage the overall network.
• Reconfiguration difficult: If new devices are added, then it becomes difficult to
reconfigure.
5. Mesh topology

• Mesh technology is an arrangement of the network in which computers are


interconnected with each other through various redundant connections.
• There are multiple paths from one computer to another computer.
• It does not contain the switch, hub or any central computer which acts as a central
point of communication.
• The Internet is an example of the mesh topology.
• Mesh topology is mainly used for WAN implementations where communication
failures are a critical concern.
• Mesh topology is mainly used for wireless networks.
• Mesh topology can be formed by using the formula:
Number of cables = (n*(n-1))/2;

Where n is the number of nodes that represents the network.

Advantages of Mesh topology:

• Reliable: The mesh topology networks are very reliable as if any link breakdown will
not affect the communication between connected computers.
• Fast Communication: Communication is very fast between the nodes.
• Easier Reconfiguration: Adding new devices would not disrupt the communication
between other devices.

Disadvantages of Mesh topology:

• Cost: A mesh topology contains a large number of connected devices such as a router
and more transmission media than other topologies.
• Management: Mesh topology networks are very large and very difficult to maintain
and manage. If the network is not monitored carefully, then the communication link
failure goes undetected.
• Efficiency: In this topology, redundant connections are high that reduces the
efficiency of the network.

6. Hybrid Topology

• The combination of various different topologies is known as Hybrid topology.


• A Hybrid topology is a connection between different links and nodes to transfer the
data.
• When two or more different topologies are combined together is termed as Hybrid
topology and if similar topologies are connected with each other will not result in
Hybrid topology. For example, if there exist a ring topology in one branch of ICICI
bank and bus topology in another branch of ICICI bank, connecting these two
topologies will result in Hybrid topology.

Advantages of Hybrid Topology

• Reliable: If a fault occurs in any part of the network will not affect the functioning of
the rest of the network.
• Scalable: Size of the network can be easily expanded by adding new devices without
affecting the functionality of the existing network.
• Flexible: This topology is very flexible as it can be designed according to the
requirements of the organization.
• Effective: Hybrid topology is very effective as it can be designed in such a way that
the strength of the network is maximized and weakness of the network is minimized.

Disadvantages of Hybrid topology

• Complex design: The major drawback of the Hybrid topology is the design of the
Hybrid network. It is very difficult to design the architecture of the Hybrid network.
• Costly Hub: The Hubs used in the Hybrid topology are very expensive as these hubs
are different from usual Hubs used in other topologies.
• Costly infrastructure: The infrastructure cost is very high as a hybrid network
requires a lot of cabling, network devices, etc.

Types of Network

• A computer network is a cluster of computers over a shared communication path that


works to share resources from one computer to another, provided by or located on the
network nodes.

Uses of Computer Networks

• Communicating using email, video, instant messaging, etc.


• Sharing devices such as printers, scanners, etc.
• Sharing files.
• Sharing software and operating programs on remote systems.
• Allowing network users to easily access and maintain information.
1. Personal Area Network (PAN)

• PAN is the most basic type of computer network.


• This network is restrained to a single person, that is, communication between the
computer devices is centered only on an individual’s workspace.
• PAN offers a network range of 1 to 100 meters from person to device providing
communication. Its transmission speed is very high with very easy maintenance and
very low cost.
• This uses Bluetooth, IrDA, and Zigbee as technology.
• Examples of PAN are USB, computer, phone, tablet, printer, PDA, etc.

2. Local Area Network (LAN)


• LAN is the most frequently used network.
• A LAN is a computer network that connects computers through a common
communication path, contained within a limited area, that is, locally.
• A LAN encompasses two or more computers connected over a server. The two
important technologies involved in this network are Ethernet and Wi-fi.
• It ranges up to 2km & transmission speed is very high with easy maintenance and low
cost.
• Examples of LAN are networking in a home, school, library, laboratory, college,
office, etc.
4. Campus Area Network (CAN)

• CAN is bigger than a LAN but smaller than a MAN. This is a type of computer
network that is usually used in places like a school or colleges.
• This network covers a limited geographical area that is, it spreads across several
buildings within the campus.
• CAN mainly use Ethernet technology with a range from 1km to 5km.
• Its transmission speed is very high with a moderate maintenance cost and moderate
cost.
• Examples of CAN are networks that cover schools, colleges, buildings, etc.

5. Metropolitan Area Network (MAN)

• A MAN is larger than a LAN but smaller than a WAN.


• This is the type of computer network that connects computers over a geographical
distance through a shared communication path over a city, town, or metropolitan area.
• This network mainly uses FDDI, CDDI, and ATM as the technology with a range
from 5km to 50km.
• Its transmission speed is average. It is difficult to maintain and it comes with a high
cost.
• Examples of MAN are networking in towns, cities, a single large city, a large area
within multiple buildings, etc.

6. Wide Area Network (WAN)

• WAN is a type of computer network that connects computers over a large


geographical distance through a shared communication path.
• It is not restrained to a single location but extends over many locations.
• WAN can also be defined as a group of local area networks that communicate with
each other with a range above 50km.
• Here we use Leased-Line & Dial-up technology. Its transmission speed is very low
and it comes with very high maintenance and very high cost.
• The most common example of WAN is the Internet.
Difference between Internet and Intranet

S.NO Internet Intranet

Internet is used to connect


Intranet is owned by
1. different networks of
private firms.
computers simultaneously.

On the internet, there are On an intranet, there are


2.
multiple users. limited users.

3. Internet is unsafe. Intranet is safe.

On the internet, there is In the intranet, there is less


4.
more number of visitors. number of visitors.

Intranet is a private
5. Internet is a public network.
network.

Anyone can access the In this, anyone can’t access


6.
Internet. the Intranet.

The Internet provides Intranet provides limited


7.
unlimited information. information.

A company used to
Using Social media on your
communicate internally
8. phone or researching
with its employees and
resources via Google.
share information
S.NO Internet Intranet

The Internet is a global An intranet is a private


network that connects network that connects
9.
millions of devices and devices and computers
computers worldwide. within an organization.

It is open to everyone and An intranet is only


allows access to public accessible to authorized
10.
information, such as users within the
websites and online services. organization.

An intranet is primarily
It is used for
used for internal
communication, sharing of
communication,
11. information, e-commerce,
collaboration, and
education, entertainment,
information sharing within
and other purposes.
an organization.

Access to an intranet is
Users can access the Internet restricted to authorized
from any location with an users within the
12.
Internet connection and a organization and is
compatible device. typically limited to specific
devices and locations.

Security measures, such as Intranets employ similar


firewalls, encryption, and security measures to
secure sockets layer (SSL) protect against
13.
protocols, are used to protect unauthorized access and
against threats like hacking, ensure the privacy and
viruses, and malware. integrity of shared data.

Intranets are private


The Internet is a public
networks that are owned
network that is not owned by
14. and managed by the
any particular organization
organization that uses
or group.
them.

Examples of intranet-based
Examples of Internet-based services include internal
services include email, communications,
15.
social media, search engines, knowledge management
and online shopping sites. systems, and collaboration
tools
Terminologies Related to Internet

1. Protocol

• A network protocol is a set of established rules that specify how to format, send and
receive data so that computer network endpoints, including computers, servers,
routers and virtual machines, can communicate despite differences in their underlying
infrastructures, designs or standards.
• To successfully send and receive information, devices on both sides of a
communication exchange must accept and follow protocol conventions.
• In networking, support for protocols can be built into the software, hardware or both.
• Without network protocols, computers and other devices would not know how to
engage with each other.
• As a result, except for specialty networks built around a specific architecture, few
networks would be able to function, and the internet as we know it wouldn't exist.
• Virtually all network end users rely on network protocols for connectivity.

Examples of network protocol used:


• Post Office Protocol 3, or POP3, is the most recent version of a standard protocol
that is used for receiving incoming emails.
• SMTP is used to send and distribute outgoing emails.
• FTP is used to transfer files from one machine to another. The files can be
multimedia files, program files, text files and documents.
• Telnet is a collection of rules used to connect one system to another via a remote
login. The local computer sends the request for connection, and the remote
computer accepts the connection.
• HTTPS is a common protocol used to protect communication between two
computers, one of which is using a browser and the other of which is downloading
data from a web server.
• Gopher is a set of rules used to search for, get hold of and display documents from
remote sites. Gopher operates according to the client-server model.

2. Domain Name System

• DNS stands for Domain Name System.


• DNS is a directory service that provides a mapping between the name of a host on the
network and its numerical address.
• DNS is required for the functioning of the internet.
• Each node in a tree has a domain name, and a full domain name is a sequence of
symbols specified by dots.
• DNS is a service that translates the domain name into IP addresses. This allows the
users of networks to utilize user-friendly names when looking for other hosts instead of
remembering the IP addresses.
• For example, suppose the FTP site at EduSoft had an IP address of 132.147.165.50,
most people would reach this site by specifying ftp.EduSoft.com. Therefore, the
domain name is more reliable than IP address.

Working of DNS

• DNS is a client/server network communication protocol. DNS clients send requests to


the. server while DNS servers send responses to the client.
• Client requests contain a name which is converted into an IP address known as a
forward DNS lookups while requests containing an IP address which is converted into
a name known as reverse DNS lookups.
• DNS implements a distributed database to store the name of all the hosts available on
the internet.
• If a client like a web browser sends a request containing a hostname, then a piece of
software such as DNS resolver sends a request to the DNS server to obtain the IP
address of a hostname.
• If DNS server does not contain the IP address associated with a hostname, then it
forwards the request to another DNS server. If IP address has arrived at the resolver,
which in turn completes the request over the internet protocol.

3. Internet Connections
• There are many connections that can be used for internet access. All the connections
have their own speed range that can be used for different purposes like for home, or for
personal use.

i. Dial-Up Connection

➢ A dial-up connection is established between your computer and the ISP server
using a modem.
➢ A dial-Up Connection is a cheap and traditional connection that is not preferred
these days as this type of connection is very slow.

➢ To access the internet connection in the dial-up connection we need to dial a


phone number on the computer and that’s why it requires a telephone
connection. It requires a modem to set up a dial-up connection, which works
as interference between your computer and the telephone line. In this
connection, we can use either an internet connection or telephone at a time.

ii. Broadband Connection

➢ Broadband refers to high-speed internet access that is faster than traditional dial-up
access.
➢ It is provided through either cable or telephone composition. It does not require any
telephone connection that’s why here we can use telephone and internet connection
simultaneously.
➢ In this connection, more than one person can access the internet connection
simultaneously.
➢ It is a wide bandwidth data transmission that transports several signals and traffic
types. In this connection, the medium used is coaxial cable, optical fiber cable, radio,
or twisted pair cable.
iii. DSL

➢ DSL stands for Digital Subscriber Line. It provides an internet connection


through the telephone line (network). DSL is a form of broadband
communication that is always on, there is no need to dial a phone number to
connect.
➢ DSL connection uses a router to transport data and the speed of this connection
range between 128k to 8Mbps depending on the service offered. A DSL
connection can translate data at 5 million bytes per second, or 5mbps.
➢ DSL service can be delivered simultaneously with wired telephone service on
the same telephone line due to high-frequency bands for data.

iv. Cable

➢ It is a form of broadband access cable modem that can provide extremely fast
access to the internet. The speed of this connection varies which can be
different for uploading data transmission or downloading.
➢ It uses a cable modem to provide an internet connection and operates over
cable TV lines. The speed of cable connection ranges from 512k to 20Mbps.h
v. Satellite Connection

➢ This type of connection is provided mainly in rural areas where a broadband


connection is not yet offered. It accesses the internet via a satellite that is in
Earth’s orbit.
➢ The signal travels from a long distance that is from earth to satellite and back
again which provides a delayed connection. Satellite connection speeds range
from 512k to 2.0Mbps.

vi. Wireless Connection

➢ As the name suggests wireless connection does not use telephone lines or
cables to connect to the internet.
➢ The wireless connection uses a radio frequency band to connect to the
internet. It is also an always-on connection and this connection can be
accessed from anywhere and speed may vary for different locations. It
ranges from 5Mbps to 20Mbps.

vii. Cellular

➢ Cellular technology provides wireless Internet access through cell


phones. Speed may vary depending on the service provider.
➢ The most common are 3G and 4G which means from 3rd
generation and 4th generation respectively.
➢ The speed of the 3G cellular network is around 2.0Mbps and the
4G cellular network is around 21Mbps the goal of the 4G network
is to achieve peak mobile speeds of 100Mbps but the current
speed of the 4G network is about 21Mbps.

viii. ISDN

➢ ISDN stands for Integrated Service Digital Network and it is a circuit-switched


telephone network system, but it also provides access to packet-switched networks
that transmits both voice and data over a digital line. It provides a packet-switched
connection for data in increments of 64 kilobit/s.
➢ ISDN connection provides better speeds and higher quality than traditional
connections.
➢ It provided a maximum of 128kbit/s bandwidth in both upstream and downstream
directions.

4. IP Addresses
• An Internet protocol address (IP address) is a unique combination of numbers and
periods such as 172.1.1.1. This combination of numbers acts as an identity for the
network device when it connects to the internet.

• This identity is then used to access data and information available on the web when
the client device sends a request to the server and is passed through routers, hubs, and
other network nodes.

• The need for an IP address also increases with the number of network devices that
connect to the internet. The IANA issues the IP addresses (Internet Assigned
Numbers Authority), a department under the ICANN, where ICANN is a corporation
that aims to maintain internet security.

Working of an IP Address

1. The first step begins with your system, smartphone, and other network devices
establishing a connection between the network devices (wi-fi), which would, in a
way, indirectly connect your device with the internet.
2. If our device connects to the internet through our home network, then the connection
is provided by the Internet Service Provider (ISP). In contrast, in the case of a
professional location, it provides the network through the company network.
3. At this step, your system is provided with its IP address by the network.
4. The system's request for an internet connection goes through the ISP, where the
requested information is routed back to the system using the IP address. As the ISP
establishes the internet connection to our system, it is also responsible for assigning
the IP address to your device.
5. The IP addresses assigned to the system are never consistent. They change each time
you connect to the internet through the network (ISP). You can also contact your ISP
to provide your system with a different IP address.
6. In case you are traveling or are out of your home network, the internet connection
established to the system is provided by an alternative network (public wi-fi, airport
hotspot, etc.), which assigns the system with a temporary IP address provided by the
ISP of the location network.

Versions of IP Address

IPv4 Addresses

➢ This is the original version of the IP address, which was developed based on a 32-bit
binary format and contained 232 addresses, which was sufficient at the initial time of
making but somewhat lacking considering the increase in the current network
advancement.

➢ The addresses ranged from 0 to 255 in terms of 0s and 1s, with four octets, each of
them separated by a period (.). The network device uses the binary format, whereas
the numerical format is used for the host's reference.

IPv6 Addresses

➢ An IPv6 address is designed from 128 bits from which 4 hexadecimal digits and
eight sets are created, with each block containing 16 bits separated by a colon (:).
➢ IPv6 addresses are used to indicate the source and destination of each packet by
including them in the packet header. The routing structure of the IP packets is
assigned by using the IP address of the destination.

IP Address Classes

4. Uniform Resource Locator (URL)

➢ A URL is a type of uniform resource identifier and is address of a resource on the


World Wide Web and the protocol used to access it.

➢ It is used to indicate the location of a web resource to access the web pages. For
example, to visit the Google website, you will go to the URL www.google.com,
which is the URL for the google website.
➢ The URL sends users to a specific resource online such as video, webpage, or other
resources. When you search any query on Google, it will display the multiple URLs
of the resource that are all related to your search query. The displayed URLs are the
hyperlink to access the webpages.
➢ A URL (Uniform Resource Locator) contains the information, which is as follows:

a) The port number on the server, which is optional.


b) It contains a protocol that is used to access the resource.
c) The location of the server
d) A fragment identifier
e) In the directory structure of the server, it contains the location of the resource.

5. WWW (World Wide Web)

• The World Wide Web (WWW), also known as the Web, is an interconnected
network of web pages and documents accessible through the Internet.

• Tim Berners-Lee created it in 1989 as a way for researchers to share information


through linked documents.

• The Web has since grown into a vast network of information, entertainment,
commerce, and communication accessible to anyone with an internet connection.

How the Web works

i. Web browser: A web browser is a software application that allows users to


access and view web pages on the Internet. It acts as an interface between the user
and the World Wide Web by displaying web pages and providing tools to
navigate, search, and interact with the content. Web browsers communicate with
web servers using the HTTP or HTTPS protocol, which allows users to access
websites hosted on remote servers. They also support web technologies such as
HTML, CSS, JavaScript, and multimedia content such as images, audio, and
video.
ii. Web server: A web server is a computer program that serves web pages to clients,
such as web browsers, upon request. It is responsible for hosting websites,
processing HTTP requests, and delivering web content to users online. When a user
types a website address into a web browser, the browser sends a request to the web
server hosting that website. The web server then retrieves the requested resources,
such as HTML files, images, and videos, and sends them back to the user's browser,
which renders them into a viewable web page.

iii. Hyperlinks: One of the key features of the Web is hyperlinks, which allow you to
navigate between web pages by clicking on links. Hyperlinks are created using the
HTML <a> tag and can link to other web pages, files, or even specific parts of a
page.

iv. Uniform Resource Locators (URLs): Web pages are identified by URLs, which
are unique addresses that point to the location of the web page on the Internet. URLs
typically start with "http://" or "https://" and include the domain name of the web
server and the path to the specific web page.

v. Web standards: To ensure that web pages are compatible across different browsers
and devices, there are web standards that govern how HTML, CSS (Cascading Style
Sheets), and other web technologies should be used. These standards are developed
by organizations like the World Wide Web Consortium (W3C) and are
implemented by browser makers and web developers.

vi. Web applications: In addition to static web pages, the Web also supports
interactive web applications that allow users to shop online, play games, and
communicate with each other. Web applications are created using programming
languages like JavaScript and run in the browser or web servers.

6. Client-Server Model

• The Client-server model is a distributed application structure that partitions task


or workload between the providers of a resource or service, called servers, and
service requesters called clients.
• In the client-server architecture, when the client computer sends a request for
data to the server through the internet, the server accepts the requested process
and deliver the data packets requested back to the client.
• Clients do not share any of their resources.
• Examples of Client-Server Model are Email, World Wide Web, etc.
How the Client-Server Model works?

• Client: When we talk the word Client, it mean to talk of a person or an organization
using a particular service. Similarly in the digital world a Client is a computer (Host)
i.e. capable of receiving information or using a particular service from the service
providers (Servers).
• Servers: Similarly, when we talk the word Servers, It mean a person or medium that
serves something. Similarly in this digital world a Server is a remote computer which
provides information (data) or access to particular services.

So, its basically the Client requesting something and the Server serving it as long as its present
in the database.

Advantages of Client-Server model:

• Centralized system with all data in a single place.


• Cost efficient requires less maintenance cost and Data recovery is possible.
• The capacity of the Client and Servers can be changed separately.

Disadvantages of Client-Server model:


• Clients are prone to viruses, Trojans and worms if present in the Server or uploaded into
the Server.
• Server are prone to Denial of Service (DOS) attacks.
• Data packets may be spoofed or modified during transmission.
• Phishing or capturing login credentials or other useful information of the user are
common and MITM(Man in the Middle) attacks are common.

7. Search Engines

• A search engine is an online answering machine, which is used to search, understand,


and organize content's result in its database based on the search query (keywords)
inserted by the end-users (internet user). To display search results, all search engines
first find the valuable result from their database, sort them to make an ordered list based
on the search algorithm, and display in front of end-users. The process of organizing
content in the form of a list is commonly known as a Search Engine Results Page
(SERP).
• Google, Yahoo!, Bing, YouTube, and DuckDuckGo are some popular examples of
search engines.

How do search engines work

There are the following tasks done by every search engines -

i. Crawling

• Crawling is the first stage in which a search engine uses web crawlers to find, visit,
and download the web pages on the WWW (World Wide Web). Crawling is
performed by software robots, known as "spiders" or "crawlers." These robots are
used to review the website content.

ii. Indexing

• Indexing is an online library of websites, which is used to sort, store, and organize the
content that we found during the crawling. Once a page is indexed, it appears as a
result of the most valuable and most relevant query.

iii. Ranking and Retrieval

• The ranking is the last stage of the search engine. It is used to provide a piece of
content that will be the best answer based on the user's query. It displays the best
content at the top rank of the website.

Advantages of Search Engine:

• Time-Saving: Search engine helps us to save time by the following two ways -

a) Eliminate the need to find information manually.


b) Perform search operations at a very high speed.

• Variety of information: The search engine offers various variety of resources to


obtain relevant and valuable information from the Internet. By using a search engine,
we can get information in various fields such as education, entertainment, games, etc.
The information which we get from the search engine is in the form of blogs, pdf, ppt,
text, images, videos, and audios.
• Precision: All search engines have the ability to provide more precise results.
• Free Access: Mostly search engines such as Google, Bing, and Yahoo allow end-
users to search their content for free. In search engines, there is no restriction related
to a number of searches, so all end users (Students, Job seekers, IT employees, and
others) spend a lot of time to search valuable content to fulfill their requirements.
• Advanced Search: Search engines allow us to use advanced search options to get
relevant, valuable, and informative results. Advanced search results make our
searches more flexible as well as sophisticated. For example, when you want to search
for a specific site, type "site:" without quotes followed by the site's web address.

Disadvantages of Search Engine:

• Sometimes the search engine takes too much time to display relevant, valuable, and
informative content.
• Search engines, especially Google, frequently update their algorithm, and it is very
difficult to find the algorithm in which Google runs.
• It makes end-users effortless as they all time use search engines to solve their small
queries also.

8. Voice over Internet Protocol (VoIP)

• Voice over Internet Protocol (VoIP), is a technology that allowing you to


make voice calls over a broadband Internet connection instead of an analog
(regular) phone line.
• Some VoIP services allow you to call people using the same service, but
others may allow you to call anyone.
• They can have a telephone number – including local, long-distance, mobile,
and international numbers or not.
• Some VoIP services only work over your computer or a special VoIP phone
while other services allow you to use a traditional phone connected to a VoIP
adapter.

How VoIP / Internet Voice Works –

• Voice is converted into a digital signal by VoIP services that travel over the Internet.
• If the regular phone number is called, the signal is converted to a regular telephone
signal i.e. an analog signal before it reaches the destination.
• VoIP can allow you to make a call directly from a computer having a special VoIP
phone, or a traditional phone connected to a special adapter.
• Wireless hot spots in locations such as airports, hospitals, cafes, etc allow you to
connect to the Internet and can enable you to use VoIP service wirelessly.

Equipments Required –

• A high-speed Internet connection is required which can be through a cable modem or


high-speed services such as a local area network.
• A computer, adaptor, or specialized phone is required. Some VoIP services only work
over your computer or a special VoIP phone.
• Other services allow you to use a traditional phone connected to a VoIP adapter.
• If you use your computer some software and an inexpensive microphone are needed.
• VoIP phones plug directly into your broadband connection and operate largely like a
traditional telephone.
• If you use a telephone with a VoIP adapter, you can dial just as you always have, and
the service provider may also provide a dial tone.

Advantages of VoIP –
• Some VoIP services offer features and services that are not available with a traditional
phone, or are available but only for an additional fee.
• Paying for both a broadband connection and a traditional telephone line can be
avoided.
• Smoother connection than an analog signal can be provided.

Disadvantages of VoIP –

• Some VoIP services don’t work during power outages and the service provider may
not offer backup power.
• Not all VoIP services connect directly to emergency services through emergency
service numbers.
• VoIP providers may or may not offer directory assistance.

9. Network Devices (Hub, Repeater, Bridge, Switch, Router, Gateways and


Brouter)

• Network Devices: Network devices, also known as networking hardware, are physical
devices that allow hardware on a computer network to communicate and interact with
one another. For example Repeater, Hub, Bridge, Switch, Routers, Gateway, Brouter,
and NIC, etc.

1. Repeater –

➢ A repeater operates at the physical layer.


➢ Its job is to regenerate the signal over the same network before the signal becomes too
weak or corrupted to extend the length to which the signal can be transmitted over the
same network.
➢ An important point to be noted about repeaters is that they not only amplify the signal
but also regenerate it.
➢ When the signal becomes weak, they copy it bit by bit and regenerate it at its star
topology connectors connecting following the original strength. It is a 2-port device.

2. Hub –

➢ A hub is a basically multi-port repeater.


➢ A hub connects multiple wires coming from different branches, for example, the
connector in star topology which connects different stations.
➢ Hubs cannot filter data, so data packets are sent to all connected devices. In other
words, the collision domain of all hosts connected through Hub remains one.
➢ Also, they do not have the intelligence to find out the best path for data packets which
leads to inefficiencies and wastage.

3. Bridge –

➢ A bridge operates at the data link layer.


➢ A bridge is a repeater, with add on the functionality of filtering content by reading the
MAC addresses of the source and destination.
➢ It is also used for interconnecting two LANs working on the same protocol. It has a
single input and single output port, thus making it a 2 port device.

4. Switch –

➢ A switch is a multiport bridge with a buffer and a design that can boost its
efficiency(a large number of ports imply less traffic) and performance.
➢ A switch is a data link layer device.
➢ The switch can perform error checking before forwarding data, which makes it very
efficient as it does not forward packets that have errors and forward good packets
selectively to the correct port only.
➢ In other words, the switch divides the collision domain of hosts, but the broadcast
domain remains the same.

5. Routers –

➢ A router is a device like a switch that routes data packets based on their IP addresses.
The router is mainly a Network Layer device.
➢ Routers normally connect LANs and WANs and have a dynamically updating routing
table based on which they make decisions on routing the data packets.
➢ The router divides the broadcast domains of hosts connected through it.

6. Gateway –

➢ A gateway, as the name suggests, is a passage to connect two networks that may work
upon different networking models.
➢ They work as messenger agents that take data from one system, interpret it, and
transfer it to another system.
➢ Gateways are also called protocol converters and can operate at any network layer.
➢ Gateways are generally more complex than switches or routers. A gateway is also
called a protocol converter.

7. Brouter –

➢ It is also known as the bridging router is a device that combines features of both
bridge and router.
➢ It can work either at the data link layer or a network layer.
➢ Working as a router, it is capable of routing packets across networks and working as
the bridge, it is capable of filtering local area network traffic.

8. NIC –

➢ NIC or network interface card is a network adapter that is used to connect the
computer to the network.
➢ It is installed in the computer to establish a LAN. It has a unique id that is written on
the chip, and it has a connector to connect the cable to it.
➢ The cable acts as an interface between the computer and the router or modem.
➢ NIC card is a layer 2 device which means that it works on both the physical and data
link layers of the network model.

9. Bluetooth Technology

• Bluetooth is universal for short-range wireless voice and data communication. It is a


Wireless Personal Area Network (WPAN) technology and is used for exchanging data
over smaller distances.
• A Bluetooth network is called a piconet and a collection of interconnected piconets is
called scatternet.
• Bluetooth simply follows the principle of transmitting and receiving data using radio
waves.
• It can be paired with the other device which has also Bluetooth but it should be within
the estimated communication range to connect.
• When two devices start to share data, they form a network called piconet which can
further accommodate more than five devices.

Points to remember for Bluetooth:

• Bluetooth Transmission capacity 720 kbps.


• Bluetooth is Wireless.
• Bluetooth is a Low-cost short-distance radio communications standard.
• Bluetooth is robust and flexible.
• Bluetooth is cable replacement technology that can be used to connect almost any
device to any other device.
• The basic architecture unit of Bluetooth is a piconet.

Bluetooth Architecture:

The architecture of Bluetooth defines two types of networks:


i. Piconet:

➢ Piconet is a type of Bluetooth network that contains one primary node called the
master node and seven active secondary nodes called slave nodes.
➢ Thus, we can say that there is a total of 8 active nodes which are present at a distance
of 10 meters.
➢ The communication between the primary and secondary nodes can be one-to-one or
one-to-many.
➢ Possible communication is only between the master and slave; Slave-slave
communication is not possible.
➢ It also has 255 parked nodes, these are secondary nodes and cannot take participation
in communication unless it gets converted to the active state.

ii. Scatternet:

➢ It is formed by using various piconets.


➢ A slave that is present in one piconet can act as master or we can say primary in
another piconet.
➢ This kind of node can receive a message from a master in one piconet and deliver the
message to its slave in the other piconet where it is acting as a master.
➢ This type of node is referred to as a bridge node.
➢ A station cannot be mastered in two piconets.

Advantage:

• It is a low-cost and easy-to-use device.


• It can also penetrate through walls.
• It creates an Ad-hoc connection immediately without any wires.
• It is used for voice and data transfer.

Disadvantages:

• It can be hacked and hence, less secure.


• It has a slow data transfer rate: of 3 Mbps.
• It has a small range: 10 meters.
• Bluetooth communication does not support routing.
• The issues of handoffs have not been addressed.

Applications:

• It can be used in laptops, and in wireless PCs, printers.


• It can be used in wireless headsets, wireless PANs, and LANs.
• It can connect a digital camera wirelessly to a mobile phone.
• It can transfer data in terms of videos, songs, photographs, or files from one cell
phone to another cell phone or computer.
• It is used in the sectors of Medical health care, sports and fitness, Military.

You might also like