KEMBAR78
Flowchart Techniques | PDF | Algorithms | Workflow
0% found this document useful (0 votes)
38 views2 pages

Flowchart Techniques

Uploaded by

Vijay Gondhale
Copyright
© © All Rights Reserved
We take content rights seriously. If you suspect this is your content, claim it here.
Available Formats
Download as DOCX, PDF, TXT or read online on Scribd
0% found this document useful (0 votes)
38 views2 pages

Flowchart Techniques

Uploaded by

Vijay Gondhale
Copyright
© © All Rights Reserved
We take content rights seriously. If you suspect this is your content, claim it here.
Available Formats
Download as DOCX, PDF, TXT or read online on Scribd
You are on page 1/ 2

Flowchart and Flowchart Techniques

What is a Flowchart?
A flowchart is a graphical representation of a process or algorithm. It uses various symbols
to illustrate the sequence of steps, decisions, and actions required to complete a specific
task or solve a problem. Flowcharts help in understanding and analyzing a process,
ensuring clarity, and improving decision-making.

Importance of Flowcharts
1. Simplifies Complex Processes: Breaks down intricate systems into manageable steps.
2. Enhances Communication: Aids in explaining processes to team members or
stakeholders.
3. Identifies Issues: Facilitates troubleshooting by pinpointing bottlenecks or inefficiencies.
4. Improves Process Design: Helps in optimizing workflows and ensuring all scenarios are
considered.

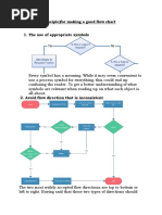
Basic Symbols in Flowcharts


Here are some common symbols used in flowcharts and their meanings:

1. Oval (Terminator): Indicates the start or end of a process.


2. Rectangle (Process): Represents a task, operation, or action to be performed.
3. Diamond (Decision): Indicates a decision point requiring a Yes/No or True/False answer.
4. Arrow (Connector): Shows the flow of process steps.
5. Circle (Connector/Off-page link): Used to connect different parts of the flowchart,
especially when spanning multiple pages.

Flowchart Techniques
1. Top-Down Approach:
- Start with the major process or problem.
- Break it down into smaller, manageable components.
- Example: Software development process.

2. Stepwise Refinement:
- Start with a general idea of the process.
- Refine each step into more specific tasks or actions.
- Example: Writing an algorithm for a program.

3. Use of Sub-Processes:
- Create modular sections for complex processes.
- Represent sub-processes as a single rectangle, with details shown in another flowchart.
- Example: Online shopping system.
4. Decision Trees:
- Incorporate multiple decision points using diamonds.
- Helpful for decision-based processes or algorithms.
- Example: Loan eligibility process.

5. Swimlane Flowcharts:
- Divide the flowchart into lanes representing different departments, roles, or systems.
- Each lane contains tasks performed by the respective entity.
- Example: Cross-functional team processes.

Best Practices for Creating Flowcharts


1. Keep It Simple:
- Avoid overcomplicating with unnecessary symbols or steps.
- Use clear, concise text.

2. Maintain Consistency:
- Use standard symbols and consistent shapes throughout.

3. Organize Flow:
- Flow should move from top to bottom or left to right for easy readability.

4. Label Clearly:
- Use descriptive labels for processes and decisions.

5. Validate:
- Verify the flowchart by walking through the steps to ensure accuracy.

Applications of Flowcharts
1. Programming and Algorithm Design: Visualize algorithms before coding.
2. Business Processes: Document workflows, identify inefficiencies, and improve processes.
3. Education and Training: Teach concepts through visual steps.
4. Project Management: Plan tasks, dependencies, and workflows.

You might also like