KEMBAR78
Chapter1 Introduction of Computer Network | PDF | Internet Protocols | Osi Model
0% found this document useful (0 votes)
58 views29 pages

Chapter1 Introduction of Computer Network

Introduce to computer Network

Uploaded by

marnew602
Copyright
© © All Rights Reserved
We take content rights seriously. If you suspect this is your content, claim it here.
Available Formats
Download as PDF, TXT or read online on Scribd
0% found this document useful (0 votes)
58 views29 pages

Chapter1 Introduction of Computer Network

Introduce to computer Network

Uploaded by

marnew602
Copyright
© © All Rights Reserved
We take content rights seriously. If you suspect this is your content, claim it here.
Available Formats
Download as PDF, TXT or read online on Scribd
You are on page 1/ 29

Chapter1: Introduction of Computer Network (6 hours)

Agenda:
 Network as an infrastructure for data communication
 Application of Computer Network
 Network Architecture
 Types of computer Networks
 Protocols and Standards
 The OSI Reference Model
 The TCP/IP Protocol suite
 The comparison between OSI and TCP/IP Reference Model
 Critiques of OSI and TCP/IP Reference Model

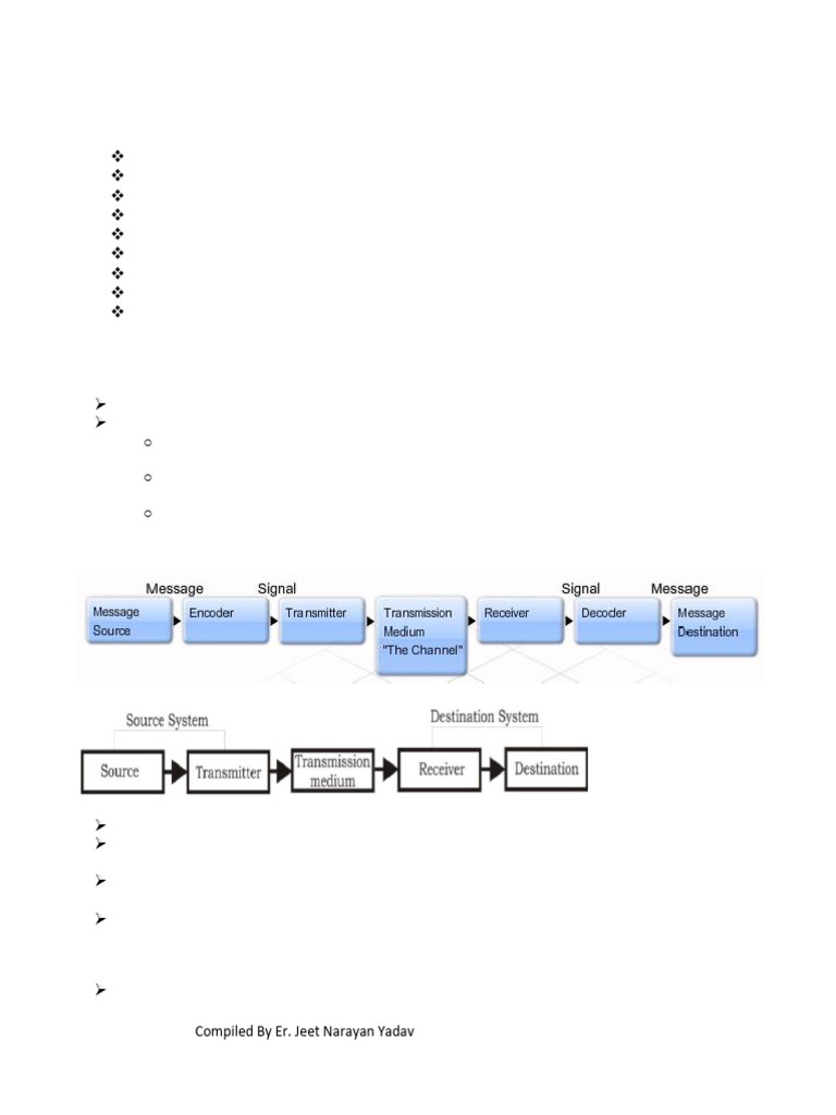
Network as an infrastructure for data communication


(Components and Basic Block Diagram of Data Communication)
 The primary purpose of any network is to provide a method to communicate.
 All communication methods have three elements in common.
o The first of these elements is the message source, or sender. Message sources are people, or
electronic devices, that need to communicate a message to other individuals or devices.
o The second element of communication is the destination, or receiver, of the message. The
destination receives the message and interprets it.
o A third element, called a channel, provides the pathway over which the message can travel
from source to destination.

 Source: It is the transmitter of data. Examples are Terminal, Computer, Mainframe, etc.
 Medium: The communications stream through which the data is being transmitted. Examples are Cabling,
Microwave, Fiber optics, Radio Frequencies (RF), Infrared Wireless, etc.
 Receiver: The receiver of the data transmitted. Examples are Printer, Terminal, Mainframe, and Computer.

 Protocols are specific to the characteristics of the source, channel and destination of the message. The rules
used to communicate over one medium, like a telephone call, are not necessarily the same as communication
using another medium, such as a letter.

 Protocols define the details of how the message is transmitted, and delivered.

Compiled By Er. Jeet Narayan Yadav


The above figure shows the basic block diagram of a typical data communication system. This can further be
broken down into three; the source system, transmission system, and destination system.

1. Source

 The source generates the information or data that will be transmitted to the destination. Popular forms of
information include text, numbers, pictures, audio, video, or a combination of any of these.
 Information is put together in analog or digital form and broken into a group or segment of data called
packets. Each packet consists of the following:

 the actual data being sent


 header
 information about the type of data
 where the data came from
 where it is going, and
 how it should be reassembled so the message is clear and in order when it arrives at the
destination.

2. Transmitter

 The transmitter a device used to convert the data as per the destination requirement.
 For example, a modem converts the analog (telephonic) signal to digital (computer) signals and
alternatively digital to analog.

3. Transmission medium

 The transmission medium is the physical path by which data travels from the transmitter to the receiver.
 For Example of such channels are copper wires, optical fibers, and wireless communication channels,
etc.

4. Receiver

 This receives the signals from the transmission medium and converts it into a form that is suitable to the
destination device.
 For example, a modem accepts an analog signal from a transmission channel and transforms it into digital
bit stream which is acceptable by the computer system.

5. Destination

 It is simply a device for which source device sends the data.

Compiled By Er. Jeet Narayan Yadav


Computer Network and its Applications:

What is computer Network?

A communication system for connecting computers/hosts.


• A computer network is a number of computers ( also known as nodes) connected by some
communication lines.
• Two computers connected to the network can communicate with each other through the other nodes if
they are not directly connected.
• Some of the nodes in the network may not be computers at all but they are network devices
(L i k e switches, routers etc.) to facilitate the communication.

 Network is the collection of computer, software and hardware that are all connected to each other to help
their work together and share resources. A network connects computers by means of cabling system (or
wireless media), specialized software and devices that manage data traffic. A network enables users to
share files and resources such as printer as well as send message electrically to each other.

Compiled By Er. Jeet Narayan Yadav


Applications of Computer Network
 Computer networks support an enormous number of applications and services such as access to the World
Wide Web, digital video, digital audio, shared use of application and storage servers, printers, and fax
machines, and use of email and instant messaging applications as well as many others. Some of them are
listed below:

 Resource sharing such as printers and storage devices.


 Exchange of information by means of e-Mails and FTP.
 Information sharing by using Web or Internet.
 Interaction with other users using dynamic web pages.
 IP phones.
 Video conferences.
 Cloud computing
 AI
 Email
 E-commerce
 Banking, hospitals, Airport
 Parallel computing.
 Instant messaging. etc.

Advantages of Computer Networking


1. Speed.
Networks provide a very rapid method for sharing and Transferring files. Without a network,
files are shared by copying them to floppy disks, then carrying or sending the disks from one
computer to another. This method of transferring files in this manner is very time-consuming.

2. Cost.
The network version of most software programs are available at considerable savings when compared
to buying individually licensed copies. Besides monetary savings, sharing a program on a network
allows for easier upgrading of the program. The changes have to be done only once, on the file
server, instead of on all the individual workstations.

3. Centralized Software Management.


One of the greatest benefits of installing a network at a school is the fact that all of the software can be
loaded on one computer (the file server). This eliminates that need to spend time and energy installing
updates and tracking files on independent computers throughout the building.

4. Resource Sharing.
Sharing resources is another area in which a network exceeds stand-alone computers. Most
students cannot afford enough laser printers, fax machines, modems, scanners, and CD-ROM players for
each computer. However, if these or similar peripherals are added to a network, they can be shared by
many users.

5. Flexible Access.
School networks allow students to access their files from computers throughout the school. Students can
begin an assignment in their classroom, save part of it on a public access area of the network, then go to

Compiled By Er. Jeet Narayan Yadav


the media center after school to finish their work. Students can also work cooperatively through the
network.

6. Security.
Files and programs on a network can be designated as "copy inhibit," so that you do not have to worry
about illegal copying of programs. Also, passwords can be established for specific directories to restrict
access to authorized users.

Disadvantages (Main challenges) of installing a Network


1. Costs
Although a network will generally save money over time, the initial costs can be substantial, and the
installation may require the services of a technician.

2. Requires Administrative Time.


Proper maintenance of a network requires considerable time and expertise. Many students have installed
a network, only to find that they did not budget for the necessary administrative support.

3. Computer Networks can fail


Computer networks can be so powerful and useful that it is common for them to be used for more and
more purposes. A network might start out as a small convenience, but later may become mission-critical -
the computer can no longer do its job without a properly functioning network. If the network was originally
only a convenience, there may not be any attention given to what might happen if the network were to fail,
even after the network becomes indispensable. All of the computers in an office building might become
completely useless if a single network component fails.
4. Information Security
If a computer is connected to a network, it is much easier to send any secret information stored on that
computer to some other computer on the network.

5. Vulnerability to Remote Exploits


If a computer is on a network, not only can it send information to any other computer on the network; it is
also able to receive messages from any other computer on the network. Because the people who write
computer software are human and make mistakes, sometimes the software will have bugs in it that allow
someone on a different computer on the network to send data to the computer with the buggy software in
such a way as to attack it - make it lock up or crash, make it slow down, or even take control of it.

6. Rapid Spread of Computer Viruses


Computer viruses are programs designed to take advantage of buggy software to spread copies of
themselves. When computers are connected by a network, the virus can spread itself electronically, at
computer speeds. Without a network, it can only spread as fast as the sneakernet can operate (as fast as
people can carry disks between the computers).

7. Configuration Management
Sometimes (such as in medical equipment) it is important for a computer's software configuration to be
predictable and stable. If a computer is connected to a network, it's easier to download and install software
from the network onto the computer. This includes automatic software updates, so this can happen without
any human intervention. If the new software hasn't been tested, it could cause unpredictable behavior and
possibly endanger lives.

Compiled By Er. Jeet Narayan Yadav


Explain Network Services
Network services are the thing that a network can do. The major networking services are

File Services: This includes file transfer, storage, data migration, file update, synchronization and
achieving.
Printing Services: This service produces shared access to valuable printing devices.
Message Services: This service facilitates email, voice mails and coordinate object oriented applications.
Application Services: This services allows to centralize high profile applications to increase performance
and scalability
Database Services: This involves coordination of distributed data and replication.

Network Architecture:
The following are the three types of Network Architecture:
1. Peer-to-Peer Model
2. Client-server Model
3. Hybrid Model

1. Peer-to-Peer (P2P) Model:


 In a peer-to-peer network, networked computers act as equal partners, or peers.
 As peers, each computer can take on the client function or the server function.
 Computer A may request for a file from Computer B, which then sends the file to Computer A. Computer
A acts like the client and Computer B acts like the server. At a later time, Computers A and B can reverse
roles.

Compiled By Er. Jeet Narayan Yadav


 In a peer-to-peer network, individual users control their own resources. The users may decide to share
certain files with other users. The users may also require passwords before they allow others to access their
resources.

Workgroup: It is the network environment name where the shared resources and the user accounts
are decentralized on computer networks.

 Since individual users make these decisions, there is no central point of control or administration in the
network.
 In addition, individual users must back up their own systems to be able to recover from data loss in
case of failures. When a computer acts as a server, the user of that machine may experience reduced
performance as the machine serves the requests made by other systems.
 A peer-to-peer network works well with ten or fewer computers. Since peer-to-peer networks do not scale
well, their efficiency decreases rapidly as the number of computers on the network increases.
 Also, individual users control access to the resources on their computers, which means security may be
difficult to maintain. The client/server model of networking can be used to overcome the limitations of the
peer-to-peer network.
Advantages:
 No need for a network administrator,
 Network is fast
 Inexpensive to setup & maintain
 Each PC can make backup copies of its data to other PCs for security,
 Easiest type of network to build,
 Peer-to-peer is perfect for both home and office use.

Disadvantages
 Less secure.
 Doesn‘t scale well to large networks, and administration becomes unmanageable.
 Each must be trained to perform administrative tasks.
 All machines sharing resources negatively impact the performance.

2. Client-Server (CS) Model:


 In a client/server arrangement, network services are located on a dedicated computer called a server. The
server responds to the requests of clients. The server is a central computer that is continuously available to
respond to requests from clients for file, print, application, and other services. Most network operating
systems adopt the form of a client/server relationship. Typically, desktop computers function as clients and
one or more computers with additional processing power, memory, and specialized software function as
servers.
 The term client-server refers to a popular model for computer networking that utilizes client and server
devices each designed for specific purposes. Examples of client-server systems on the Internet include
Web servers, Mail servers etc
 Each client is assigned as account name and password that is verified by an authentication service
(Server).
 With the centralization of user accounts, security and access control, server based networks simplify the
administration of large network.
 In this network, when there is more than 10 PCs in a network, it is more appropriate to do so.

Compiled By Er. Jeet Narayan Yadav


Fig 1. Server Based Network

Domain: There is an existence of Dedicated server with installed any Windows server OS and must run
ADC (Active Directory Controller) service on it. It is the network environment name where the shared
resources and the user accounts are centralized on the server in the computer networks.

 The concentration of network resources such as files, printers and applications on servers also makes it
easier to backup and maintain the data. Resource can be located on specialized dedicated servers for
easier access.
Advantages

 Easier to administer when the network is large.


 Flexibility of the system.
 Scalability, cost saving, centralized control and implementation of business rules, portability,
 Improved network and resource utilization.
 All data can be backed up on one central location.
 Strong security
 managed traffic
Disadvantages
 Requires expensive, more powerful hardware for the server machines.
 Has a single point of failure user data is unavailable when the server is down.
 Requires expensive specialized network administrative and operational software.
 Requires a professional administrator.

Compiled By Er. Jeet Narayan Yadav


3. Hybrid networks
 Hybrid networks are the networks that are based on both peer-to-peer & client-server relationship.
 Hybrid networks incorporate the best features of workgroups in peer-to-peer networks with the performance,
security and reliability of server-based networks.
 Hybrid networks still provide all of the centralized services of servers, but they also allow users to share
and manage their own resources within the workgroup.

Advantages of Hybrid Network

 Client Server application are still centrally located and managed.


 Users can assign local access to resources in their computers.
 Workgroups can manage resources without requiring assistance from network administrator.
Disadvantages of Hybrid Network

 Users may need to remember multiple passwords.


 Files can be duplicated and changes overwritten between the computers with the shared folder and the
Server.
 Files saved on the workstation are not backed up.

Compiled By Er. Jeet Narayan Yadav


Types of Computer network:
These are the basic types of Types of computer networking: LAN, WAN, MAN,

1. Local Area Network (LAN)


 The term LAN refers to a local network or a group of interconnected network that are under the same
administrative control.
 Local area network is a group of computers connected with each other in a small places such as school,
hospital, apartment etc.
 LAN is secure because there is no outside connection with the local area network thus the data which is
shared is safe on the local area network and can’t be accessed outside.
 LAN due to their small size are considerably faster, their speed can range anywhere from 100 to
100Mbps.
 LANs are not limited to wire connection, there is a new evolution to the LANs that allows local area
network to work on a wireless connection.

 LANs consist of the following components:


Computers/Laptops/servers
Network interface cards
Peripheral devices
Networking media
Network devices
 LANs allow businesses to locally share computer files and printers efficiently and make internal
communications possible.
 It is a private network, so an outside regulatory body never controls it.
 LAN operates at a relatively higher speed compared to other WAN systems.

Compiled By Er. Jeet Narayan Yadav


Advantages of LAN

Here are pros/benefits of using LAN:

 Computer resources like hard-disks, DVD-ROM, and printers can share local area networks. This significantly
reduces the cost of hardware purchases.
 You can use the same software over the network instead of purchasing the licensed software for each client in
the network.
 Data of all network users can be stored on a single hard disk of the server computer.
 You can easily transfer data and messages over networked computers.
 It will be easy to manage data at only one place, which makes data more secure.
 Local Area Network offers the facility to share a single internet connection among all the LAN users.

Disadvantages of LAN

Here are the important cons/ drawbacks of LAN:

 LAN will indeed save cost because of shared computer resources, but the initial cost of installing Local Area
Networks is quite high.
 The LAN admin can check personal data files of every LAN user, so it does not offer good privacy.
 Unauthorized users can access critical data of an organization in case LAN admin is not able to secure
centralized data repository.
 Local Area Network requires a constant LAN administration as there are issues related to software setup and
hardware failures.

2. Metropolitan Area Network (MAN)


 A Metropolitan Area Network or MAN is consisting of a computer network across an entire city, college
campus, or a small region.
 This type of network is large than a LAN, which is mostly limited to a single building or site.

Fig MAN
Compiled By Er. Jeet Narayan Yadav
 Depending upon the type of configuration, this type of network allows you to cover an area from several miles
to tens of miles.
 It mostly covers towns and cities in a maximum 50 km range
 Mostly used medium is optical fibers, cables

Advantages of MAN

Here are pros/benefits of using MAN system:

 It offers fast communication using high-speed carriers, like fiber optic cables.
 It provides excellent support for an extensive size network and greater access to WANs.
 The dual bus in MAN network provides support to transmit data in both directions concurrently.
 A MAN network mostly includes some areas of a city or an entire city.

Disadvantages of MAN

Here are drawbacks/ cons of using the MAN network:

 You need more cable to establish MAN connection from one place to another.
 In MAN network it is tough to make the system secure from hackers
 Need a very good network administrator.
 Network design is complex.
 Data access speed is slower than LAN.

3. WAN (Wide Area Network):

 WAN is another important computer network that which is spread across a large and geographical separated
area.
 Example: internet.
 Allow users to have real-time communication capabilities with other users
 Provide full-time remote resources connected to local services

Compiled By Er. Jeet Narayan Yadav


 WAN network system could be a connection of a LAN which connects with other LAN's using telephone
lines/ Fiber or radio waves.
 It is mostly limited to an enterprise or an organization.
 The software files will be shared among all the users; therefore, all can access to the latest files.
 Any organization can form its global integrated network using WAN.
 Provide e-mail, Internet, file transfer, and e-commerce services

Advantages of WAN

Here are the benefits/ pros of using WAN:

 WAN helps you to cover a larger geographical area. Therefore business offices situated at longer distances
can easily communicate.
 Contains devices like mobile phones, laptop, tablet, computers, gaming consoles, etc.
 WLAN connections work using radio transmitters and receivers built into client devices.

Disadvantage of WAN

Here are drawbacks/cons of using WAN:

 The initial setup cost of investment is very high.


 It is difficult to maintain the WAN network. You need skilled technicians and network administrators.
 There are more errors and issues because of the wide coverage and the use of different technologies.
 It requires more time to resolve issues because of the involvement of multiple wired and wireless
technologies.
 Offers lower security compared to other types of networks.
 Data speed is slower than LAN and MAN.

LAN Vs WAN

LAN WAN
Connects host within a relatively small geographical Hosts may be widely dispersed.
area. • Across Campuses
• Same Building • Acorss Cities/countries/continent
• Same room
• Same Campus
Faster Slower
Cheaper Expensive
Under a control of single ownership. Not under a control of a single person.
Typical Speeds: Typical Speed:
10 Mbps to 10Gbps 64 Kbps to 8 Mbps

Compiled By Er. Jeet Narayan Yadav


Protocol and Standard
Protocol:
- A protocol defines the format and the order of messages exchanged between two or more devices or
systems.
- In Order to make communication successful between devices, some rules and procedures should be
agreed upon at the sending and receiving ends of the system. Such rules and procedures are called
as Protocols. Different types of protocols are used for different types of communication.

- In above diagrams Protocols are shown as set of rules. Such that Communication between Sender
and Receiver is not possible without Protocol.

A Human protocol and Computer Network protocol

Standards:
- Common set of rules.
- Standards are the set of rules for data communication that are needed for exchange of information
among devices. It is important to follow Standards which are created by various Standard
Organization like IEEE, ISO, ANSI etc.

Compiled By Er. Jeet Narayan Yadav


Types of Standards:
Standards are of two types:
1. De Facto Standard.
2. De Jure Standard.

1. De Facto Standard:
 The meaning of the work” De Facto” is” By Fact” or “By Convention”.
 These are the standards that have not been approved by any Organization , but have been adopted as
Standards because of its widespread use. Also, sometimes these standards are often established by
Manufacturers.
 For example: Apple and Google are two companies which established their own rules on their products
which are different. Also they use some same standard rules for manufacturing for their products.

2. De Jure Standard:
 The meaning of the word “De Jure” is “By Law” or “By Regulations”.
 Thus, these are the standards that have been approved by officially recognized body like ANSI, ISO, IEEE
etc. These are the standard which are important to follow if it is required or needed.
 For example : All the data communication standard protocols like SMTP , TCP , IP , UDP etc. are
important to follow the same when we needed them.

IEEE (Institute of Electrical and Electronics Engineers)

 IEEE is one of the leading standards-making organizations in the world.

 IEEE performs its standards making and maintaining functions through the IEEE Standards Association
(IEEE-SA).

 IEEE standards affect a wide range of industries including: power and energy, biomedical and health care,
Information Technology (IT), telecommunications, transportation, nanotechnology, information assurance,
and many more. In 2005, IEEE had close to 900 active standards, with 500 standards under development.
One of the more notable IEEE standards is the IEEE 802 LAN/MAN group of standards which includes the
IEEE 802.3 Ethernet standard and the IEEE 802.11 Wireless Networking standard.

ANSI (American National Standards Institute)

 ANSI was originally formed in 1918:

 ANSI also designates specific standards as American National Standards, or ANS, when the Institute
determines that the standards were developed in an environment that is equitable, accessible and responsive
to the requirements of various stakeholders.

 The American National Standards process involves:

 Consensus by a group that is open to representatives from all interested parties


 Broad-based public review and comment on draft standards
 Consideration of and response to comments
 Incorporation of submitted changes that meet the same consensus requirements into a draft standard
 Availability of an appeal by any participant alleging that these principles were not respected during
the standards-development process.
Compiled By Er. Jeet Narayan Yadav
ITU (International Telecommunications Union - formerly CCITT)

 The International Telecommunication Union is the specialized agency of the United Nations which is
responsible for information and communication technologies.
 ITU coordinates the shared global use of the radio spectrum, promotes international cooperation in assigning
satellite orbits, works to improve telecommunication infrastructure in the developing world and establishes
worldwide standards.

 ITU coordinates the shared global use of the radio spectrum, promotes international cooperation in assigning
satellite orbits, works to improve telecommunication infrastructure in the developing world and establishes
worldwide standards.
 ITU also organizes worldwide and regional exhibitions and forums, such as ITU TELECOM WORLD,
bringing together representatives of government and the telecommunications and ICT industry to exchange
ideas, knowledge and technology.
 The ITU is active in areas including broadband Internet, latest-generation wireless technologies, aeronautical
and maritime navigation, radio astronomy, satellite-based meteorology, convergence in fixed-mobile phone,
Internet access, data, voice, TV broadcasting, and next-generation networks.
ISO (International Organization for Standards)

 The International Organization for Standardization widely known as ISO, is an international standard-
setting body composed of representatives from various national standards organizations. Founded on
February 23, 1947, the organization promulgates worldwide proprietary industrial and commercial standards.
It has its headquarters in Geneva, Switzerland.
 While ISO defines itself as a non-governmental organization, its ability to set standards that often become
law, either through treaties or national standards, makes it more powerful than most non-governmental
organizations. In practice, ISO acts as a consortium with strong links to governments

 ISO, is an international standard-setting body composed of representatives from various national standards
organizations the organization promulgates worldwide proprietary industrial and commercial standards.
 ISO's main products are the International Standards. ISO also publishes Technical Reports, Technical
Specifications, Publicly Available Specifications, Technical Corrigenda, and Guides.

EIA (Electronic Industries Association)/ Telecommunications Industry Association (TIA)


 Functionally, there is no difference between TIA/EIA 568A and TIA/EIA-568B standards. Only the
difference is that the position of Green and Orange wires are switched.

 Electronic Industries Alliance (EIA) defining serial communication between computers and modems e. g.
was originally drafted by the radio sector as RS-232. Later it was taken over by the EIA as EIA-232. Later
this standard was managed by the TIA and the name was changed to the current TIA-232. Because the EIA
was accredited by ANSI to help develop standards in its areas, the standards are often described as e. g. ANSI
TIA-232 (or formerly as ANSI EIA/TIA-232').
 There are two major Unshielded Twisted Pair Cable wiring standards used widely in networking industry.
Telecommunications Industry Association (TIA)/Electronic Industries Alliance (EIA) developed the
TIA/EIA 568A & TIA/EIA 568B standards for Unshielded Twisted Pair wiring.
 TIA/EIA 568A and TIA/EIA-568B standards determine the order of the wires placed in the RJ45 connector.

Compiled By Er. Jeet Narayan Yadav


 You can follow any standard. If a specific standard is mentioned in the network installation project
documents, follow that.
 If you terminate the RJ45 jacks at both ends of a patch cable with same standard (either TIA/EIA 568A on
both sides or TIA/EIA 568B on both sides), you will get a Straight-through cable.
 If you terminate RJ45 jacks at both ends with different TIA/EIA 568 standards (one side TIA/EIA 568A and
other side TIA/EIA 568B) you will get a Crossover cable.

W3C - World Wide Web Consortium


 The World Wide Web Consortium (W3C) is the main international standards organization World Wide
Web (abbreviated WWW or W3).
 W3C also engages in education and outreach, develops software and serves as an open forum for discussion
about the Web.
 W3C also engages in education and outreach, develops software and serves as an open forum for discussion
about the Web.W3C was created to ensure compatibility and agreement among industry members in the
adoption of new standards. Prior to its creation, incompatible versions of HTML were offered by different
vendors, increasing the potential for inconsistency between web pages. The consortium was created to get
all those vendors to agree on a set of core principles and components which would be supported by everyone.

Compiled By Er. Jeet Narayan Yadav


The OSI Reference Model
Layered Architecture
 Figure 1.22 has divided the airline functionality into layers, providing a frame- work in which
we can discuss airline travel. Note that each layer, combined with the layers below it,
implements some functionality, some service.
 At the ticketing layer and below, airline-counter-to-airline-counter transfer of a person is
accomplished.
 At the baggage layer and below, baggage-check-to-baggage-claim transfer of a person and
bags is accomplished.
 Note that the baggage layer provides this service only to an already-ticketed person.
 At the gate layer, departure-gate-to-arrival-gate transfer of a person and bags is accomplished.
 At the takeoff/landing layer, runway-to- runway transfer of people and their bags is
accomplished.
 Each layer provides its service by
1. Performing certain actions within that layer (for example, at the gate layer, loading
and unloading people from an airplane) and
2. Using the services of the layer directly below it (for example, in the gate layer, using
the runway-to- runway passenger transfer service of the takeoff/landing layer).

Layer Architecture
 Layer architecture simplifies the network design.
 It is easy to debug network applications in a layered architecture network.
 The network management is easier due to the layered architecture.
 Network layers follow a set of rules, called protocol.
 The protocol defines the format of the data being exchanged, and the control and timing for
the handshake between layers.
Open Systems Interconnection (OSI) Model
 International standard organization (ISO) established a committee in 1977 to develop an
architecture for computer communication.
 Open Systems Interconnection (OSI) reference model is the result of this effort.
 In 1984, the Open Systems Interconnection (OSI) reference model was approved as an
international standard for communications architecture.
 Term “open” denotes the ability to connect any two systems which conform to the reference
model and associated standards.
 The OSI model is now considered the primary Architectural model for inter-computer
communications.

Compiled By Er. Jeet Narayan Yadav


 The OSI model describes how information or data makes its way from application programmes
(such as spreadsheets) through a network medium (such as wire) to another application
programme located on another network.
 The OSI reference model divides the problem of moving information between computers over
a network medium into SEVEN smaller and more manageable problems.
 This separation into smaller more manageable functions is known as layering.

To Remember OSI Layers:

1. All People Seems To Need Data Processing


2. Please Do Not Through Sausage Pizza Away

OSI Reference Model: 7 Layers

 The process of breaking up the functions or tasks of networking into layers reduces
complexity.
 Each layer provides a service to the layer above it in the protocol specification.
 Each layer communicates with the same layer’s software or hardware on other computers.
 The lower 4 layers (transport, network, data link and physical —Layers 4, 3, 2, and 1) are
concerned with the flow of data from end to end through the network.
 The upper 3 layers of the OSI model (application, presentation and session—Layers 7, 6 and
5) are orientated more toward services to the applications.
 Data is encapsulated with the necessary protocol information as it moves down the layers
before network transit.
How Data flows in OSI Model
 When two devices communicate with each other information flows from application layer of
one network device (computer) down to physical layer and moving through physical medium
and enter into physical layer of other device and move upward to application layer.
OSI Layer Data present in Form of
Transport layer Segments
Network Layer Data is called packets
Data link Layer Frame
Physical Layer Bits

Compiled By Er. Jeet Narayan Yadav


 ,,

Compiled By Er. Jeet Narayan Yadav


The diagram shows the functions of OSI Reference Model

1. Physical Layer

 The physical layer is responsible for movements of individual bits from one hop (node) to the
next.
 The physical layer is also concerned with the following:
o Physical characteristics of interfaces and medium.
o Representation of bits (sequence of Os or 1s).
o Define data rate or transmission rate: - the number of bits sent each second.
o Synchronization of bits.
o Line configuration: - Point-to-point or multipoint configuration.
o Define the physical topology that indicates how devices are connected to make a
network.
o Transmission mode (simplex, half-duplex, or full-duplex).

2. Data Link Layer

 The data link layer is responsible for moving frames from one hop (node) to the next over link,
called node to node delivery.
 It has two sub-layers:
o MAC(Media Access Control)
o LLC(Logical Link Control)

Compiled By Er. Jeet Narayan Yadav


 Other responsibilities of the data link layer include the following:
o Framing: - The data link layer divides the stream of bits received from the network
layer into manageable data units called frames.
o Physical addressing.
o Flow control & Error control.
o Access control: - Control to the shared channel
3. Network Layer

 The network layer is responsible for the delivery of individual packets or datagram from the
source host (physical device) to the destination host (physical device), called host to host
delivery. Other responsibilities of the network layer include the following:
o Logical addressing (IP): - IP is host to host delivery.
o Routing: - Determine how the packets are routed from source to destination.
o It controls the operation of subnet.
4. Transport Layer

 The transport layer is responsible for the delivery of a message from one process to another.
Other responsibilities of the transport layer include the following:
o Service-point addressing (Port addressing) from one process or running program to
another.
 16-bits port address (hence 216 = 65536 network service can be provided)
 Ports 0-1023 (i.e. total =1024) ports are dedicated that cannot be used by user.
E.g., port 80 - HTTP service
o Segmentation and reassembly: - A message is divided into transmittable segments
(packets), with each segment containing a sequence number. These numbers enable
the transport layer to reassemble the message correctly upon arriving at the destination
and to identify and replace packets that were lost in transmission.
o Connection control: - Connectionless or connection-oriented.
o Flow control at this layer is performed end to end rather than across a single link.
◦ Error control at this layer is performed process-to process rather than across a single
link.

5. Session Layer

 The session layer is the network dialog controller. It establishes, maintains, and synchronizes
the interaction among communicating systems. Thus, it establish the timing interval for request
as the PHP session.
 Specific responsibilities of the session layer include the following:
o Dialog control: - The session layer allows two systems (or processes) to enter into a
dialog with various communication modes such as half-duplex or full-duplex modes.
o Synchronization: - The session layer allows a process to add checkpoints (or
synchronization points) to a stream of data.
6. Presentation Layer

 The presentation layer is concerned with the syntax and semantics of the information
exchanged between two systems. The presentation layer is responsible for translation,
compression, and encryption. Specific responsibilities of the presentation layer include the
following:
o Translation: - Convert the information into bit stream before being transmitted using
different encoding methods. It changes the information into common from
sender/receiver dependent format or vice-versa.
o Encryption: - Message in its original form is converted into another form before
passed out to network at sender side & decryption is done at receiver.

Compiled By Er. Jeet Narayan Yadav


o Compression: - To reduce the number of bits contained in the information, the text,
audio & video messages are compressed.
7. Application Layer

 The application layer is responsible for providing services to the user. It enables the user,
whether human or software, to access the network. It provides user interfaces and support for
services such as electronic mail, remote file access and transfer, shared database management,
and other types of distributed information services. Specific services provided by the
application layer include the following:
o Network virtual terminal: - It is a software version of a physical terminal, and it
allows a user to log on to a remote host.
o File transfer, access, and management.
o Mail services: - Provides the basis for e-mail forwarding and storage.
o Directory services: - This application provides distributed database sources and
access for global information about various objects and services.
Devices and Protocols on each Layer:

Layer Protocols Devices
Physical Hub, Repeater, Cables
Data-link LLC,MAC,Ethernet Switch
Network IP,Routing protocol(RIP, OSPF) Router
Transport TCP,UDP
Session
Presentation ASCII,Encryption, Decryption
Application DNS,NFS,TELNET,NFS

Summary of OSI Model

Physical Layer: How to transmit bits.


Data Link Layer: How to transmit frames
Network: How to route packets to the node.
Transport: How to send packets to the applications.
Session: Manage connections.
Presentation: Encode/Decode messages, security.
Application: Everything else.

Compiled By Er. Jeet Narayan Yadav


Benefits of OSI Model:
 It breaks network communication into smaller, more manageable parts.
 It standardizes network components to allow multiple vendor development and support.
 It allows different types of network hardware and software to communicate with each other.
 It prevents changes in one layer from affecting other layers.
 It divides network communication into smaller parts to make learning it easier to understand.

TCP/IP model:
 The TCP/IP model was developed prior to the OSI model.
 The TCP/IP model is not exactly similar to the OSI model.
 The TCP/IP model consists of five layers: the application layer, transport layer, network layer,
data link layer and physical layer.
 The first four layers provide physical standards, network interface, internetworking, and
transport functions that correspond to the first four layers of the OSI model and these four
layers are represented in TCP/IP model by a single layer called the application layer.
 TCP/IP is a hierarchical protocol made up of interactive modules, and each of them provides
specific functionality.

Physical Layer: How to transmit bits.


Data Link Layer: How to transmit frames
Network: How to route packets to the node.
Transport: How to send packets to the applications.
Application: Manage connections, Encode/Decode messages, security and
everything else.

Compiled By Er. Jeet Narayan Yadav


Functions of TCP/IP layers:

Network Access Layer


 A network layer is the lowest layer of the TCP/IP model.
 A network layer is the combination of the Physical layer and Data Link layer defined in the
OSI reference model.
 It defines how the data should be sent physically through the network.
 This layer is mainly responsible for the transmission of the data between two devices on the
same network.
 The functions carried out by this layer are encapsulating the IP datagram into frames
transmitted by the network and mapping of IP addresses into physical addresses.
 The protocols used by this layer are Ethernet, token ring, FDDI, X.25, frame relay.

Internet Layer
 An internet layer is the second layer of the TCP/IP model.
 An internet layer is also known as the network layer.
 The main responsibility of the internet layer is to send the packets from any network, and they
arrive at the destination irrespective of the route they take.
 Following are the protocols used in this layer are: IP Protocol, ARP Protocol, ICMP
Protocol

IP Protocol: IP protocol is used in this layer, and it is the most significant part of the entire TCP/IP
suite.

Following are the responsibilities of this protocol:

o IP Addressing: This protocol implements logical host addresses known as IP


addresses. The IP addresses are used by the internet and higher layers to identify the
device and to provide internetwork routing.

Compiled By Er. Jeet Narayan Yadav


o Host-to-host communication: It determines the path through which the data is to be
transmitted.
o Data Encapsulation and Formatting: An IP protocol accepts the data from the
transport layer protocol. An IP protocol ensures that the data is sent and received
securely, it encapsulates the data into message known as IP datagram.
o Fragmentation and Reassembly: The limit imposed on the size of the IP datagram by
data link layer protocol is known as Maximum Transmission unit (MTU). If the size
of IP datagram is greater than the MTU unit, then the IP protocol splits the datagram
into smaller units so that they can travel over the local network. Fragmentation can be
done by the sender or intermediate router. At the receiver side, all the fragments are
reassembled to form an original message.
o Routing: When IP datagram is sent over the same local network such as LAN, MAN,
WAN, it is known as direct delivery. When source and destination are on the distant
network, then the IP datagram is sent indirectly. This can be accomplished by routing
the IP datagram through various devices such as routers.

ARP Protocol

 ARP stands for Address Resolution Protocol.


 ARP is a network layer protocol which is used to find the physical address from the IP address.
 The two terms are mainly associated with the ARP Protocol:
o ARP request: When a sender wants to know the physical address of the device, it
broadcasts the ARP request to the network.
o ARP reply: Every device attached to the network will accept the ARP request and
process the request, but only recipient recognize the IP address and sends back its
physical address in the form of ARP reply. The recipient adds the physical address
both to its cache memory and to the datagram header

ICMP Protocol

 ICMP stands for Internet Control Message Protocol.


 It is a mechanism used by the hosts or routers to send notifications regarding datagram
problems back to the sender.
 A datagram travels from router-to-router until it reaches its destination. If a router is unable to
route the data because of some unusual conditions such as disabled links, a device is on fire or
network congestion, then the ICMP protocol is used to inform the sender that the datagram is
undeliverable.
 An ICMP protocol mainly uses two terms:
o ICMP Test: ICMP Test is used to test whether the destination is reachable or not.
o ICMP Reply: ICMP Reply is used to check whether the destination device is
responding or not.
 The core responsibility of the ICMP protocol is to report the problems, not correct them. The
responsibility of the correction lies with the sender.
 ICMP can send the messages only to the source, but not to the intermediate routers because
the IP datagram carries the addresses of the source and destination but not of the router that it
is passed to.

Compiled By Er. Jeet Narayan Yadav


Transport Layer

 The transport layer is responsible for the reliability, flow control, and correction of data which
is being sent over the network.
 The two protocols used in the transport layer are User Datagram protocol and Transmission
control protocol.
 User Datagram Protocol (UDP)
o It provides connectionless service and end-to-end delivery of transmission.
o It is an unreliable protocol as it discovers the errors but not specify the error.
o User Datagram Protocol discovers the error, and ICMP protocol reports the error to
the sender that user datagram has been damaged.
o UDP does not specify which packet is lost. UDP contains only checksum; it does not
contain any ID of a data segment.
 Transmission Control Protocol (TCP)
o It provides a full transport layer services to applications.
o It creates a virtual circuit between the sender and receiver, and it is active for the
duration of the transmission.
o TCP is a reliable protocol as it detects the error and retransmits the damaged frames.
Therefore, it ensures all the segments must be received and acknowledged before the
transmission is considered to be completed and a virtual circuit is discarded.
o At the sending end, TCP divides the whole message into smaller units known as
segment, and each segment contains a sequence number which is required for
reordering the frames to form an original message.
o At the receiving end, TCP collects all the segments and reorders them based on
sequence numbers.

Application Layer

 An application layer is the topmost layer in the TCP/IP model.


 It is responsible for handling high-level protocols, issues of representation.
 This layer allows the user to interact with the application.
 When one application layer protocol wants to communicate with another application layer, it
forwards its data to the transport layer.
 There is an ambiguity occurs in the application layer. Every application cannot be placed inside
the application layer except those who interact with the communication system. For example:
text editor cannot be considered in application layer while web browser using HTTP protocol
to interact with the network where HTTP protocol is an application layer protocol.

Similarities b/w TCP/IP and OSI


o Both are based on the concept of a stack of layers.
o The functionality of all the layers is roughly similar.

Compiled By Er. Jeet Narayan Yadav


Differences b/w TCP/IP and OSI

Critique of OSI & TCP/IP


Critique of OSI
 Neither the OSI model and its protocols nor the TCP/IP model and its protocols are perfect.
The criticism of the OSI model and its protocols can be summarized as:
1. Bad timing.
2. Bad technology.
3. Bad implementations.
4. Bad politics.
1. Bad timing
 The competing TCP/IP protocols were already in widespread use by research universities by
the time the OSI protocols appeared. While the billion-dollar wave of investment had not yet
hit, the academic market was large enough that many vendors had begun cautiously offering
TCP/IP products.
 When OSI came around, they did not want to support a second protocol stack until they were
forced to, so there were no initial offerings. With every company waiting for every other
company to go first, no company went first and OSI never happened.
2. Bad Technology
 The second reason that OSI never caught on is that both the model and the protocols are flawed.
The choice of seven layers was more political than technical.
 The OSI model, along with its associated service definitions and protocols, is extraordinarily
complex. They are also difficult to implement and inefficient in operation.
 In addition to being incomprehensible, another problem with OSI is that some functions, such
as addressing, flow control, and error control, reappear again and again in each layer.

3. Bad Implementations
 Given the enormous complexity of the model and the protocols, it will come as no surprise
that the initial implementations were huge, unwieldy, and slow. It did not take long for people
to associate "OSI" with "poor quality".
4. Bad Politics
 On account of the initial implementation, many people, especially in academia, thought of
TCP/IP as part of UNIX, and UNIX in the 1980s in academia was not unlike parenthood and
apple pie.

Compiled By Er. Jeet Narayan Yadav


 OSI, on the other hand, was widely thought to be the creature of the European
telecommunication ministries. The very idea of a bunch of government bureaucrats trying to
shove a technically inferior standard down the throats of the poor researchers and programmers
down in the trenches actually developing computer networks did not aid OSI's cause.

Critique of TCP/IP model


 The TCP/IP model and protocols have their problems too.
 First, the model does not clearly distinguish the concepts of services, interfaces, and protocols.
 Second, the TCP/IP model is not at all general and is poorly suited to describing any protocol
stack other than TCP/IP. Trying to use the TCP/IP model to describe Bluetooth, for example,
is completely impossible.
 Third, the link layer is not really a layer at all in the normal sense of the term as used in the
context of layered protocols.
 Fourth, the TCP/IP model does not distinguish between the physical and data link layers. These
are completely different. The physical layer has to do with the transmission characteristics of
copper wire, fiber optics, and wireless communication. The data link layer's job is to delimit
the start and end of frames and get them from one side to the other with the desired degree of
reliability. A proper model should include both as separate layers. The TCP/IP model does not
do this.
 Finally, although the IP and TCP protocols were carefully thought out and well implemented,
many of the other protocols were ad hoc, generally produced by a couple of graduate students
hacking away until they got tired. The protocol implementations were then distributed free,
which resulted in their becoming widely used, deeply entrenched, and thus hard to replace.
Some of them are a bit of an embarrassment now.

Compiled By Er. Jeet Narayan Yadav

You might also like