KEMBAR78
Spring Boot | PDF
0% found this document useful (0 votes)
129 views7 pages

Spring Boot

This document is a comprehensive guide to mastering Java Spring Boot, covering foundational knowledge, intermediate topics, and advanced concepts. It includes best practices, tips for code quality, performance optimization, and real-world applications such as building RESTful APIs and microservices. The roadmap emphasizes continuous learning and practice for developing robust and scalable Spring Boot applications.

Uploaded by

suresh
Copyright
© © All Rights Reserved
We take content rights seriously. If you suspect this is your content, claim it here.
Available Formats
Download as PDF, TXT or read online on Scribd
0% found this document useful (0 votes)
129 views7 pages

Spring Boot

This document is a comprehensive guide to mastering Java Spring Boot, covering foundational knowledge, intermediate topics, and advanced concepts. It includes best practices, tips for code quality, performance optimization, and real-world applications such as building RESTful APIs and microservices. The roadmap emphasizes continuous learning and practice for developing robust and scalable Spring Boot applications.

Uploaded by

suresh
Copyright
© © All Rights Reserved
We take content rights seriously. If you suspect this is your content, claim it here.
Available Formats
Download as PDF, TXT or read online on Scribd
You are on page 1/ 7

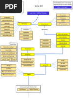
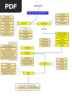
Master Java

Spring Boot!
Step by Step Guide!
Foundational Knowledge

Core Spring Boot concepts and annotations


Spring Initializr and project setup
Build tools: Maven and Gradle
Database integration with JPA and Spring Data
Testing with JUnit, Mockito, and Spring Boot Test
Intermediate Topics

Security: Basic authentication, JWT, and OAuth2


Exception handling and error management
API versioning and documentation
Spring Boot Actuator for monitoring and metrics
Reactive programming with Spring WebFlux and
Project Reactor
Advanced Concepts

Microservices architecture with Spring Cloud


Service discovery with Eureka
API Gateway with Spring Cloud Gateway
Configuration management with Spring Cloud Config
Distributed tracing with Spring Cloud Sleuth
Resilience patterns with Resilience4j
Cloud-native development with Kubernetes and
Docker
Best Practices and Tips

Code quality and maintainability


Performance optimization techniques
Security best practices
Testing strategies and test automation
Deployment and CI/CD pipelines
Real-world Applications

Building RESTful APIs


Creating microservices-based applications
Developing cloud-native applications
Integrating with third-party services
Thank you!

This roadmap and continuously learning and


practicing, you'll be well equipped to build
robust, scalable, and maintainable Spring
Boot applications.

You might also like