KEMBAR78
Product and Service Decisions A. Individual Product and Service Decisions | PDF | Brand | Product (Business)
0% found this document useful (0 votes)
273 views14 pages

Product and Service Decisions A. Individual Product and Service Decisions

i. The document discusses important product and service decisions including product attributes, branding, packaging, labeling, and product support services. It focuses on developing strategies for individual items in a product line. ii. Key decisions include defining product benefits through attributes like quality, features, style, and design. Branding involves creating a name or symbol to identify and differentiate products. Packaging and labeling impact brand equity and product performance. Product support services also affect appeal. iii. Developing high quality, consistency, and conformance is important. Market research helps identify valued features to add. Distinctive design and style can improve usefulness and competitiveness. Choosing a memorable brand name that conveys benefits aids legal protection and marketing.
Copyright
© Attribution Non-Commercial (BY-NC)
We take content rights seriously. If you suspect this is your content, claim it here.
Available Formats
Download as DOCX, PDF, TXT or read online on Scribd
0% found this document useful (0 votes)
273 views14 pages

Product and Service Decisions A. Individual Product and Service Decisions

i. The document discusses important product and service decisions including product attributes, branding, packaging, labeling, and product support services. It focuses on developing strategies for individual items in a product line. ii. Key decisions include defining product benefits through attributes like quality, features, style, and design. Branding involves creating a name or symbol to identify and differentiate products. Packaging and labeling impact brand equity and product performance. Product support services also affect appeal. iii. Developing high quality, consistency, and conformance is important. Market research helps identify valued features to add. Distinctive design and style can improve usefulness and competitiveness. Choosing a memorable brand name that conveys benefits aids legal protection and marketing.
Copyright
© Attribution Non-Commercial (BY-NC)
We take content rights seriously. If you suspect this is your content, claim it here.
Available Formats
Download as DOCX, PDF, TXT or read online on Scribd
You are on page 1/ 14

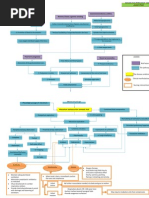
PRODUCT AND SERVICE DECISIONS A.

Individual Product and Service Decisions


We will focus on the important decisions in the development and marketing of individual products and services. These decisions are about product attributes, branding, packaging, labelling, and product support services. Companies have to develop strategies for the items of their product lines. Marketers make individual product decisions for each product including: product attributes decisions, brand, packaging, labelling, and product-support services decisions. Product attributes deliver benefits through tangible aspects of the product including features, and design as well as through intangible features such as quality and experiential aspects. A brand is a way to identify and differentiate goods and services through use of a name or distinctive design element, resulting in long-term value known as brand equity. The product package and labelling are also important elements in the product decision mix, as they both carry brand equity through appearance and affect product performance with functionality. The level of product-support services provided can also have a major effect on the appeal of the product to a potential buyer. a.) Product and Service Attributes Developing a product or service involves defining the benefits that it will offer. These benefits are communicated to and delivered by product attributes such as quality, features, style and design. i. Product Quality *The ability of a product to perform its functions; it includes the product s overall durability, reliability, precision, ease of operation and repair, and other valued attributes. Quality is one of the marketer's major positioning tools. Product quality has two dimensions level and consistency. In developing a product, the marketer must first choose a quality level that will support the product's position in the target market. Here, product quality means performance quality the ability of a product to perform its functions beyond quality level, high quality also can mean high levels of quality consistency. Here, product quality means conformance quality freedom from defects and consistency in delivering a targeted level of performance. All companies should strive for high levels of conformance quality. Total quality management is an approach in which all the company s people are involved in constantly improving the quality of products, services, and business processes. During the past two decades, companies large and small have credited TQM with greatly improving their market shares and profits. Recently, however, the total quality management movement has drawn criticism.

ii. Product Features A product can be offered with varying features. A stripped-down model, one without any extras, is the starting point. The company can create higher-level models by adding more features. Features are a competitive tool for differentiating the company's product from competitors' products. Being the first producer to introduce a needed and valued new feature is one of the most effective ways to compete. How can a company identify new features and decide which ones to add to its product? The company should periodically survey buyers who have used the product and ask these questions: How do you like the product? Which specific features of the product do you like most? Which features could we add to improve the product? The answers provide the company with a rich list of feature ideas. The company can then assess each feature's value to customers versus its cost to the company. Features that customers value little in relation to costs should be dropped; those that customers value highly in relation to costs should be added. iii. Product Style and Design Another way to add customer value is through distinctive product style and design. Some companies have reputations for outstanding style and design. Design is a larger concept than style. Style simply describes the appearance of a product. Styles can be eye catching or yawn producing. A sensational style may grab attention and produce pleasing aesthetics, but it does not necessarily make the product perform better. Unlike style, design is more than skin deep it goes to the very heart of a product. Good design contributes to a product's usefulness as well as to its looks. Good style and design can attract attention, improve product performance, cut production costs, and give the product a strong competitive advantage in the target market. b) Branding Perhaps the most distinctive skill of professional marketers is their ability to create, maintain, protect, and enhance brands of their products and services. A brand is a name, term, sign, symbol, or design, or a combination of these, that identifies the maker or seller of a product or service. Consumers view a brand as an important part of a product, and branding can add value to a product. For example, most consumers would perceive a bottle of White Linen perfume as a high-quality, expensive product. But the same perfume in an unmarked bottle would likely be viewed as lower in quality, even if the fragrance were identical. Branding has become so strong that today hardly anything goes unbranded. Branding helps buyers in many ways. Brand names help consumers identify products that might benefit them. Brands also tell the buyer something about product quality. Buyers who always buy the same brand know that they will get the same features, benefits, and quality each time they buy. Branding also gives the seller several advantages. The brand name becomes the basis on which a whole story can be built about a product's special qualities. The seller's brand name and trademark provide legal protection for unique product features that otherwise might be copied by competitors. Branding also helps the seller to segment mark

i. Brand: A brand is a name, sign, symbol, or design, or a combination of these that identifies the maker or seller of a product or service. ii. Brand equity is the value of a brand, based on the extent to which it has high brand loyalty, name awareness, perceived quality, strong brand associations, and other assets such as patents, trademarks, and channel relationships. Powerful brand names command strong consumer preference and are powerful assets. Perhaps the most distinctive skill of professional marketers is their ability to create, maintain, protect, and enhance brands. Measuring the actual equity of a brand name is difficult. However, the advantages of having it include: 1). High consumer awareness and loyalty. 2). Easier to launch brand extensions because of high brand credibility. 3). A good defence against fierce price competition. 4). It is believed to be the company s most enduring asset. Customer equity tends to aid marketing planning in assuring loyal customer lifetime value. iii. Selecting the Brands Name: Selecting a brand name is an important step. The brand name should be carefully chosen since a good name can add greatly to a product s success. Desirable qualities of a good brand name include: 1). It should suggest something about the product s benefits and qualities. 2). It should be easy to pronounce, recognize, and remember. 3). It should be distinctive. 4). It should translate easily into foreign languages. 5). It should be capable of registration and legal protection. Once chosen, the brand name must be protected.

iv. Sponsorship options for Branding: A manufacturer has four sponsorship options: 1). A manufacturer s brand (or national brand) is a brand created and owned by the producer of a product or service (Examples include IBM and Kellogg). 2). A private brand (or middleman, distributor, or store brand) is a brand created and owned by a reseller of a product or service. 3). A licensed brand (a company sells its output under another brand name). 4). Co-branding occurs when two companies go together and manufacture one product (General Mills and Hershey s make Reese s Peanut Butter Puffs cereal). Combined brands create broader customer appeal and greater brand equity. It may allow a company to expand its existing brand into a category it might otherwise have difficulty entering alone. But at the same time there are certain disadvantages of combine branding like:

Complex legal contracts and licenses are involved. Coordination efforts are often difficult. Trust is essential between partners. It is often hard to come by.

At one time manufacturer s brands were the most popular and profitable. Today, however, an increasing number of private brands are doing well. Though hard to establish and maintain, private brands can yield higher profit margins. The battle of the brands (the competition between manufacturer s and private brands) causes resellers to have advantages, and they charge manufacturer s slotting fees (payments demanded by retailers from producers before they will accept new products and find slots for them on the shelves). As store brands are improving in quality, they are posing a stronger threat to the manufacturer s brands. This is especially true in supermarkets. v. Branding Strategy: A company has four choices when it comes to brand strategy. It can: 1). Introduce line extensions. Existing brand names are extended to new forms, sizes, and flavours of an existing product category. A company might introduce line extensions as a low-cost, low-risk way of introducing new products in order to: a). Meet consumer desires for variety. b). Meet excess manufacturing capacity. c). simply command more shelf space. Risks include: a). An overextended brand might lose its specific meaning. b). Can cause consumer frustration or confusion. 2). Introduce brand extensions. Existing brand names are extended to new or modified product categories. Advantages include: a). Helps a company enter new product categories more easily. b). Aids in new product recognition. c). Saves on high advertising cost. 3). Introduce multibrand. New brand names are introduced in the same product category. Advantages include: a). They gain more shelf space. b). Offering several brands to capture brand switchers. The company can establish flanker or fighter brands to protect its major brand. c). It helps to develop healthy competition within the organization. Drawbacks include: a). Each brand may only obtain a small market share and be unprofitable. 4). Introduce new brands. New brand names in new categories are introduced. Advantage include: a). Helps move away from a brand that is failing. b). Can get new brands in new categories by corporate acquisitions. Some companies are now pursuing mega brand strategies. Drawbacks can include: a). Spreading resources too thin.

c) Packaging Packaging involves designing and producing the container or wrapper for a product. The package may include the product's primary container (the tube holding Colgate toothpaste); a secondary package that is thrown away when the product is about to be used (the cardboard box containing the tube of Colgate); and the shipping package necessary to store, identify, and ship the product (a corrugated box carrying six dozen tubes of Colgate toothpaste). Labelling printed information appearing on or with the package is also part of packaging. Traditionally, the primary function of the package was to contain and protect the product. In recent times, however, numerous factors have made packaging an important marketing tool. Increased competition and clutter on retail store shelves means that packages must now perform many sales tasks from attracting attention, to describing the product, to making the sale. Companies are realizing the power of good packaging to create instant consumer recognition of the company or brand. Developing a good package for a new product requires making many decisions. First, the company must establish the packaging concept, which states what the package should be or do for the product. Should it mainly offer product protection, introduce a new dispensing method; suggest certain qualities about the product, or something else? Decisions then must be made on specific elements of the package, such as size, shape, materials, color, text, and brand mark. These elements must work together to support the product's position and marketing strategy. The package must be consistent with the product's advertising, pricing, and distribution. i. Packaging y y The activities of designing and producing the container or wrapper for a product. Packing is designed to capture a customer's attention and it can directly affect whether they buy the product or not. Innovation and creativity come into play when it comes to packaging. A well-marketed product is packaged in a way that compels the customer to pick it up and take a closer look, at which point product descriptions and graphics must be clear.

ii. Packaging Tools Colors, fonts, descriptions and logos are the tools that are used in packaging design. Companies market their brands by creating a specific "look and feel" to their product's packaging. A customer must feel comfortable enough with the presentation of the company's brand to want to purchase the product. iii. Functions of Packaging 1. Protection of contents from damage and deterioration. 2. Provision of product information. 3. Promotion of corporate identity 4. It forms part of sales promotion. 5. Adds to the appeals of the product.

iv. Factors in the design of packaging 1. Protection of Product. 2. Protection of the user. 3. Security-tamper resistant packaging. 4. Ease of transportation and storage. 5. Provision of product information. 6. Attractive visual display. 7. Environmental suitability 8. Convenience. 9. Economic/cost considerations. 10. Legal considerations. 11. Promotional Value.

v. Main Attributes of Packaging. 1. Communication 2. Use convenience 3. Market and Brand appeal 4. Safety 5. Protection & Preservation

vi. Packaging as the Silent Salesman 1. Helps to promote product 2. Differentiates product from rivals. 3. Key part of the brand image. 4. Aids identification & recognition. 5. Shape, colour & size relate to customer motivation. 6. Key factor in consumer decision making. 7. Medium for advertising & sales promotion.

Vii. Distinctive Packaging y y y y Coca Cola in glass bottles Cadbury s dark blue wrapper. Close-up Stand up pack Retort pouches of Mother Recipes Pickles

viii. Components of a Package y y Aesthetic Component: size and shape, material, color, text and graphics. Functional Component: structural design and brand advertisements.

d.) Labelling Labels may range from simple tags attached to products to complex graphics that are part of the package. They perform several functions. At the very least, the label identifies the product or brand, such as the name Sunkist stamped on oranges. The label might also describe several things about the product who made it, where it was made, when it was made, its contents, how it is to be used, and how to use it safely. Finally, the label might promote the product through attractive graphics.
e) Product Support Services

Customer service is another element of product strategy. A company's offer to the marketplace usually includes some services, which can be a minor or a major part of the total offer. Later in the chapter, we will discuss services as products in themselves. Here, we discuss product support services services that augment actual products. More and more companies are using product support services as a major tool in gaining competitive advantage.

A company should design its product and support services to profitably meet the needs of target customers. The first step is to survey customers periodically to assess the value of current services and to obtain ideas for new ones. For example, Cadillac holds regular focus group interviews with owners and carefully watches complaints that come into its dealerships. From this careful monitoring, Cadillac has learned that buyers are very upset by repairs that are not done correctly the first time. Once the company has assessed the value of various support services to customers, it must next assess the costs of providing these services. It can then develop a package of services that will both delight customers and yield profits to the company.

One good marketing strategy for your business is to put up a product support for your customers. Customer interaction is needed in marketing and promoting sales. You know how important they are in keeping a business. But in order to keep them loyal, you need to treat them the best way you could. When a customer purchases something, he needs different types of information or support services from the company. Product support is important in achieving customer satisfaction in any market.

Product support or customer support includes free installation, free training of customers, free repair or maintenance and other support you can provide for your customers. These things can dramatically increase your customers and allow you to create new ideas that add to the satisfaction of your customers. Product support can increase your visitors trust, increase customer loyalty and satisfaction and increase conversion rates. Other people may just be only curious to see your product but with the product support you provided, they will learn more information and realize they need your product. f.) Product Line Decisions A product line is a group of products related on the basis of similar customers, marketing methods or product characteristics. The range of product lines establishes a product mix. The two types of product lines are those having complementary and substitute products. What are complementary products? In a product line, complementary products are those designed to add to the original product. For example, a company producing computers would also manufacture other items such as a mouse, printers, and software. What are substitute products? Substitute products are those that appeal to the same basic market segment, but have different specific characteristics. For example, a soup company has a full line of soups including chicken, tomato, turkey, pea, etc. Each soup can easily be substituted for the other. How long should a product line be? Product line length is determined by the number of products supported in a particular product line. Companies seeking high market share and growth have longer product lines. Profitability is also affected by product line length. A product line has too many products if adding to the line reduces profits, while it has too few if profits can be increased by adding products. Increasing product length tends to increase associated costs including engineering, inventory, ordering and transportation costs. Companies having successful products often tend to increase product line length in order to increase profits. However, overextended product lines can cause diminishing returns. Lines can be extended by stretching and filling.

What product line stretching is? Product line stretching develops when a firm adds additional products to a product line. Product lines can be stretched downward, upward, or both.

What is downward product line stretching? A company producing "high end" products, in the more expensive range of the market segment, stretches downward by offering lower priced products in the market segment. Offering lower priced products will appeal to a wider range of consumers who may upgrade upon seeing the feature differences between the low and high end products. Using the "downward stretch" can be a competitive marketing strategy to challenge competitors either at the high or low end of the market segment.

What is upward product line stretching? A company producing "low end" products, in the least expensive range of the market segment, stretches upward by offering higher priced products in the market segment. Companies may consider the "upward stretch" for a number of reasons. They may be well entrenched at the lower end of the market segment, but desire greater unit margins by moving upward in the market (for instance, the Japanese automotive companies implemented an "upward stretch" by successfully introducing luxury cars only after becoming well established in the lower end of the market with compact cars). The company may also be interested in experiencing a faster growth rate at the upper end of the market when those conditions exist. What is two-way market stretching? Two-way market stretching applies to companies in the middle of a market that want to expand their product line upward and downward. The basic objective is to become competitive in markets it did not previously serve by introducing products into those respective markets.

g.) Product Mix Decisions Product mix (or product assortment)- the set of all product lines and items that a particular seller offers for sale. The marketing mix, which is the means by which an organisation reaches its target market, is made up of product, pricing, distribution, promotion and people decisions. These are usually shortened to the an acronym "5P's". Product decisions revolve around decisions regarding the physical product (size, style, specification, etc.) and product line management.

A company s product mix has four important dimensions: width, length, depth, and consistency. Product mix width refers to the number of different product lines the company carries. These lines include fabric and home care, baby care, feminine care, beauty care, health care, and food and beverage product Product mix length refers to the total number of items the company carries within its product lines. For example, it sells seven laundry detergents, six hand soaps, five shampoos, and four dishwashing detergents. Product line depth refers to the number of versions offered of each product in the line. The consistency of the product mix refers to how closely related the various product lines are in end use, production requirements, distribution channels, or some other way. The product mix of a company, which is generally defined as the total composite of products offered by a particular organization, consists of both product lines and individual products. A product line is a group of products within the product mix that are closely related, either because they function in a similar manner, are sold to the same customer groups, are marketed through the same types of outlets, or fall within given price ranges. A product is a distinct unit within the product line that is distinguishable by size, price, appearance, or some other attribute. For example, all the courses a university offers constitute its product mix; courses in the marketing department constitute a product line; and the basic marketing course is a product item. Product decisions at these three levels are generally of two types: those that involve width (variety) and depth (assortment) of the product line and those that involve changes in the product mix occur over time.

PRODUCT-MIX MANAGEMENT AND RESPONSIBILITIES It is extremely important for any organization to have a well-managed product mix. Most organizations break down managing the product mix, product line, and actual product into three different levels. Product-mix decisions are concerned with the combination of product lines offered by the company. Management of the companies' product mix is the responsibility of top management. Some basic product-mix decisions include: (1) reviewing the mix of existing product lines; (2) adding new lines to and deleting existing lines from the product mix; (3) determining the relative emphasis on new versus existing product lines in the mix; (4) determining the appropriate emphasis on internal development versus external acquisition in the product mix; (5) gauging the effects of adding or deleting a product line in relationship to other lines in the product mix; and (6) forecasting the effects of future external change on the company's product mix. Product-line decisions are concerned with the combination of individual products offered within a given line. The product-line manager supervises several product managers who are responsible for individual products in the line. Decisions about a product line are usually incorporated into a marketing plan at the

divisional level. Such a plan specifies changes in the product lines and allocations to products in each line. Generally, product-line managers have the following responsibilities: (1) considering expansion of a given product line; (2) considering candidates for deletion from the product line; (3) evaluating the effects of product additions and deletions on the profitability of other items in the line; and (4) allocating resources to individual products in the line on the basis of marketing strategies recommended by product managers. Decisions at the first level of product management involve the marketing mix for an individual brand/product. These decisions are the responsibility of a brand manager (sometimes called a product manager). Decisions regarding the marketing mix for a brand are represented in the product's marketing plan. The plan for a new brand would specify price level, advertising expenditures for the coming year, coupons, trade discounts, distribution facilities, and a five-year statement of projected sales and earnings. The plan for an existing product would focus on any changes in the marketing strategy. Some of these changes might include the product's target market, advertising and promotional expenditures, product characteristics, price level, and recommended distribution strategy.

PRODUCT-MIX ANALYSIS Since top management is ultimately responsible for the product mix and the resulting profits or losses, they often analyze the company product mix. The first assessment involves the area of opportunity in a particular industry or market. Opportunity is generally defined in terms of current industry growth or potential attractiveness as an investment. The second criterion is the company's ability to exploit opportunity, which is based on its current or potential position in the industry. The company's position can be measured in terms of market share if it is currently in the market, or in terms of its resources if it is considering entering the market. These two factors opportunity and the company's ability to exploit it provide four different options for a company to follow. 1. High opportunity and ability to exploit it result in the firm's introducing new products or expanding markets for existing products to ensure future growth. 2. Low opportunity but a strong current market position will generally result in the company's attempting to maintain its position to ensure current profitability. 3. High opportunity but a lack of ability to exploit it results in either (a) attempting to acquire the necessary resources or (b) deciding not to further pursue opportunity in these markets. 4. Low opportunity and a weak market position will result in either (a) avoiding these markets or (b) divesting existing products in them. These options provide a basis for the firm to evaluate new and existing products in an attempt to achieve balance between current and future growth. This analysis may cause the product mix to change, depending on what management decides. The most widely used approach to product portfolio analysis is the model developed by the Boston Consulting Group (BCG). The BCG analysis emphasizes two main criteria in evaluating the firm's product

mix: the market growth rate and the product's relative market share. BCG uses these two criteria because they are closely related to profitability, which is why top management often uses the BCG analysis. Proper analysis and conclusions may lead to significant changes to the company's product mix, product line, and product offerings. The market growth rate represents the products' category position in the product life cycle. Products in the introductory and growth phases require more investment because of research and development and initial marketing costs for advertising, selling, and distribution. This category is also regarded as a high-growth area (e.g., the Internet). Relative market share represents the company's competitive strength (or estimated strength for a new entry). Market share is compared to that of the leading competitor. Once the analysis has been done using the market growth rate and relative market share, products are placed into one of four categories.
y

Stars: Products with high growth and market share are known as stars. Because these products have high potential for profitability, they should be given top priority in financing, advertising, product positioning, and distribution. As a result, they need significant amounts of cash to finance rapid growth and frequently show an initial negative cash flow. Cash cows: Products with a high relative market share but in a low growth position are cash cows. These are profitable products that generate more cash than is required to produce and market them. Excess cash should be used to finance high-opportunity areas (stars or problem children). Strategies for cash cows should be designed to sustain current market share rather than to expand it. An expansion strategy would require additional investment, thus decreasing the existing positive cash flow. Problem children: These products have low relative market share but are in a high-growth situation. They are called "problem children" because their eventual direction is not yet clear. The firm should invest heavily in those that sales forecasts indicate might have a reasonable chance to become stars. Otherwise divestment is the best course, since problem children may become dogs and thereby candidates for deletion. Dogs: Products in the category are clearly candidates for deletion. Such products have low market shares and unlike problem children, have no real prospect for growth. Eliminating a dog is not always necessary, since there are strategies for dogs that could make them profitable in the short term. These strategies involve "harvesting" these products by eliminating marketing support and selling the product only to intensely loyal consumers who will buy in the absence of advertising. However, over the long term companies will seek to eliminate dogs.

As can be seen from the description of the four BCG alternatives, products are evaluated as producers or users of cash. Products with a positive cash flow will finance high-opportunity products that need cash. The emphasis on cash flow stems from management's belief that it is better to finance new entries and to support existing products with internally produced funds than to increase debt or equity in the company.

Based on this belief, companies will normally take money from cash cows and divert it to stars and to some problem children. The hope is that the stars will turn into cash cows and the problem children will turn into stars. The dogs will continue to receive lower funding and eventually be dropped.

References:

http://www.zainbooks.com/books/marketing/principles-of-marketing_20_individual-productdecision.html http://www.scribd.com/doc/21817992/Product-Line-Decision http://www.ehow.com/about_5552663_importance-packaging-branding-marketing.html http://www.slideshare.net/PriaVishwakarma/packaging-final

http://tutor2u.net/business/presentations/marketing/packaging/default.html http://www.articlesbase.com/internet-marketing-articles/product-support-as-a-marketingstrategy-678532.html http://worldacademyonline.com/article/18/3/product_line_decisions.html http://www.fao.org/docrep/W5973E/w5973e0c.htm http://www.enotes.com/product-mix-reference/product-mix

You might also like