KEMBAR78
01 Introduction To Textile Software | PDF | E Textiles | Textiles
0% found this document useful (0 votes)
74 views16 pages

01 Introduction To Textile Software

The document provides an overview of the role of computer technology in the textile industry, highlighting key applications such as CAD, CAM, and CIM for product design and manufacturing. It details the new product development cycle, emphasizing the importance of market opportunity identification, concept generation, evaluation, and lifecycle management. Additionally, it discusses various software tools used across different textile processes, including yarn manufacturing, weaving, knitting, and garment design.

Uploaded by

Tasbir Hasan
Copyright
© © All Rights Reserved
We take content rights seriously. If you suspect this is your content, claim it here.
Available Formats
Download as PDF, TXT or read online on Scribd
0% found this document useful (0 votes)
74 views16 pages

01 Introduction To Textile Software

The document provides an overview of the role of computer technology in the textile industry, highlighting key applications such as CAD, CAM, and CIM for product design and manufacturing. It details the new product development cycle, emphasizing the importance of market opportunity identification, concept generation, evaluation, and lifecycle management. Additionally, it discusses various software tools used across different textile processes, including yarn manufacturing, weaving, knitting, and garment design.

Uploaded by

Tasbir Hasan
Copyright
© © All Rights Reserved
We take content rights seriously. If you suspect this is your content, claim it here.
Available Formats
Download as PDF, TXT or read online on Scribd
You are on page 1/ 16

1.

Introduction to Textile Software

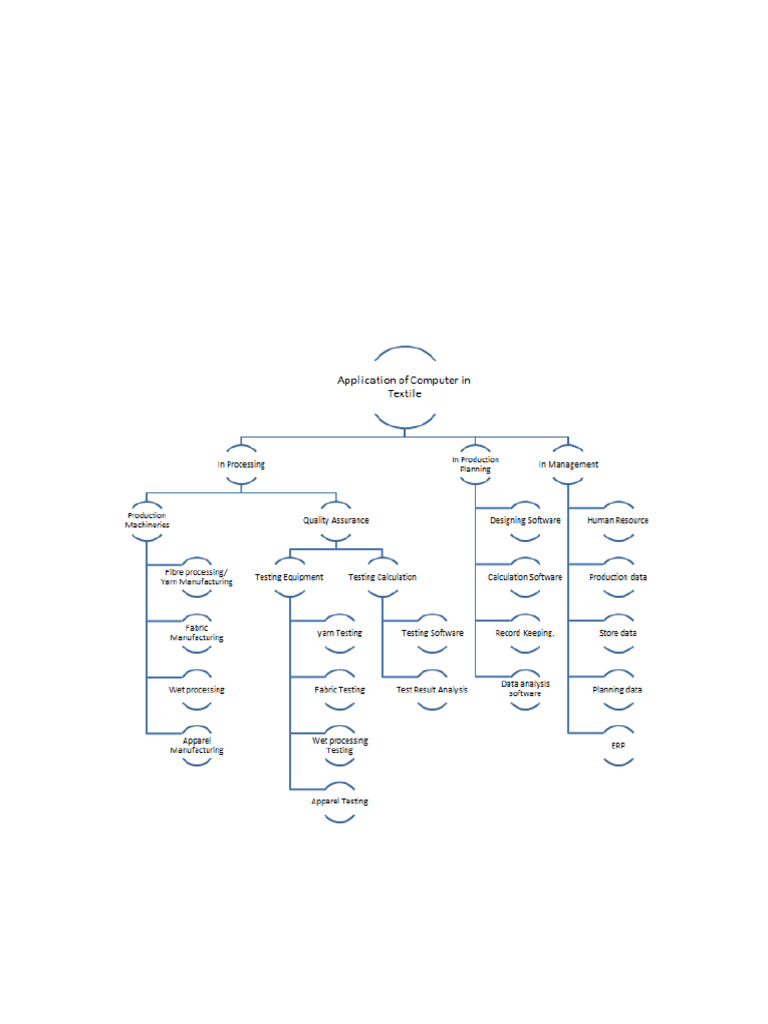
1.1. Scope and uses of Computer in Textiles

Just as in many other industries, computer-based technology in textile applications may be divided
into many branches and sub-branches in terms of its applications. Generally speaking, there are
three terms that are frequently used: (1) CAD (computer aided design), (2) CAM (computer aided
manufacturing), and (3) CIM (computer integrated manufacturing). Furthermore, CAT (computer
aided testing) is also used for applications of computer-based technology for quality evaluation
and control as well as information management. Although it is difficult to summarize all the
industrial applications based on computer technology alone, it is possible for us to describe some
typical applications in these fields.

1.2. Conventional and Computer based product development cycle

New Textile Product Development


New Product Development: New Product Development (NPD) is the set of activities beginning
with the perception of market opportunity and ending in the production, sale, and delivery of a
product. It is the overall process of strategy, organization, concept generation, product and
marketing plan creation and evaluation, and commercialization of a new product. New product
development is one of the riskiest, yet most important, endeavors of the modern corporation.
Successful new product development allows market expansion, increases profits, and enhances
creativity and leadership. But, new products failure rates are considerable, and cost of failure is
high.

New Product Development Practices:

1. Opportunity identification and selection: Companies use informal and formal strategies
to identify gaps or opportunities in the existing markets as well as in new markets, which
creates a basis for the development of new textile products. Benchmarking the competitive
products also influences the appropriate strategies for product features and attributes and
market entry strategies.

2. Concept generation: Designers are responsible for developing new product concepts but
also play an essential role in the NPD cross-functional team of engineering, manufacturing,
and sales and marketing. Companies also reported that concepts come from suppliers,
acquisition of companies, analyses of competitors’ product and competitive benchmarking,
intellectual property, and collaborations with supply chain members.

3. Concept/product evaluation: Testing and improving new products is an important step in


the NPD process. Evaluation at every step of resource allocation is necessary to reduce risk
and refine the product. Sample products are tested to meet engineering specifications based
on performance expectations, as well as test marketed with lead users and/or focus groups.

4. Development (technical and marketing): Companies reported that the design and
product marketing areas are most closely linked when the preparation of launching the
product occurs. During this process, the value of the product to the market must be
delivered through a carefully planned strategy from packaging, service, and brand support
to distribution aspects. Competitive reaction and changes in the marketplace, which must
be continually monitored, have affected even the most carefully planned market launch.
Moreover, once the product is launched, there must be continuous management of
the product over its lifecycle to maintain profitability and brand identity, with both
marketing and development input. Each aspect of the product from cost to advertising to
distribution requires special consideration at different stages of the product’s lifecycle,
particularly in developing a strategy in the mature stage to extend the life of the product.

5. Launch and product lifecycle: Tracing the process from original concept to the phase out
of obsolete textile products, while maintaining brand integrity, may appear as an organized
and sequential process in the theoretical world. However, a closer examination of case
studies of commercial textile products revealed the required agility of decision making and
the major resource investment that are the nature of successful product development.

Computer aided knitwear design (CAD) and virtual knitwear

Virtual knitwear is a digitally created image of a three-dimensional knitted fabric. It replicates the
colors, the yarn type and the stitch structure to give the designers an accurate visualization of a
knitted fabric sample. The latest CAD systems, which enable the knitwear designer to produce
virtual fabric swatches and garments, have improved the speed of the design process and greatly
reduced the cost of sampling giving the designer more flexibility at this stage of product
development.
Prior to the use of knit CAD, sample yarn would be purchased in multiple colors, designs
would be graphed up and potential fabrics would then be fully programmed before test fabrics and
garments could be knitted, often in several colorways. The use of the CAD systems enable the
designer to create virtual swatches and garments in a limitless range of colors to present to a buyer
before any yarn is purchased or any time has been spent programming machines and knitting
samples.
The Shima Seiki Design System (SDS) is an example of one of the design packages that
make it easy for the designer to turn concepts into virtual products. The system has features that
allow the user to simulate fabric swatches, colorways and garments for use in design presentation,
sales and manufacture. Following figures show the creation of a virtual swatch using this system.
Machine gauge and single or double bed options are selected, and the SDS One automatically
calculates the stitch and wale size to create an accurate graph.
The loop simulation function then transforms the graph into a plain fabric for the user to
work onto directly. There is a stitch database that holds over 1000 stitch structures and this also
contains all of the technical information required for programming the knitting machine.
Figure 1: SDS One Graph

Figure 2: Stitch Database


Stitches can be selected and added to the base fabric and an infinite number of new fabrics
can be created. This software enables knitwear designers of various skill levels to create designs
in an efficient way. For experienced, creative knitwear designers who don’t want to use what could
be regarded as a ‘cookie cutter’ approach, stitch structures can also be created without the database.
To do this, the designer selects a machine operation from the toolbar and draws the design onto
the fabric.
The SDS system also contains a yarn database that can be added to by scanning new yarns
in. In this way it is possible to visualize a fabric in different yarns before the raw materials are
purchased. Yarn is selected (yarn count and number of ends can be simulated) and a virtual swatch
is created.
Virtual fabric can be made in any color required and it’s easy to create colorways using the
SDS because the system has a full Pantone® color matching system menu, as well as color meter
and color picker options for mixing custom shades. Many colorways can be viewed simultaneously
and once colorways have been chosen, there is the option to print multiple or single swatches. The
virtual colorways can save sampling time and ordering extra yarn in the early stages of range
development.
Visual representations of garments can also be created; designers can select from a database
of garment blocks and each block can be modified extensively to create the garment shape
required.
Figure 3: The split screen enables the designer to view both the vertical swatch and the technical
information simultaneously.

Figure 4: A virtual fabric swatch created using SDS


Figure 5: SDS screen showing fabric design in four colors.

The fabric design can then be put onto the garment panels and the pattern can again be
modified. When the design is complete, a representation of the garment can be printed.
Finished garments can also be presented on a mannequin using the template mapping
feature. Simulated fabric is made first and then the designer can select the basic shape of the
garment. Next a mesh is created to form a template. The fabric is then applied and the mesh is
adjusted to follow the contours of the garment. Details of neck trims and ribs are put in last and
the finished illustration could again be used for presentation of garments or colorways, without
knitting extra samples.
Both these presentation methods are achieved by using the templates within the SDS
system, but a designer wanting a more individual look can also use the mesh mapping techniques
on their own photographs or sketches.
Figure 6: Template mapping using the SDS

Other knitting machine manufacturers also provide similar technology. For example, the
German company Stoll offers the M1 CAD system that utilizes two computer screens, one that
shows technical information in the form of programming data, and another that allows the designer
to visualize the knitted structure (Stoll, n.d.). This way of designing and developing products
ensures that all the yarn that is purchased by the manufacturer is pre-ordered by their customers,
preventing yarn wastage and the shipping or freight of raw materials for sampling. It also reduces
the need to send samples or to travel to customers, as all the virtual designs can be sent
electronically. If the manufacturer has production bases in different locations the final
programming information can also be sent digitally once the styles have been selected. All of the
information for each style is completely integrated and the consistency of communication provided
is very efficient. It can be used for planning, designing, sampling, manufacturing and product
promotion. Therefore, it is not only a tool for knitwear designers, but also yarn designers and
spinners, knitwear technicians, buyers, merchandisers and retailers.

1.3. Introduction to Textile software

Different Software Used in Textile Industry

Software Used in Yarn Manufacturing:


- USTER Bale Manager
- USTER AFIS (Advanced Fibre Information System)

Software Used in Weaving:


- NedGraphics: Texcelle, NedGraphics Jacquard, Dobby Pro, Easy Weave, Loom
Connection
- ArahWeave
- Muller MCAD
- EAT DesignScope
- Textronics: Design Dobby, Design Jacquard
- Pixel Art

Software Used in Knitting:


- Shima Seiki’s SDS-ONE APEX3 (Circular Knitting, Flat Knitting, Printing,
Simulation)
- STOLL M1 Plus
- NedGraphics: Easy Knit
- Easy Knit (Bangladesh University of Textiles)

Software Used in Wet Processing:


- Datacolor OS
- Macbeth OS
- Hunterlab’s EasyMatch QC

Software Used in Garments:


- Lectra: Modaris, Vector, Product Life-Cycle Management (PLM) Software
- Gerber
- Optitex
- Grafis

Software Used in Fashion Designing:


- Marvelous Designer
- Digital Fashion Pro
Software Used for Simulation:
- Shima Seiki’s SDS-ONE APEX3
- Marvelous Designer
- Lectra 3D Fit
- Gerber V-Stitcher
- Optitex 3D Runway
Assignment: Briefly describe different software used in Textile Industry with their functions.

1.4. Introduction to Textile CAD and CAM

CAD has become particularly important for textiles and apparel design. It has been widely used
in the design of yarns, fabrics and garments. CAD technology enables textile designers to develop
and demonstrate virtual samples on the computer screen and to simulate the appearance of textile
products without wasting materials and manufacturing processes. The development of CAD
technology over the past decades has the advantages of lower product development costs and a
greatly shortened design cycle with increased creative variation. These achievements have
encouraged and simplified textile and garment manufacturing, material utilization, easier
customization, and mass production.

CAM can be defined as the computer technology used for controlling textile manufacturing
processes. Computer-based textile machines are used to support spinning, weaving, knitting,
printing or finishing processes through programmable controllers, industrial computers, data
gateways, cell controllers, data acquisition, batch controllers, and drive master controllers. CAM
is one of the key parts of the computer integrated manufacturing (CIM) system.

CIM is the manufacturing approach of using computers to control the entire production process,
typically relying on closed-loop control processes and based on real-time input from sensors. This
allows individual processes to exchange information with each other and to initiate actions
including planning, management and production. The final target of CIM is mainly to provide a
digital platform of process control and information communication for textile design,
manufacturing, testing, quality control and final product marketing/retailing. Through CIM,
manufacturing can be faster and less error-prone, as well as easier to manage. Another term that
may be related to CIM is CAE (computer aided engineering), which is a general term including all
the engineering work based on computer equipment and technology used for the modernization of
the textile industry.

CAT (computer aided testing) provides a digital and automatic solution for quality testing,
evaluation and control of textile processing and products by using computer-related testing
techniques, such as computer vision and artificial intelligence. In the textile industry, testing
traditionally relies on heavily subjective estimation without objective testing instruments.
Computer aided testing technology and methods have been used to replace these traditional
subjective evaluation methods.

In addition, textile products can also be components of electrical devices and sensors used for
data acquisition and information media, and could be developed as intelligent sensing, monitoring
and control units worn on the human body. We call these E-textiles. For example, the development
of wearable computers is one typical application, which integrates textile and computer
technologies into one wearable and controllable device embedded in different functional garments.
E-textiles constitute a new direction for computer-based technology which has undergone rapid
development in recent years. The integration and embedding of electronic sensors and controlling
units can offer clothes higher levels of functionality than common garments. It can provide
information exchange between wearers and the monitoring system. Thus an E-textile solution can
establish a wearable computational linked system and wearable electronic textiles can be worn in
everyday situations. Computer and textile products will be merged seamlessly in the future.

CAM
Computer technology

CAD CIM CAT

E-Tex Other applications

Textile industry and application

Figure 1: Scope of digital technology for textiles and apparel

Thus digital technology for textiles is broad in its scope. Loosely speaking, it refers to the
utilization of computer hardware, software, networking, soft computing technology, robotics, and
wearable sensing, monitoring and controlling technology directly or indirectly for textiles. Typical
applications of computer technologies for textiles and apparel are illustrated in Fig. 1, which
includes the CAD for product design, CAM technology for product manufacture and CAT for the
quality testing and evaluation of product, while E-Textiles are a new technology focused on the
development of wearable computing devices directly used for the textile and apparel.
Necessary expertise and skills training for computer aided design (CAD) textile designers:
Textile designers need to be multi-skilled and understand both the supply and cost issues, the
specifications for production such as fabric analysis, drafting the pattern, tensions as well as
computer aided design packages. Most textile companies require new employees to have a working
knowledge of CAD, even where they provide some in-house training from the software providers.
Most new textile designers will learn their skills at universities or colleges of textiles. To become
adept in the use of CAD, one must understand the principles of weaving/knitting. The basic
principles tend to be learnt initially through hand weaving/knitting classes; at university or college,
this often requires a year to master before the student undertakes designing through CAD.
Proficiency in CAD for technical textiles requires not only fundamental understanding of fiber
properties and CAD but also mathematical modelling techniques and skills that can be applied to
leverage the fiber and fabric properties. To acquire the specialist knowledge and expertise of a
technical textiles CAD designer requires study and training at Masters Level or beyond, i.e. this is
a highly specialized area that tends to be located in the R&D areas of companies or universities.
There are a number of weave/knit CAD software packages available to both education and
industry. A credible weave/knit designer needs to display a working knowledge, if not some degree
of expertise, in using CAD. There are, however, two general, main issues with regard to using
CAD in weaving/knitting: cost and weave/knit application (i.e. commercial/domestic or
industrial/technical use).

Costs incurred in using computer aided design (CAD): A term most often associated with CAD
is ‘investment’ and it is often the larger companies who are suppliers or part of a global network
that spend the most and benefit from this. The costs of software are varied and cannot be estimated
in a simple manner. The costs of buying a CAD package may vary from thousands to tens of
thousands of dollars; factors that influence the actual and final cost include the following:

• The licence to use the software (and how many – each person requiring the use would need
to have the license).
• Whether ‘floating’ licences and ‘keys’ are required (to use in situ at the company offices
or studio or on a laptop away from the office).
• Training to use the software, which includes:
o a trainer’s daily fee
o the costs of travel for the trainer to come to the studio
o any further expenses incurred by the trainer for overnight stay and sustenance.
• Computer platforms to support the use of the software (and what they are compatible with).
• Peripherals (e.g. printers, links to CAD/CAM at other sites, links to factories, etc.).
• Servers to store or access the information.
• Any annual subscription or payment for annual software update.

Computer aided design (CAD) software applications: The scope of the textiles industry is vast
and spans domestic and commercial applications to industrial and technical textiles (such as geo-
engineering, medicine and heavy industry). The types of software systems and packages vary
between the two types of industries, in terms of both the systems and use of the software.
Domestic and commercial applications: Windows® is the most common operating platform
for the software but Apple Mac® and Linux are also used. The designs are generally able to be
read across the different platforms to avoid, as far as possible, technology ‘lock in’ by the textile
manufacturers. In general, weave software is built up as separate packages of a variety of functions
(e.g., dobby, jacquard, presentation – to present mood boards and specifications of the designs to
potential customers and clients, drape function – to visualize fabric designs on e.g. shaped sofas
and bedcovers, etc.). All software packages should be able to print out loom cards or be linked to
peripherals such as printers and looms such as sending the instructions directly to looms for
manufacture (i.e. links to CAM processes, most often Bonas or Staubli for jacquard weaving).
Four commonly used weave CAD packages (AVA, Scotweave, Textronic and Arahne) have been
compared here and they have the following similarities:

• Yarn consumption and cost implications are calculated as part of the design function.
• All have the following functionalities, either as a separate module or as part of the package:
o draping functions (to visualize the woven fabric design applied to a product),
o data storage, retrieval, sharing and management systems and presentation methods,
o presentation – such as texture mapping, story-boarding.

The features of these software packages may be briefly summarized as:

• Scotweave software has a package for face-to-face velvet and technical textiles (e.g. for
the automotive industries, geo-textiles, medical textiles, anti-ballistics etc.) and has a cross-
sectional and 3D visualization feature which enables the weave structure to be viewed from
any desired angle and to identify any defects in the weave structure.
• AVA is highly popular within the printed textiles industry and so has many specific
functions regarding color matching of yarns to ensure that color specifications for the
designs are maintained throughout the production process.
• Arahne presents its software as the most cost effective package to be used by industry and
educational institutes; it offers the dobby and jacquard software together in one package.
• Textronic software has a carpet weaving software package which is also capable of being
linked to CAM operating looms such as Staubli.

Heavy industrial and technical textiles: The discussion so far has demonstrated the impact that
CAD has had on the textiles industry in areas that we are commonly familiar with (clothing,
automotives, interiors, etc.). The use of CAD has also developed and propelled the technical
textiles sector of the industry into prominence. CAD has been developed for the technical textiles
sector on a commercial basis by software development companies but as the research is continuing
and developing, academic institutes are also developing software applications from within textiles-
related or materials departments. The following discussion is merely an overview of the main
features; it is difficult to provide an in-depth analysis of each of the types of software applications
available because each application has been developed in response to a particular product
requirement.
Various commercial software packages have been produced for designers within textiles
composites industries. For example, ScotCad Textiles Ltd has been providing CAD software for
weaving since 1982. Used by academia to replicate industry environments for students, the
ScotWeave package is used to help develop textile designs largely for the commercial arena. Many
of the functions in the Scotweave package (yarn costing data, scanning feature, image edit tools,
library of over 700 weaves, float checking, auto-drape, fabric finishing, import/export weave data,
output instructions directly to the looms, etc.) are of limited value to the technical textile
researcher. Scotweave’s Technical Weaver module, however, models technical textiles at the
mesoscopic scale providing some of the functionalities required by the technical textiles designer.
Textiles may be examined at macroscopic, microscopic or mesoscopic levels: the microscopic
scale examines the yarn, the macroscopic scale examines the woven structure, and an intermediate
(mesoscopic) scale examines a few intertwined yarns. In the ScotWeave ‘Technical Weaver’
package, yarn cross-sectional shape and weave pattern can be specified to create a 3D geometrical
model. However, the ScotWeave ‘Technical Weaver’ software did not enable calculation of
mechanical properties and was limited to modelling orthogonal woven fabrics.
The necessity to be able to mechanically or geometrically calculate and model yarns has led
companies and universities to develop software systems of their own. For example, CAD
modelling systems to provide predictive functions for fabric permeability and composite
mechanical properties have been developed: TexGen, WiseTex and TexEng Software Ltd.
TexGen, a free and open source licence software (General Public Licensing), operates on
Windows and Linux. TexEng Software Ltd is a spin out company developed from research on
technical textiles at the University of Manchester (www.texeng.co.uk). TexEng Software Ltd
developed Weave Engineer® to support speedy and accurate design and manufacture of 3D solid
fabric of multilayer as well as single-layer and Hollow CAD®, to support design of 3D hollow
woven architectures with uneven or flat surfaces when opened up, and can be used in the
investigation of lightweight textile composites.

1.5. IT and Web Presence in Textile Business

Self-Study

1.6. Investment and Infrastructure analysis for Computer Based Production Unit

SHIMA SEIKI's SDS-ONE APEX3

Hardware Requirements:
Processor : Intel Core i7-6700 3.4GHz (TURBO 4.0GHz) Quad Core with Hyper-
Thread
Memory : 8 GB
Storage : 2 TB Hard Disk Drive
Monitor/Display : 24-inch full-color LCD widescreen 60Hz display (1920 × 1200), 24-bit
full-color (16,777,216 colors), Adobe RGB support
Operating System : Windows 10 IoT Enterprise CBB 64-bit
Other : DVD drive, keyboard, optical mouse, digitizer, stylus, trackball unit,
scanner, printer

Price:
Shima Seiki's SDS-ONE APEX3: $25000 (hardware and software package)

ArahWeave

Hardware Requirements:
Operating System : Linux
Processor : Intel Core i5 or i7
Memory : 4 GB or more
Storage : 128 GB or more SSD or Regular Hard Drive
Graphics Card : Based on Nvidia (GeForce), medium range graphics card will be ok
Display/Monitor : 24" or more (minimum resolution 1920 x 1080)
Printer : EPSON L800 (A4) or L1800 (A3)
Others : DVD drive for software installation & backup, Mouse with three buttons
and scroll wheel, keyboard, Wacom Tablets for Jacquard drawing

Price:
ArahWeave JacquardPro Edition: 12,000 EUR (per license)

Textronic
1.7. Future Trend.

You might also like