KEMBAR78
Data Flow File | PDF | Login | Software
0% found this document useful (0 votes)
42 views2 pages

Data Flow File

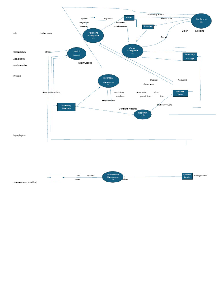
The document outlines a system for managing inventory, including features for order management, payment records, and user account management. It highlights functionalities such as uploading data, generating reports, and managing alerts and notifications. The system also includes user access controls and inventory analysis capabilities.

Uploaded by

ishasharma8766
Copyright
© © All Rights Reserved
We take content rights seriously. If you suspect this is your content, claim it here.
Available Formats
Download as DOCX, PDF, TXT or read online on Scribd
0% found this document useful (0 votes)
42 views2 pages

Data Flow File

The document outlines a system for managing inventory, including features for order management, payment records, and user account management. It highlights functionalities such as uploading data, generating reports, and managing alerts and notifications. The system also includes user access controls and inventory analysis capabilities.

Uploaded by

ishasharma8766
Copyright
© © All Rights Reserved
We take content rights seriously. If you suspect this is your content, claim it here.
Available Formats
Download as DOCX, PDF, TXT or read online on Scribd
You are on page 1/ 2

Inventory Alerts

Upload Payment Buyer Alerts note Notificatio


Payment Payment ns

Records Confirmation Supplier


s
Order Shipping
info Order alerts Payment
Manageme
nt Detail

Order
Login/ Manageme
Upload data Order
nt
Logout Inventory

Add/delete/ Manage

Login/Logout
Update order

Invoice
Inventory
Invoice Requests
Manageme
nt Generated

Access User Data Inventory Access & Give Finance


Team
Analysis Upload data data
Requirement
Inventory Data
Inventory
Analysis Generate Reports

Reportin
g&
Analysis

login/logout
User Upload User Profile System
Account Management
Manageme Admin
Data Access
nt user data
(manage user profiles)

You might also like