KEMBAR78
Documentions | PDF | Use Case | Feasibility Study
0% found this document useful (0 votes)
12 views29 pages

Documentions

The document outlines a project for developing a web-based hotel reservation system for Adugna Hotel, aimed at improving efficiency and customer service by transitioning from a manual to an automated system. The project includes a detailed methodology, objectives, and the tools used for development, emphasizing the need for secure and organized data management. It also highlights the challenges faced by the current manual system, such as time wastage and data redundancy, and proposes specific solutions to address these issues.

Uploaded by

Chanyalew 21
Copyright
© © All Rights Reserved
We take content rights seriously. If you suspect this is your content, claim it here.
Available Formats
Download as DOC, PDF, TXT or read online on Scribd
0% found this document useful (0 votes)
12 views29 pages

Documentions

The document outlines a project for developing a web-based hotel reservation system for Adugna Hotel, aimed at improving efficiency and customer service by transitioning from a manual to an automated system. The project includes a detailed methodology, objectives, and the tools used for development, emphasizing the need for secure and organized data management. It also highlights the challenges faced by the current manual system, such as time wastage and data redundancy, and proposes specific solutions to address these issues.

Uploaded by

Chanyalew 21
Copyright
© © All Rights Reserved
We take content rights seriously. If you suspect this is your content, claim it here.
Available Formats
Download as DOC, PDF, TXT or read online on Scribd
You are on page 1/ 29

TIBEBE BESU COLLEGE

DEPARTMENT OF COMPUTER SCIENCE

TITLE : WEB BASED HOTEL RESERVATION SYSTEM FOR ADUGNA HOTEL

INDUSTRIAL PROJECT

A PROJECT SUBMITTED TO TIBEBE BESU COLLEGE

NAME OF STUDENTS ID

1.DAGNINET FENTAHUN…………………....

2.BELAY KASSAHUN…….…………..........…0011/13

3.BETELIHEM DESALENG ... .……………

4.ADDISE GETANEH …………………...........002/13


5.MEKIDES TENESA ....……………………..

6.HIRUT FENTAHUN .........................

7.TIGIST ASIRESAHGN ......................

Project Advisor: Mr.

//

DANIGLA, ETHIOPIA

Declaration

This is to declare that the project is done with 4Th year computer science department under title of
web based adugna hotel reservation system.

Project advisor: signature Date

Mr. _____ _____ __________ __________

Project examiner Signature Date

1 _______ ________ ________

2______ _______ ________

3 ______ _______ _______

Group Member Signature Date

1.DAGNINET FENTAHUN ___________ _____

2.BELAY KASSAHUN ____________ _____

3.BETELIHEM DESALEGN ____________ _____

4.ADDISE GETANEH ____________ _____

5.MEKIDES TENESA ___________ _____

6.HIRUT FENTAHUN __________ _____


7.TIGIST ASIRESAHGN ___________ _____

Acknowledgement

First of all, the project team would like to greatly thank God, who gave us the power to understand and
to better analyzed the system. Secondly, Advisor Mr. who gave a sounding advice to help us
guide this project in the right direction, in which he enforce us to have a massive knowledge about the
project to easily familiarize with the concept of project development. Thirdly, we would like to thank for
all Adugna hotel office employees who gives the necessary information for our project.Lastly, we would
like to thanks to all our friends and classmates they help us share information throughout this
project.and we want to extend our thanks to our parents for their encouragement, motivation and
support throughout our study.
List of Tables

Table1 system development tools

Table 2 cost for hardware materials

Table 3 cost for software materials

Table 4 cost for transport materials

Table 5 cost for communication materials

Table 6 time schedule


List of figures

Figure 1 system architecture diagram


Abstract

One of the remarkable and much known products of technology advancement is the conversion of
manually-operated systems into automated systems. Hotel reservation is popular with people from all
walks of life. Typically employees and any people that are moving temporarily will share hotel
reservation. Almost all of Adugna hotel employees suffer from house renting even if they leave with
their relatives until they find a room that was really difficult to do practically. That's why we are
developing this system today. The main objective of this study is to develop and design a web based
hotel reservation system for Adugna hotel. Which used to manage all aspects of work, to manage
efficiently, cost effectively and transparently. We use object oriented system development methodology
(OOSD) for designing. OOSD in modern software engineering is best conducted in an iterative and
incremental way. Iteration by iteration, the outputs of OOAD activities, analysis models for OOA and
design models for OOD respectively, will be refined and evolve continuously driven by key factors like
risks and business value so in this project we use OOSD due to the above task as well as easier to use in
our skill and not as much cost.
List of Acronym’s

OOA………………..object oriented analysis

OOAD……………..object oriented analysis and design

OOD……………….object oriented design

OOSAD……………..object oriented system analysis and design

OOSD………………. object oriented system development


Chapter One

1. Introduction

Due to this the numerous benefits nowadays computers are involved in every sector of life, in wide
range of applications. And even in some area mankind has been dependent on a computers.One of the
remarkable and much known products of technology advancement is the conversion of manually-
operated system into automated system. Automation produces a great impact in the lives of mankind,
particularly in the field of industry, business, medicine, technology and education.Reserving a hotel is
popular with peoples from all walks of life. Typically employees and any people that are moving
temporarily will share house renting. Basically we are initiated to develop this system because all most
all of people get suffer about hotel reserving even they leave with their relatives until they find house
that was really difficult to do practically that’s why we are developing this system today.

The main purpose of this project is to develop and implement a web based application “online hotel
reservation system “in order to implement web based hotel property system to help reservation to
provide reliable services. These systems tend to us to find possible solution about the problem it helps
user to access the system easily [1].

1.1 Background of the organization


Adugna hotel is a decent hotel for Danigla. The hotel is found in the northern west parts of Addis Abeba
Ethiopia. Which is 470 km far from Addis Ababa Ethiopia and 100km far from Bihar Dar.it was
established in 2003 E.C.it has 2 kings size,2 double size and 22 single size totally 26 deluxe bed rooms.all
rooms have 34 channel satellite TV,cool and hot shower and fridge.they also give 24 hours room service
laundry service and secured parking area.their bar,adugna cafe, Adugna restaurant are open 24 hours
and conference hall a capacity accommodate over 300 person.free wireless broadband internet is also
available at the hotel.

1.2 Background of the study

Currently the office work’s manually. The office register customer’s on the paper. Since it is paper based
or manual based it leads to different problems. One of the problems that are caused by this manual
based system is that loss of the file and time. This implies that the information is simply put on paper
without any recovery mechanism. Since this papers are easily movable by peoples, other people may
intentionally or unintentionally loss the file. The main problem is that there is no any modern tool to
search and find hotels for reserving as well as showing the location of hotels for customers. Due to this
Reason new customers may face different difficulties. Among those difficulties customers may lose
money for brokers. Brokers may also give incorrect information about the hotel.

Moreover data is not secure from accident or damage as well as it is not well organized because of this
the efficiency of the working system is not good and as the amount of the customer increase the waiting
time of the customer will be increase also the customers do not get better service as they need, then
they may lose their time until they register.The office requires significant volume of paper work to
manage the habits for those above-mentioned activities of the institution. It is time taking and even
boring for the staff or office to analyze and produce various types of reports for the institution
customers who need to know their service status.

The existing hotel reservation system in Adugna hotel currently uses the traditional way of searching of
hotel.Once a customer finds a vacant room after a long journey, they can call the reservation of the
hotel by the contact information tagged to the hotel. And if they can reach at an agreement, mutual
third party is mandatory for them to sign an agreement contact that deals about price and different
conditions.

1.3 Statement of the problem

As the number of hotel industry in Danigla and throughout the country increase,hotels have to redefine
themselves to be competitve. therefore to reservation or finding room in this hotel is taken as a
problem. The other problem is increasing the number of people come to Danigla city day to day for
different reasons and they want to reservation a room. And also Adugna hotel development offices
(AHDO) register customers on the paper. This paper based or manual based system leads to different
problems Moreover data is not secure from accident or damage as well as it is not well organized
because of this the efficiency of the working system is not good and as the amount of the customer
increase the waiting time of the customer will beincrease also the customers do not get better service as
they need, then they may lose their time until they register.
Generally the main and observed problems are:-

 Man power wastage:-reservation lose their energy by finding room on foot from place to place even
they cannot get room because most of rooms are reserved and they cannot know where they can get
free room exactly.

 Wastage of time:-reserved lose their time by searching rooms in different places. This is difficult for
new customers because they may miss their work time. The office employees loss their time to register
each customer.

 Wastage of money:-reserved waste their money for coordinators payment and for taxi in order to go
the hotel.

 Coordinators or brokers false information:-coordinators give uncertain information for reserve when
the reserves will find the house with coordinators since the reserve did not get the hotel as he/she
expect.

 Data Redundancy: -There is redundancy in reserving new rooms. Coordinators or brokers may take
payment from different peoples and they will give the rooms for the one who gives more money for
them this leads to conflict among them.

 Difficult reporting mechanism:-It is difficult to generate report about customers and

the number of room's which is reserved.

 Files are not secure:-There is no authentication mechanism to secure the files. Therefore files are
easily accessible by any one.

1.4 Objective of the project

1.4.1 General objective of the system

The general objective of the system is to develop and design a web based hotel reservation system in
adugna.

1.4.2 Specific objective of the system

To achieve general objective of the system we used the following specific objectives.

 To gather required information for proposed system by using interview, observation, and document
analysis.

 To Analyze the gathered information using (software requirement specification )SRS document

 To Compare and contrast the proposed system with existing system


 To Design a new proposed system to solve the existing problem.

 To Specify functional and non-functional requirements of the proposed System

 To Design the proposed system using UML diagram.

 To Design a user interface for the proposed system

 To Design a database for the proposed system

 To Design implementation for the proposed system

 To Test the proposed system

1.5 Limitation of the project

Due to several reason, the other services like food and menu arrangement, employee and customer
management system, finance system,payment system, and other routine activities are not the included
in this project.

1.6 Methodology

A methodology provides guidelines for every facet of the system development life cycle. Some
methodologies contain massive written documentation that defines everything the developers may
need to produce at any point in the project.

To develop this project use OOSAD (object oriented system analysis and design), because we will use
object oriented programming language concepts like inheritance so using OOSAD is better.

1.6.1 Data collection methodology

We use two data collection methods to collect the data need for the team project those are:

 Primary data collection method and

 Secondary data collection methods

Primary data collection

When the data are collected directly by the researcher for the first time is called as Primary Data. It is
original in nature and is specific to a research problem under study.

 Observation: - It is fact finding technique where the system analyst either participates in or watches a
person performs activities to learn about the system. It gives us better measurement than the
authorized personnel and we will be able to see exactly what is being done, it is expensive and highly
reliable. By observing the existing problem we are gathering the data. Also we have referred other
senior projects.

 Interview:-It is fact finding technique where by the system analyst collects information from individual
face to face interaction. It gives as an opportunity to motivate the interviewee to respond freely and
openly and it allows us to prove for more feedback from the interview. In addition we believe that we
adapt reward questions for each individual. Having an interview making questionnaires and observing in
the around problems. Also we collected raw data or documents which are useful for the project should
be implemented.

Secondary data collection

When the data are collected by someone else for a purpose other than the researcher’s current project
and has already undergone the statistical analysis is called as Secondary Data.

 Document analysis: the project team tries to discover written documents about the organizational
areas relevant to the project.

1.6.2 System development approach

In this project, we would use object oriented system development methodology (OOSD) for

designing. OOSD in modern software engineering is best conducted in an iterative and

incremental way. Iteration by iteration, the outputs of OOAD activities, analysis models for OOA and
design models for OOD respectively, will be refined and evolve continuously driven by key factors like
risks and business value so in this project we use OOSD due to the above task as well as easier to use in
our skill and not as much cost.

1.7 System development tools

Programming Language is a formal computer language designed to communicate instructions to a


machine, particularly a computer [3].

The programming language we will use:-

 PHP: we will use PHP to write the code for implementation

 Html: we will use html to display the web page.

 CSS: we will use CSS for the formatting of the system.

 Java Script: we will use java script for animation purpose and to display prompt boxes.

Database

MySQL:-MySQL provides an implementation of a database very well suited for small to medium web
pages. The database is free and open source with a commercial license available.
Generally system development tools are summarized in the form of table as follows

Activity Tools or program

Documentation MS word 2007/10

Design Edrawmax

Editing Paint

Client side server JavaScript

Database server MYSQL server

Interface HTML

Presentation PowerPoint

Web server Wamp server

Implementation HTML,php,notepad,css,JavaScript

Table1 system development tools

1.8 Scope of the project

The scope of the project can be described as the overall features of what the new system is capable of
doing. This system has different features which make things easier for the office.

Generally our propose system will support the following features.

 Show the number of available rooms.


 Reserving rooms.
 Create reservation record.
 Confirm reservation record.
 Update reservation record.
 Cancel reservation record.
 Search reservation record.
 Testing

1.9 Alternative solution of the system

The alternative solutions to solve the problems of the organization are:

1. Desktop application

2. Mobile Application
3. Web based system

1.10 Feasibility study

A feasibility study is an analysis used in measuring the ability and likelihood to complete a project
successfully including all relevant factors. It must account for factors that affect it such as economic,
technological, legal and scheduling factors. Project managers use feasibility studies to determine
potential positive and negative outcomes of a project before investing a considerable amount of time
and money into it. It is the measure of evaluation and analysis of the project’s potential for success. It is
based on extensive investigation and research to support the process of decision making. Feasibility
study is a test of a system proposal according to its workability, impact on the organization, ability to
meet user needs and effective use of resources [5].

1.10.1 Operational feasibility

Operational feasibility assesses the extent to which the required software performs a series of steps to
solve business problems and user requirements. This feasibility is dependent on human resources
(software development team) and involves visualizing whether the software will operate after it is
developed and be operative once it is installed. It determines how the system satisfies the organizations
need and it also offers a secure, accurate and efficient system to the organization. The system in which
we will have developed is also compatible with all operating systems.

Web applications are more reminiscent of the original mainframe applications, or the later client-server
model that were common for early desktop business applications. The useaccesses the application using
the web browser (in effect a stand-in for a client), and works with resources available over the internet,
including storage and CPU processing power.

1.10.2 Economic feasibility

The purpose of economic feasibility assessment is to determine the positive economic benefits to the
organization that the proposed system provides. It includes quantification and Identification of all the
benefits expected. This assessment typically involves a cost/benefits analysis.

Hotel reservation site is available to anybody and anywhere. So the system is more functional in
reducing costs from both users and the owner.

Some benefits the system provides are:-

 Small response time And many services

 Easy and fast file management.

 Reduce cost for manual data management(Reduced expenses)

 Easy update & retrieval on stored records

1.10.3 Technical feasibility


The technical feasibility is primarily concerned with ascertaining whether the needed technology exists
to accomplish things as have been suggested. Technical feasibility assesses the current resources (such
as hardware and software) and technology, which are required to accomplish user requirements in the
software within the allocated time and budget. For this, the software development team ascertains
whether the current resources and technology can be upgraded or added in the software to accomplish
specific user requirements.

The proposed system is technically feasible as:

 This project is practically applicable within current technology.

 The software used to implement the system is well understood by the group members.

We have technical knowledge about:

 PHP is used as an interface with WAMP.

 Notepad/Notepad++ to write and edit the code.

 MYSQL to build the database for storing the data.

 Unified Modeling Language (UML) model to do analyzing and designing in a good manner.

 The technical requirement for house system services in order to do their operation by the new
computerized system is training on the new system to know how it operates and how to use the
computerized system.

Technical feasibility assessment is focused on gaining and understanding of the present technical
resources of the organization and their applicability to the expected needs of the proposed system. For
instance we evaluate hardware and software resources to meet our needs for project in a good manner,
thus our system is technically feasible.

1.10.4 Organizational feasibility

The proposed system is legally feasible since it does not violate or contradict any law, regulation,
custom, value of Ethiopian constitution and Ethiopian statistical agency.

1.11 Proposed solution of the system

Our team investigates the alternative solutions that can solve the problem and after detail investigation,
we select web based system for the new system because of the following reasons:

 It meets our knowledge qualification.

 It meets our specification.

 It is easy to use.
1.12 Significance of the project

After implementing the project our proposed system provides many advantages for customers,

employees as well as administrator.

The main significance of the project includes:

 Very fast and accurate.


 No need of extra manual effort.
 No fever of data loss.
 Just need a little knowledge to operate the system of reservation.
 At least very easy to find the hotel reservation system.
 Easy to update reservation.
 Easy to add to the customer reservation of system.
 Easy to upgrade reservation Status.
 Easy to search reservation system checking and checkout record,add,modify will the system.
 Easy and simple to show available rooms.
 Minimizes money, time, and other unnecessary wastages.
 The system is more secured than existing one so files cannot be lost easily
 It increases performance of the system.
 Save time, money, and other related things.
 Motivate the people to use online system
 Provide knowledge and internet service for the people
 Easy and manageable report

1.13 Beneficiary of the project

The target beneficiary groups from this project are:-

Customers: - This system prevent customers from extra expense and they can get the service
everywhere at any time.

Organization and owners: - the organization and owners can reserve the rooms within a short period
of time.

Developers:-We are also beneficiary from the system because we are going to know detail
information about the existence system and also we are going to gain knowledge of how to develop
new system.

Other people:-Other people may also benefited by referring the document of our project to retrieve
information related to rooms.

1.14Hardware and software tools

1.14.1 Hardware tools


The hardware tools needed to complete the proposed system are:

 Flash Disk -To store and transfer files.

 Computer to develop our system we use a laptop which has the following properties.

 Windows 7 or 10 OS

 The capacity of RAM is 4GB

 The capacity of Hard disk is 464 GB or 1TB

 Pen- to write short notes

 Printer –to print documents

1.14.2 Software tools

In order to achieve our objectives successfully we are using various software tools

depending on their purpose. For example:-

 Microsoft Office Word 2013:- to write proposal and documentation part of the project

 Edraw Max:-for drawing UML software diagrams.

 Browser:-like chrome, Firefox, opera will be used for searching information for designing and
developing.

 MicrosoftPowerPoint2007/2013:-will be used to prepare presentation of this project


documentation.

 MYSQL server: -for developing the database

 WAMP Server- used to run server side scripting language of the project.

 Microsoft office Visio 2007:-used to design the schedules of this project.

1.15Cost/budget estimation

1.15.1 Hardware cos

No Item Quantity Unit price Totally price

1 Pen

2 Paper

3 Paper print
4 Pc

5 Flash

Totally

Table 2 cost for hardware materials

1.15.2 Software cost

No Item Unit price

1 MS word2007/10

2 MS PowerPoint2010/13

3 WAMP server

4 MS office visio2007

5 Edraw max

6 Browser

Table 3 cost for software materials

1.15.3 Transport cost

No Item Unit price

1 Taxi

Table 4 cost for transport materials

1.15.4 Communication cost

No Item Unit price

1 Telephone calling

2 Connection

Table 5 cost for communication materials


1.16 Time schedule

This refers the tasks that will be performed in the scheduled time. Based on the time we have, each
task of our project will be proceeding based on the following time line.

Id Task name Start day Finished day Duration 2024

Sep Oct Nov

1 Title submission Sep 21 Oct 7 15 days

2 Information gathering Oct 9 Nov 10 31 days

3 System analysis

4 System design

5 Implementation

6 Testing

Table 6 time schedule


Chapter Two

2. System analysis

2.1 Introduction

In this chapter, requirements of the software system are define through human natural Language and
use case. The document is provided in order to ensure that the software we will be produce consistent
with the need of the system’s user. Detailing System Requirements is the initial step of constructing the
whole software system. It is a Description of the project requirements that we have been gather and
analyze. The goal of this document is to gather and analyze and give an in-depth insight of the system by
Defining the current system problem statement in detail.

During this phase, the analysis and system modeling must become full aware of functional
requirements, nonfunctional requirement of the proposed system, boundaries of the system using use
case description, Use-case diagram, showing the behavior of the system and the communication among
objects using sequence diagram and describing the structure of the system using class diagram.

The aim of this document is to gather and analyze and give an Interactive system by defining the current
system problem statement in detail.

2.2 Description of the existing system

The existing Adugna hotel currently uses the traditional way for every activity. There is no online
reservation system for customers.they are registering their customers when they come to their hotel
only.this manual system gives us very less security for saving data and some data may be lost of
reservation. The system is giving only less memory usage for the users. Since it is manual based the
existing system has faced many problems. Among Those problems which includes poor performance,
prone to error and poor productivity are listed out. The other problem is that data management related
problems this implies the data is not easily accessible, not well organized, not secure from damage and
the data is stored redundantly in the form of multiple copies of files. Since it is manual based the system
is not efficient, do not give better quality service as customers need. Due to this reason customers do
not satisfy with the service. As customer increase the waiting time of customer to register is
increase.This system changes the manual system to web based hotel reservation system.

2.3 Overview of the new system


Hotel reservation system is design to provide fast and easy way of controlling all the activities of rooms
reserving. It is also use to communicate with customer’s using the web, keep the data for the longest
time with in the database.

Our proposed system provides an easy way for customer’s to check available room’s for reserving. And
also the system allows managing all hotel related files. This includes posting, deleting and updating
rooms .The system also provides an easy way for admin and private owner to see customer’s request on
the web and sending their response to the customer.

Our proposed system is better from the existing system because of the following Advantages.

 Customers easily get information about the room

 Customers easily reserved without loss of money, time and energy

 Renter can reserve his house with in short period of time

 Customers file store permanently and also securely

 The admin can report the room information easily

 Will improve access ability of customer data.

 Maintain quality data.

2.4 Input and outputs of the system


2.5 Requirement analysis of the new system

The purpose of requirement is used to prepare requirement specification before starting the actual
design. This enables the designer to have a clear idea about the structure and content of the
information system.

2.5.1 Functional requirement

Functional requirements that are statements of services the system should provide how the system
should react to particular inputs and how the system should behave in particular situations. It specifies
the software functionality that the developers must build into the product to enable users to accomplish
their tasks.

The main functional requirements of this system are:-

REQ1፦The system record reservations.

REQ2፦. The system record the room.

REQ3፦ The system record the expected check-in date.

REQ4፦The system record the expected check-out date.

REQ5፦The system check-in customers.

REQ6፦ The system allows reservation to be modified without having to reenter all the customer
information.

REQ7፦The system check-out customers.


REQ8፦The system show available rooms.

REQ9፦The system modified room information.

REQ10፦The system cancels reservations.

2.5.2 Nonfunctional requirement

Non-functional requirements are requirement, which are not very basic or essential for the system, but
it can support and give more quality for the system. The non-functional requirement of the system deals
with how well the system provides service to the user. They are also called technical requirements. It
concerns to the technical aspects that your system must fulfill, such as performance-related issues,
reliability issues, and availability issues.

The new system had the following Non-functional requirements.

 Performance: The system should have fast response times and be able to handle a high volume
of users and transactions.

 Scalability: The system should be able to scale up or down to accommodate changes in demand.

 Reliability: The system should be reliable and available 24/7 to ensure that users can make
reservations at any time.

 Security: The system should have robust security measures in place to protect user data and
prevent unauthorized access.

 Usability: The system should be easy to use and navigate for both users and hotel staff.

 Maintainability: The system should be easy to maintain and update to ensure that it remains
functional and secure.

 Compatibility: The system should be compatible with different devices and platforms to ensure
that users can access it from anywhere.

 Accessibility: The system should be accessible to users with disabilities and provide equal access
to all users.

 Support: The system should have a support team available to assist users with any issues or
concerns.

 Compliance: The system should comply with all relevant laws and regulations, such as data
privacy laws and payment card industry standards.

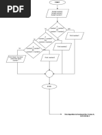
2.7 system architecture diagram

The system is expect to replace the existing manual system by online house rental system, which is the
software architecture used for the system is Repository architecture because subsystems access and
modify data from a single data structure which is called the central repository. This architecture allows
different user of the system access the data from center database server. The central repository of the
proposed system is database server which is every data related with the system is stored.
Figure 1 system architecture diagram [5]

2.8 system use case diagram

In the Unified Modeling Language (UML), a use case diagram can summarize the details of your system's
users (also known as actors) and their interactions with the system. To build one, you'll use a set of
specialized symbols and connectors. Use Case represents a discrete unit of interaction between a user
and the system [5] .Actors: An actor represents a type of users of the system that the system interacts
with.

An actor is a user of the system playing a particular role.

Use cases: A use case describes the sequence of events of some types of users, called Actors, using some
part of the system functionality to complete a process.

Actor Identification

An actor initiates a use case and receives something of value from the use case. Actors are always
external to the system being modeled i.e. they are not parts of the system.

We identified the following actors.

 Employee /Receptionist

 Customer

 Administrator/Manager

 System administration

A use case diagram contains four components.

 Boundary

 Actors

 Use cases

 The relationships

You might also like