KEMBAR78
DBMS Bcom Unit-2 | PDF | Databases | Data Model
0% found this document useful (0 votes)
44 views16 pages

DBMS Bcom Unit-2

The document discusses the evolution from traditional file systems to database management systems (DBMS), highlighting the limitations of file processing systems such as data redundancy, inconsistency, and limited data sharing. It outlines the advantages of DBMS, including reduced redundancy, improved data quality, and enhanced data accessibility, while also noting some disadvantages like high initial costs and potential design issues. Additionally, it describes various data models used in databases, including flat file, hierarchical, network, relational, and object-oriented models.
Copyright
© © All Rights Reserved
We take content rights seriously. If you suspect this is your content, claim it here.
Available Formats
Download as DOCX, PDF, TXT or read online on Scribd
0% found this document useful (0 votes)
44 views16 pages

DBMS Bcom Unit-2

The document discusses the evolution from traditional file systems to database management systems (DBMS), highlighting the limitations of file processing systems such as data redundancy, inconsistency, and limited data sharing. It outlines the advantages of DBMS, including reduced redundancy, improved data quality, and enhanced data accessibility, while also noting some disadvantages like high initial costs and potential design issues. Additionally, it describes various data models used in databases, including flat file, hierarchical, network, relational, and object-oriented models.
Copyright
© © All Rights Reserved
We take content rights seriously. If you suspect this is your content, claim it here.
Available Formats
Download as DOCX, PDF, TXT or read online on Scribd
You are on page 1/ 16

UNIT-II

Historical Roots of File and File System


In olden days records are maintained in traditional file systems. File system
means organization of files.
File is a collection (or) group of records. A record is collection of fields.
Where the field contains the real data. For ex: Student file, Where we maintain all
students record consisting of Roll No, name, group, marks, average.
In the olden days the file system maintains all the files in flat manner (flat
files/text-files). The flat file permits to search any record in sequential access only. It
was cumbersome and slow. To overcome the slowness they have gone for Index file
system which was faster in accessing in random manner. But it occupies extra
memory to maintain Index table.
In general in the file system all the data has to be stored in the corresponding
folders (or) directories. For ex: In a college we can maintain admission details of
students. Suppose the director wants to know today’s admission status group wise in
that case the file manager (or) clerk has to open each folder to answer the director’s
question. That’s why it is time consuming, memory consuming, may be error prone.
To over come this, the data base system has evolved. Which uses the 4GL
language i.e. SQL. Which allows answering any query?
The DBMS maintains all the records in the form of tables by means of rows
and columns. But in DBMS before storing the data the schema has to be created with
the help of DDL.
File system:
Assume maintaining the first year student’s data using file systems.
BBA B.Sc B.Com BA

Folder name
Roll No, name, fees Roll No, name, fees
Every folder contains all the relevant fields which occupy extra memory, calculation
is slow. Constraints cannot be imposed in File systems DBMS.

Roll No Name Branch Fees


60012 Gopal B.Sc 20000
60013 Sainath B.Com 19000
60014 Surekha B.Sc 20000
60015 Ramya BBA 30000
In DBMS all the students information will be available in a centralized place
i.e. table. So it is easy to retrieve any data using query.
Constraints can be imposed in DBMS. [Primary key]. Data redundancy can be
removed easily.

DBMS Page 1
File processing system
File processing systems at Pine Valley Furniture Company
Pine Valley Furniture Company manufactures high-quality all-wood
furniture and distributes it to retail stores nationwide. Among the firm’s several
product lines are computer desks, entertainment centers, dinette sets, bookcases, and
wall units. Customers submit orders to Pine Valley furniture by any of several means
i.e., telephone, mail, fax (or) electronic forms via the Internet.
Early computer applications at Pine Valley furniture used the traditional
file processing approach.
Three of the computer applications based on the file processing approach
are shown in below figure. The systems illustrated are order filling, Invoicing and
payroll. The figure also shows the major data files associated with each application.
For example the order filling system has three files; customer master, inventory
master and backorder.
Disadvantages of file processing systems: Several disadvantages are associated with
conventional file processing systems. These disadvantages are
1. Program Data dependency: File descriptions are stored within each
application program that accesses a given file. For example, in the Invoicing
system in the above figure program A accesses both the Inventory pricing file
and the customer master file. Therefore, this program contains a detailed file
description for both of these files. As a consequence any change to a file
structure requires changes to the file description for all programs that the file.

Figure:
Orders Department Accounting Payroll
Department Department
Progra Progra Progra Progra Progra Progra Progra
mA mB mC mA mB mA mB

Order Filling Invoicing Payroll


System System System

Customer Inventory Back Inventory Customer Employee


Master Master Order Pricing Master Master
File File File File File File

DBMS Page 2
2. Duplication of Data: Since applications are often developed independently in file
processing systems unplanned duplicate data files are rule rather than the exception.
For example in the above figure the order filling system contains an Inventory pricing
file, while the Invoicing system contains an Inventory pricing file. These files
undoubtedly both contain data describing Pine Valley Furniture company’s products.
Such as product description, unit price and quantity on hand. This duplication
wasteful since it requires additional storage space and increased effort to keep all files
up to date. Unfortunately, duplicate data files often result in loss of data integrity.
3. Limited data sharing: With the traditional file processing approach, each
application has its own private files and users have little opportunity to share data
outside their own applications. Notice in the above figure. For example, that user in
the accounting department has access to the Invoicing system and its files, but they
probably do not have access to the order filling system (or) the payroll system and
their files. It is often frustrating to managers to find that a requested report will
require a major programming effort to obtain data from several incompatible files in
separate systems.
4. Lengthy Development Times: With traditional file processing systems, there is
little opportunity to leverage previous development efforts. Each new application
requires that the developer essentially start from scratch by designing new file formats
and descriptions and then writing the file access logic for each new program. The
lengthy development times required are often inconsistent with today’s fast paced
business environment.
5. Excessive Program Maintenance: The preceding factors all combine to create a
heavy program maintenance load in organizations that rely on traditional file
processing systems. In fact, as much as 80 percent of the total information systems
development budget may be devoted to program maintenance in such organizations.
This of course leaves little opportunity for developing new applications.

Advantages and disadvantages of DBMS :


In a typical file-processing system, records are stored in various files. A
number of different application programs are written to extract records from and add
records to the appropriate files. File-processing system has a number of major
disadvantages, such as data redundancy, data inconsistency, unsharable data,
unstandardized data, insecure data, incorrect data etc.
Database management system answers all these problems as it provides a
centralized control over data. The advantages of DBMS are as follows:

1. Reduces the data redundancy to a large extent.


Data redundancy means duplication of data. Non-database systems maintain
separate copy of data for each application. The database systems do not maintain
separate copies of the same data. Rather, all the data are kept at one place and all the
applications that require data refer to the centrally maintained database.
2. Databases can control data inconsistency to a large extent
When the redundancy is not controlled, there may be occasions on which the
two entries about the same data do not agree. At such times, database is said to be
inconsistent. Obviously, an inconsistent database will provide incorrect or conflicting
information.

DBMS Page 3
3. Databases facilitate sharing of data
Sharing of data means that individual pieces of data in the database may be
shared among several different users, in the sense that each of those users may have
access to the same piece of data and each of them may use it for different purposes.
4. Databases enforce standards
The database management system can ensure that all the data follow the
applicable standards. There may be certain standards laid by the company or
organization using the database. Similarly, there may be national or international
standards.
5. Databases can ensure data security
A database management system ensures data security and privacy by ensuring
that the only means of access to the database is through the proper channel and also
by carrying out authorization checks whenever access to sensitive data is attempted.
6. Program-Data Independence
The separation of data description (metadata) from the application programs
that use the data is called data independence. With the database approach, data
descriptions are stored in a central location called the repository.
7. Increased Productivity of Application Development
A major advantage of the database approach is that it greatly reduces the cost
and time for developing new business applications.
8. Improved Data Quality
The database approach provides a number of tools and processes to improve
data quality.
9. Improved Data Accessibility and Responsiveness
With a relational database, end users without programming experience can
often retrieve and display data, even when it crosses traditional departmental
boundaries.
Disadvantages of DBMS
In spite of the advantages of using a DBMS, there are a few situations in
which such a system may involve unnecessary overhead costs that would not be
incurred in traditional file processing. The overhead costs of using a DBMS are due
to the following.
 High initial investment in hardware, software and training.
 The generality that a DBMS provides for defining and processing data.
 Overhead for providing security, concurrency control, recover, and integrity
functions.
 Additional problems may arise if the database designers and DBA do not
properly design the database or if the database systems applications are not
implemented properly.

Functions of the DBMS:


A DBMS performs several functions that guarantee the integrity and consistency
of the data in the database. Most of those functions are transparent to end users, and
most can be achieved only through the use of a DBMS.
1. Data dictionary management:- The DBMS stores definitions of the data elements
and their relationships (metadata) in a data dictionary. In turn, all programs that
access the data in the databases work through the relationship, thus relieving you from

DBMS Page 4
having to code such complex relationships in each program. In other words, the
DBMS provides data abstraction and it removes structural and data dependency from
the system.
2. Data storage management: The DBMS creates and manages the complex
structures required for data storage, thus relieving you from the difficult task of
defining and programming the physical data characteristics. Data storage management
is also important for database performance tuning. Performance tuning relates to the
activities that make the database perform more efficiently in terms of storage and
access speed.
3. Data transformation and presentation: The DBMS transforms entered data to
conform to required data structures. The DBMS relieves you of the chore of making a
distinction between the logical data format and the physical data format. That is, the
DBMS formats the physically retrieved data to make it conform to the user’s logical
expectations.
4. Security management: The DBMS creates a security system that enforces user
security and data privacy. Security rules determine which users can access the
database, which data items each user can access, and which data operations the user
can perform.
5. Multiuser access control: To provide data integrity and data consistency, the
DBMS uses sophisticated algorithms to ensure that multiple users can access the
database concurrently without compromising the integrity of the database.
6. Backup and recovery management: The DBMS provides backup and data
recovery to ensure data safety and integrity. Current DBMS systems provide special
utilities that allow the DBA to perform routine and special backup and restore
procedures. Recovery management deals with the recovery of the database after a
failure, such as a bad sector in the disk or a power failure.
7. Data integrity management: The DBMS promotes and enforces integrity rules,
thus minimizing data redundancy and maximizing data consistency. The data
relationships stored in the data dictionary are used to enforce data integrity. Ensuring
data integrity is especially important in transaction-oriented database systems.
8. Database access languages and application programming interfaces: The
DBMS provides data access through a query language. A query language is a
nonprocedural language-one that lets the user specify what must be done without
having to specify how it is to be done.
9. Database communication interfaces: Current-generation DBMSs accept end-user
requests via multiple, different network environments. For example, the DBMS might
provide access to the database via the Internet through the use of Web browsers such
as Mozilla Firefox or Microsoft Internet Explorer.

Data models:
Data model: A Model is an abstraction of a more complex real-world object
or event. A data model is the relatively simple representation, usually graphical of
complex real world data structures. The data model’s main function is to help us
understand the complexities of the real world environment.
Within the database environment, a data model represents data structures and
their characteristics, relations, constraints, and transformations. Good database design
uses an appropriate data model as its foundation.

DBMS Page 5
A data model provides a blueprint of the data that is required for a functional
system.
Types of database models.
Data modeling or database modeling is a technique that records the inventory,
shape, size, contents and rules of data elements used in the scope of business process.
The business process scope may be as large as a multidiscipline global corporation,
or as small as the receiving of dock. Simply we can define data model as modeling of
data for an organization.
Types of Database models:
1. Flat file database model
2. Hierarchical database model
3. Network database model
4. Relational database model
5. The E-R model.
6. Object oriented model
7. Object relational Database model

Flat file database model:


A flat file database consists of one or more readable files, normally stored in a
text format. Information in these files is stored as fields, the fields having either a
constant length or a variable length
Every flat file database system is different because companies store different
data and companies have different needs.

Hierarchical database model:

The architecture of a hierarchical model is based on the concept of


parent/child relationships. To overcome the problems flat file model it is developed.
It a hierarchical database, a root table, or parent table, resides at the top of the
structure, which points to child tables containing related data. The structure of
hierarchical database model appears are an inverted tree.

Publishers

Authors Book Store

Titles Inventory Orders

DBMS Page 6
Network Database model:
Improvements were made to the hierarchical model in order to derive the
network model. One of the model main advantages of the network model is the
capability of a parent to share relationships with child. This means that a child table
can have multiple parent cables. Additionally, a user can access data by starting with
any cable in the structure, navigating either up or down in the tree. The user is not
required to access a root table first to get to child tables.

Publishers

Authors Book

Titles Inventory Orders

The Relational Database Model


The relational model was introduced in 1970 by E.F.Codd in his landmark
paper ”A Relational Model of Data for Large shared Databanks”. The relational
model represented a major breakthrough for both users and designers. To use an
analogy, the relational model produced an “automatic transmission“ database to
replace the “standard transmission” databases that proceeded it . Its conceptual
simplicity set the stage for genuine database revolution.
The Entity Relationship (E-R) model
The entity relationship data model is based on a perception of a real world that
consists of collection of a basic objects called entities and relationships among these
objects. Entities are described in a database by a set of attributes. For example, the
attributes acc_no, and balance may describe one particular account in a bank, and
they from attributes of the account entity set. Similarly, attributes
cust_name,cust_street and cust_city may describe a customer entity.
C_Name C_Street
Acc_Num balance

Cust_Id C_City

deposit
CUSTOMER or ACCOUNT

Object oriented data base model:


An OO programming language allows the programmer to work with objects to
a time an application that interacts with a relational database. During the last few
years, object oriented programming has become popular with languages such as C++,
VB & Java. For ex. Elements within a program or database application are usually
represented as objects. These objects have properties, which can be modified, and can
also be inherited from other objects. Related types of objects are assigned various

DBMS Page 7
properties that can be adjusted to define the particular object and determine how the
object will act.
Object Relational Database Model:
Although some major seems exist between the object oriented
and relational models, the object relational model was developed with the objective
of the concepts of the relational databases model with object-oriented programming
style. The OR model is supposed to represent the best of both workers ( relational &
OO ), although OR model is still early in development.

Person
Eno fname varchar
E_inf person &name varchar
Address_inf address initial varchar
Phone number
Address
Street varchar
City varchar
State varchar

Components and Interfaces of Database Management System


A database management system involves five major components:
 Hardware
 Software
 Data
 Users/People
 Procedures
The interfaces between the components are shown in the figure.
<

DBMS Page 8
Hardware:
The hardware can range from a single personal computer to a mainframe or to
a network of computers. The particular hardware depends on the requirements of the
organization and the DBMS used. A DBMS requires a minimum amount of main
memory and disk space to run, but this minimum configuration may not necessarily
give acceptable performance.
Software:
The software includes the DBMS software, application programs together with
the operating systems including the network software if the DBMS is being used over
a network. The application programs are written in third generation programming
languages like ‘C’, COBOL, etc. or using fourth generation language such as SQL,
embedded in a third generation language.
The target DBMS may have its own fourth generation tools which allow
development of applications through the provision of non procedural query languages,
report generators, graphics generators and application generators.
Data:
Database is an organized collection of logically related data, usually designed
to meet the information needs of multiple users in an organization. It is important to
distinguish between the database and the repository. The repository contains
definitions of data, whereas the database contains occurrences of data.
The data in the database is integrated, shared and persistent.
Integrated Data: A data can be considered to be a unification of several
distinct data files and when any redundancy among those files is eliminated.
Shared Data: A database contains data that can be shared by different users
for different applications simultaneously.
Persistent Data: A data which cannot be removed from the database as a side
effect of some other process. Persistent data have a life span that is not limited to
single execution of the programs that use them.
Users/people interacting with database:

Procedure:
Procedures are the rules that govern the design and the use of database.

Components of Database Environment:


The major components of a typical database environment and their
relationships are shown below.

Data System End Users


Administrators developers

CASE Tools User Interface Application


Programs

Repository DBMS Database

DBMS Page 9
1. Computer-aided software engineering (CASE) tools : CASE Tools are
automated tools used to design databases and application programs.
2. Repository: Repository is Centralized knowledge base for all data definitions,
data relationships, screen and report formats, and other system components. A
repository contains an extended set of metadata important for managing
databases as will as other components of an information system.
3. Database management system (DBMS): DBMS is a Commercial software
(and occasionally, hardware and firmware) system, which is used to define,
create, maintain, and provide controlled access to the database and also to the
repository. In other words DBMS is collection of logically related data and set
of programs to operate data.
4. Database: Database is an organized collection of logically related data,
usually designed to meet the information needs of multiple users in an
organization. It is important to distinguish between the database and the
repository. The repository contains definitions of data, whereas the database
contains occurrences of data.
5. Application Programs: Application programs are Computer programs that are
used to create and maintain the database and provide information to users.
6. User interface Languages, menus, and other facilities by which users interact
with various system components, such as CASE tools, application programs,
the DBMS, and the repository.
7. Data administrators Persons who are responsible for the overall information
resources of an organization. Data administrators use CASE tools to improve
the productivity of database planning and design.
8. System developers Persons such as systems analysts and programmers who
design new application programs. System developers often use CASE tools for
system requirements analysis and program design.
9. End users Persons throughout the organization who add, delete, and modify
data in the database and who request or receive information from it. All user
interactions with the database must be routed through the DBMS.

Ranges of Database Applications:

The range of database applications can be divided into five categories:


Personal databases, workgroup databases, department databases, enterprise databases,
and Internet, Intranet, and Extranet databases.
Personal Databases:
Personal databases are designed to support one user. Personal databases have
long resided on personal computers (PCs), including laptops. Recently the
introduction of personal digital assistants (PDAs) has incorporated personal databases
into handheld devices that not only function as computing devices but also as cellular
phones, fax senders, and Web browsers.

DBMS Page 10
Personal databases are widely used because they can often improve personal
productivity. However, they entail a risk: The data cannot easily be shared with other
users. For this reason, personal databases should be limited to those rather special
situation (such as in a very small organization) where the need to share the data
among users of the personal database is unlikely to arise.
Workgroup Database:
A workgroup is a relatively small team of people who collaborate on the same
project or application or on a group of similar projects or applications. A workgroup
typically comprises fewer than 25 persons. A workgroup database is designed to
support the collaborative efforts of such a team.
The method of sharing the data in this database is shown in below figure.
Each member of the workgroup has a desktop computer and the computers are linked
by means of a local area network (LAN). The database is stored on a central device
called the database server, which is also connected to the network. Thus each member
of the workgroup has access to the shared data.
Workgroup database with local area network
Developer 1 Developer n Project Manager Librarian

Local area network

Database
server

Workgroup
database
Department Databases:
A department is a functional unit within an organization. Typical examples of
department are personnel, marketing, manufacturing, and accounting. A department
is generally larger than a workgroup (typically between 25 and 100 persons) and is
responsible for a more diverse range of functions.
Department databases are designed to support the various functions and
activities of a department.

Enterprise Databases:
An enterprise database is one whose scope is the entire organization or enterprise
(or, at least, many different departments). Such databases are intended to support
organization-wide operations and decision making. An enterprise database does,
however, support information needs from many departments. Over the last decade,
the evolution of enterprise databases has resulted in two major developments:
1. Enterprise resource planning (ERP) systems
2. Data warehousing implementations.

DBMS Page 11
An enterprise data warehouse

Branch
Office -1

Branch
Office-2
Branch Corporate
Office-3 Office
Data
Branch warehouse
Office- 4

Branch
Office-5

Internet, Intranet and Extranet Databases


Internet: The most recent changes that affects the database environment is the
ascendance of the Internet, a worldwide network that connects users of multiple
platforms easily through an interface known as a Web browser.
Extranet: Use of Internet protocols to establish limited access to company data and
information by the company’s customers and suppliers.
Intranet: Use of Internet protocols to establish access to company data and
information that is limited to the organization.

Database Architecture
Database architecture essentially describes the location of all the pieces of
information that make up the database application. The database architecture can be
broadly classified into the following categories
 Two-Tier Architecture
 Three-tier Architecture
 Multitier Architecture .
Two-Tier Architecture:
The two-tier architecture is a client–server architecture in which the client
contains the presentation code and the SQL statements for data access. The database
server processes the SQL statements and sends query results back to the client. Two-
tier client/server provides a basic separation of tasks. The client, or first tier, is
primarily responsible for the presentation of data to the user and the “server,” or
second tier, is primarily responsible for supplying data services to the client.
Presentation Services
“Presentation services” refers to the portion of the application which presents
data to the user. In addition, it also provides for the mechanisms in which the user will
interact with the data. More simply put, presentation logic defines and interacts with
the user interface. The presentation of the data should generally not contain any
validation rules.

DBMS Page 12
Application Services
“Application services” provide other functions necessary for the application.
Business Services/objects
“Business services” are a category of application services. Business services
encapsulate an organizations business processes and requirements. These rules are
derived from the steps necessary to carry out day-today business in an organization.
These rules can be validation rules, used to be sure that the incoming information is of
a valid type and format, or they can be process rules, which ensure that the proper
business process is followed in order to complete an operation.
Data Services
“Data services” provide access to data independent of their location. The data can
come from legacy mainframe, SQL RDBMS, or proprietary data access systems.
Advantages of Two-tier Architecture
 The two-tier architecture is a good approach for systems with stable
requirements and a moderate number of clients.
 The two-tier architecture is the simplest to implement, due to the number of
good commercial development environments.
Drawbacks of Two-tier Architecture
 Software maintenance can be difficult because PC clients contain a mixture of
presentation, validation, and business logic code.
 To make a significant change in the business logic, code must be modified on
many PC clients.
 Moreover the performance of two-tier architecture can be poor when a large
number of clients submit requests because the database server may be
overwhelmed with managing messages.
 With a large number of simultaneous clients, three-tier architecture may be
necessary.
Three-tier Architecture
Three-tier architecture
offers a technology neutral
method of building client/server
applications with vendors who
employ standard interfaces which
provide services for each logical
“tier.” Through standard tiered
interfaces, services are made
available to the application. A
single application can employ
many different services which
may reside on dissimilar
platforms or are developed and
maintained with different tools.
This approach allows a developer
to leverage investments in existing systems while creating new application which can
utilize existing resources.

DBMS Page 13
Multitier Architecture
A multi-tier, three-tier, or N-
tier implementation employs a
three-tier logical architecture
superimposed on a distributed
physical model. Application
Servers can access other
application servers in order to
supply services to the client
application as well as to other
Application Servers. The
multiple-tier architecture is
the most general client–server
architecture. It can be most
difficult to implement because of its generality. However, a good design and
implementation of multiple-tier architecture can provide the most benefits in terms of
scalability, interoperability, and flexibility. In the above example, the client
application looks to Application Server #1 to supply data from a mainframe-based
application. Application Server #1 has no direct access to the mainframe application,
but it does know, through the development of application services, that Application
Server #2 provides a service to access the data from the mainframe application which
satisfies the client request. Application Server #1 then invokes the appropriate service
on Application Server #2 and receives the requested data which is then passed on to
the client. Application Servers can take many forms. An Application Server may be
anything from custom application services, Transaction Processing Monitors,
Database Middleware, Message Queue to a CORBA/COM based solution.
DBMS Vendors and their Products
Some of the popular DBMS vendors and their corresponding products are as follows
vendor product
IBM –DB2/MVS
–DB2/UDB –DB2/400
–Informix Dynamic Server (IDS)
Microsoft –Access
–SQLServer
–DesktopEdition(MSDE)
Open Source –MySQL
–PostgreSQL
Oracle –Oracle DBMS
–RDB
Sybase –Adaptive Server Enterprise (ASE)
–Adaptive Server Anywhere (ASA)
–Watcom

DBMS Page 14
Different views of Database/Abstraction:

DATA BASE ABSTRACTION: A collection of interrelated files and a set of


programs that allow users to access and modify these files are known as database
management system.
A major purpose of a database system is to provide the users only that much
information that is required by them. This means that the system does not disclose all
the details of data, rather it hides certain details of how the data is stored and
maintained.
Since the requirements of different users differ from one another, the
complexity of the database is hidden from them, if needed, through several levels of
abstraction in order to simplify their interaction with the system.
Various Levels of Database Implementation
A database is implemented through three general levels: internal, conceptual
and external so as cater to the needs of its users.
1. Internal Level (Physical Level). The lowest level of abstraction, the internal
level, is the one closest to physical storage. This level is also sometimes
termed as physical level. It describes how the data are actually stored on the
storage medium. At this level, complex low-level data structures are described
in details.
2. Conceptual Level This level of abstraction describes what data are actually
stored in the database. It also describes the relationships existing among data.
At this level, the database is described logically in terms of simple data-
structures. The users of this level are not concerned with how these logical
data structures will be implemented at the physical level. Rather, they just are
concerned about what information is to be kept in the database.
3. External Level (View Level). This is the level closest to the users and is
concerned with the way in which the data are viewed by individual users.
Most of the users of the database are not concerned with all the information
contained in the database. Instead, they need only a part of the database
relevant to them. For example, even though the bank database stores a lot
much information, an account holder (a user) is interested only in his account
details and not with the rest of the information stored in the database. To
simply such users’ interaction with the system, this level of abstraction is
defined. The system thus provides many views for the same database. The
below figure illustrates the interrelationship among these three levels of
abstraction.

DBMS Page 15
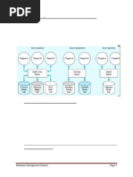
The Three Levels of Data Abstraction

Sales Purchase
Officer Officer

View 1 View 1 External Level


ew 2 View 3 External
Item-Name Item-Name (Individual User
Price
Level Price Views)

(Application
Programs are
ual Level used to fetch the
desired
information)
Conceptual
Item-Number Character (6)
al Level Item-Name Character (20)
Price Numeric (5+2)
Reorder-quantity Numeric (4)

Internal
Stored-ItemLength = 40
Item# Type = Byte (6), Offset = 0, Index = 1x
Name Type = Byte (20), Offset = 6
Price Type = Byte (8), Offset = 26
ROQ Type = Byte (4), Offset = 34

DBMS Page 16

You might also like