KEMBAR78
Java Conditional Statements and Loops by Josh | PDF | Control Flow | Software Development
0% found this document useful (0 votes)
22 views8 pages

Java Conditional Statements and Loops by Josh

The document provides a detailed explanation of Java conditional statements and for loops. It covers various types of conditional statements including if, if-else, if-else-if ladder, and switch statements, along with their syntax and examples. Additionally, it explains the structure and usage of for loops, including basic, decrementing, multiple variables, nested loops, and enhanced for loops, emphasizing their importance in controlling program flow and iterating over data.

Uploaded by

joshtoo856
Copyright
© © All Rights Reserved
We take content rights seriously. If you suspect this is your content, claim it here.
Available Formats
Download as PDF, TXT or read online on Scribd
0% found this document useful (0 votes)
22 views8 pages

Java Conditional Statements and Loops by Josh

The document provides a detailed explanation of Java conditional statements and for loops. It covers various types of conditional statements including if, if-else, if-else-if ladder, and switch statements, along with their syntax and examples. Additionally, it explains the structure and usage of for loops, including basic, decrementing, multiple variables, nested loops, and enhanced for loops, emphasizing their importance in controlling program flow and iterating over data.

Uploaded by

joshtoo856
Copyright
© © All Rights Reserved
We take content rights seriously. If you suspect this is your content, claim it here.
Available Formats
Download as PDF, TXT or read online on Scribd
You are on page 1/ 8

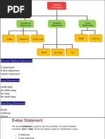
Detailed Explanation of Java Conditional Statements

Conditional statements in Java allow the program to execute certain blocks of code based on
specific conditions. These conditions are typically boolean expressions (i.e., expressions that
evaluate to true or false). Java provides several types of conditional statements:

if Statement
if-else Statement
if-else-if Ladder
switch Statement
Let's go through each one in detail with examples.

1. if Statement
The if statement is the simplest form of a conditional statement. It checks a condition, and if the
condition is true, it executes a block of code. If the condition is false, the block of code is
skipped.
Syntax:
if (condition) {
// code to be executed if the condition is true
}

Example:
public class IfExample {
public static void main(String[] args) {
int age = 18;

if (age >= 18) {


System.out.println("You are eligible to vote.");
}
}
}

Output:
You are eligible to vote.

Explanation: In this example, the condition checks if age is greater than or equal to 18. Since
age = 18, the condition is true, so the message "You are eligible to vote." is printed.

2. if-else Statement
The if-else statement allows you to execute one block of code if the condition is true, and a
different block of code if the condition is false.
Syntax:
if (condition) {
// code to be executed if the condition is true
} else {
// code to be executed if the condition is false
}

Example:
public class IfElseExample {
public static void main(String[] args) {
int age = 16;

if (age >= 18) {


System.out.println("You are eligible to vote.");
} else {
System.out.println("You are not eligible to vote.");
}
}
}

Output:
You are not eligible to vote.

Explanation: In this case, the condition checks if age is greater than or equal to 18. Since age =
16, the condition is false, and the code inside the else block is executed, printing "You are not
eligible to vote."

3. if-else-if Ladder
The if-else-if ladder is used when you have multiple conditions to check. It allows you to check
several conditions sequentially. The first condition that evaluates to true will execute its
corresponding block of code.
Syntax:
if (condition1) {
// code to be executed if condition1 is true
} else if (condition2) {
// code to be executed if condition2 is true
} else if (condition3) {
// code to be executed if condition3 is true
} else {
// code to be executed if none of the conditions are true
}

Example:
public class IfElseIfExample {
public static void main(String[] args) {
int score = 85;

if (score >= 90) {


System.out.println("Grade A");
} else if (score >= 80) {
System.out.println("Grade B");
} else if (score >= 70) {
System.out.println("Grade C");
} else {
System.out.println("Grade D");
}
}
}

Output:
Grade B

Explanation: Here, the score is 85, which satisfies the condition score >= 80, so "Grade B" is
printed. If the score was 92, "Grade A" would have been printed.

4. switch Statement
The switch statement is a more efficient way of handling multiple possible conditions based on a
single variable or expression. It compares the value of the variable with a list of values (called
"cases") and executes the corresponding block of code for the first match.
Syntax:
switch (expression) {
case value1:
// code to be executed if expression equals value1
break;
case value2:
// code to be executed if expression equals value2
break;
case value3:
// code to be executed if expression equals value3
break;
default:
// code to be executed if none of the cases match
}

Example:
public class SwitchExample {
public static void main(String[] args) {
int day = 3;

switch (day) {
case 1:
System.out.println("Monday");
break;
case 2:
System.out.println("Tuesday");
break;
case 3:
System.out.println("Wednesday");
break;
case 4:
System.out.println("Thursday");
break;
case 5:
System.out.println("Friday");
break;
case 6:
System.out.println("Saturday");
break;
case 7:
System.out.println("Sunday");
break;
default:
System.out.println("Invalid day");
}
}
}

Output:
Wednesday

Explanation: In this example, the variable day is 3. The switch statement matches day with case
3, so "Wednesday" is printed. The break statement ensures that the program exits the switch
block after the matched case.
If no cases match, the default block is executed.

Key Points to Remember:


if statement: Checks a single condition, and if it’s true, executes a block of code.
if-else statement: Checks a condition; if true, executes one block of code, and if false, executes
another block.
if-else-if ladder: Useful when checking multiple conditions in a sequence.
switch statement: A cleaner way to check multiple possible values of a single variable or
expression.

Conclusion
Conditional statements in Java help control the flow of execution based on conditions. They are
fundamental to implementing logic in programs, such as decision-making, branching, and
responding to user input. By using these constructs, you can create more flexible and dynamic
Java applications.

Detailed Explanation of Java for Loops


A for loop in Java is used for executing a
block of code repeatedly for a specified number of times. It is particularly useful when the
number of iterations is known before the loop starts. A for loop consists of three parts:
initialization, condition, and iteration.
Syntax of a for Loop:
for (initialization; condition; iteration) {
// code to be executed in each loop iteration
}

Initialization: Sets the loop control variable to an initial value.


Condition: A boolean expression that is checked before each iteration. If true, the loop runs; if
false, the loop ends.
Iteration: Defines how the loop control variable changes after each iteration (typically increment
or decrement).

Basic for Loop Example:


Here’s a simple example where the for loop prints numbers from 1 to 5.
Example:
public class ForLoopExample {
public static void main(String[] args) {
// For loop that prints numbers from 1 to 5
for (int i = 1; i <= 5; i++) {
System.out.println(i);
}
}
}

Output:
1
2
3
4
5

Explanation:
Initialization: int i = 1 starts the loop with i set to 1.
Condition: i <= 5 ensures the loop runs as long as i is less than or equal to 5.
Iteration: i++ increments the value of i by 1 after each loop iteration.

For Loop with Decrement:


You can also decrease the value of the loop control variable. Here's an example where the loop
prints numbers from 5 to 1.
Example:
public class ForLoopDecrementExample {
public static void main(String[] args) {
// For loop that prints numbers from 5 to 1
for (int i = 5; i >= 1; i--) {
System.out.println(i);
}
}
}

Output:
5
4
3
2
1

Explanation:
Initialization: int i = 5 starts the loop with i set to 5.
Condition: i >= 1 ensures the loop runs as long as i is greater than or equal to 1.
Iteration: i-- decrements the value of i by 1 after each loop iteration.

For Loop with Multiple Variables:


You can also use multiple variables in the initialization and iteration parts of a for loop. Here's an
example where two variables are used in the initialization and iteration:
Example:
public class ForLoopMultipleVariables {
public static void main(String[] args) {
// For loop with two variables
for (int i = 1, j = 10; i <= 5; i++, j--) {
System.out.println("i: " + i + ", j: " + j);
}
}
}

Output:
i: 1, j: 10
i: 2, j: 9
i: 3, j: 8
i: 4, j: 7
i: 5, j: 6

Explanation:
Initialization: int i = 1, j = 10 starts i at 1 and j at 10.
Condition: i <= 5 ensures the loop runs while i is less than or equal to 5.
Iteration: i++ increments i by 1, and j-- decrements j by 1 in each iteration.

Nested for Loops:


You can also have a for loop inside another for loop, known as a nested for loop. This is useful
for working with multi-dimensional data structures like matrices or grids.
Example:
public class NestedForLoopExample {
public static void main(String[] args) {
// Nested for loops to print a 2D pattern
for (int i = 1; i <= 3; i++) {
for (int j = 1; j <= 3; j++) {
System.out.print("* ");
}
System.out.println(); // Move to the next line after each row
}
}
}

Output:
***
***
***

Explanation:
The outer for loop runs 3 times (from i = 1 to i = 3).
The inner for loop also runs 3 times (from j = 1 to j = 3), printing a * on each iteration.
After each iteration of the inner loop, the outer loop moves to the next line with
System.out.println().

for Loop with Arrays:


for loops are commonly used for iterating over arrays. Here's an example of how to use a for
loop to print the elements of an array:
Example:
public class ForLoopWithArray {
public static void main(String[] args) {
// Declare an array of integers
int[] numbers = {1, 2, 3, 4, 5};

// Use a for loop to print each element in the array


for (int i = 0; i < numbers.length; i++) {
System.out.println(numbers[i]);
}
}
}

Output:
1
2
3
4
5

Explanation:
The for loop starts with i = 0 and runs as long as i < numbers.length. The numbers.length is the
length of the array, so the loop runs for each element.
Inside the loop, numbers[i] prints each element of the array.

Enhanced for Loop (for-each loop):


Java also provides an enhanced for loop (also known as the for-each loop), which is useful
when you need to iterate over an array or collection without needing to keep track of the index.
Syntax:
for (type var : array) {
// code to be executed for each element in the array
}

Example:
public class EnhancedForLoop {
public static void main(String[] args) {
// Declare an array of integers
int[] numbers = {1, 2, 3, 4, 5};

// Use the enhanced for loop to print each element in the array
for (int num : numbers) {
System.out.println(num);
}
}
}

Output:
1
2
3
4
5

Explanation:
The enhanced for loop automatically iterates over each element in the numbers array.
Each element is assigned to the variable num and printed.

Conclusion
The for loop is one of the most commonly used control structures in Java for repeated
execution. It is useful when you know the number of iterations beforehand or when you need to
iterate over arrays and collections. Understanding the for loop is essential for writing efficient
and clean Java code.
Key Points:
Standard for loop: Used when the number of iterations is known.
For loop with decrement: Useful for iterating backwards.
Multiple variables: You can use more than one variable in the initialization and iteration parts.
Nested for loops: Used for working with multi-dimensional data like matrices.
Enhanced for loop: Simplifies iterating through arrays and collections without using indices.
By using these various forms of the for loop, you can handle different types of iterations in your
Java programs efficiently.

BY: Josh

You might also like