KEMBAR78
Power System | PDF | Inductance | Transmission Line
0% found this document useful (0 votes)
40 views116 pages

Power System

The document outlines the curriculum for a Power System-II course, covering topics such as transmission line parameters, conductor materials, load flow problems, and economic operation of power systems. It details the characteristics and calculations related to resistance, inductance, capacitance, and the use of various conductor types including copper, aluminium, and steel-cored aluminium. Additionally, it introduces advanced concepts like Flexible AC Transmission Systems (FACTS) and methods for efficient power distribution and loss management.

Uploaded by

spotcricket93
Copyright
© © All Rights Reserved
We take content rights seriously. If you suspect this is your content, claim it here.
Available Formats
Download as PDF, TXT or read online on Scribd
0% found this document useful (0 votes)
40 views116 pages

Power System

The document outlines the curriculum for a Power System-II course, covering topics such as transmission line parameters, conductor materials, load flow problems, and economic operation of power systems. It details the characteristics and calculations related to resistance, inductance, capacitance, and the use of various conductor types including copper, aluminium, and steel-cored aluminium. Additionally, it introduces advanced concepts like Flexible AC Transmission Systems (FACTS) and methods for efficient power distribution and loss management.

Uploaded by

spotcricket93
Copyright
© © All Rights Reserved
We take content rights seriously. If you suspect this is your content, claim it here.
Available Formats
Download as PDF, TXT or read online on Scribd
You are on page 1/ 116

(6 SEMESTER)

POWER SYSTEM-II (3-1-0)


MODULE-I (10 HOURS)
Lines Constants: Resistance, inductance and capacitance of single and three phase lines with
symmetrical and unsymmetrical spacing transposition, charging current, skin effect and
proximity effect, Performance of transmission Lines: Analysis of short, medium and long lines,
equivalentcircuit, representation of the lines and calculation of transmission parameters, Power
flow through transmission line, Power circle diagram, Series and shunt compensation.
MODULE-II (10 HOURS)
Corona: Power loss due to corona, practical importance of corona, use of bundled conductors in
E.H.V. transmission lines and its advantages, Overhead line Insulators, voltage distribution in
suspension type insulators, string efficiency, grading. Sag and stress calculation of overhead
conductors, vibration dampers
Under Ground Cable: Type and construction, grading of cables, capacitance in 3 core cables and
dielectric loss in cables.
MODULE-III (10 HOURS)
Definition of the load flow problem, Network model formulation, A load flow sample
study,Computational aspect of the load flow problem. Gauss siedel and Newton Raphson method
for power flow fast decoupled load flow, On load tap changing transformer and block regulating
transformer, effects of regulating transformers.
MODULE-IV (10 HOURS)
Economic Operation of Power System: Distribution offload between units within a plant,
Transmission losses as function of plant generation, Calculation of loss coefficients, Distribution
of loads between plants with special reference to steam and hydel plants, Automatic load
dispatching. Introduction to Flexible AC Transmission System (FACTS), SVC, TCSC, SSSC,
STATCOM and UPFC

BOOKS
[1]. John J Grainger, W. D. Stevenson, “Power System Analysis”, TMH Publication
[2]. I. J. Nagrath & D. P. Kothari, “Power System Analysis”, TMH Publication
MODULE I
Transmission line
Conductors
Commonly used conductor materials:
The most commonly used conductor materials for over head lines are copper, aluminium, steel-
cored aluminium, galvanised steel and cadmium copper. The choice of a particular material will
depend upon the cost, the required electrical and mechanical properties and the local conditions.
All conductors used for overhead lines are preferably stranded in order to increase the
flexibility.In stranded conductors, there is generally one central wire and round this,
successive layers of wires containing 6, 12, 18, 24 ...... wires. Thus, if there are n layers,
the total number of individual wires is 3n(n + 1) + 1. In the manufacture of stranded
conductors, the consecutive layers of wires are twisted or spiralled in opposite directions so
that layers are bound together.
Types of Conductors
1. Copper. Copper is an ideal material for overhead lines owing to its high electrical
conductivity and greater tensile strength. It is always used in the hard drawn form as stranded
conductor. Although hard drawing decreases the electrical conductivity slightly yet it increases
the tensile strength considerably.
Copper has high current density i.e., the current carrying capacity of copper per unit of X-
sectional area is quite large. This leads to two advantages. Firstly, smaller X-sectional area of
conductor is required and secondly, the area offered by the conductor to wind loads is
reduced. Moreover, this metal is quite homogeneous, durable and has high scrap value. There is
hardly any doubt that copper is an ideal material for transmission and distribution of
electric power. However, due to its higher cost and non-availability, it is rarely used for these
purposes. Now-a-days the trend is to use aluminium in place of copper.
2. Aluminium. Aluminium is cheap and light as compared to copper but it has much
smaller conductivity and tensile strength. The relative comparison of the two materials is briefed
below:
(i) The conductivity of aluminium is 60% that of copper. The smaller conductivity of aluminium
means that for any particular transmission efficiency, the X-sectional area of conductor must be
larger in aluminium than in copper. For the same resistance, the diameter of aluminium
conductor is about 1·26 times the diameter of copper conductor. The increased X-section
of aluminium exposes a greater surface to wind pressure and, therefore, supporting towers must
be designed for greater transverse strength. This often requires the use of higher towers with
consequence of greater sag.
(ii) The specific gravity of aluminium (2·71 gm/cc) is lower than that of copper (8·9
gm/cc).Therefore, an aluminium conductor has almost one-half the weight of equivalent copper
conductor. For this reason, the supporting structures for aluminium need not be made so strong
as that of copper conductor.
(iii) Aluminium conductor being light, is liable to greater swings and hence larger cross-arms are
required.
(iv) Due to lower tensile strength and higher co-efficient of linear expansion of aluminium, the
sag is greater in aluminium conductors. Considering the combined properties of cost,
conductivity, tensile strength, weight etc., aluminium has an edge over copper. Therefore, it is
being widely used as a conductor material. It is particularly profitable to use aluminium
for heavy-current transmission where the conductor size is large and its cost forms a
major proportion of the total cost of complete installation.
3. Steel cored aluminium. Due to low tensile strength, aluminium conductors produce greater
sag. This prohibits their use for larger spans and makes them unsuitable for long
distance transmission. In order to increase the tensile strength, the aluminium conductor is
reinforced with a core of galvanised steel wires. The composite conductor thus obtained is
known as steel cored aluminium and is abbreviated as A.C.S.R. (aluminium conductor steel
reinforced).

Fig 1.1:ACSR Conductor


Steel-cored aluminium conductor consists of central core of galvanized steel wires surrounded by
a number of aluminium strands. Usually, diameter of both steel and aluminium wires is the same.
The X-section of the two metals are generally in the ratio of 1 : 6 but can be modified to 1 : 4 in
order to get more tensile strength for the conductor. Fig. shows steel cored aluminium conductor
having one steel wire surrounded by six wires of aluminium. The result of this
composite conductor is that steel core takes greater percentage of mechanical strength
while aluminium strands carry the bulk of current. The steel cored aluminium conductors
have the following advantages :
(i) The reinforcement with steel increases the tensile strength but at the same time keeps
the composite conductor light. Therefore, steel cored aluminium conductors will produce smaller
sag and hence longer spans can be used.
(ii) Due to smaller sag with steel cored aluminium conductors, towers of smaller heights can be
used.
TRANSMISSION LINE PARAMETER
An electric transmission line has four parameters, namely resistance, inductance,
capacitance and shunt conductance. These four parameters are uniformly distributed along
the whole line. Each line element has its own value, and it is not possible to concentrate
or lumped them at discrete points on the line. For this reason the line parameters are
known as distributed parameter, but can be lumped for the purpose of analysis on
approximate basis. However, the validity of assumption for the analysis on lumped basis may
fail if the line is very long.
Line Inductance:
When an alternating current flows through a conductor, a changing flux is set up which links
the conductor. Due to these flux linkages, the conductor possesses inductance.
Mathematically, inductance is defined as the flux linkages per ampere i.e.

L
I
where ψ = flux linkage in weber-turns
I = current in turns
Which shows that the self inductance of an electric circuit is numerically equal to the
flux linkage of the circuit per unit of current.
Flux Linkages:
As stated earlier, the inductance of a circuit is defined as the flux linkages per unit
current. Therefore, in order to find the inductance of a circuit, the determination of flux
linkages is of primary importance. We shall discuss two important cases of flux linkages.
1. Flux linkages due to a single current carrying conductor. Consider a long straight
cylindrical conductor of radius r metres and carrying a current I amperes (rms) as shown
in Fig.1.2(i). This current will set up magnetic field. The magnetic lines of force will exist inside
the conductor as well as outside the conductor. Both these fluxes will contribute to the
inductance of the conductor.
(i) Flux linkages due to internal flux. Refer to Fig.1.2 (ii) where the X-section of the conductor
is shown magnified for clarity. The magnetic field intensity at a point x metres from the centre is
given by;
Ix
Hx 
2x
x 2
As I x  I
r 2
x
HX  I AT/m
2r 2

Fig 1.2: Internal flux linkage in a cylindrical conductor


If μ (=μ0μr) is the permeability of the conductor, then flux density at the considered point is given
by
Bx   0  r H x
 0 xI
 2
wb/m2 (μr=1 for non magnetic material)
2r
Now, flux dφ through a cylindrical shell of radial thickness dx and axial length 1 m is given by
 0 xI
d  B x  1  dx  dx
2r 2
This flux links with the current Ix only. Therefore the flux linkages per unit length of the
conductor is
x 2  0 Ix 3
d  d   dx weber-turns
r 2 2r 4
Total flux linkages from centre upto the conductor surface is
r
 0 xI 3
 int   dx
0 2r 4

0 I
 weber-turns per meter length
8
(ii) Flux linkages due to external flux. Now let us calculate the flux linkages of the
conductor due to external flux. The external flux extends from the surface of the
conductor to infinity. Referring to Fig. 4.5, the field intensity at a distance x metres (from
centre) outside the conductor is given by ;

Fig 1.3: External flux linkage in a conductor


I
Hx  AT/m
2x
0 I
Flux density, B x   0 H X  wb/m2
2X
Now, flux dφ through a cylindrical shell of radial thickness dx and axial length 1 m is given by
0 I
d  B x  1 dx  dx
2x
The flux dφ links all the current in the conductor once and only once.
0I
d  d  dx Weber-turns
2x
Total flux linkage of the conductor from surface to infinity

0I
 ext   dx Weber-turns
r
2x

0 I  0 I
Over all flux linkage    int   ext   dx
8 r 2x

0 I  1  dx 
     weber-turns/m length
2 4 r x 
Inductance of Single Phase Two Wire Line
A single phase line consists of two parallel conductors which form a rectangular loop of
one turn. When an alternating current flows through such a loop, a changing magnetic flux is set
up. The changing flux links the loop and hence the loop possesses inductance. It may appear
that inductance of a single phase line is negligible because it consists of a loop of one turn and
the flux path is through air of high reluctance. But as the X -sectional area of the loop is very
large, even for a small flux density, the total flux linking the loop is quite large and hence the
line has appreciable inductance.

Fig 1.4: Single phase two wire transmission line


Consider a single phase overhead line consisting of two parallel conductors A and B spaced d
metres apart as shown in Fig. 4.7. Conductors A and B carry the same amount of current (i.e. IA
= IB), but in the opposite direction because one forms the return circuit of the other.
IA+IB=0
In order to find the inductance of conductor A (or conductor B), we shall have to consider the
flux linkages with it. There will be flux linkages with conductor A due to its own current IA and
also due to the mutual inductance effect of current IB in the conductor B. Flux linkages with
conductor A due to its own current

 I  1  dx 
 0 A   
2 4 r x 
Flux linkages with conductor A due to current IB

 0 I B  dx 

2 d x 
 

Total flux linkage with the with conductor A is

 0 I A  1  dx   0 I B  dx
A    
2  4 r x  2 d x

 0  1  
    ln   ln r  I A  ln   ln d I B 
2  4  
0  I A 
   I A ln r  I B ln d 
2  4 
0  I A 
   I A ln d  I A ln r 
2  4 

0  I A d
   I A ln 
2  4 r

0 I A  1 d
   ln 
2  4 r
A
Inductance of conductor A, LA 
IA

0 1 d

2  4  ln r  H/m

 14 7 d
 2  10 ln e  ln 
 r
d
 2  10 7 [ln 1
]
4
re
d
 2  10 7 ln H/m
r'
The radius r′ is that of a fictitious conductor assumed to have no internal flux but with the same
inductance as the actual conductor of radius r. The quantity e-1/4= = 0·7788 so that
r′ = r e-1/4= 0·7788 r
The term r′ (= r e-1/4) is called geometric mean radius (GMR) of the conductor.
Loop inductance = 2 LA = 2 × 2 × 10−7 log d/r′ H/m
Note that r′ = 0·7788 r is applicable to only solid round conductor.
Inductance of Three phase Overhead line:
Fig. 1.4 shows the three conductors A, B and C of a 3-phase line carrying currents IA, IB and IC
respectively. Let d1, d2 and d 3 be the spacing between the conductors as shown. Let us further
assume that the loads are balanced i.e. IA + IB + IC = 0. Consider the flux linkages with conductor
A. There will be flux linkages with conductor A due to its own current and also due to the mutual
inductance effects of IB and IC.

Fig 1.4 Three phase Overhead line


Flux linkages with conductor A due to its own current

 0 I A  1  dx 
   
2  4 r x 

Flux linkages with conductor A due to current IB

0 I B  1  dx 
   
2  4 d x 
 1 
Flux linkages with conductor A due to current IC

 I  1  dx 
 0 C   
2  4 d x 
 2 
The total flux linkage with the conductor A is

 0 I A  1  dx   0 I B  1  dx   0 I C  1  dx 
  
A      
2  4 r x  2  4 d x  2 1
 4 d x 
 2 
As IA+ IB+IC=0
0  1  
A   4  ln r  I A  I B ln d 3  I C ln d 2 
2   
(i) Symmetrical Spacing:
If the three conductors A, B and C are placed symmetrically at the corners of an equilateral
triangle of side d, then, d1 = d 2 = d3 = d. Under such conditions, the flux linkages with
conductor A become:
0  1  
A   4  ln r  I A  ( I B  I C ) ln d 
2   
0  1  
A   4  ln r  I A  I A ln d 
2   
 0 I A  1 d 
A    ln 
2  4 r 

A 0  1 d 
Inductance of conductor A, L A    4  ln r  H/m
IA 2  
putting the value of μ0=4π x 10-7 in the above equation
 d 
L A  2  10 7  ln ,  H/m
 r 
(ii)Unsymmetrical spacing
When 3-phase line conductors are not equidistant from each other, the conductor spacing is
said to be unsymmetrical. Under such conditions, the flux linkages and inductance of each
phase are not the same. A different inductance in each phase results in unequal voltage drops in
the three phases even if the currents in the conductors are balanced. Therefore, the voltage at the
receiving end will not be the same for all phases. In order that voltage drops are equal in all
conductors, we generally interchange the positions of the conductors at regular intervals along
the line so that each conductor occupies the original position of every other conductor over an
equal distance. Such an exchange of positions is known as transposition. Fig. 1.5 shows
the transposed line. The phase conductors are designated as A, B and C and the
positions occupied are numbered 1, 2 and 3. The effect of transposition is that each conductor
has the same average inductance.

Fig 1.5: Transposition of three phase conductor


Above fig.1.5 shows a 3-phase transposed line having unsymmetrical spacing. Let us assume that
each of the three sections is 1 m in length. Let us further assume balanced conditions i.e., IA + IB
+IC = 0.
The inductance per phase can be
 3 d1 d 2 d 3 
L A  2  10 7  ln  H/m
 r, 

Electric potential
The electric potential at a point due to a charge is the work done in bringing a unit
positive charge from infinity to that point. The concept of electric potential is extremely
important for the determination of capacitance in a circuit since the latter is defined as the charge
per unit potential. We shall now discuss in detail the electric potential due to some important
conductor arrangements.

Fig 1.6 Potential of single conductor


(i) Potential at a charged single conductor. Consider a long straight cylindrical
conductor A of radius r metres. Let the conductor operate at such a potential (VA) that
charge QA coulombs per metre exists on the conductor. It is desired to find the expression for
VA. The electric intensity E at a distance x from the centre of the conductor in air is given
by
QA
E volts/m
2 0 x
As x approaches infinity, the value of E approaches zero. Therefore, the potential
difference between conductor A and infinity distant neutral plane is given by:

Q dx
VA  A 
2 0 r
x
Capacitance of Single Phase Two Wire Line
Consider a single phase overhead transmission line consisting of two parallel conductors
A and B spaced d metres apart in air. Suppose that radius of each conductor is r metres.
Let their respective charge be + Q and − Q coulombs per metre length.

Fig 1.7: Single phase two wire transmission line


The total p.d. between conductor A and neutral “infinite” plane is
 
Q dx Q dx
VA    
2 0 r x 2 0 d
x

Q d
 ln Volts
2 0 r
Similarly, p.d. between conductor B and neutral “infinite” plane is
 
Q dx Q dx
VB    
2 0 r x 2 0 d
x
Q d
 ln Volts
2 0 r
Both these potentials are w.r.t. the same neutral plane. Since the unlike charges attract each
other, the potential difference between the conductors is
2Q d
V AB  2V A  ln
2 0 r

Q 
C AB   0 F/m
V AB d
ln
r
Capacitance to neutral: Above equation gives the capacitance between the conductors of a
two wire line. Often it is desired to know the capacitance between one of the conductors and a
neutral point between them. Since potential of the mid-point between the conductors is
zero, the potential difference between each conductor and the ground or neutral is half
the potential difference between the conductors. Thus the capacitance to ground or capacitance
to neutral for the two wire line is twice the line-to-line capacitance.
2 0
C N  C AN  C BN  2C AB 
d
ln
r
Capacitance of a 3-Phase Overhead Line
In a 3-phase transmission line, the capacitance of each conductor is considered instead of
capacitance from conductor to conductor. Here, again two cases arise viz., symmetrical
spacing and unsymmetrical spacing.

(i) Symmetrical Spacing. Fig. 1.8 shows the three conductors A, B and C of the 3-phase
overhead transmission line having charges QA, QB and QC per metre length respectively. Let the
Conductors be equidistant (d metres) from each other. We shall find the capacitance from
line conductor to neutral in this symmetrically spaced line. Referring to Fig.1.8 overall potential
difference between conductor A and infinite neutral plane is given by
Fig 1.8 Three phase symmetrically spaced transmission line
  
QA QB Qc
VA   dx   dx   dx
r
2 0 x d
2 0 x d
2 0 x

Assuming QA+QB+QC=0
QA d
VA  ln
2 0 r
Capacitance of conductor A with respect to neutral
Q A 2 0
CA   F/m
VA d
ln
r
Note that this equation is identical to capacitance to neutral for two-wire line. Derived in a
similar manner, the expressions for capacitance are the same for conductors B and C.
(ii) Unsymmetrical spacing. Fig.1.9 shows a 3-phase transposed line having unsymmetrical
spacing. Let us assume balanced conditions i.e. Q A+ QB+ QC = 0.

Fig 1.9: Unsymmetrically spaced transposed three phase line


3 d d d
QA 1 2 3
VA  ln
2 r
Capacitance from conductor to neutral is
QA 2 0
CA  
VA 3 d1d 2 d 3
ln
r
Performance of Transmission Line
The transmission lines are categorized as three types-
1) Short transmission line– the line length is up to 80 km and the operating voltage is < 20 kV.
2) Medium transmission line– the line length is between 80 km to 160 km and the operating
voltage is > 20 kV and < 100kV
3) Long transmission line – the line length is more than 160 km and the operating voltage is >
100 kV
Whatever may be the category of transmission line, the main aim is to transmit power from one
end to another. Like other electrical system, the transmission network also will have some power
loss and voltage drop during transmitting power from sending end to receiving end. Hence,
performance of transmission line can be determined by its efficiency and voltage regulation.

Power delivered at receiving end


Efficiency of transmission line= ×100%
Power sent from sending end
Power sent from sending end – line losses = Power delivered at receiving end.

Voltage regulation of transmission line is measure of change of receiving end voltage from no-
load to full load condition.

no load receiving end voltage-full load receiving end voltage


% regulation= ×100%
full load voltage
Every transmission line will have three basic electrical parameters. The conductors of the line
will have electrical resistance, inductance, and capacitance. As the transmission line is a set of
conductors being run from one place to another supported by transmission towers, the parameters
are distributed uniformly along the line.

The electrical power is transmitted over a transmission line with a speed of light that is 3X108 m ⁄
sec. Frequency of the power is 50 Hz. The wave length of the voltage and current of the power
can be determined by the equation given below,
f.λ = v where f is power frequency, & λ is wave length and v is the speed of light.

×
Therefore λ = = = 6 × 10 meter = 6000 km

Hence the wave length of the transmitting power is quite long compared to the generally used
line length of transmission line.

For this reason, the transmission line, with length less than 160 km, the parameters are assumed
to be lumped and not distributed. Such lines are known as electrically short transmission line.
This electrically short transmission lines are again categorized as short transmission line (length
up to 80 km) and medium transmission line(length between 80 and 160 km). The capacitive
parameter of short transmission line is ignored whereas in case of medium length line the
, capacitance is assumed to be lumped at the middle of the line or half of the capacitance may be
considered to be lumped at each ends of the transmission line. Lines with length more than 160
km, the parameters are considered to be distributed over the line. This is called long transmission
line.

TWO PORT NETWORK


A major section of power system engineering deals in the transmission of electrical power from
one particular place (e.g. generating station) to another like substations or distribution units with
maximum efficiency. So it is of substantial importance for power system engineers to be
thorough with its mathematical modeling. Thus the entire transmission system can be simplified
to a two port network for the sake of easier calculations.
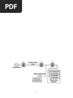
The circuit of a 2 port network is shown in the diagram below. As the name suggests, a 2 port
network consists of an input port PQ and an output port RS. Each port has 2 terminals to connect
itself to the external circuit. Thus it is essentially a 2 port or a 4 terminal circuit, having

Fig 1.10: Representation of Two port network


Supply end voltage=Vs
Supply end current=Is
Given to the input port P Q.
Receiving end voltage=VR
Receiving end current=IR
Given to the output port R S.
Now the ABCD parameters or the transmission line parameters provide the link between the
supply and receiving end voltages and currents, considering the circuit elements to be linear in
nature.
Thus the relation between the sending and receiving end specifications are given using ABCD
parameters by the equations below.
Vs  AV R  BI R (1)

I S  CVR  DI R (2)
Now in order to determine the ABCD parameters of transmission line let us impose the required
circuit conditions in different cases.

ABCD Parameters (When Receiving End is Open Circuited)


The receiving end is open circuited meaning receiving end current IR = 0.
Applying this condition to equation (1) we get,
= + 0
= +0
= ( = 0)

Thus it implies that on applying open circuit condition to ABCD parameters, we get parameter A
as the ratio of sending end voltage to the open circuit receiving end voltage. Since dimension
wise A is a ratio of voltage to voltage, A is a dimension less parameter.
Applying the same open circuit condition i.e. IR = 0 to equation (2)
Is = CVR + D0
= +0
= ( = 0)

Thus its implies that on applying open circuit condition to ABCD parameters of transmission
line, we get parameter C as the ratio of sending end current to the open circuit receiving end
voltage. Since dimension wise C is a ratio of current to voltage, its unit is mho.
Thus C is the open circuit conductance and is given by C = IS ⁄ VR mho.

ABCD Parameters (When Receiving End is Short Circuited)


Receiving end is short circuited meaning receiving end voltage VR = 0
Applying this condition to equation (1) we get,
= 0+
VS = 0 + BI R

= ( = 0)

Thus its implies that on applying short circuit condition to ABCD parameters, we get parameter
B as the ratio of sending end voltage to the short circuit receiving end current. Since dimension
wise B is a ratio of voltage to current, its unit is Ω. Thus B is the short circuit resistance and is
given by
B = VS ⁄ IR Ω.

Applying the same short circuit condition i.e. VR = 0 to equation (2) we get
= 0+
=0+
= ( = 0)

Thus its implies that on applying short circuit condition to ABCD parameters, we get parameter
D as the ratio of sending end current to the short circuit receiving end current. Since dimension
wise D is a ratio of current to current, it’s a dimension less parameter.

Short Transmission Line


The transmission lines which have length less than 80 km are generally referred as short
transmission lines.

For short length, the shunt capacitance of this type of line is neglected and other parameters
like electrical resistance and inductor of these short lines are lumped, hence the equivalent circuit
is represented as given below, Let’s draw the vector diagram for this equivalent circuit, taking
receiving end current Ir as reference. The sending end and receiving end voltages make angle
with that reference receiving end current, of φs and φr, respectively.

Fig.1.11 Representation of a short transmission line


As the shunt capacitance of the line is neglected, hence sending end current and receiving
end current is same, i.e.
Is = IR.
Now if we observe the vector diagram carefully, we will get,
Vs is approximately equal to
VR + IR.R.cosφR + IR.X.sinφR
That means,
Vs ≅ VR + IR.R.cosφR + IR.X.sinφR as it is assumed that φs ≅ φR
As there is no capacitance, during no load condition the current through the line is considered as
zero, hence at no load condition, receiving end voltage is the same as sending end voltage.
As per definition of voltage regulation of power transmission line,

Vs  VR
%regulation  100%
VR

I R R cos  R  I R X sin  R
 X 100%
VR

Any electrical network generally has two input terminals and two output terminals. If we
consider any complex electrical network in a black box, it will have two input terminals and
output terminals. This network is called two – port network. Two port model of a network
simplifies the network solving technique. Mathematically a two port network can be solved by 2
by 2 matrix.

A transmission as it is also an electrical network; line can be represented as two port network.

Hence two port network of transmission line can be represented as 2 by 2 matrixes. Here the
concept of ABCD parameters comes. Voltage and currents of the network can represented as,

Vs  AVR  BI R

I S  CVR  DI R
Where A, B, C and D are different constant of the network.
If we put IR = 0 at equation (1), we get,
V 
A   S 
 VR  I R 0
Hence, A is the voltage impressed at the sending end per volt at the receiving end when receiving
end is open. It is dimension less.
If we put VR = 0 at equation (1), we get

V 
B   S 
 IR  VR  0

That indicates it is impedance of the transmission line when the receiving terminals are short
circuited. This parameter is referred as transfer impedance.

I 
C   S 
 VR  I R 0

C is the current in amperes into the sending end per volt on open circuited receiving end. It has
the dimension of admittance.

I 
D   S 
 IR VR 0

D is the current in amperes into the sending end per amp on short circuited receiving end. It is
dimensionless.
Now from equivalent circuit, it is found that,

Vs = VR + IRZ and Is = IR

Comparing these equations with equation (1) and (2) we get,


A = 1, B = Z, C = 0 and D = 1. As we know that the constant A, B, C and D are related for
passive network as,

AD − BC = 1.

Here, A = 1, B = Z, C = 0 and D = 1

⇒ 1.1 − Z.0 = 1

So the values calculated are correct for short transmission line

From above equation (1),

Vs  AVR  BI R
When IR = 0 that means receiving end terminals is open circuited and then from the equation (1),
we get receiving end voltage at no load.

VS
VR' 
A

and as per definition of voltage regulation of power transmission line,

Efficiency of Short Transmission Line


The efficiency of short line as simple as efficiency equation of any other electrical equipment,
that means
Power received at receiving end
%efficienc y  X100
Power received at receiving end  3I 2R R
R is per phase electrical resistance of the transmission line.
Medium Transmission Line
The transmission line having its effective length more than 80 km but less than 250 km, is
generally referred to as a medium transmission line. Due to the line length being considerably
high, admittance Y of the network does play a role in calculating the effective circuit parameters,
unlike in the case of short transmission lines. For this reason the modeling of a medium length
transmission line is done using lumped shunt admittance along with the lumped impedance in
series to the circuit.
These lumped parameters of a medium length transmission line can be represented using two
different models, namely-
1) Nominal Π representation.
2) Nominal T representation.
Let’s now go into the detailed discussion of these above mentioned models.

Nominal Π Representation of a Medium Transmission Line

In case of a nominal Π representation, the lumped series impedance is placed at the middle of the
circuit where as the shunt admittances are at the ends. As we can see from the diagram of the Π
network below, the total lumped shunt admittance is divided into 2 equal halves, and each half
with value Y ⁄ 2 is placed at both the sending and the receiving end while the entire circuit
impedance is between the two. The shape of the circuit so formed resembles that of a symbol Π,
and for this reason it is known as the nominal Π representation of a medium transmission line. It
is mainly used for determining the general circuit parameters and performing load flow analysis.

Fig.1.12: Nominal Π Representation of a Medium Transmission Line


As we can see here, VS and VR is the supply and receiving end voltages respectively, and
Is is the current flowing through the supply end.
IR is the current flowing through the receiving end of the circuit.
I1 and I3 are the values of currents flowing through the admittances. And
I2 is the current through the impedance Z.
Now applying KCL, at node P, we get
I S  I1  I 2 (1)
Similarly applying KCL, to node Q.
I2  I3  IR (2)
Now substituting equation (2) to equation (1)
I S  I1  I 3  I R

Y Y
 VS  VR  I R (3)
2 2
Now by applying KVL to the circuit,
VS  VR  ZI 2

Y
 V R  Z (V R  IR )
2
Y
 (Z  1)VR  ZI R (4)
2
Now substituting equation (4) to equation (3), we get
Y Y Y
Is  [( Z  1)V R  ZI R ]  VR  I R
2 2 2
Y Y
 Y ( Z  1)V R  ( Z  1) I R (5)
4 2

Comparing equation (4) and (5) with the standard ABCD parameter equations we derive the
parameters of a medium transmission line as:
Y 
A   Z  1
2 
BZ
Y
C  Y ( Z  1)
4
Y
D  ( Z  1)
2

Nominal T Representation of a Medium Transmission Line

In the nominal T model of a medium transmission line the lumped shunt admittance is placed in
the middle, while the net series impedance is divided into two equal halves and placed on either
side of the shunt admittance. The circuit so formed resembles the symbol of a capital T, and
hence is known as the nominal T network of a medium length transmission line and is shown in
the diagram below.

Fig.1.13: Nominal T representation of medium transmission line


Here also Vs and VR is the supply and receiving end voltages respectively, and
Is is the current flowing through the supply end.
IR is the current flowing through the receiving end of the circuit.
Let M be a node at the midpoint of the circuit, and the drop at M, be given by VM.
Applying KVL to the above network we get,
VS  VM V  VR
 YVM  M
Z /2 Z /2 (6)
2(VS  VR )
VM 
YZ  4
And the receiving end current
2(VM  VR )
IR  (7)
Z /2
Now substituting VM from equation (6) to (7) we get
Y  Y
VS   Z  1VR  Z ( Z  1) I R (8)
2  4
Now the sending end current is,
I S  YVM  I R (9)
Substituting the value of VM to equation (9) we get,
Y
I S  YV R  ( Z  1) I R (10)
2
Again comparing equation (8) and (10) with the standard ABCD parameter equations, the
parameters of the T network of a medium transmission line are
Y
A  ( Z  1)
2
Y
B  Z ( Z  1)
4
C Y
Y
D  ( Z  1)
2

Long Transmission Line


A power transmission line with its effective length of around 250 ms or above is referred to as
a long transmission line. Calculations related to circuit parameters (ABCD parameters) of such
a power transmission is not that simple, as was the case for a short transmission line or medium
transmission line. The reason being that, the effective circuit length in this case is much higher
than what it was for the former models (long and medium line) and, thus ruling out the
approximations considered there like.
Fig.1.14: Long line model

a) Ignoring the shunt admittance of the network, like in a small transmission line model.
b) Considering the circuit impedance and admittance to be lumped and concentrated at a point as
was the case for the medium line model.
Rather, for all practical reasons we should consider the circuit impedance and admittance to be
distributed over the entire circuit length as shown in the figure below.
The calculations of circuit parameters for this reason are going to be slightly more rigorous as we
will see here. For accurate modeling to determine circuit parameters let us consider the circuit of
the long transmission line as shown in the diagram below.

Fig.1.15: Modeling of long transmission line


Here a line of length l > 250km is supplied with a sending end voltage and current of VS and
IS respectively, where as the VR and IR are the values of voltage and current obtained from the
receiving end. Lets us now consider an element of infinitely small length Δx at a distance x from
the receiving end as shown in the figure 1.15 where.
V = value of voltage just before entering the element Δx.
I = value of current just before entering the element Δx.
V+ΔV = voltage leaving the element Δx.
I+ΔI = current leaving the element Δx.
ΔV = voltage drop across element Δx.
zΔx = series impedence of element Δx
yΔx = shunt admittance of element Δx

Where Z = z l and Y = y l are the values of total impedance and admittance of the long
transmission line.
Therefore, the voltage drop across the infinitely small element Δx is given by
V  Izx
Now to determine the current ΔI, we apply KCL to node A.

ΔI = (V+ΔV)yΔx = V yΔx + ΔV yΔx (1)


Since the term ΔV yΔx is the product of 2 infinitely small values, we can ignore it for the sake of
easier calculation.
Therefore, we can write dI ⁄ dx = V y (2)
Now derivating both sides of eqn (1) with respect to x,
d2 V ⁄ d x2 = z dI ⁄ dx
Now substituting dI ⁄ dx = V y from equation (2)
d2 V ⁄ d x2 = zyV
or d2 V ⁄ d x 2 − zyV = 0 (3)
The solution of the above second order differential equation is given by.
V = A1 ex√yz + A2 e−x√yz (4)
Derivating equation (4) w.r.to x.
dV/dx = √(yz) A1 e x√yz − √(yz)A2e−x√yz (5)
Now comparing equation (1) with equation (5)

dV y
I  A1e  X YZ
(6)
dX z
Now to go further let us define the characteristic impedance Zc and propagation constant δ of a
long transmission line as
Zc = √(z/y) Ω
δ = √(yz)

Then the voltage and current equation can be expressed in terms of characteristic impedance and
propagation constant as
V = A1 eδx + A2 e−δx (7)
δx −δx
I = A1/ Zc e + A2 / Zc e (8)
Now at x=0, V= VR and I= IR. Substituting these conditions to equation (7) and (8) respectively.
VR = A1 + A2 (9)
IR = A1/ Z c + A2 / Z c (10)
Solving equation (9) and (10),
We get values of A1 and A2 as,
A1 = (VR + ZCIR) ⁄ 2
And A1 = (VR − ZC IR ) ⁄ 2
Now applying another extreme condition at x=l, we have V = VS and I = IS.
Now to determine VS and IS we substitute x by l and put the values of A1 and
A2 in equation (7) and (8) we get
VS = (VR + ZC IR)eδl ⁄ 2 + (VR −ZC IR)e−δl/2 (11)
IS = (VR ⁄ ZC + IR)eδl/2 − (VR / ZC − IR)e−δl/2 (12)
By trigonometric and exponential operators we know
sinh δl = (eδl − e−δl) ⁄ 2
And cosh δl = (eδl + e−δl) ⁄ 2
Therefore, equation(11) and (12) can be re-written as
VS = VRcosh δl + ZC IR sinh δl
IS = (VR sinh δl)/ZC + IRcosh δl
Thus comparing with the general circuit parameters equation, we get the ABCD parameters of a
long transmission line as,

A = cosh δl
B = ZC sinh δl
C = sinh δl ⁄ ZC
D = cosh δl

Skin Effect

The phenomena arising due to unequal distribution of current over the entire cross section of the
conductor being used for long distance power transmission is referred as the skin effect in
transmission lines. Such a phenomena does not have much role to play in case of a very short
line, but with increase in the effective length of the conductors, skin effect increases
considerably. So the modifications in line calculation needs to be done accordingly. The
distribution of current over the entire cross section of the conductor is quite uniform in case of a
DC system. But what we are using in the present era of power system engineering is
predominantly an alternating current system, where the current tends to flow with higher density
through the surface of the conductors (i.e. skin of the conductor), leaving the core deprived of
necessary number of electrons. In fact there even arises a condition when absolutely
no current flows through the core, and concentrating the entire amount on the surface region,
thus resulting in an increase in the effective electrical resistance of the conductor. This particular
trend of an AC transmission system to take the surface path for the flow of current depriving the
core is referred to as the skin effect in transmission lines.

Why Skin Effect Occurs in Transmission Lines?

Having understood the phenomena of skin effect let us now see why this arises in case of an AC
system. To have a clear understanding of that look into the cross sectional view of the conductor
during the flow of alternating current given in the diagram below.

Let us initially consider the solid conductor to be split up into a number of annular filaments
spaced infinitely small distance apart, such that each filament carries an infinitely small fraction
of the total current.

Like if the total current = I


Let us consider the conductor to be split up into n filament carrying current ‘i’ such that I = ni .

Now during the flow of an alternating current, the current carrying filaments lying on the core
has a flux linkage with the entire conductor cross section including the filaments of the surface as
well as those in the core. Whereas the flux set up by the outer filaments is restricted only to the
surface itself and is unable to link with the inner filaments. Thus the flux linkage of the
conductor increases as we move closer towards the core and at the same rate increases
the inductor as it has a direct proportionality relationship with flux linkage. This results in a
larger inductive reactance being induced into the core as compared to the outer sections of the
conductor. The high value of reactance in the inner section results in the current being distributed
in an un-uniform manner and forcing the bulk of the current to flow through the outer surface or
skin giving rise to the phenomena called skin effect in transmission lines.

Fig.1.16: Current distribution in a conductor

Factors Affecting Skin Effect in Transmission Lines


The skin effect in an ac system depends on a number of factors like:-
1) Shape of conductor.
2) Type of material.
3) Diameter of the conductors.
4) Operational frequency.
Proximity Effect:
Proximity means nearness in space or time, so as the name suggests, proximity effect in
transmission lines indicates the effect in one conductor for other neighbouring conductors.
When the alternating current is flowing through a conductor, alternating magnetic flux is
generated surrounding the conductor. This magnetic flux associates with the neighbouring wires
and generates a circulating current (it can be termed as ‘eddy current’ also). This
circulating current increases the resistance of the conductor and push away the flowing current
through the conductor, which causes the crowding effect.

When the gaps between two wires are greater the proximity effect is less and it rises when
the gap reduces. The flux due to central conductor links with right side conductor. In a
two wire system more lines of flux link elements farther apart than the elements nearest to
each other as shown above. Therefore, the inductance of the elements farther apart is more as
compared to the elements near to each other and hence the current density is less in the
elements farther apart than the current density in the element near to each other. As a result the
effective resistance of the conductor is increased due to non uniform distribution of
current. This phenomenon is actually referred as proximity effect. This effect is pronounced in
the case of cables where the distance between the conductor is small whereas proximity
effect in transmission lines in the case of overhead system, with usual spacing is negligibly
small.

Series and shunt compensation:

The demand of active power is expressing Kilo watt (kw) or mega watt (mw). This power should
be supplied from electrical generating station. All the arrangements in electrical pomes system
are done to meet up this basic requirement. Although in alternating power system, reactive power
always comes in to picture. This reactive power is expressed in Kilo VAR or Mega VAR. The
demand of this reactive power is mainly originated from inductive load connected to the system.
These inductive loads are generally electromagnetic circuit of electric motors, electrical
transformers, inductance of transmission and distribution networks, induction furnaces,
fluorescent lightings etc. This reactive power should be properly compensated otherwise, the
ratio of actual power consumed by the load, to the total power i.e. vector sum of active and
reactive power, of the system becomes quite less. This ratio is alternatively known as electrical
power factor, and fewer ratios indicates poor power factor of the system. If the power factor of
the system is poor, the ampere burden of the transmission, distribution network, transformers,
alternators and other equipments connected to the system, becomes high for required active
power. And hence reactive power compensation becomes so important. This is commonly done
by capacitor bank.

Let’s explain in details,


we know that active power is expressed =VIcosθ
where,cosθ is the power factor of the system. Hence, if this power factor has got less valve, the
corresponding current (I) increases for same active power P.

As the current of the system increases, the ohmic loss of the system increases. Ohmic loss
means, generated electrical power is lost as unwanted heat originated in the system. The cross-
section of the conducting parts of the system may also have to be increased for carrying extra
ampere burden, which is also not economical in the commercial point of view. Another major
disadvantage, is poor voltage regulation of the system, which mainly caused due to poor power
factor.

The equipments used to compensate reactive power.


There are mainly two equipments used for this purpose.
(1) Synchronous condensers
(2) Static capacitors or Capacitor Bank

Synchronous condensers, can produce reactive power and the production of reactive power can
be regulated. Due to this regulating advantage, the synchronous condensers are very suitable for
correcting power factor of the system, but this equipment is quite expensive compared to static
capacitors. That is why synchronous condensers, are justified to use only for voltage regulation
of very high voltage transmission system. The regulation in static capacitors can also be achieved
to some extend by split the total capacitor bank in 3 sectors of ratio 1: 2:2. This division enables
the capacitor to run in 1, 2, 1+2=3, 2+2=4, 1+2+2=5 steps. If still further steps are required, the
division may be made in the ratio 1:2:3 or 1:2:4. These divisions make the static capacitor bank
more expensive but still the cost is much lower them synchronous condensers.
It is found that maximum benefit from compensating equipments can be achieved when they are
connected to the individual load side. This is practically and economically possible only by using
small rated capacitors with individual load not by using synchronous condensers.
Static capacitor Bank.

Static capacitor can further be subdivided in to two categories,


(a) Shunt capacitors
(b) Series capacitor
Fig.1.17: Series and Shunt Capacitor bank

These categories are mainly based on the methods of connecting capacitor bank with the system.
Among these two categories, shunt capacitors are more commonly used in the power system of
all voltage levels. There are some specific advantages of using shunt capacitors such as,
a) It reduces line current of the system.
b) It improves voltage level of the load.
c) It also reduces system Losses.
d) It improves power factor of the source current.
e) It reduces load of the alternator.
f) It reduces capital investment per mega watt of the Load.

All the above mentioned benefits come from the fact, that the effect of capacitor reduces reactive
current flowing through the whole system. Shunt capacitor draws almost fixed amount of leading
current which is superimposed on the load current and consequently reduces reactive
components of the load and hence improves the power factor of the system.
series capacitor on the other hand has no control over flow of current. As these are connected in
series with load , the load current always passes through the series capacitor bank. Actually, the
capacitive reactance of series capacitor neutralizes the inductive reactance of the line hence,
reduces, effective reactance of the line. Thereby, voltage regulation of the system is improved.
But series capacitor bank has a major disadvantage. During faulty condition, the voltage across
the capacitor maybe raised up to 15 times more than its rated value. Thus series capacitor must
have sophisticated and elaborate protective equipments. Because of this, use of-series capacitor
is confined in the extra high voltage system only.
MODULE II

Corona

When an alternating potential difference is applied across two conductors whose spacing is large
as compared to their diameters, there is no apparent change in the condition of atmospheric air
surrounding the wires if the applied voltage is low. However, when the applied voltage exceeds a
certain value, called critical disruptive voltage, the conductors are surrounded by a faint violet
glow called corona.

The phenomenon of corona is accompanied by a hissing sound, production of ozone, power loss
and radio interference. Electric power transmission practically deals in the bulk transfer of
electrical energy, from generating stations situated many kilometers away from the main
consumption centers or the cities. For this reason the long distance transmission cables are of
utmost necessity for effective power transfer, which in-evidently results in huge losses across the
system. Minimizing those has been a major challenge for power engineers of late and to do that
one should have a clear understanding of the type and nature of losses. One of them being
the corona effect in power system, which has a predominant role in reducing the efficiency of
EHV(extra high voltage lines) which we are going to concentrate on, in this article. When an
alternating current is made to flow across two conductors of the transmission line whose spacing
is large compared to their diameters, then air surrounding the conductors (composed of ions) is
subjected to dielectric stress. At low values of supply end voltage, nothing really occurs as the
stress is too less to ionize the air outside. But when the potential difference is made to increase
beyond some threshold value of around 30 kV known as the critical disruptive voltage, then the
field strength increases and then the air surrounding it experiences stress high enough to be
dissociated into ions making the atmosphere conducting. This results in electric discharge around
the conductors due to the flow of these ions, giving rise to a faint luminescent glow, along with
the hissing sound accompanied by the liberation of ozone, which is readily identified due to its
characteristic odor. This phenomenon of electrical discharge occurring in transmission line for
high values of voltage is known as the corona effect in power system. If the voltage across the
lines is still increased the glow becomes more and more intense along with hissing noise,
inducing very high power loss into the system which must be accounted for.
Factors Affecting Corona Effect in Power System

As mentioned earlier, the line voltage of the conductor is the main determining factor for corona
in transmission lines, at low values of voltage (lesser than critical disruptive voltage) the stress
on the air is too less to dissociate them, and hence no electrical discharge occurs. Since with
increasing voltage corona effect in a transmission line occurs due to the ionization of
atmospheric air surrounding the cables, it is mainly affected by the conditions of the cable as
well as the physical state of the atmosphere. Let us look into these criterion now with greater
details :

Atmospheric Conditions for Corona in Transmission Lines

It has been physically proven that the voltage gradient for di-electric breakdown of air is directly
proportional to the density of air. Hence in a stormy day, due to continuous air flow the number
of ions present surrounding the conductor is far more than normal, and hence its more likely to
have electrical discharge in transmission lines on such a day, compared to a day with fairly clear
weather. The system has to designed taking those extreme situations into consideration.

Condition of Cables for Corona in Transmission Line.

This particular phenomena depends highly on the conductors and its physical condition. It has an
inverse proportionality relationship with the diameter of the conductors. i.e. with the increase in
diameter, the effect of corona in power system reduces considerably.

Also the presence of dirt or roughness of the conductor reduces the critical breakdown voltage,
making the conductors more prone to corona losses. Hence in most cities and industrial areas
having high pollution, this factor is of reasonable importance to counter the ill effects it has on
the system.

Spacing between Conductors

As already mentioned, for corona to occur effectively the spacing between the lines should be
much higher compared to its diameter, but if the length is increased beyond a certain limit, the
dielectric stress on the air reduces and consequently the effect of corona reduces as well. If the
spacing is made too large then corona for that region of the transmission line might not occur at
all.

Important Terms:

The phenomenon of corona plays an important role in the design of an overhead


transmission line. Therefore, it is profitable to consider the following terms much used in
the analysis of corona effects:

(i) Critical Disruptive Voltage: It is the minimum phase-neutral voltage at which corona
occurs. Consider two conductors of radii r cm and spaced d cm apart. If V is the phase-neutral
potential, then potential gradient at the conductor surface is given by:

V
g Volts/cm
d
r ln
r

In order that corona is formed, the value of g must be made equal to the breakdown strength of
air. The breakdown strength of air at 76 cm pressure and temperature of 25ºC is 30 kV/cm (max)
or 21·2 kV/cm (r.m.s.) and is denoted by g0. If Vc is the phase-neutral potential required under
these conditions, then,

Vc
g0 
d
r ln
r

where go = breakdown strength of air at 76 cm of mercury and 25ºC


= 30 kV/cm (max) or 21·2 kV/cm (r.m.s.)
d
∴ Critical disruptive voltage, Vc  g 0 r ln
r
The above expression for disruptive voltage is under standard conditions i.e. at 76 cm of Hg and
25ºC. However, if these conditions vary, the air density also changes, thus altering the value
of go.The value of go is directly proportional to air density. Thus the breakdown strength of air at
a barometric pressure of b cm of mercury and temperature of tºC becomes δg0 where
3.92
δ = air density factor =
273  t
Under standard conditions, the value of δ = 1.
d
Critical disruptive voltage, Vc  g 0r ln
r
Correction must also be made for the surface condition of the conductor. This is accounted for
by multiplying the above expression by irregularity factor mo.
d
Critical disruptive voltage, Vc  g 0m0 r ln kV/phase
r
where
mo = 1 for polished conductors
= 0·98 to 0·92 for dirty conductors
= 0·87 to 0·8 for stranded conductors

(ii) Visual critical voltage


It is the minimum phase-neutral voltage at which corona glow appears all along the line
conductors.
It has been seen that in case of parallel conductors, the corona glow does not begin at the
disruptive voltage Vc but at a higher voltage Vv, called visual critical voltage. The phase-
neutral effective value of visual critical voltage is given by the following empirical formula

0.3 d
Vv  mv g 0r (1  ) ln kV/phase
r r
where mv is another irregularity factor having a value of 1·0 for polished conductors and 0·72 to
0·82 for rough conductors.
(iii) Power loss due to corona Formation of corona is always accompanied by energy
loss which is dissipated in the form of light, heat, sound and chemical action. When
disruptive voltage is exceeded, the power loss due to corona is given by:

 f  25  r
P  241 10 5   V  Vc 2 kw/km/phase
   d
Advantages and Disadvantages of Corona

Corona has many advantages and disadvantages. In the correct design of a high voltage
overheadline, a balance should be struck between the advantages and disadvantages.
Below are the Advantages and disadvantages of Corona.
Advantages
 Due to corona formation, the air surrounding the conductor becomes conducting and hence
virtual diameter of the conductor is increased. The increased diameter reduces the electro-
static stresses between the conductors.

 Corona reduces the effects of transients produced by surges.

Disadvantages
 Corona is accompanied by a loss of energy. This affects the transmission efficiency of the
line.
 Ozone is produced by corona and may cause corrosion of the conductor due to chemical
action.

 The current drawn by the line due to corona is non-sinusoidal and hence non-sinusoidal
Voltage drop occurs in the line. This may cause inductive interference with neighboring
Communication lines.

Methods to reduce Corona Discharge Effect

Corona can be avoided

1. By minimizing the voltage stress and electric field gradient.: This is accomplished by
using utilizing good high voltage design practices, i.e., maximizing the distance between
conductors that have large voltage differentials, using conductors with large radii, and
avoiding parts that have sharp points or sharp edges.
2. Surface Treatments: Corona inception voltage can sometimes be increased by using a
surface treatment, such as a semiconductor layer, high voltage putty or corona dope.
3. Homogenous Insulators: Use a good, homogeneous insulator. Void free solids, such as
properly prepared silicone and epoxy potting materials work well.
4. If you are limited to using air as your insulator, then you are left with geometry as the
critical parameter. Finally, ensure that steps are taken to reduce or eliminate unwanted voltage
transients, which can cause corona to start.
5. Using Bundled Conductors: on our 345 kV lines, we have installed multiple conductors per
phase. This is a common way of increasing the effective diameter of the conductor, which in
turn results in less resistance, which in turn reduces losses.
6. Elimination of sharp points: electric charges tend to form on sharp points; therefore when
practicable we strive to eliminate sharp points on transmission line components.
7. Using Corona rings: On certain new 345 kV structures, we are now installing corona rings.
These rings have smooth round surfaces which are designed to distribute charge across a
wider area, thereby reducing the electric field and the resulting corona discharges.
8. Whether: Corona phenomena much worse in foul weather, high altitude
9. New Conductor: New conductors can lead to poor corona performance for a while.
10. By increasing the spacing between the conductors: Corona Discharge Effect can be
reduced by increasing the clearance spacing between the phases of the transmission lines.
However increase in the phase’s results in heavier metal supports. Cost and Space
requirement increases.
11. By increasing the diameter of the conductor: Diameter of the conductor can be increased to
reduce the corona discharge effect. By using hollow conductors corona discharge effect can
be improved.
Insulators

Electrical Insulator must be used in electrical system to prevent unwanted flow of current to the
earth from its supporting points. The insulator plays a vital role in electrical system. Electrical
Insulator is a very high resistive path through which practically no current can flow. In
transmission and distribution system, the overhead conductors are generally supported by
supporting towers or poles. The towers and poles both are properly grounded. So there must
be insulator between tower or pole body and current carrying conductors to prevent the flow
of current from conductor to earth through the grounded supporting towers or poles.
Insulating Material

The main cause of failure of overhead line insulator, is flash over, occurs in between line and
earth during abnormal over voltage in the system. During this flash over, the huge heat produced
by arcing, causes puncher in insulator body. Viewing this phenomenon the materials used for
electrical insulator, has to posses some specific properties.

Properties of Insulating Material

The materials generally used for insulating purpose is called insulating material. For successful
utilization, this material should have some specific properties as listed below-
1. It must be mechanically strong enough to carry tension and weight of conductors.
2. It must have very high dielectric strength to withstand the voltage stresses in High Voltage
system.
3. It must possesses high Insulation Resistance to prevent leakage current to the earth.
4. The insulating material must be free from unwanted impurities.
5. It should not be porous.
6. There must not be any entrance on the surface of electrical insulator so that the moisture or
gases can enter in it.
7. There physical as well as electrical properties must be less affected by changing temperature.

There are mainly three types of insulator used as overhead insulator likewise
1. Pin Insulator
2. Suspension Insulator
3. Strain Insulator
In addition to that there are other two types of electrical insulator available mainly for
low voltage application i.e. Stray Insulator and Shackle Insulator.
Pin Insulator
Pin Insulator is earliest developed overhead insulator, but still popularly used in power
network up to 33KV system. Pin type insulator can be one part, two parts or three parts type,
depending upon application voltage. In 11KV system we generally use one part type insulator
where whole pin insulator is one piece of properly shaped porcelain or glass. As the leakage path
of insulator is through its surface, it is desirable to increase the vertical length of the insulator
surface area for lengthening leakage path. In order to obtain lengthy leakage path, one, tower or
more rain sheds or petticoats are provided on the insulator body. In addition to that rain shed or
petticoats on an insulator serve another purpose. These rain sheds or petticoats are so designed,
that during raining the outer surface of the rain shed becomes wet but the inner surface remains
dry and non-conductive. So there will be discontinuations of conducting path through the wet pin
insulator surface.

Fig 2.1- Pin Insulator

In higher voltage like 33KV and 66KV manufacturing of one part porcelain pin insulator
becomes difficult. Because in higher voltage, the thickness of the insulator become more and a
quite thick single piece porcelain insulator cannot manufactured practically. In this case we use
multiple part pin insulator, where a number of properly designed porcelain shells are fixed
together by Portland cement to form one complete insulator unit. For 33KV tow parts and for
66KV three parts pin insulator are generally used.

Designing Consideration of Electrical Insulator

The live conductor attached to the top of the pin insulator is at a potential and bottom of the
insulator fixed to supporting structure of earth potential. The insulator has to withstand the
potential stresses between conductor and earth. The shortest distance between conductor and
earth, surrounding the insulator body, along which electrical discharge may take place through
air, is known as flash over distance.
1. When insulator is wet, its outer surface becomes almost conducting. Hence the flash over
distance of insulator is decreased. The design of an electrical insulator should be such that the
decrease of flash over distance is minimum when the insulator is wet. That is why the upper most
petticoat of a pin insulator has umbrella type designed so that it can protect, the rest lower part of
the insulator from rain. The upper surface of top most petticoat is inclined as less as possible to
maintain maximum flash over voltage during raining.

2. To keep the inner side of the insulator dry, the rain sheds are made in order that these rain
sheds should not disturb the voltage distribution they are so designed that their subsurface at
right angle to the electromagnetic lines of force.

Suspension Insulator

In higher voltage, beyond 33KV, it becomes uneconomical to use pin insulator because size,
weight of the insulator become more. Handling and replacing bigger size single unit insulator are
quite difficult task. For overcoming these difficulties, suspension insulator was developed.
In suspension insulator numbers of insulators are connected in series to form a string and the
line conductor is carried by the bottom most insulator. Each insulator of a suspension string is
called disc insulator because of their disc like shape.

Advantages of Suspension Insulator

(i) Suspension type insulators are cheaper than pin type insulators for voltages beyond 33 kV.
(ii) Each unit or disc of suspension type insulator is designed for low voltage,usually 11 kV.
Depending upon the working voltage, the desired number of discs can be connected in series.
(iii) If any one disc is damaged, the whole string does not become useless because the damaged
disc can be replaced by the sound one.
(iv) The suspension arrangement provides greater flexibility to the line. The connection at
the cross arm is such that insulator string is free to swing in any direction and can
take up the position where mechanical stresses are minimum.
(v) In case of increased demand on the transmission line, it is found more satisfactory to supply
the greater demand by raising the line voltage than to provide another set of
conductors. The additional insulation required for the raised voltage can be easily
obtained in the suspension arrangement by adding the desired number of discs.
(vi) The suspension type insulators are generally used with steel towers. As the conductors run
below the earthed cross-arm of the tower, therefore, this arrangement provides partial
protection from lightning.
Disadvantages of Suspension Insulator

1. Suspension insulator string costlier than pin and post type insulator.
2. Suspension string requires more height of supporting structure than that for pin or post
insulator to maintain same ground clearance of current conductor.
3. The amplitude of free swing of conductors is larger in suspension insulator system, hence,
more spacing between conductors should be provided.

Strain Insulator

When suspension string is used to sustain extraordinary tensile load of conductor it is referred
as string insulator. When there is a dead end or there is a sharp corner in transmission line, the
line has to sustain a great tensile load of conductor or strain. A strain insulator must have
considerable mechanical strength as well as the necessary electrical insulating properties.

Fig 2.2- Strain Insulator


Shackle Insulator or Spool Insulator

The shackle insulator or spool insulator is usually used in low voltage distribution network. It
can be used both in horizontal and vertical position. The use of such insulator has decreased
recently after increasing the using of underground cable for distribution purpose. The tapered
hole of the spool insulator distributes the load more evenly and minimizes the possibility of
breakage when heavily loaded. The conductor in the groove of shackle insulator is fixed with
the help of soft binding wire.

POTENTIAL DISTRIBUTION OVERA STRING OF SUSPENSION INSULATORS:


A string of suspension insulators consists of a number of porcelain discs connected in
series through metallic links. Fig. 2.3(i) shows 3-disc string of suspension insulators. The
porcelain portion of each disc is in between two metal links. Therefore, each disc forms a
capacitor C as shown in Fig.2.3(ii). This is known as mutual capacitance or self-capacitance.
If there were mutual capacitance alone, then charging current would have been the same through
all the discs and consequently voltage across each unit would have been the same i.e., V/3 as
shown in Fig. 2.3(ii). However, in actual practice, capacitance also exists between metal fitting
of each disc and tower or earth. This is known as shunt capacitance C1. Due to shunt
capacitance, charging current is not the same through all the discs of the string [See Fig
2.3(iii)]. Therefore, voltage across each disc will be different. Obviously, the disc nearest to
the line conductor will have the maximum voltage. Thus referring to Fig 2.3(iii), V3 will be
much more than V2 or V1.

The following points may be noted regarding the potential distribution over a string of
suspension insulators:
(i) The voltage impressed on a string of suspension insulators does not distribute itself
uniformly across the individual discs due to the presence of shunt capacitance.
(ii) The disc nearest to the conductor has maximum voltage across it. As we move
towards the cross-arm, the voltage across each disc goes on decreasing.
(iii) The unit nearest to the conductor is under maximum electrical stress and is likely to be
punctured. Therefore, means must be provided to equalize the potential across each unit.
(iv)The presence of stray capacitance causes unequal potential distribution over the string. The
end unit of the string (which is the closest to the line) takes maximum potential difference and
the upper units have a gradually decreased potential difference until the uppermost unit which
has the lowest potential difference. The next proof illustrates this concept.

Fig 2.3- Suspension Insulator string

String Efficiency:

As stated above, the voltage applied across the string of suspension insulators is not
uniformly distributed across various units or discs. The disc nearest to the conductor has much
higher potential than the other discs. This unequal potential distribution is undesirable and is
usually expressed in terms of string efficiency.
The ratio of voltage across the whole string to the product of number of discs and the voltage
across the disc nearest to the conductor is known as string efficiency i.e.
Voltage across the string
String Efficiency 
n  Voltage across disc near to conductor
Where n is the no. of discs in the string.
String efficiency is an important consideration since it decides the potential distribution along the
string. The greater the string efficiency, the more uniform is the voltage distribution. Thus 100%
string efficiency is an ideal case for which the voltage across each disc will be exactly the same.
Although it is impossible to achieve 100% string efficiency, yet efforts should be made
to improve it as close to this value as possible.
Mathematical expression. Fig. 2.3(iii) shows the equivalent circuit for a 3-disc string. Let us
suppose that self capacitance of each disc is C. Let us further assume that shunt capacitance C1 is
some fraction K of self capacitance i.e., C1 = KC. Starting from the cross-arm or tower, the
voltage across each unit is V1,V2 and V3 respectively as shown.
Applying kirchoff’s current law to node A
I 2  I 1  i1

V2C  V1C  V1C1


V2C  V1C  V1KC
V2  V1 (1  K )
Applying kirchoff’s current law to node B
I 3  I 2  i2

V3C  V2C  (V1  V2 )C1

V3C  V2C  (V1  V2 )KC

V3  KV1  V2 (1  K )

V3  V1 (1  3K  K 2 )

V
% stringeffi ciency   100
3  V3
The following points may be noted from the above mathematical analysis:
(i) If K = 0·2 (Say), then we get, V2 = 1·2 V1 and V3 = 1·64 V1. This clearly shows that disc
nearest to the conductor has maximum voltage across it; the voltage across other discs decreasing
progressively as the cross-arm in approached.
(ii) The greater the value of K (= C1/C), the more non-uniform is the potential across the discs
and lesser is the string efficiency.
(iii) The inequality in voltage distribution increases with the increase of number of discs in
the string. Therefore, shorter string has more efficiency than the larger one
String Efficiency and methods to improve String Efficiency
The ratio of voltage across the whole string to the product of number of discs and the voltage
across the disc nearest to the conductor is known as string efficiency i.e.,

Voltage across the string


String Efficiency 
n  Voltage across disc near to conductor
where n = number of discs in the string.

String efficiency is an important consideration since it decides the potential distribution along the
string. The greater the string efficiency, the more uniform is the voltage distribution. Thus 100%
string efficiency is an ideal case for which the voltage across each disc will be exactly the same.
Although it is impossible to achieve 100% string efficiency, yet efforts should be made to
improve it
as close to this value as possible.
Methods of Improving String Efficiency

The maximum voltage appears across the insulator nearest to the line conductor and decreases
equalise the potential across the various units of the string i.e. to improve the string efficiency
progressively as the cross arm is approached. If the insulation of the highest stressed insulator
(i.e. nearest to conductor) breaks down or flash over takes place, the breakdown of other units
will take place in succession.
The various methods for improving the string efficiency are:

1. By using longer cross-arms. The value of string efficiency depends upon the value of K i.e.,
ratio of shunt capacitance to mutual capacitance. The lesser the value of K, the greater is the
string efficiency and more uniform is the voltage distribution. The value of K
can be decreased by reducing the shunt capacitance. In order to reduce shunt capacitance, the
distance of conductor from tower must be increased i.e., longer cross-arms should be used.
However, limitations of cost and strength of tower do not allow the use of very long cross-
arms. In practice, K = 0·1 is the limit that can be achieved by this method.
2. By grading the insulators. In this method, insulators of different dimensions are so chosen
that each has a different capacitance. The insulators are capacitance graded i.e. they are
assembled in the string in such a way that the top unit has the minimum capacitance,
increasing progressively as the bottom unit (i.e., nearest to conductor) is reached. Since
voltage is inversely proportional to capacitance, this method tends to equalise the potential
distribution across the units in the string. This method has the disadvantage that a large
number of different-sized insulators are required. However, good results can be obtained by
using standard insulators for most of the string and larger units for that near to the line
conductor.
3. By using a guard ring. The potential across each unit in a string can be equalised by using a
guard ring which is a metal ring electrically connected to the conductor and surrounding the
bottom insulator. The guard ring introduces capacitance between metal fittings and the line
conductor. The guard ring is contoured in such a way that shunt capacitance currents i1, i2
etc. are equal to metal fitting line capacitance currents i′1, i′2 etc. The result is that same
charging current I flows through each unit of string. Consequently, there will be uniform
potential distribution across the units.

Conductor Material

The most common conductor in use for transmission today is aluminum conductor steel
reinforced (ACSR). Also seeing much use is all-aluminum-alloy conductor (AAAC). Aluminum
is used because it has about half the weight of a comparable resistance copper cable (though
larger diameter due to lower fundamental conductivity), as well as being cheaper. Copper was
more popular in the past and is still in use, especially at lower voltages and for grounding. Bare
copper conductors are light green.

While larger conductors may lose less energy due to lower electrical resistance, they are more
costly than smaller conductors. An optimization rule called Kelvin's Law states that the optimum
size of conductor for a line is found when the cost of the energy wasted in the conductor is equal
to the annual interest paid on that portion of the line construction cost due to the size of the
conductors. The optimization problem is made more complex by additional factors such as
varying annual load, varying cost of installation, and the discrete sizes of cable that are
commonly made.
Since a conductor is a flexible object with uniform weight per unit length, the geometric shape of
a conductor strung on towers approximates that of a catenary. The sag of the conductor (vertical
distance between the highest and lowest point of the curve) varies depending on the temperature
and additional load such as ice cover. A minimum overhead clearance must be maintained for
safety. Since the temperature of the conductor increases with increasing heat produced by the
current through it, it is sometimes possible to increase the power handling capacity (uprate) by
changing the conductors for a type with a lower coefficient of thermal expansion or a higher
allowable operating temperature.

BUNDLE CONDUCTORS

For higher amounts of current, bundle conductors are used for several reasons. Due to the skin
effect, for larger conductors, the current capacity does not increase proportional to the cross-
sectional area; instead, it is only with the linear dimension. Also, reactance decreases only slowly
with size. But the cost and weight do increase with area. Due to this, several conductors in
parallel become more economical.

Bundle conductors consist of several parallel cables connected at intervals by spacers, often in a
cylindrical configuration. The optimum number of conductors depends on the current rating, but
typically higher-voltage lines also have higher current. There is also some advantage due to
lower corona loss. American Electric Power is building 765 kV lines using six conductors per
phase in a bundle. Spacers must resist the forces due to wind, and magnetic forces during a short-
circuit.

Advantages
At extra high voltage, the electric field gradient at the surface of a single conductor is high
enough to ionize air, which loses power and generates both audible noise
and interference with communication systems. The field surrounding a bundle of conductors is
similar to the field that would surround a single, very large conductor—this produces lower
gradients which mitigates issues associated with high field strength. When transmitting
alternating current, bundle conductors also avoid the reduction in capacity of a single large
conductor due to the skin effect. A bundle conductor also has lower reactance, compared to a
single conductor. Additionally, bundled conductors cool themselves more efficiently due to the
increased surface area of the conductors, further reducing line losses.
MECHANICAL DESIGN OF TRANSMISSION LINE

Sag in Overhead Transmission Line:

While erecting an overhead line, it is very important that conductors are under safe tension.
If the conductors are too much stretched between supports in a bid to save conductor material,
the stress in the conductor may reach unsafe value and in certain cases the conductor may break
due to excessive tension. In order to permit safe tension in the conductors, they are not fully
stretched but are allowed to have a dip or sag. The difference in level between points of supports
and the lowest point on the conductor is called sag. Following Fig. 8.1 shows a conductor
suspended between two equal level supports A and B. The conductor is not fully stretched but is
allowed to have a dip. The lowest point on the conductor is O and the sag is S.

Fig 2.4- Sag in a transmission line


The following points may be noted:
(i) When the conductor is suspended between two supports at the same level, it takes the shape
of catenary. However, if the sag is very small compared with the span, then sag-span curve is
like a parabola.
(ii) The tension at any point on the conductor acts tangentially. Thus tension T0 at the lowest
Point O acts horizontally as shown in Fig. (ii).
(iii) The horizontal component of tension is constant throughout the length of the wire.
(iv) The tension at supports is approximately equal to the horizontal tension acting at any point
on the wire. Thus if T is the tension at the support B, then T = T0.
Conductor sag and tension. This is an important consideration in the mechanical design of
overhead lines. The conductor sag should be kept to a minimum in order to reduce the conductor
material required and to avoid extra pole height for sufficient clearance above ground level. It is
also desirable that tension in the conductor should be low to avoid the mechanical failure
of conductor and to permit the use of less strong supports. However, low conductor tension
and minimum sag are not possible. It is because low sag means a tight wire and high
tension, whereas a low tension means a loose wire and increased sag. Therefore, in actual
practice, a compromise in made between the two.
Calculation of Sag: In an overhead line, the sag should be so adjusted that tension in the
conductors is within safe limits. The tension is governed by conductor weight, effects of wind,
ice loading and temperature variations. It is a standard practice to keep conductor tension less
than 50% of its ultimate tensile strength i.e., minimum factor of safety in respect of conductor
tension should be 2. We shall now calculate sag and tension of a conductor when (i) supports are
at equal levels and (ii) supports are at unequal levels.
When supports are at equal levels. Consider a conductor between two equilevel supports A
and B with O as the lowest point as shown in Fig.2.5. It can be proved that lowest point will be at
a conductor between two equilevel supports A and B with O as the lowest point as shown in
Fig. 2.5. It can be proved that lowest point will be at the mid-span.

Fig 2.5- Sag Clculation


A conductor between two equilevel supports A and B with O as the lowest point as shown in Fig.
2. It can be proved that lowest point will be at the mid-span.
Let l = Length of span
w = Weight per unit length of conductor
T = Tension in the conductor.
Consider a point P on the conductor. Taking the lowest point O as the origin, let the co-ordinates
of point P be x and y. Assuming that the curvature is so small that curved length is equal to its
horizontal projection (i.e., OP = x), the two forces acting on the portion OP of the conductor are :
(a) The weight wx of conductor acting at a distance x/2 from O.
(b) The tension T acting at O.
Equating the moments of above two forces about point O, we get,
x
Ty  wx 
2
wx 2
y
2T
The maximum dip (sag) is represented by the value of y at either of the supports A & B.
l
At supports A x and y=s
2
wl 2
Sag S 
8T
Effect of wind and ice loading- The above formulae for sag are true only in still air and at
normal temperature when the conductor is acted by its weight only. However, in actual practice,
a conductor may have ice coating and simultaneously subjected to wind pressure. The weight of
ice acts vertically downwards i.e., in the same direction as the weight of conductor. The force
due to the wind is assumed to act horizontally i.e., at right angle to the projected surface
of the conductor. Hence, the total force on the conductor is the vector sum of horizontal and
vertical forces as shown in

Fig 2.6- Effect of Ice and Wind


Total weight of conductor per unit length is
2
wt  ( w  wi ) 2  ww

Where w = weight of conductor per unit length


= conductor material density × volume per unit length
wi = weight of ice per unit length
= density of ice * volume of ice per unit length

= density of ice x
4
d  2t 
2

 d 2 1

ww = wind force per unit length


= wind pressure per unit area × projected area per unit length
= wind pressure x d  2t   1
Vibration Damper
Aeolian vibrations mostly occur at steady wind velocities from 1 to 7 m/s. With increasing wind
turbulences the wind power input to the conductor will decrease. The intensity to induce
vibrations depends on several parameters such as type of conductors and clamps, tension, span
length, topography in the surrounding, height and direction of the line as well as the frequency of
occurrence of the vibration induced wind streams.
In the wake of wind power plants (up to 3 x diameter of the rotor behind the plant) the wind
velocity will be reduced up to 0,5 of the velocity of the free wind stream, so that lower
wind velocities could be expected more frequently here. That’s why the probability of a higher
stresses for the conductors caused by wind-induced vibrations will be greater than without wind
power plants.
On the other hand the intensity of turbulences will increase which will hinder the arising
of vibrations. The both important parameters for inducing vibrations, wind velocity and
turbulence intensity, depends on the distance to the rotor and the height of it.
The investigations showed an increasing of damage probability on OHTL due to the wake
of wind power plants of the factor 2,5 to 3,5 between one and three rotor diameters behind the
plant which will cause an equivalent decreasing of lifetime of conductors and earth wires.
Stringing chart: For use in the field work of stringing the conductors, temperature-sag and
temperature tension charts are plotted for the given conductor and loading conditions. Such
curves are called stringing charts. These charts are very helpful while stringing overhead lines.
Fig 2.7- Stringing Chart
Sag Template: A Sag Template is a very important tool with the help of which the
position of towers on the Profile is decided so that they conform to the limitations of vertical and
wind loads on any particular tower, and minimum clearances, as per I.E. Rules, required to be
maintained between the line conductor to ground, telephone lines, buildings, streets,
navigable canals, power lines, or any other object coming under or near the line.

Fig 2.8- Sag Template


A Sag Template is specific for the particular line voltage, the conductor used and the applicable
design conditions. Therefore, the correct applicable Sag Template should be used. A Sag
Template consists of a set of parabolic curves drawn on a transparent celluloid or a crylic clear
sheet duly cut in over the maximum conductor sag curve to allow the conductor curve to
be drawn and the lowest points of the conductor sag to be marked on the profile when the profile
is placed underneath it.
The set of curves in the sag template consists of:
a) Cold or Uplift Curve’ showing sag of conductor at minimum temperature (minus 2.5ºC) and
still wind.
b) Hot or Maximum Sag Curve’ showing maximum sag of conductor at maximum
temperature and still wind including sag tolerances allowed (normally 4%), if any, and under
maximum ice condition wherever applicable.
c) Ground Clearance Curve’ which is drawn parallel to the ‘Hot or Maximum Sag
Curve’ and at a distance equal to the specified minimum ground clearance for the
relevant voltage.
d) ‘Tower Footing Curve’ which is drawn parallel to the ‘Ground Clearance Curve’ and
separated by a minimum distance equal to the maximum sag at the basic design span.
INSULATED CABLES

Electric power can be transmitted or distributed either by overhead system or by


underground cables. The underground cables have several advantages such as less liable
to damage through storms or lightning, low maintenance cost, less chance of faults, smaller
voltage drop and better general appearance. However, their major drawback is that they have
greater installation cost and introduce insulation problems at high voltages compared with the
equivalent overhead system. For this reason, underground cables are employed where it is
impracticable to use overhead lines. Such locations may be thickly populated areas where
municipal authorities prohibit overhead lines for reasons of safety, or around plants and
substations or where maintenance conditions do not permit the use of overhead construction.
The chief use of underground cables for many years has been for distribution of electric power in
congested urban areas at comparatively low or moderate voltages. However, recent
improvements in the design and manufacture have led to the development of cables suitable for
use at high voltages. This has made it possible to employ underground cables for transmission of
electric power for short or moderate distances. In this chapter, we shall focus our attention on the
various aspects of underground cables and their increasing use in power system.

Underground Cables:-An underground cable essentially consists of one or more conductors


covered with suitable insulation and surrounded by a protecting cover. Although several types of
cables are available, the type of cable to be used will depend upon the working voltage
and service requirements. In general, a cable must fulfill the following necessary requirements:

(i) The conductor used in cables should be tinned stranded copper or aluminum of high
conductivity. Stranding is done so that conductor may become flexible and carry more current.
(ii) The conductor size should be such that the cable carries the desired load current without
overheating and causes voltage drop within permissible limits.
(iii) The cable must have proper thickness of insulation in order to give high degree of safety and
reliability at the voltage for which it is designed.
(iv) The cable must be provided with suitable mechanical protection so that it may withstand the
rough use in laying it.
(v) The materials used in the manufacture of cables should be such that there is
complete chemical and physical stability throughout.
Construction of Cables:-Figure shows the general construction of a 3-conductor cable. The
various parts are

Fig 2.9- Cable


Cores or Conductors. A cable may have one or more than one core (conductor)
depending upon the type of service for which it is intended. For instance, the 3 conductor
cable shown in Figure is used for 3-phase service. The conductors are made of tinned copper or
aluminum and are usually stranded in order to provide flexibility
to the cable.
(ii) Insulation. Each core or conductor is provided with a suitable thickness of insulation, the
thickness of layer depending upon the voltage to be withstood by the cable. The
commonly used materials for insulation are impregnated paper, varnished cambric or rubber
mineral compound.
(iii) Metallic sheath. In order to protect the cable from moisture, gases or other damaging
liquids (acids or alkalies) in the soil and atmosphere, a metallic sheath of lead or
aluminum is provided over the insulation as shown in Fig.
(iv) Bedding. Over the metallic sheath is applied a layer of bedding which consists of a
fibrous material like jute or hessian tape. The purpose of bedding is to protect the metallic
sheath against corrosion and from mechanical injury due to armouring.
(v) Armouring. Over the bedding, armouring is provided which consists of one or two
layers of galvanized steel wire or steel tape. Its purpose is to protect the cable from
mechanical injury while laying it and during the course of handling. Armouring may not be done
in the case of some cables.
(vi) Serving. In order to protect armouring from atmospheric conditions, a layer of fibrous
material (like jute) similar to bedding is provided over the armouring. This is known as serving.
It may not be out of place to mention here that bedding, armouring and serving are only applied
to the cables for the protection of conductor insulation and to protect the metallic sheath
from mechanical injury.
Insulating Materials for Cables:-The satisfactory operation of a cable depends to a great
extent upon the characteristics of insulation used. Therefore, the proper choice of insulating
material for cables is of considerable importance. In general, the insulating materials used in
cables should have the following properties:
(i) High insulation resistance to avoid leakage current.
(ii) High dielectric strength to avoid electrical breakdown of the cable.
(iii) High mechanical strength to withstand the mechanical handling of cables.
(iv)Non-hygroscopic i.e., it should not absorb moisture from air or soil. The moisture tends to
decrease the insulation resistance and hastens the breakdown of the cable. In case the insulating
material is hygroscopic, it must be enclosed in a waterproof covering like lead sheath.
(v) Non-inflammable.
(vi) Low cost so as to make the underground system a viable proposition.
(vii) Unaffected by acids and alkalies to avoid any chemical action. No one insulating material
possesses all the above mentioned properties. Therefore, the type of insulating material to be
used depends upon the purpose for which the cable is required and the quality of insulation to be
aimed at.
The principal insulating materials used in cables are rubber, vulcanized rubber, impregnated
paper and polyvinyl chloride.

1. Rubber: Rubber may be obtained from milky sap of tropical trees or it may be produced from
oil products. It has relative permittivity varying between 2 and 3, dielectric strength is about 30
kV/mm and resistivity of insulation is 1017 cm. Although pure rubber has reasonably high
insulating properties, it suffers from some major drawbacks viz., readily absorbs moisture,
maximum safe temperature is low (about 38ºC), soft and liable to damage due to rough handling
and ages when exposed to light. Therefore, pure rubber cannot be used as an insulating material.
2. Vulcanised India Rubber (V.I.R.). It is prepared by mixing pure rubber with mineral matter
such as zinc oxide, red lead etc., and 3 to 5% of sulphur. The compound so formed is rolled into
thin sheets and cut into strips. The rubber compound is then applied to the conductor and
is heated to a temperature of about 150ºC. The whole process is called vulcanisation and
the product obtained is known as vulcanised India rubber. Vulcanised India rubber has
greater mechanical strength, durability and wear resistant property than pure rubber. Its main
drawback is that sulphur reacts very quickly with copper and for this reason, cables using VIR
insulation have tinned copper conductor. The VIR insulation is generally used for low and
moderate voltage cables.
3. Impregnated paper. It consists of chemically pulped paper made from wood chippings and
impregnated with some compound such as paraffinic or naphthenic material. This type of
insulation has almost superseded the rubber insulation. It is because it has the advantages of low
cost, low capacitance, high dielectric strength and high insulation resistance. The only
disadvantage is that paper is hygroscopic and even if it is impregnated with suitable
compound, it absorbs moisture and thus lowers the insulation resistance of the cable.
4. Polyvinyl chloride (PVC). This insulating material is a synthetic compound. It is obtained
from the polymerization of acetylene and is in the form of white powder. For obtaining
this material as a cable insulation, it is compounded with certain materials known as
plasticizers which are liquids with high boiling point. The plasticizer forms a gell and
renders the material plastic over the desired range of temperature. Polyvinyl chloride has
high insulation resistance, good dielectric strength and mechanical toughness over a wide
range of temperatures. It is inert to oxygen and almost inert to many alkalies and acids.
Therefore, this type of insulation is preferred over VIR in extreme environmental conditions such
as in cement factory or chemical factory. As the mechanical properties (i.e., elasticity etc.) of
PVC are not so good as those of rubber, therefore, PVC insulated cables are generally used for
low and medium domestic lights and power installations.

Classification of Cables: -Cables for underground service may be classified in two ways
according to (i) the type of insulating material used in their manufacture (ii) the voltage
for which they are manufactured. However, the latter method of classification is generally
preferred, according to which cables can be divided into the following groups:
Fig 2.10- Cross section of Cables

(i) Low-tension (L.T.) cables — upto 1000 V


(ii) High-tension (H.T.) cables — upto 11,000 V
(iii) Super-tension (S.T.) cables — from 22 kV to 33 kV
(iv)Extra high-tension (E.H.T.) cables — from 33 kV to 66 kV
(iv) Extra super voltage cables — beyond 132 kV

A cable may have one or more than one core depending upon the type of service for which it is
intended. It may be (i) single-core (ii) two-core (iii) three-core (iv) four-core etc. For a 3-phase
service, either 3-single-core cables or three-core cable can be used depending upon the operating
voltage and load demand. Fig. 11.2 shows the constructional details of a single-core low tension
cable. The cable has ordinary construction because the stresses developed in the cable for low
voltages (up to 6600 V) are generally small. It consists of one circular core of tinned stranded
copper (or aluminium) insulated by layers of impregnated paper. The insulation is surrounded by
a lead sheath which prevents the entry of moisture into the inner parts. In order to protect the
lead sheath from corrosion, an overall serving of compounded fibrous material (jute etc.)
is provided. Single-core cables are not usually armoured in order to avoid excessive sheath
losses. The principal advantages of single-core cables are simple construction and availability of
larger copper section.
Cable for 3-phase
In practice, underground cables are generally required to deliver 3-phase power. For the purpose,
either three-core cable or three single core cables may be used. For voltages upto 66 kV, 3-core
cable (i.e., multi-core construction) is preferred due to economic reasons. However, for voltages
beyond 66 kV, 3-core-cables become too large and unwieldy and, therefore, single-core cables
are used. The following types of cables are generally used for 3-phase service:
1. Belted cables — upto 11 kV
2. Screened cables — from 22 kV to 66 kV
3. Pressure cables — beyond 66 kV
Dielectric Stress in Cable

Fig 2.11- Dielectric Stress in Cable

Under operating conditions, the insulation of a cable is subjected to electrostatic forces. This is
known as dielectric stress. The dielectric stress at any point in a cable is in fact the
potential gradient (or electric intensity) at that point. Consider a single core cable with core
diameter d and internal sheath diameter D. The electric intensity at a point x metres from the
centre of the cable is

Q
Ex  volts/m
2 0  r x

By definition, electric intensity is equal to potential gradient. Therefore, potential gradient g at a


point x meters from the Centre of cable is
g  Ex

E
g volts/m
2 0  r x
Potential difference V between conductor and sheath is
Q D
V  ln volts
2 0  r d

2 0  rV
Q
D
ln
d
Substituting the value of Q, we get
V
g volts/m
D
x ln
d
It is clear from the above equation that potential gradient varies inversely as the distance x.
Therefore, potential gradient will be maximum when x is minimum i.e., when x = d/2 or at the
surface of the conductor. On the other hand, potential gradient will be minimum at x = D/2 or at
sheath surface.
Maximum potential gradient is
2V
g max  volts/m
D
d ln
d
Minimum potential gradient is
2V
g min  volts/m
D
D ln
d
g max D

g min d
The variation of stress in the dielectric is shown in Fig.14. It is clear that dielectric stress is
maximum at the conductor surface and its value goes on decreasing as we move away from the
conductor. It may be noted that maximum stress is an important consideration in the design of a
cable. For instance, if a cable is to be operated at such a voltage that maximum stress is
5 kV/mm, then the insulation used must have a dielectric strength of at least 5 kV/mm, otherwise
breakdown of the cable will become inevitable.
Most Economical Size of Conductor
It has already been shown that maximum stress in a cable occurs at the surface of the conductor.
For safe working of the cable, dielectric strength of the insulation should be more than
the maximums tress. Rewriting the expression for maximum stress, we get,
2V
g max  volts/m
D
d ln
d
The values of working voltage V and internal sheath diameter D have to be kept fixed at certain
values due to design considerations. This leaves conductor diameter d to be the only variable.
For given values of V and D, the most economical conductor diameter will be one for which
gmax has a minimum value. The value of gmax will be minimum when dln D/d is
maximum i.e.
d  D
dd d ln d   0

D
 e  2.718
d
Most economical conductor diameter is
D
d
2.718
and the value of gmax under this condition is
2V
g max  volts/m
d
Grading of Cables
The process of achieving uniform electrostatic stress in the dielectric of cables is known
as grading of cables. It has already been shown that electrostatic stress in a single core cable has
a maximum value (g max) at the conductor surface and goes on decreasing as we move
towards the sheath. The maximum voltage that can be safely applied to a cable depends upon
gmax i.e., electrostatic stress at the conductor surface. For safe working of a cable having
homogeneous dielectric, the strength of dielectric must be more than g max. If a dielectric of high
strength is used for a cable, it is useful only near the conductor where stress is maximum. But as
we move away from the conductor, the electrostatic stress decreases, so the dielectric will be
unnecessarily over strong. The unequal stress distribution in a cable is undesirable for two
reasons. Firstly, insulation of greater thickness is required which increases the cable size.
Secondly, it may lead to the breakdown of insulation. In order to overcome above disadvantages,
it is necessary to have a uniform stress distribution in cables. This can be achieved by
distributing the stress in such a way that its value is increased in the outer layers of dielectric.
This is known as grading of cables. The following are the two main methods of grading of
cables:
(i) Capacitance grading (ii) Intersheath grading
Capacitance Grading:
The process of achieving uniformity in the dielectric stress by using layers of different dielectrics
is known as capacitance grading.

Fig 2.12- Capacitance grading


In capacitance grading, the homogeneous dielectric is replaced by a composite dielectric.
The composite dielectric consists of various layers of different dielectrics in such a
manner that relative permittivity > r of any layer is inversely proportional to its distance
from the center. Under such conditions, the value of potential gradient any point in the
dielectric is constant and is independent of its distance from the center. In other words, the
dielectric stress in the cable is same everywhere and the grading is ideal one. However, ideal
grading requires the use of an infinite number of dielectrics which is an impossible task. In
practice, two or three dielectrics are used in the decreasing order of permittivity, the dielectric of
highest permittivity being used near the core. The capacitance grading can be explained
beautifully by referring to the above Figure. There are three dielectrics of outer diameter d1, d2
and D and of relative permittivity >1, >2 and >3 respectively. If the permittivity are such that
>1 > 2 > 3 and the three dielectrics are worked at the same maximum stress, then
 1d   2 d1   3 d 2
g max d
V1  d ln 1
2 d
g max d
V2  d 1 ln 2
2 d1

g max D
V3  d 2 ln
2 d2
Total p.d. between core and earthed sheath is
V  V1  V2  V3

g max  d1 d2 D
V d ln  d1 ln  d 2 ln 
2  d d1 d2 

Intersheath Grading: In this method of cable grading, a homogeneous dielectric is used, but it
is divided into various layers by placing metallic inters heaths between the core and lead sheath.
The inter sheaths are held at suitable potentials which are in between the core potential and earth
potential. This arrangement improves voltage distribution in the dielectric of the cable and
consequently more uniform potential gradient is obtained.
Fig 2.13- Intersheath grading
Consider a cable of core diameter d and outer lead sheath of diameter D. Suppose that two
intersheaths of diameters d 1 and d2 are inserted into the homogeneous dielectric and maintained
at some fixed potentials. Let V1, V2 and V3 respectively be the voltage between core and
intersheath 1, between inter sheath 1 and 2 and between inter sheath 2 and outer lead sheath.
As there is a definite potential difference between the inner and outer layers of each inter
sheath, therefore, each sheath can be treated like a homogeneous single core cable Maximum
stress between core and inter sheath 1 is

Since the dielectric is homogeneous, the maximum stress in each layer is the same i.e.,
g1 max  g 2 max  g 3 max  g max

V1 V2 V2
 
d d1 d1 d 2 d2 D
ln ln ln
2 d 2 d1 2 d
As the cable behaves like three capacitors in series, therefore, all the potentials are in phase i.e.
Voltage between conductor and earthed lead sheath is
V  V1  V2  V3
Inter sheath grading has three principal disadvantages. Firstly, there are complications in fixing
the sheath potentials. Secondly, the inter sheaths are likely to be damaged during
transportation and installation which might result in local concentrations of potential
gradient. Thirdly, there are considerable losses in the inter sheaths due to charging
currents. For these reasons, inter sheath grading is rarely used.
Measurement of capacitance of 3-core cables

In three-core cables, capacitance does not have a single value, but can be lumped as shown in
below figure.
Capacitance between each core and sheath =
Capacitance between cores = C

Fig 2.14- Cable Capacitance

These can be separated from measurements as described in the following section.


(a) Strap the 3 cores together and measure the capacitance between this bundle and the sheath as
shown in figure.
Measured value = Cm1 = 3 Cs
C m1
This gives the capacitance to the sheath as Cs =
3
Fig 2.15- Capacitance Measurement

(b) Connect 2 of the cores to the sheath and measure between the remaining core and the sheath.
Measured value Cm2= 2 C + Cs
i.e. C = (C m2 – C s)/2 = (3 Cm2 – C m1)/6
Which gives the capacitance between the conductors.

Fig 2.16-Capacitance Measurement

The effective capacitance to neutral Co of any of the cores may be obtained by considering the
star equivalent. This gives
1 3 −
= +3 = 1+3
3 6
3 1
= −
2 6

Fig 2.17-Calculation of C0

In the breakdown of actual 3-core belted cables, it is generally observed that charring occurs at
those places where the stress is tangential to the layers of paper. Thus for the insulation to be
effective, the tangential stresses in paper insulation should be preferably avoided. This can
usually be accomplished only screening each core separately (or by having individual lead
sheaths for each of the cores), so that the cable in effect becomes 3 individual cables laid within
the same protective covering.
MODULE III

LOAD FLOW STUDIES

Load flow studies are important in planning and designing future expansion of power systems.
The load flow gives us the sinusoidal steady state of the entire system  voltages, real and
reactive power generated and absorbed and line losses. Generally, load flow studies are limited
to the transmission system, which involves bulk power transmission.

Through the load flow studies we can obtain the voltage magnitudes and angles at each bus in
the steady state. This is rather important as the magnitudes of the bus voltages are required to be
held within a specified limit. Once the bus voltage magnitudes and their angles are computed
using the load flow, the real and reactive power flow through each line can be computed. Also
based on the difference between power flow in the sending and receiving ends, the losses in a
particular line can also be computed. Furthermore, from the line flow we can also determine the
over and under load conditions. Load flow studies throw light on some of the important aspects
of the system operation, such as: violation of voltage magnitudes at the buses, overloading of
lines, overloading of generators, stability margin reduction, indicated by power angle differences
between buses linked by a line, effect of contingencies like line voltages, emergency shutdown
of generators, etc. Load flow studies are required for deciding the economic operation of the
power system. They are also required in transient stability studies. Hence, load flow studies play
a vital role in power system studies.

CLASSIFICATION OF BUSES

For load flow studies it is assumed that the loads are constant and they are defined by their real
and reactive power consumption. It is further assumed that the generator terminal voltages are
tightly regulated and therefore are constant. The main objective of the load flow is to find the
voltage magnitude of each bus and its angle when the powers generated and loads are pre-
specified. To facilitate this we classify the different buses of the power system as listed below.

1. Load Buses: In these buses no generators are connected and hence the generated real power
PGi and reactive power QGi are taken as zero. The load drawn by these buses are defined by
real power  PLi and reactive power  QLi in which the negative sign accommodates for the
power flowing out of the bus. This is why these buses are sometimes referred to as P-Q bus.
The objective of the load flow is to find the bus voltage magnitude Vi and its angle i.

2. Voltage Controlled Buses: These are the buses where generators are connected. Therefore
the power generation in such buses is controlled through a prime mover while the terminal
voltage is controlled through the generator excitation. Keeping the input power constant
through turbine-governor control and keeping the bus voltage constant using automatic
voltage regulator, we can specify constant PGi and Vi for these buses. This is why such
buses are also referred to as P-V buses.
3. Slack or Swing Bus: Usually this bus is numbered 1 for the load flow studies. This bus sets
the angular reference for all the other buses. Since it is the angle difference between two
voltage sources that dictates the real and reactive power flow between them, the particular
angle of the slack bus is not important. However it sets the reference against which angles
of all the other bus voltages are measured. For this reason the angle of this bus is usually
chosen as 0. Furthermore it is assumed that the magnitude of the voltage of this bus is
known.

Now consider a typical load flow problem in which all the load demands are known. Even if the
generation matches the sum total of these demands exactly, the mismatch between generation
and load will persist because of the line I2R losses. Since the I2R loss of a line depends on the
line current which, in turn, depends on the magnitudes and angles of voltages of the two buses
connected to the line, it is rather difficult to estimate the loss without calculating the voltages and
angles. For this reason a generator bus is usually chosen as the slack bus without specifying its
real power. It is assumed that the generator connected to this bus will supply the balance of the
real power required and the line losses.

REAL AND REACTIVE POWER INJECTED IN A BUS

For the formulation of the real and reactive power entering a bus, we need to define the
following quantities. Let the voltage at the ith bus be denoted by
Vi  Vi  i  Vi cos  i  j sin  i 

(3.1)

Also let us define the self admittance at bus-i as

Yii  Yii  ii  Yii cos ii  j sin  ii   Gii  jBii (3.2)

Similarly the mutual admittance between the buses i and j can be written as

Yij  Yij  ij  Yij cos ij  j sin  ij   Gij  jBij (3.3)

Let the power system contains a total number of n buses. The current injected at bus-i is given as

I i  Yi1V1  Yi 2V2    YinVn


n (3.4)
  YikVk
k 1

It is to be noted we shall assume the current entering a bus to be positive and that leaving the bus
to be negative. As a consequence the power and reactive power entering a bus will also be
assumed to be positive. The complex power at bus-i is then given by

n
Pi  jQi  Vi  I i  Vi   YikVk
k 1
n
 Vi cos  i  j sin  i  YikVk cos ik  j sin  ik cos  k  j sin  k  (3.5)
k 1
n
  YikViVk cos i  j sin  i cos ik  j sin  ik cos k  j sin  k 
k 1

Note that

cos i  j sin  i cos ik  j sin ik cos  k  j sin  k 


 cos i  j sin  i cos ik   k   j sin  ik   k 
 cos ik   k   i   j sin  ik   k   i 

Therefore substituting in (3.5) we get the real and reactive power as


n
Pi   YikViVk cos  ik   k   i  (3.6)
k 1

n
Qi   YikViVk sin  ik   k   i  (3.7)
k 1

PREPARATION OF DATA FOR LOAD FLOW

Let real and reactive power generated at bus-i be denoted by PGi and QGi respectively. Also let us
denote the real and reactive power consumed at the ith bus by PLi and QLi respectively. Then the
net real power injected in bus-i is

Pi , inj  PGi  PLi (3.8)

Let the injected power calculated by the load flow program be Pi,calc. Then the mismatch between
the actual injected and calculated values is given by

Pi  Pi , inj  Pi , calc  PGi  PLi  Pi , calc (3.9)

In a similar way the mismatch between the reactive power injected and calculated values is given
by

Qi  Qi ,inj  Qi , calc  QGi  QLi  Qi , calc (3.10)

The purpose of the load flow is to minimize the above two mismatches. It is to be noted that
(3.6) and (3.7) are used for the calculation of real and reactive power in (3.9) and (3.10).
However since the magnitudes of all the voltages and their angles are not known a priori, an
iterative procedure must be used to estimate the bus voltages and their angles in order to
calculate the mismatches. It is expected that mismatches Pi and Qi reduce with each iteration
and the load flow is said to have converged when the mismatches of all the buses become less
than a very small number.

For the load flow studies we shall consider the system of Fig. 3.1, which has 2 generator and 3
load buses. We define bus-1 as the slack bus while taking bus-5 as the P-V bus. Buses 2, 3 and 4
are P-Q buses. The line impedances and the line charging admittances are given in Table 3.1.
Based on this data the Ybus matrix is given in Table 3.2. This matrix is formed using the same
procedure as given in Section 3.1.3. It is to be noted here that the sources and their internal
impedances are not considered while forming the Ybus matrix for load flow studies which deal
only with the bus voltages.

Fig. 3.1 The simple power system used for load flow studies.

Table 3.1 Line impedance and line charging data of the system of Fig. 3.1.

Line (bus to bus) Impedance Line charging (Y/2)

1-2 0.02 + j0.10 j0.030

1-5 0.05 + j0.25 j0.020

2-3 0.04 + j0.20 j0.025

2-5 0.05 + j0.25 j0.020

3-4 0.05 + j0.25 j0.020

3-5 0.08 + j0.40 j0.010

4-5 0.10 + j0.50 j0.075


Table 3.2 Ybus matrix of the system of Fig. 3.1.

1 2 3 4 5

1 2.6923   1.9231 + 0 0  0.7692 +


j13.4115 j9.6154 j3.8462

2  1.9231 + 3.6538   0.9615 + 0  0.7692 +


j9.6154 j18.1942 j3.8077 j3.8462

3 0  0.9615 + 2.2115   0.7692 +  0.4808 +


j3.8077 j11.0027 j3.8462 j2.4038

4 0 0  0.7692 + 1.1538   0.3846 +


j3.8462 j5.6742 j1.9231

5  0.7692 +  0.7692 +  0.4808 +  0.3846 + 2.4038 


j3.8462 j3.8462 j2.4038 j1.9231 j11.8942

The bus voltage magnitudes, their angles, the power generated and consumed at each bus are
given in Table 3.3. In this table some of the voltages and their angles are given in boldface
letters. This indicates that these are initial data used for starting the load flow program. The
power and reactive power generated at the slack bus and the reactive power generated at the P-V
bus are unknown. Therefore each of these quantities are indicated by a dash (). Since we do not
need these quantities for our load flow calculations, their initial estimates are not required. Also
note from Fig. 3.1 that the slack bus does not contain any load while the P-V bus 5 has a local
load and this is indicated in the load column.
Table 3.3 Bus voltages, power generated and load – initial data.

Bus voltage Power generated Load


Bus
no. Magnitude Angle P (MW) Q P (MW) P
(pu) (deg) (MVAr) (MVAr)

1 1.05 0   0 0

2 1 0 0 0 96 62

3 1 0 0 0 35 14

4 1 0 0 0 16 8

5 1.02 0 48  24 11

LOAD FLOW BY GAUSS-SEIDEL METHOD

The basic power flow equations (3.6) and (3.7) are nonlinear. In an n-bus power system, let the
number of P-Q buses be np and the number of P-V (generator) buses be n g such that n = np + n g +
1. Both voltage magnitudes and angles of the P-Q buses and voltage angles of the P-V buses are
unknown making a total number of 2n p + ng quantities to be determined. Amongst the known
quantities are 2np numbers of real and reactive powers of the P-Q buses, 2n g numbers of real
powers and voltage magnitudes of the P-V buses and voltage magnitude and angle of the slack
bus. Therefore there are sufficient numbers of known quantities to obtain a solution of the load
flow problem. However, it is rather difficult to obtain a set of closed form equations from (3.6)
and (3.7). We therefore have to resort to obtain iterative solutions of the load flow problem.

In the Gauss-Seidel load flow we denote the initial voltage of the ith bus by Vi(0), i = 2, , n. This
should read as the voltage of the ith bus at the 0th iteration, or initial guess. Similarly this voltage
after the first iteration will be denoted by Vi(1). In this Gauss-Seidel load flow the load buses and
voltage controlled buses are treated differently. However in both these type of buses we use the
complex power equation given in (3.5) for updating the voltages. Knowing the real and reactive
power injected at any bus we can expand (3.5) as
n
Pi , inj  jQi , inj  Vi   YikVk  Vi Yi1V1  Yi 2V2    YiiVi    YinVn  (3.11)
k 1

We can rewrite (3.11) as

1  Pi ,inj  jQi ,inj 


Vi   
 Yi1V1  Yi 2V 2    Yin Vn  (3.12)
Yii  Vi 

In this fashion the voltages of all the buses are updated.

Algorithm for GS method

1. Prepare data for the given system as required.

2. Formulate the bus admittance matrix YBUS. This is generally done by the rule of inspection.

3. Assume initial voltages for all buses, 2,3,…n. In practical power systems, the magnitude of the
bus voltages is close to 1.0 p.u. Hence, the complex bus voltages at all (n-1) buses (except slack
bus) are taken to be 1.0<0.This is normally referred as the flat start solution.

4. Update the voltages. In any k+1 iteration, the voltages are given by

1  Pi ,inj  jQi ,inj i 1 k 1


n 
Vi   K *
  Y V
ij j   Yij V jk  for i=2,3,......n
Yii  (Vi ) j 1 j  i 1 

Here note that when computation is carried out for bus-i, updated values are already available for
buses 2,3…....(i-1) in the current (k+1) iteration. Hence these values are used. For buses
(i+1)…..n, values from previous, kth iteration are used.

5. Continue the iteration till Vi k 1  Vi k 1  Vi k   for i=2,3,......n Where,ε is the tolerance

value. Generally it is customary to use a value of 0.0001 pu.

6. Compute slack bus power after voltages have converged [assuming bus 1 is slack bus].

n
S1*  P1  jQ1  V1* ( Y1 j V j )
j 1
7. Compute all line flows.

8. The complex power loss in the line is given by Sik + Si. The total loss in the system is
calculated by summing the loss over all the lines.

Updating Load Bus Voltages

Let us start the procedure with bus-2. Since this is load bus, both the real and reactive power into
this bus is known. We can therefore write from (3.12)

1 1  P2 ,inj  jQ2,inj 0  0  0  


V2   0   Y21V1  Y23V3  Y24V4  Y25V5  (3.13)
Y22  V2 

From the data given in Table 3.3 we can write

1 1   0.96  j 0.62 


V2    1.05Y21  Y23  Y24  1.02Y25 
Y22  1 

It is to be noted that since the real and reactive power is drawn from this bus, both these
quantities appear in the above equation with a negative sign. With the values of the Ybus elements
given in Table 3.2 we get V2(1) = 0.9927 2.5959.

The first iteration voltage of bus-3 is given by

1 1  P3, inj  jQ3,inj 1 0  0  


V3    0   Y31V1  Y32V2  Y34V4  Y35V5  (3.14)
Y33  V3 

Note that in the above equation since the update for the bus-2 voltage is already available, we
used the 1 st iteration value of this rather than the initial value. Substituting the numerical data we
get V3(1) = 0.9883 2. 8258. Finally the bus-4 voltage is given by

1 1  P4, inj  jQ4 ,inj 1 1 0  


V4   0   Y V
41 1  Y V
42 2  Y V
44 3  Y V
45 5  (3.15)
Y44  V4 

Solving we get V4(1) = 0. 9968 3.4849.


Updating P-V Bus Voltages

It can be seen from Table 3.3 that even though the real power is specified for the P-V bus-5, its
reactive power is unknown. Therefore to update the voltage of this bus, we must first estimate
the reactive power of this bus. Note from Fig. 3.11 that

n
 

Qi ,inj   Im Vi   Yik V k    Im Vi  Yi1V1  Yi 2V2    YiiVi    YinV n   (3.16)
 k 1 

And hence we can write the kth iteration values as

Qi ,inj
k 

  Im Vi 
 k 1
Y V  Y V      Y V 
i1 1 i2 2
k
ii i
k 1 
   YinVn
 k 1 
 (3.17)

For the system of Fig. 3.1 we have

Q5,inj
1
 Y V  Y V
  Im V1
0 
51 1 52 2
1 1
 Y53V3  Y54V4  Y55V5
1 0 
 (3.18)

This is computed as 0.0899 per unit. Once the reactive power is estimated, the bus-5 voltage is
updated as

1
1 1  P5, inj  jQ5,inj 1 1 0  
V5    0   Y51V1  Y52V2  Y53V3  Y54V4  (3.19)
Y55  V5 

It is to be noted that even though the power generation in bus-5 is 48 MW, there is a local load
that is consuming half that amount. Therefore the net power injected by this bus is 24 MW and
consequently the injected power P5,inj in this case is taken as 0.24 per unit. The voltage is
calculated as V4(1) = 1.0169 0.8894. Unfortunately however the magnitude of the voltage
obtained above is not equal to the magnitude given in Table 3.3. We must therefore force this
voltage magnitude to be equal to that specified. This is accomplished by

1
1 V5
V5, corr  V5  1
(3.20)
V5

This will fix the voltage magnitude to be 1.02 per unit while retaining the phase of  0.8894.
The corrected voltage is used in the next iteration.
Convergence of the Algorithm

As can be seen from Table 3.3 that a total number of 4 real and 3 reactive powers are known to
us. We must then calculate each of these from (3.6) and (3.7) using the values of the voltage
magnitudes and their angle obtained after each iteration. The power mismatches are then
calculated from (3.9) and (3.10). The process is assumed to have converged when each of P2,
P3, P4, P5, Q2, Q3 and Q4 is below a small pre-specified value. At this point the process
is terminated.

Sometimes to accelerate computation in the P-Q buses the voltages obtained from (3.12) is
multiplied by a constant. The voltage update of bus-i is then given by

Vi , acc
k 
 1   Vi , acc
 k 1
 Vi
k 
 Vi , acc
 k 1
   V
  Vi
k
i , acc
 k 1
 (3.21)

where  is a constant that is known as the acceleration factor. The value of  has to be below 2.0
for the convergence to occur. Table 3.4 lists the values of the bus voltages after the 1st iteration
and number of iterations required for the algorithm to converge for different values of . It can
be seen that the algorithm converges in the least number of iterations when  is 1.4 and the
maximum number of iterations are required when  is 2. In fact the algorithm will start to
diverge if larger values of acceleration factor are chosen. The system data after the convergence
of the algorithm will be discussed later.
Table 3.4 Gauss-Seidel method: bus voltages after 1st iteration and number of iterations required
for convergence for different values of .

Bus voltages (per unit) after 1st iteration No of



V2 V3 V4 V5 iterations
for
convergence
1 0.9927 2.6 0.9883 2.83 0.9968 3.48 1.02  28
0.89

2 0.9874 0.9766 8.04 0.9918 14.02 1.02 3.39 860


5.22

1.8 0.9883 3.7 0.9785 6.8 0.9903 11.12 1.02 3.52 54

1.6 0.9893 0.9807 5.67 0.9909 8.65 1.02 2.74 24


3.17

1.4 0.9903 0.9831 3.62 0.9926 6.57 1.02 2.05 14


3.64

1.2 0.9915 0.9857 3.68 0.9947 3.87 1.02 1.43 19


3.11

SOLUTION OF A SET OF NONLINEAR EQUATIONS BY NEWTON-RAPHSON


METHOD

In this section we shall discuss the solution of a set of nonlinear equations through Newton-
Raphson method. Let us consider that we have a set of n nonlinear equations of a total number of
n variables x1, x2, , xn. Let these equations be given by

f1 x1 ,, xn   1
f 2 x1 ,, xn    2
(3.22)

f n x1 ,, xn    n
where f1, , fn are functions of the variables x1, x2, , xn. We can then define another set of
functions g1, , gn as given below

g1 x1 ,, xn   f1  x1 ,, xn   1  0


g 2 x1 ,, xn   f 2 x1 ,, xn    2  0
(3.23)

g n x1 ,, xn   f n x1 ,, xn    n  0

Let us assume that the initial estimates of the n variables are x1(0), x2(0), , xn(0). Let us add
corrections x1(0), x2(0), , xn(0) to these variables such that we get the correct solution of these
variables defined by

0  0 
x1  x1  x1
0  0 
x2  x2  x2
(3.24)

0  0 
xn  xn  xn

The functions in (3.23) then can be written in terms of the variables given in (3.24) as

 
gk x1 ,, xn  g k x1  x1 ,, xn  0  0  0 
 xn
0 
, k  1,, n (3.25)

We can then expand the above equation in Taylor’s series around the nominal values of x1(0),
x2(0), , xn(0). Neglecting the second and higher order terms of the series, the expansion of g k, k =
1, , n is given as

0  0  0 
0  g k 0  g k 0  g k
 
1

g k x ,, x  g k x1 ,, xn
n   0  0 
  x1
x1
 x2
x2
   xn
xn
(3.26)

0 
where g k xi is the partial derivative of g k evaluated at x2(0), , xn(0).

Equation (3.26) can be written in vector-matrix form as


0 
 g1 x1 g1 x2
  

 g1 xn   x10    0  g1 x10  ,, xn 0  
g x g x  g 2 xn  x2 0   0  g 2 x10  ,, xn 0 
 2 1 2 2

  (3.27)
           
   0    
g n x1 g n x2 
 g n xn  xn  0  g n x1 ,, xn 0 
0 


The square matrix of partial derivatives is called the Jacobian matrix J with J(0) indicating that
the matrix is evaluated for the initial values of x2(0), , xn(0). We can then write the solution of
(3.27) as

 x10    g10  
 0    0  
x2   J 0  1  g 2 

  
    
(3.28)
 0    0  
xn  g n 

Since the Taylor’s series is truncated by neglecting the 2nd and higher order terms, we cannot
expect to find the correct solution at the end of first iteration. We shall then have

1 0  0 
x1  x1  x1
1 0  0 
x2  x2  x2
(3.29)

1 0  0 
xn  xn  xn

These are then used to find J(1) and gk(1), k = 1, , n. We can then find x2(1), , xn(1) from an
equation like (3.28) and subsequently calculate x2(1), , xn(1). The process continues till gk, k =
1, , n becomes less than a small quantity.

LOAD FLOW BY NEWTON-RAPHSON METHOD

Let us assume that an n-bus power system contains a total number of np P-Q buses while the
number of P-V (generator) buses be ng such that n = np + n g + 1. Bus-1 is assumed to be the slack
bus. We shall further use the mismatch equations of Pi and Qi given in (3.9) and (3.10)
respectively. The approach to Newton-Raphson load flow is similar to that of solving a system of
nonlinear equations using the Newton-Raphson method: at each iteration we have to form a
Jacobian matrix and solve for the corrections from an equation of the type given in (3.27). For
the load flow problem, this equation is of the form

  2 
    P 
2
   
  n    
 V   P 
2
J  n
 (3.30)
 V2   Q2 
    
    
  V1 n p  Q1 n 
 V   p 

 1 n p 

where the Jacobian matrix is divided into submatrices as

J J12 
J   11 (3.31)
 J 21 J 22 

It can be seen that the size of the Jacobian matrix is (n + np  1)  (n + np  1). For example for
the 5-bus problem of Fig. 3.1 this matrix will be of the size (7  7). The dimensions of the
submatrices are as follows:

J11: (n  1)  (n  1), J12: (n  1)  np, J21: np  (n  1) and J22: np  np

The submatrices are

 P2 P2 

   n 
 2 
J11       (3.32)
 Pn 
Pn 
  2  n 
 
 P2 P2 
 V2  V1 n p 
 V2  V1 n p 

J12       (3.33)
 Pn Pn 
 V2  V1 n p 
  V2  V1 n p 
 

 Q2 Q2 
   
2  n
 
J 21       (3.34)
 Q1 n p 
Q1 n p 
  2  n 
 

 Q2 Q2 
 V2  V  V1 n p 
 2  V1 n p 
J 22       (3.35)
 Q1 n p Q1 n p 
 V2  V1 n p 
  V2  V1 n p 
 

Load Flow Algorithm

The Newton-Raphson procedure is as follows:

Step-1: Choose the initial values of the voltage magnitudes V(0) of all np load buses and n  1
angles (0) of the voltages of all the buses except the slack bus.

Step-2: Use the estimated V(0) and (0) to calculate a total n  1 number of injected real power
Pcalc(0) and equal number of real power mismatch P(0).

Step-3: Use the estimated V(0) and (0) to calculate a total np number of injected reactive power
Qcalc(0) and equal number of reactive power mismatch Q(0).

Step-3: Use the estimated V(0) and (0) to formulate the Jacobian matrix J (0).

Step-4: Solve (3.30) for (0) and V(0)V(0).

Step-5: Obtain the updates from


 1   0    0  (3.36)

0 
1 0   
V
V V 1  0   (3.37)
 V 

Step-6: Check if all the mismatches are below a small number. Terminate the process if yes.
Otherwise go back to step-1 to start the next iteration with the updates given by (3.36) and
(3.37).

Formation of the Jacobian Matrix

We shall now discuss the formation of the submatrices of the Jacobian matrix. To do that we
shall use the real and reactive power equations of (3.6) and (3.7). Let us rewrite them with the
help of (3.2) as

n
2
Pi  Vi Gii   YikViVk cos ik   k   i  (3.38)
k 1
k i

n
2
Qi   Vi Bii   YikViVk sin  ik   k   i  (3.39)
k 1
k i

A. Formation of J11

Let us define J11 as

 L22  L2 n 
J11       (3.40)
 Ln 2  Lnn 

It can be seen from (3.32) that Mik’s are the partial derivatives of Pi with respect to k. The
derivative Pi (3.38) with respect to k for i  k is given by

Pi
Lik    YikViVk sin  ik   k   i , i  k (3.41)
 k

Similarly the derivative Pi with respect to k for i = k is given by


n
Pi
Lii    YikViVk sin  ik   k   i 
 i k 1
k i

Comparing the above equation with (3.39) we can write

Pi 2
Lii   Qi  Vi Bii (3.42)
 i

B. Formation of J21

Let us define J21 as

 M 22  M 2 n 
 
J 21       (3.43)
M 
 np 2  M npn 

From (3.34) it is evident that the elements of J21 are the partial derivative of Q with respect to .
From (3.39) we can write

Qi
M ik    YikViVk cos  ik   k   i , i  k (3.44)
 k

Similarly for i = k we have

n
Qi 2
M ii    YikViVk cos ik   k   i  Pi  Vi Gii (3.45)
 i k 1
k i

The last equality of (3.45) is evident from (3.38).

C. Formation of J12

Let us define J12 as

 N 22  N 2 n 
p
 
J12       (3.46)
N 
 n 2  N nn p 
As evident from (3.33), the elements of J21 involve the derivatives of real power P with respect
to magnitude of bus voltage V. For i  k, we can write from (3.38)

Pi
Nik  Vk  YikViVk cos ik   k   i    M ik ik (3.47)
 Vk

For i = k we have

 n 
Pi
N ii  Vi  Vi 2 Vi Gii   YikVk cos ik   k   i 

 Vi  k 1 
 k i  (3.48)
n
2 2
 2 Vi Gii   YikViVk cos ik   k   i   2 Vi Gii  M ii
k 1
k i

D. Formation of J22

For the formation of J22 let us define

 O22  O2 n 
p
 
J 22       (3.49)
O 
 n p 2  On p n p 

For i  k we can write from (3.39)

Qi
Oik  Vi   Vi YikViVk sin  ik   k   i   Lik , i  k (3.50)
 Vk

Finally for i = k we have

 n 
Qi
Oii  Vi  Vi  2 Vi Bii   YikVk sin  ik   k   i 
 Vk  k 1 
 k i  (3.51)
n
2 2
 2 Vi Bii   YikViVk sin  ik   k   i   2 Vi Bii  Lii
k 1
k i
We therefore see that once the submatrices J11 and J21 are computed, the formation of the
submatrices J12 and J22 is fairly straightforward. For large system this will result in considerable
saving in the computation time.

TAP-CHANGING AND REGULATING TRANSFORMERS

Transformers which provide a small adjustment of voltage magnitude, usually in the range o f ±
10%, and others which shift the phase angle of the line voltages are important components of a
power system. Some transformers regulate both the magnitude and phase angle.

Almost all transformers provide taps on windings to adjust the ratio of transformation by
changing taps when the transformer is deenergized. A change in tap can be made while the
transformer is energized and such transformers a recalled load-tap-changing (LTC) transformers
or tap-changing-under-load (TCUL) transformers. The tap changing is automatic and operated by
motors which respond to relays set to hold the voltage at the prescribed level. Special circuits
allow the change to be made without interrupting the current.

A type of transformer designed for small adjustments of voltage rather than large changes in
voltage levels is called a regulating transformer Each of the three windings to which taps are
made is on the same magnetic core as the phase winding whose voltage is 90° out of phase with
the voltage from neutral to the point connected to the center of the tapped winding. For instance,
the voltage

to neutral is increased by a component ∆ which is in phase or 180° out

of phase with ∆ .
Fig. 3.2 Regulating t/f for control of voltage magnitude

Fig 3.3 Regulating t/f for control of phase angle


PHASE-SHIFTING TRANSFORMER

The voltage drop in a transmission line is simulated in a line drop compensator, which senses the
remote secondary voltage and adjusts the voltage taps. The voltage taps, however, do not change
the phase angle of the voltages appreciably. A minor change due to change of the transformer
impedance on account of tap adjustment and the resultant power flow through it can be ignored.
The real power control can be affected through phase-shifting of the voltage. A phase-shifting
transformer changes the phase angle without appreciable change in the voltage magnitude; this is
achieved by injecting a voltage at right angles to the corresponding line-to-neutral voltage.

Fig. 3.4 (a) Voltage injection vector diagram of a phase shifting transformer; (b) schematic
diagram of phase-shifting transformer.

Consider the equivalent circuit representation of Fig. 13. Let the regulating transformer be
represented by an ideal transformer with a series impedance or admittance. Since it is an ideal
transformer, the complex power input equals the complex power output, and for a voltage
adjustment tap changing transformer we have already shown that
= −

where n is the ratio of the voltage adjustment taps (or currents). Also,

= ( − )

EFFECTS OF REGULATING TRANSFORMERS

The transformer with the higher tap setting is supplying most of t h e reactive power to the load.
The real power is dividing equally between the transformers. If both transformers have the same
impedance, they would share both the real and reactive power equally if they had the same turns
ratio. When two transformers are in parallel, we can vary the distribution of reactive power
between the transformers by adjusting the voltage-magnitude ratios. When two paralleled
transformers of equal kilovolt amperes do not share the Kilovolt amperes equally because their
impedances differ, the kilovolt amperes may be more nearly equalized by adjustment of the
voltage-magnitude ratios through tap changing.
MODULE IV
ECONOMIC OPERATION OF POWER SYSTEM

INTRODUCTION

One of the earliest applications of on-line centralized control was to provide a central facility, to
operate economically, several generating plants supplying the loads of the system. Modern
integrated systems have different types of generating plants, such as coal fired thermal plants,
hydel plants, nuclear plants, oil and natural gas units etc. The capital investment, operation and
maintenance costs are different for different types of plants.

The operation economics can again be subdivided into two parts.

i) Problem of economic dispatch, which deals with determining the power output of each plant to
meet the specified load, such that the overall fuel cost is minimized.

ii) Problem of optimal power flow, which deals with minimum – loss delivery, where in the
power flow, is optimized to minimize losses in the system. In this chapter we consider the
problem of economic dispatch.

During operation of the plant, a generator may be in one of the following states:

i) Base supply without regulation: the output is a constant.

ii) Base supply with regulation: output power is regulated based on system load.

iii) Automatic non-economic regulation: output level changes around a base setting as area
control error changes.

iv) Automatic economic regulation: output level is adjusted, with the area load and area control
error, while tracking an economic setting.

Regardless of the units operating state, it has a contribution to the economic operation, even
though its output is changed for different reasons. The factors influencing the cost of generation
are the generator efficiency, fuel cost and transmission losses. The most efficient generator may
not give minimum cost, since it may be located in a place where fuel cost is high. Further, if the
plant is located far from the load centers, transmission losses may be high and running the plant
may become uneconomical. The economic dispatch problem basically determines the generation
of different plants to minimize total operating cost. Modern generating plants like nuclear plants,
geo-thermal plants etc, may require capital investment of millions of rupees. The economic
dispatch is however determined in terms of fuel cost per unit power generated and does not
include capital investment, maintenance, depreciation, start-up and shut down costs etc.
PERFORMANCE CURVES

INPUT-OUTPUT CURVE

This is the fundamental curve for a thermal plant and is a plot of the input in British thermal
units (Btu) per hour versus the power output of the plant in MW as shown in Fig.4.1

Fig.4.1: Input output curve

HEAT RATE CURVE

The heat rate is the ratio of fuel input in Btu to energy output in KWh. It is the slope of the input
– output curve at any point. The reciprocal of heat – rate is called fuel – efficiency. The heat rate
curve is a plot of heat rate versus output in MW. A typical plot is shown in Fig .
Fig.4.2: Heat Rate Curve

INCREMENTAL FUEL RATE CURVE

The incremental fuel rate is equal to a small change in input divided by the corresponding change
in output.
Incremental fuel rate =∆Input/∆Output
The unit is again Btu / KWh. A plot of incremental fuel rate versus the output is shown in
Fig.4.3

Fig 4.3: Incremental Fuel Rate Curve


Incremental cost curve

The incremental cost is the product of incremental fuel rate and fuel cost (Rs / Btu or $/Btu). The
curve in shown in Fig.4.4. The unit of the incremental fuel cost is Rs / MWh or $ /MWh.

Fig. 4.4: Incremental Cost curve

In general, the fuel cost Fi for a plant, is approximated as a quadratic function of the

generated output PGi.

2
Fi  a i  b i PGi  c i PGi Rs/h

The incremental fuel cost is given by

dFi
 bi  2ci PGi Rs/MWh
dPGi

The incremental fuel cost is a measure of how costly it will be produce an increment of power.
The incremental production cost, is made up of incremental fuel cost plus the incremental cost of
labour, water, maintenance etc. which can be taken to be some percentage of the incremental fuel
cost, instead of resorting to a rigorous mathematical model. The cost curve can be approximated
by a linear curve. While there is negligible operating cost for a hydel plant, there is a limitation
on the power output possible. In any plant, all units normally operate between PGmin, the
minimum loading limit, below which it is technically infeasible to operate a unit and PGmax,
which is the maximum output limit.

ECONOMIC GENERATION SCHEDULING NEGLECTING LOSSES AND


GENERATOR LIMITS

In an early attempt at economic operation it was decided to supply power from the most efficient
plant at light load conditions. As the load increased, the power was supplied by this most
efficient plant till the point of maximum efficiency of this plant was reached. With further
increase in load, the next most efficient plant would supply power till its maximum efficiency is
reached. In this way the power would be supplied by the most efficient to the least efficient plant
to reach the peak demand. Unfortunately however, this method failed to minimize the total cost
of electricity generation. We must therefore search for alternative method which takes into
account the total cost generation of all the units of a plant that is supplying a load.

The simplest case of economic dispatch is the case when transmission losses are neglected. The
model does not consider the system configuration or line impedances. Since losses are neglected,
the total generation is equal to the total demand PD.

Consider a system with n g number of generating plants supplying the total demand PD. If Fi is the
cost of plant i in Rs/h, the mathematical formulation of the problem of economic scheduling can
be stated as follows:

ng

Minimize FT   Fi
i 1

ng

Such that P
i 1
Gi  PD

Where FT= total cost


PGi= generation of plant i
PD= total demand
This is a constrained optimization problem, which can be solved by Lagrange’s Method.

LAGRANGE METHOD FOR SOLUTION OF ECONOMIC SCHEDULE


The problem is restated below:
ng

Minimize FT   Fi
i 1

ng

Such that PD   PGi  0


i 1

The augmented cost function is given by

ng

L  FT   ( PD   PGi )
i 1

The minimum is obtained when

L L
 0 and 0
PGi 

L F
 T   0
PGi PGi

ng
L
 PD   PGi  0
 i 1

The second equation is simply the original constraint of the problem. The cost of a plant Fi
depends only on its own output PGi, hence
FT Fi dFi
 
PGi PGi dPGi
Using the above,
L dFi
   0 i = 1, 2, -----------, n g
dPGi dPGi

We can write bi  2ci PGi   i = 1, 2, -----------, n g


The above equation is called the co-ordination equation. Simply stated, for economic generation
scheduling to meet a particular load demand, when transmission losses are neglected and
generation limits are not imposed, all plants must operate at equal incremental production costs,
subject to the constraint that the total generation be equal to the demand.

ECONOMIC SCHEDULE INCLUDING LIMITS ON GENERATOR (NEGLECTING LOSSES)

The power output of any generator has a maximum value dependent on the rating of the
generator. It also has a minimum limit set by stable boiler operation. The economic dispatch
problem now is to schedule generation to minimize cost, subject to the equality constraint.

ng

P
i 1
Gi  PD

and the inequality constraint

PGi(min) ≤ PGi ≤ PGi(max) i = 1, 2, ……… n g

The procedure followed is same as before i.e. the plants are operated with equal incremental fuel
costs, till their limits are not violated. As soon as a plant reaches the limit (maximum or
minimum) its output is fixed at that point and is maintained a constant. The other plants are
operated at equal incremental costs.

ECONOMIC DISPATCH INCLUDING TRANSMISSION LOSSES

When transmission distances are large, the transmission losses are a significant part of the
generation and have to be considered in the generation schedule for economic operation. The
mathematical formulation is now stated as

ng

Minimize FT   Fi
i 1

ng

Such that P
i 1
Gi  PD  PL

Where PL is the total loss

The Lagrange function is now written as


ng

L  FT   ( PD   PGi  PL )
i 1

The minimum point is obtained when

L F P
 T   (1  L )  0 i=1,2,...........ng
PGi PGi PGi

n g
L
 PD   PGi  PL  0 (same as the constraint)
 i 1

FT dFi
Since 
PGi dPGi

dFi dP
 L 
dPGi dPGi

 
 
dFi  1 
  
dPGi dPL
1 
 dPGi 

1
The term is called the penalty factor of plant i, Li. The coordination equations including
dP
1 L
dPGi
losses are given by

dFi
 Li i=1,2, ............,n g
dPGi

The minimum operation cost is obtained when the product of the incremental fuel cost and the
penalty factor of all units is the same, when losses are considered.

A rigorous general expression for the loss PL is given by

PL    PGm Bmn PGn


m n
Where Bmn is called loss coefficient, depends on load composition.

For a two plant system

PL  B11 PG1  2 PG1 B12 PG 2  B22 PG 2 as B12=B21

AUTOMATIC LOAD DISPATCH

Economic load dispatching is that aspect of power system operation wherein it is required to
distribute the load among the generating units actually paralleled with the system in such a
manner as to minimize the cost of supplying the minute to minute requirements of the system. In
a large interconnected system it is humanly impossible to calculate and adjust such generations
and hence the help of digital computer system along with analogue devices is sought and the
whole process is carried out automatically; hence called automatic load dispatch. The objective
of automatic load dispatch is to minimise the cost of supplying electricity to the load points while
ensuring security of supply against loss of generation and transmission capacity and also
maintaining the voltage and frequency of the system within specified limits. Since the
interconnection is growing bigger and bigger in size with time, the control engineer has to make
adjustments to various parameters in the system. Hence automatic control of load dispatch
problem is required. The chosen control system is invariably based on a digital computer
working on-line.

The components for automatic load dispatching are

Computer-The computer predicts the load and suggests economic loading. It transmits
information to machine controller.
Fig.4.5: Schematic diagram of automatic load dispatching components

Data Input: The computer receives a lot of data from the telemetering system and from the paper
tape. Telemetering data comes to the computer either as analog signals representing line power
flows, plant outputs or as signal bits indicating switch or isolator positions. Paper tape stores all
the basic data required e.g. the system parameters, load predictions, security constraints, etc.

Console: It is the component through which the operator can converse with the computer. He can
obtain certain information required for some action to be taken under emergency condition or he
can put data into it if needed. The console has the facilities of security checking and load flows
for the network calculations.

Machine Controller: The computer sends information regarding the optimal generation to the
machine controller at regular intervals which in turn implements them. Control on each machine
is applied by a closed loop system which uses a measure of actual power generated and which
operates through a conventional speeder motor. These are referred to as controller power loops.
In the power frequency loop an error signal proportional to the difference between the derived
and actual frequency and power is developed. A summed error signal is formed from these two
components and is converted in the motor controller to a train of pulses that are applied to a
speed governor reference setting motor called the speeder motor. The duration and amplitude of
these pulses are fixed but the pulse rate is made proportional to the summed error signal. The
pulses are applied as raise or lower command to the speeder motor in accordance with the error
signal and thus the output of the generator is increased or decreased accordingly.
HYDROTHERMAL SCHEDULING LONG AND SHORT TERMS-

Long-Range Hydro-Scheduling:

The long-range hydro-scheduling problem involves the long-range forecasting of water


availability and the scheduling of reservoir water releases (i.e., “drawdown”) for an interval
of time that depends on the reservoir capacities. Typical long-range scheduling goes anywhere
from 1 week to 1 yr or several years. For hydro schemes with a capacity of impounding
water over several seasons, the long-range problem involves meteorological and statistical
analyses.

Short-Range Hydro-Scheduling

Short-range hydro-scheduling (1 day to 1 wk) involves the hour-by-hour scheduling of all


generation on a system to achieve minimum production cost for the given time period. In such a
scheduling problem, the load, hydraulic inflows, and unit availabilities are assumed known. A set
of starting conditions (e.g., reservoir levels) is given, and the optimal hourly schedule
that minimizes a desired objective, while meeting hydraulic steam, and electric system
constraints, is sought. Hydrothermal systems where the hydroelectric system is by far the
largest component may be scheduled by economically scheduling the system to produce the
minimum cost for the thermal system. The schedules are usually developed to minimize
thermal generation production costs, recognizing all the diverse hydraulic constraints that may
exist.

Fig. 4.6: Hydro Scheduling

The hydroplant can supply the load by itself for a limited time. That is, for any time period j,
PHjmax  Ploadj j=1,2,.........j max

The energy available from the hydroplant is insufficient to meet the load.
j max j max

 PHj n j   Ploadj n j
j 1 j 1
n j is the no of hours in period j

j max

n
j 1
j  Tmax = Total Interval

Steam plant energy required is

j max j max

 Ploadj n j   PHj n j  E
j 1 j 1

Ns
Where E  P n
j 1
sj j Ns is the no of periods the steam plant is on

Ns

nj 1
j  Tmax

So the scheduling problem and the constraint are

Ns
Min FT   F (P
j 1
sj )n j

Ns
Subject to P n
j 1
sj j E 0

Ns Ns
 
Lagrange function is L   F ( Psj ) n j    E   Psj n j 
j 1  j 1 

L dF ( Psj )
   0 for j=1,2,...............Ns
Psj dPsj

dF ( Psj )

dPsj
So steam plant should be run at constant incremental cost for the entire period it is on. Let this
optimum value of steam-generated power be Ps*, which is the same for all time intervals
the steam unit is on.

The total cost over the interval is

Ns Ns
FT   F ( P )n j  F ( P ) n j  F ( Ps* )Ts
s
*
s
*

j 1 j 1

T s is the total run time for the steam plant

The total cost FT  (a  bPs*  cPs*2 )Ts

Ns Ns
Also  Psj n j   Ps* n j  Ps*Ts  E
j 1 j 1

E
So Ts 
Ps*

E
FT  (a  bPs*  cPs*2 )( )
Ps*

a
Minimizing FT , we get Ps* 
c

So the unit should be operated at its maximum efficiency point (Ps*) long enough to
supply the energy needed, E. Optimal hydrothermal schedule is as shown below:

Fig.4.7: Optimal Hydrothermal Scheduling


FACTS
The large interconnected transmission networks are susceptible to faults caused by
lightning discharges and decrease in insulation clearances. The power flow in a
transmission line is determined by Kirchhoff’s laws for specified power injections (both
active and reactive) at various nodes. While the loads in a power system vary by the time of the
day in general, they are also subject to variations caused by the weather (ambient temperature)
and other unpredictable factors. The generation pattern in a deregulated environment also tends
to be variable (and hence less predictable).
The factors mentioned in the above paragraph point to the problems faced in maintaining
economic and secure operation of large interconnected systems. The probles are eased if
sufficient margins (in power transformer) can be maintained. The required safe operating margin
can be substantially reduced by the introduction of fast dynamic control over reactive and active
power by high power electronic controllers. This can make the AC transmission network
flexible to adapt to the changing conditions caused by contingencies and load variations.
Flexible AC Transmission System (FACTS) is used as Alternating current transmission systems
incorporating power electronic-based and other static controllers to enhance controllability and
increase power transfer capability. The FACTS controller is used as a power electronic
based system and other static equipment that provide control of one or more AC transmission
system parameters like voltage, current, power, impedance etc.
Benefits of utilizing FACTS devices: The benefits of utilizing FACTS devices in
electrical transmission systems can be summarized as follows:
1. Better utilization of existing transmission system assets.
2. Increased transmission system reliability and availability.
3. Increased dynamic and transient grid stability and reduction of loop flows.
4. Increased quality of supply for sensitive industries.
FACTs controllers: Structures & Characteristics of following FACTs Controllers
The FACTS controllers can be classified as—
1. Shunt connected controllers
2. Series connected controllers
3. Combined series-series controllers
4. Combined shunt-series controller
Static Var Compensator (SVC)

Static Var compensator is a static Var generator whose output is varied so as to maintain or
control specific parameters (e.g. voltage or reactive power of bus) of the electric power
system. In its simplest form it uses a thyristor controlled reactor (TCR) in conjunction
with a fixed capacitor (FC) or thyristor switched capacitor (TSC). A pair of anti parallel
thyristors is connected in series with a fixed inductor to form a TCR module while the
thyristors are connected in series with a capacitor to form a TSC module. An SVC can control
the voltage magnitude at the required bus thereby improving the voltage profile of the
system. The primary task of an SVC is to maintain the voltage of a particular bus by
means of reactive power compensation (obtained by varying the firing angle of the
thyristors). It can also provide increased damping to power oscillations and enhance power
flow over a line by using auxiliary signals such as line active power, line reactive
power, line current, and computed internal frequency. Static VAR Compensator (SVC) is a
shunt connected FACTS controller whose main functionality is to regulate the voltage at a
given bus by controlling its equivalent reactance. Basically it consists of a fixed capacitor (FC)
and a thyristor controlled reactor (TCR).

Fig.4.8: Static Var Compensator

Thyristor Controlled Series Capacitor (TCSC)

A TCSC is a capacitive reactance compensator, which consists of a series capacitor bank


shunted by a thyristor controlled reactor in order to provide a smoothly variable series
capacitive reactance. Even through a TCSC in the normal operating range in mainly capacitive,
but it can also be used in an inductive mode. The power flow over a transmission line can
be increased by controlled series compensation with minimum risk of sub-synchronous
resonance (SSR).TCSC is a second generation FACTS controller, which controls the
impedance of the line in which it is connected by varying the firing angle of the thyristors. A
TCSC module comprises a series fixed capacitor that is connected in parallel to a thyristor
controlled reactor (TCR). A TCR includes a pair of anti-parallel thyristors that are connected in
series with an inductor. In a TCSC, a Metal Oxide Varistor (MOV) along with a bypass
breaker is connected in parallel to the fixed capacitor for overvoltage protection. A
complete compensation system may be made up of several of these modules. TCSC controllers
use thyristor-controlled reactor (TCR) in parallel with capacitor segments of series capacitor
bank. The combination of TCR and capacitor allow the capacitive reactance to be smoothly
controlled over a wide range and switched upon command to a condition where the bi-
directional thyristor pairs conduct continuously and insert an inductive reactance into the line.
TCSC is an effective and economical means of solving problems of transient stability,
dynamic stability, steady state stability and voltage stability in long transmission lines. A
TCSC is a series controlled capacitive reactance that can provide continuous control of power on
the ac line over a wide range.

Fig.4.9: Thyristor Controlled Series Capacitor

Static Synchronous Series Compensator (SSSC)

A SSSC is a static synchronous generator operated without an external electric energy source as
a series compensator whose output voltage is in quadrature with, and controllable
independently of the line current for the purpose of increasing or decreasing the overall
reactive voltage drop across the line and thereby controlling the transmitted electric power. The
SSSC may include transiently rated energy source or energy absorbing device to enhance the
dynamic behaviour of the power system by additional temporary real power
compensation, to increase or decrease momentarily, the overall real voltage drop across
the line.

A SSSC incorporates a solid state voltage source inverter that injects an almost sinusoidal
voltage of variable magnitude in series with a transmission line. The SSSC has the same
structure as that of a STATCOM except that the coupling transformer of an SSSC is connected in
series with the transmission line. The injected voltage is mainly in quadrature with the line
current. A small part of injected voltage, which is in phase with the line current, provides the
losses in the inverter. Most of injected voltage, which is in quadrature with the line
current, emulates a series inductance or a series capacitance thereby altering the transmission line
series reactance. This reactance, which can be altered by varying the magnitude of injected
voltage, favourably influences the electric power flow in the transmission line.

Fig.4.10: Static Synchronous Series Compensator

SSSC is a solid-state synchronous voltage source employing an appropriate DC to AC


inverter with gate turn- off thyristor. It is similar to the STATCOM, as it is based on a
DC capacitor fed VSI that generates a three - phase voltage, which is then injected in a
transmission line through a transformer connected in series with the system. In SSSC, the
resonance phenomenon has been removed. So SSSC is having more superior performance as
compare to TCSC. The main control objective of the SSSC is to directly control the
current, and indirectly the power, flowing through the line by controlling the reactive
power exchange between the SSSC and the AC system. The main advantage of this
controller over a TCSC is that it does not significantly affect the impedance of the
transmission system and, therefore, there is no danger of having resonance problem.

Static Synchronous Compensator (STATCOM)

A STATCOM is a static synchronous generator operated as a shunt connected static var


compensator whose capacitive or inductive output current can be controlled independent of the
ac system voltage. A STATCOM is a solid state switching converter capable of generating
or absorbing independently controllable real and reactive power at its output terminals, when it
is fed from an energy source or an energy storage device of appropriate rating. A STATCOM
incorporate a voltage source inverter (VSI) that produces a set of three phase ac output
voltages, each of which is in phase with, and coupled to the corresponding ac system
voltage via a relatively small reactance. This small reactance is usually provided by the per
phase leakage reactance of the coupling transformer. The VSI is driven by a dc storage
capacitor. By regulating the magnitude of the output voltage produced, the reactive power
exchange between STATCOM and the ac system can be controlled. The Static Synchronous
Compensator (STATCOM) is a power electronic-based Synchronous Voltage Generator (SVG)
that generates a three-phase voltage from a dc capacitor in synchronism with the
transmission line voltage and is connected to it by a coupling transformer.
Fig.4.11: Static Synchronous Compensator
By controlling the magnitude of the STATCOM voltage the reactive power exchange
between the STATCOM and the transmission line and hence the amount of shunt
compensation can be controlled. In STATCOM, the resonance phenomenon has been removed.
So STATCOM is having more superior performance as compared to SVC.

Unified Power Flow Controller (UPFC)


The UPFC, by means of angularly unconstrained series voltage injection, is able to control,
concurrently or selectively, the transmission line voltage, impedance, and angle or,
alternatively, the real and reactive power flow in the line. The UPFC may also provide
independently controllable shunt reactive compensation.
The UPFC is the most versatile and powerful FACTS device. UPFC is also known as the
most comprehensive multivariable flexible ac transmission system (FACTS) controller.
Simultaneous control of multiple power system variables with UPFC poses enormous
difficulties. In addition, the complexity of the UPFC control increases due to the fact that
the controlled and the variables interact with each other. The Unified Power Flow Controller
(UPFC) is used to control the power flow in the transmission systems by controlling the
impedance, voltage magnitude and phase angle. This controller offers advantages in terms of
static and dynamic operation of the power system. The basic structure of the UPFC consists of
two voltage source inverter (VSI); where one converter is connected in parallel to the
transmission line while the other is in series with the transmission line. The UPFC consists of
two voltage source converters; series and shunt converter, which are connected to each other
with a common dc link. Series converter or Static Synchronous Series Compensator (SSSC) is
used to add controlled voltage magnitude and phase angle in series with the line, while shunt
converter or Static Synchronous Compensator (STATCOM) is used to provide reactive power to
the ac system, beside that, it will provide the dc power required for both inverter. Each of the
branch consists of a transformer and power electronic converter. These two voltage source
converters share a common dc capacitor. The energy storing capacity of this dc capacitor
is generally small. Therefore, active power drawn by the shunt converter should be equal to the
active power generated by the series converter. The reactive power in the shunt or series
converter can be chosen independently, giving greater flexibility to the power flow
control. The coupling transformer is used to connect the device to the system.

Fig.4.11: Unified Power Flow Controller


References Books:

1. D.P. Kothari, I.J. Nagrath, “Power System Engineering” Second Edition, TMH Publication
2. C.L.Wadhwa, “Electrical Power Systems” Fifth Edition, New Age International Publications
3. J.B. Gupta, “A Course in Electrical Power” Kataria Publication
4. John J Grainger, W. D. Stevenson, “Power System Analysis”, TMH Publication

You might also like