KEMBAR78
Activity 1 | PDF
0% found this document useful (0 votes)
9 views1 page

Activity 1

The document is an activity sheet for a Media and Information Literacy lesson, consisting of two main activities. The first activity requires students to fill out a table with examples of communication methods, information storage, and broadcasting across different historical ages. The second activity involves comparing traditional and new media, with a space for students to explain their reasoning.
Copyright
© © All Rights Reserved
We take content rights seriously. If you suspect this is your content, claim it here.
Available Formats
Download as DOCX, PDF, TXT or read online on Scribd
0% found this document useful (0 votes)
9 views1 page

Activity 1

The document is an activity sheet for a Media and Information Literacy lesson, consisting of two main activities. The first activity requires students to fill out a table with examples of communication methods, information storage, and broadcasting across different historical ages. The second activity involves comparing traditional and new media, with a space for students to explain their reasoning.
Copyright
© © All Rights Reserved
We take content rights seriously. If you suspect this is your content, claim it here.
Available Formats
Download as DOCX, PDF, TXT or read online on Scribd
You are on page 1/ 1

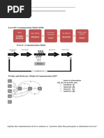
ACTIVITY SHEET IN MEDIA AND INFORMATION LITERACY

ACT. 1
Directions: Complete the table below by giving two (2) examples for each
question.

Age What did people use What did people use What did people use
to communicate to store information? to share or
each other? broadcast
information?
Pre-industrial Age

Industrial Age

Electronic Age

New/Informational
Age

ACT. 2
Traditional VS New Media
Write on the line which of the two is traditional media and new media and explain
briefly your answer.

EXPLAIN YOUR ANSWER:


_____________________________________________________________________________________
_____________________________________________________________________________________
_____________________________________________________________________________________
_____________________________________________________________________________________
_____________________________________________________________________________________
_____________________________________________________________________________________
_____________________________________________________________________________________
_____________________________________________________________________________________
________________________________________________________

NOTE: PLEASE WRITE YOUR ANSWER IN A ½ (CROSSWISE) PAPER SHEET.


Please collect and put your paper on my table after you answer. THANK YOU! 😊

You might also like