KEMBAR78
AM Communication | PDF | Modulation | Communications System
0% found this document useful (0 votes)
50 views10 pages

AM Communication

The basic electrical communication system consists of a transmitter, channel, and receiver, facilitating the transmission of analog or digital signals. Key components include input and output transducers, which convert signals to and from electrical energy, and modulation techniques that encode information for effective transmission. Communication can be categorized into wired and wireless channels, with various modulation methods such as amplitude, frequency, and phase modulation used to optimize signal transmission.

Uploaded by

Ratyb Oja
Copyright
© © All Rights Reserved
We take content rights seriously. If you suspect this is your content, claim it here.
Available Formats
Download as PDF, TXT or read online on Scribd
0% found this document useful (0 votes)
50 views10 pages

AM Communication

The basic electrical communication system consists of a transmitter, channel, and receiver, facilitating the transmission of analog or digital signals. Key components include input and output transducers, which convert signals to and from electrical energy, and modulation techniques that encode information for effective transmission. Communication can be categorized into wired and wireless channels, with various modulation methods such as amplitude, frequency, and phase modulation used to optimize signal transmission.

Uploaded by

Ratyb Oja
Copyright
© © All Rights Reserved
We take content rights seriously. If you suspect this is your content, claim it here.
Available Formats
Download as PDF, TXT or read online on Scribd
You are on page 1/ 10

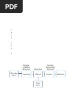
Basic Electrical Communication System

Electrical (or Electronic) Communication System

The basic electrical communication system refers to a model that helps the analog data to transmit from
one end to the other. The system consists of transmitter, channel, and receiver with appropriate
transducers at both ends. In a communication system the sender (or transmitting end) and the receiving
end systems both handles/processes analog or digital signals depending upon specific case. All the
subsystems of the sending and receiving end are designed to handle certain task depending upon the
type of communication system-analog or digital communication. The simple block diagram of a
communication system is shown below:

Functions of each component are as follows:

Input transducer

The input transducer converts the information in the message signal into the electrical energy suitable for
transmission. The sources of information are audio, television, computers, etc. Input transducer are
microphone, video camera, different types of sensors, & etc.

The frequency range of speech(voice) signal is from 300Hz to 3300Hz.

The frequency of video signals is from 0Hz (DC) to 5M Hz.

The output of the input transducer in fed to the transmitter.

Transmitter

The transmitter converts the electrical signal into a form suitable for transmission for the channel. Thus,
different channels have different types of the transmitter. If the channel's characteristic varies, the
transmitter must adjust itself to maintain the desired range for effective communication.
The original signal is known as the message signal or the baseband signal. All the message signals are
called as baseband signals. Transmitter also performs multiplexing, i.e., simultaneous trans mission of
several signals.

Communication channel

Communication channel is a medium to transmit the electrical signal from transmitter to the receiver. The
communication can be broadcast or point to point. Broadcast refers to a single sender and multiple
receivers, such as radio. Point to point communication refers to the communication between a single
sender and a single receiver, such as a telephone. The essential parameter for suitable transmission is
bandwidth. The greater the bandwidth, the better will be the transmission.

The communication channel is further categorized as:

o Wired channel
o Wireless channel

Wired channel

The examples of wired channel are twisted pair cables, waveguide, cables, and optical fiber.

Twisted pair cables: These are the two conducting cables twisted to improve the transmission ability. The
twist in the two conductors couples the electric or magnetic fields and prevents the noise interference in
the channel. It is commonly used for wire shielding to prevent the data from external noise.

Waveguides: The waveguides can transmits the electromagnetic waves without any energy less or
minimal loss. It is commonly used in radar and microwave communication.

Optical fiber: An optical fiber is a transmission fiber made up of plastic or glass. It can transmit the data
upto hundreds of kilometers without affecting the signal's quality. The transmission is based on TIR (Total
Internal Reflection). The diameter of the fiber is as small as the human hair.

Wireless channel

It is the communication in the form of EM (Electromagnetic waves) from one antenna to the other in
space- transmitting antenna at the sender and receiving antenna at the receiving end. The electrical
signals at output of transmitter is converted to EM signals with the help of antenna and radiated to the
space. The same EM signals are received/ intercepted by the receiving antenna and converted to electrical
signals and fed to the receiving systems.

Interference factors

The interference in the channel is termed as noise and attenuation.

Attenuation is defined as the loss in the strength of the signal. It is also known as distortion. The
attenuation is caused by the passive components in the communication system, such as cables and
connectors. It is low in optical fiber as compared to other types of media.
Noise is a serious factor in the communication system. It is defined as any unwanted interference in the
signal during the transmission. Noise is categorized as:

o Internal Noise
o External Noise

Internal Noise

The interference that occurs during the signal transmission inside the communication system is known as
internal noise. Internal noise is inherent to the system and is present whenever electron flows or vibrates.
Examples of internal noise are thermal noise, shot noise, etc. Internal noise can also arise from the
recombination of the carriers (electrons and holes).

External Noise

The interference that occurs outside the communication system is known as external noise. The examples
of external noise are lighting, ignition, electrical switching, etc.

Receiver

The receiver receives information from the channel. It extracts the necessary information from the signal
required by the output transducer.

Output transducer

The output transducer works reversely as that of the input transducer. It converts the electrical energy into
the original signal. We can also say that it makes the information available understandable to the target.
Examples of output transducers are loudspeakers, motors, LEDs, etc.

Here, we discuss an example of the speech signal communication:

The information first reaches the input transducer. It converts the speech signal to the electrical signal. It
is because the communication system can only allow the electrical energy to pass through the system. The
electrical signal is further sent to the transmitter. It improves the characteristics of the received signal by
modulation and converts it to the suitable form for the channel. The information now travels on
the channel through different wired or wireless media. After travelling the desired distance, the signal
reaches the receiver. It demodulated the signal to recover the original message signal, which is last send
to the output transducer. The output transducer converts the electrical signal back to the speech signal.

Speech plays a major role in human voice, communication through mobile phones, video, etc. But, the
back noise in a system is considered as inference and needs to be eliminated from the system. For this,
effective filters or amplifiers are used.
Electrical Communication is of two types: Analog Communication and Digital Communication. Further,
these communication systems are of two types- Baseband communication system and Carrier or Pass
band communication system. In baseband communication system the message or baseband signals are
always send through wired or solid medium (channel).In carrier or pass band communication the message
or baseband signal are send with the help of a high frequency sinusoid signal through either wired or
wireless medium.

Analog Communication

Analog communication is communication from the sender to the receiver in the form of an analog signal.
The analog signal is a continuous time varying signal, it has infinite values. The example of analog signal
is sound waves. The signals that continuously vary with time are the examples of an analog signal, such
as audio and video signals.
Modulation is important for the communication system. Modulation is the process of encoding
information from a message source in a way that is suitable for transmission. This is achieved by altering
the characteristics of a wave. By superimposing a message of low frequency on to a high frequency signal
known as a carrier wave (or sinusoidal signal), video, voice and other data can be transmitted. In
modulation process the low frequency message signal gets translated to high frequency signal. This
frequency translation or modulation has many benefits apart from encoding.

In modulation process, the message signal or data signal (a low frequency signal) modulates any one of
the parameter (amplitude or frequency or phase) of a continuously varying high frequency sine wave
(which is also called a carrier wave). The resulted high frequency sinusoid carrier signal then becomes a
modulated signal and is called as either Amplitude modulated or Frequency modulated or Phase
modulated signal. Hence modulations are of three types: Amplitude Modulation, Frequency Modulation
and Phase Modulation.

Benefits of Modulation: (i) Multiplexing-Modulation allows us to send multiple signals simultaneously


over a single common channel, all using different frequency ranges.

(ii) Reducing Antenna Heights-Another reason to modulate a signal is to allow the use of a smaller
antenna.
Analog Carrier Communication

Analog carrier communication is generally used for wireless communication i.e., signal propagates
through space. In this type of communication the message signal modulates a carrier signal in the
transmitter and is then radiated in space via an antenna. Modulation plays a vital role in wireless
communication. So there are: Amplitude modulation communication systems, Frequency modulation
communication systems and Phase modulation communication systems. Each communication
systems has its own merits/demerits and application areas.

Amplitude Modulation:
Amplitude Modulator- Transmitter

Amplitude Demodulator- Receiver (synchronous or coherent detector)


Amplitude Demodulator- Receiver (Asynchronous detector-Envelope detector)

Modulation Index:
Calculation of Modulation Index (µ or M) of AM wave

Value of Modulation Index ranges from (0 to 1): 0>= µ or M <=1


µ = 0.5, 50% modulation µ = 1, 100% modulation

You might also like