KEMBAR78
Purchase Order Interface | PDF | Pl/Sql | Oracle Corporation
0% found this document useful (0 votes)
78 views22 pages

Purchase Order Interface

The Purchase Order Interface in Oracle Apps R12 automates the integration of external purchase order data, enhancing accuracy and efficiency in procurement processes. It involves creating staging and interface tables, validating data through PL/SQL procedures, and importing validated data into Oracle's purchasing module. Key considerations include data mapping, validation rules, and error handling to ensure seamless PO creation and reduce manual efforts.

Uploaded by

roja.rani.t
Copyright
© © All Rights Reserved
We take content rights seriously. If you suspect this is your content, claim it here.
Available Formats
Download as DOCX, PDF, TXT or read online on Scribd
0% found this document useful (0 votes)
78 views22 pages

Purchase Order Interface

The Purchase Order Interface in Oracle Apps R12 automates the integration of external purchase order data, enhancing accuracy and efficiency in procurement processes. It involves creating staging and interface tables, validating data through PL/SQL procedures, and importing validated data into Oracle's purchasing module. Key considerations include data mapping, validation rules, and error handling to ensure seamless PO creation and reduce manual efforts.

Uploaded by

roja.rani.t
Copyright
© © All Rights Reserved
We take content rights seriously. If you suspect this is your content, claim it here.
Available Formats
Download as DOCX, PDF, TXT or read online on Scribd
You are on page 1/ 22

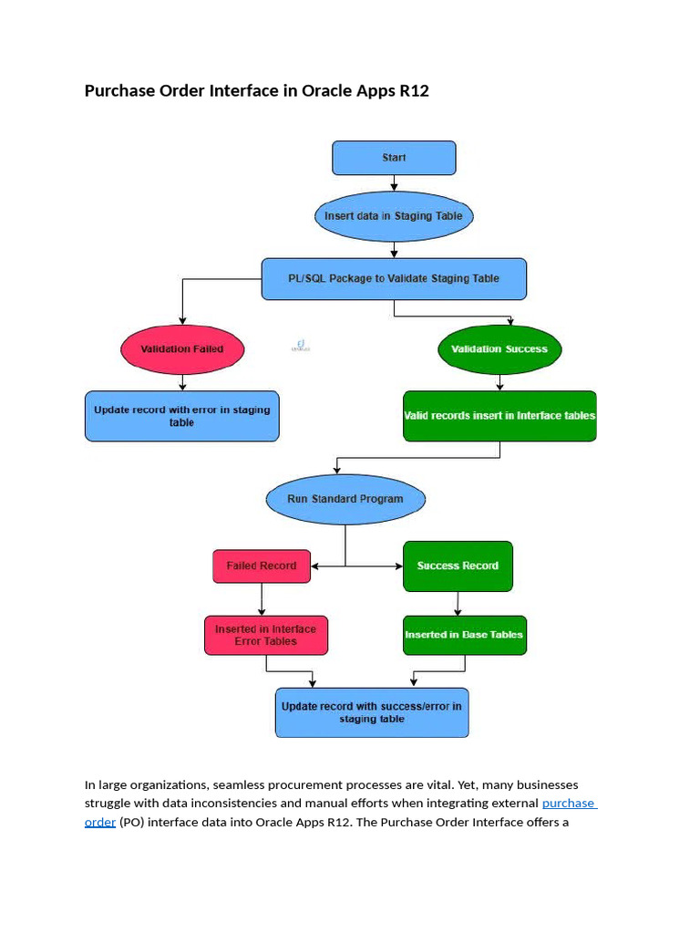
Purchase Order Interface in Oracle Apps R12

In large organizations, seamless procurement processes are vital. Yet, many businesses
struggle with data inconsistencies and manual efforts when integrating external purchase
order (PO) interface data into Oracle Apps R12. The Purchase Order Interface offers a
powerful solution to automate PO creation, ensuring accuracy, efficiency, and better data
governance.

The PO Interface in Oracle Apps R12 is a standardized method to import PO data—headers,


lines, and distributions—from external systems or flat files into the Oracle Purchasing
module. This interface is particularly crucial for companies migrating from legacy systems or
automating procurement through third-party platforms.

Key Components of Purchase Order Interface

Staging Tables of Purchase Order Interface in Oracle Apps R12

You need to create staging tables to temporary stored the purchase orders data from the
source system into Oracle Apps. Before loading the data you need to make sure to create the
structure of the temporary(staging) tables similar to the source data files. You can
use SQL*Loader to load raw data from external files into staging tables.

Interface Tables of Purchase Order Interface in Oracle Apps R12

You need to create a custom PL/SQL program to validate the data in staging tables. Once
validated the PO data should be inserted into interface table;

 PO_HEADERS_INTERFACE: Contains header-level data such as vendor details, PO


type, currency, and terms.

 PO_LINES_INTERFACE: Holds line and shipment level data including item, quantity,
and price.

 PO_DISTRIBUTIONS_INTERFACE: Manages accounting details, charge accounts, and


project-related information.

You can review the details of the PO interface tables in our another post.

Validation Program and Field Validation for Purchase Order Interface

Before loading staging data into interface tables, validate all mandatory fields using PL/SQL
procedure:

Header Validation of Purchase Order Interface

Purchase Order Header Validation

-- 1. Buyer Name

SELECT agent_id

INTO l_agent_id

FROM po_agents_v

WHERE UPPER(agent_name) = UPPER(rec_po_headers.buyer_name)


AND (end_date_active IS NULL

OR end_date_active > SYSDATE

);

--

-- 2. Vendor Name

SELECT vendor_id

INTO l_vendor_id

FROM ap_suppliers

WHERE UPPER(vendor_name) = UPPER(rec_po_headers.supplier_name)

AND (end_date_active IS NULL

OR end_date_active > SYSDATE

);

--

-- 3. Vendor Site Code

SELECT vendor_site_id

INTO l_vendor_site_id

FROM ap_supplier_sites_all

WHERE UPPER(vendor_site_code) = UPPER(rec_po_headers.vendor_site_code)

AND vendor_id = l_vendor_id

AND org_id = l_org_id

AND (inactive_date IS NULL OR inactive_date > SYSDATE);

--

-- 4. Ship-To Location Code

SELECT location_code

INTO l_ship_to_location

FROM hr_locations

WHERE UPPER(location_code) = UPPER(rec_po_headers.deliver_loc_code)

AND (inactive_date IS NULL OR inactive_date > SYSDATE);


--

-- 5. Vendor Contact

SELECT vendor_contact_id

INTO l_vendor_contact_id

FROM po_vendor_contacts

WHERE vendor_site_id = l_vendor_site_id

AND UPPER(first_name || ' ' || middle_name || ' ' || last_name) =


UPPER(rec_po_headers.vendor_contact)

AND (inactive_date IS NULL OR inactive_date > SYSDATE);

--

-- 6. Bill-To Location Code

SELECT location_id

INTO l_bill_to_location_id

FROM hr_locations

WHERE UPPER(location_code) = UPPER(rec_po_headers.bill_to_location_code)

AND (inactive_date IS NULL OR inactive_date > SYSDATE);

Purchase Order Header Validation

Line Validation of Purchase Order Interface in Oracle Apps R12

Validation of PO Line level fields

--1. Validation of line type

SELECT line_type_id

INTO l_line_type_id

FROM po_line_types_val_v

WHERE UPPER (line_type) = UPPER (rec_lines.line_type);

--

--2. dest_org_code Validation

SELECT organization_id,

organization_code
INTO l_organization_id,

l_organization_code

FROM org_organization_definitions

WHERE UPPER(organization_code) = UPPER (rec_lines.dest_org_code);

--

--3. Item Validation

SELECT inventory_item_id

INTO l_item_id

FROM mtl_system_items_b

WHERE UPPER (segment1) = UPPER (rec_lines.item)

AND organization_id = l_organization_id

AND purchasing_enabled_flag = 'Y'

AND purchasing_item_flag = 'Y';

--

--4. Validation of Unit of Measure

SELECT unit_of_measure

INTO l_unit_of_measure

FROM mtl_units_of_measure_tl

WHERE UPPER (uom_code) = UPPER (rec_lines.uom_code)

AND LANGUAGE = 'US';

--

--5. Item Quantity must be greater than 0.

Purchase Order Line Validation

You need to populate error_msg and record_status as Error/Success based on the validation.

Purchase Order Interface Import Program in Oracle Apps R12

Import Standard Purchase Orders:

In earlier version Purchasing Document Open Interface program was the PO import program
in Oracle apps R12 to import all types of purchase orders. But now you have two new
concurrent programs Import Price Catalogs and Import Standard Purchase Orders. Firstly
Import Price Catalogs concurrent program is used to import Catalog Quotations, Standard
Quotations, and Blanket Purchase Agreements. Another program Import Standard Purchase
Orders concurrent program is the new import PO program in Oracle apps R12.

This concurrent program validates and imports data from the interface tables into standard
PO base tables like PO_HEADERS_ALL, PO_LINES_ALL, PO_LINE_LOCATIONS_ALL and
PO_DISTRIBUTIONS_ALL.

Key Considerations of Purchase Order Interface in Oracle Apps R12

1. Validation: Oracle validates data integrity and business rules before import.

2. Mandatory Fields: Fields like ORD_ID, VENDOR_ID and DOCUMENT_TYPE_CODE


must be populated correctly.

3. PO Types Supported: Includes Standard, Blanket, and Contract POs.

Preparing Data for Purchase Order Interface in Oracle Apps R12

Source Data Identification

Common sources include:

 Legacy ERP systems

 Supplier portals

 Spreadsheets maintained by procurement teams

Ensure clear mapping between source data and Oracle interface columns.

Data Transformation and Cleansing of Purchase Order Interface in Oracle Apps R12

 Convert date formats to Oracle-compatible types.

 Normalize unit of measure codes.

 Translate external codes (e.g., supplier names to supplier IDs).

File Format and Structure

Use structured files like:

 CSV or delimited text files

Maintain strict order and column naming based on interface tables.

Populating Interface Tables of Purchase Order Interface in Oracle Apps R12

You can use below two options to populate the data into Purchase Order interface tables.
You can see PL/SQL package to validate the purchase order data in staging tables. Then
insert the validated PO data into interface tables.
 Insert Validate Data using Custom PL/SQL procedure

 Integration Middleware (e.g., Oracle Integration Cloud)

Running the “Import Standard Purchase Orders” Program

Once the validated PO staging table data inserted into PO Interface tables you need to run
“Import Standard Purchase Orders” to import purchase orders into Oracle Apps R12.

Navigation of Purchase Order Interface

Oracle Applications > Purchasing Responsibility > Reports > Run

Select: Import Standard Purchase Orders

Key Parameters of Purchase Order Interface

 Operating Unit: Drives org-specific imports.

 Create or Update Items: Yes/No

 Approval Status: Yes/No

 Batch ID: Used to logically group interface records.

Monitoring the Purchase Order Interface in Oracle Apps R12 Request


Check the Concurrent Request log for success or failure. Use the PO_INTERFACE_ERRORS
table to diagnose issues.

Common Errors and Resolutions

Error Message Possible Cause Resolution

Invalid Vendor ID Vendor not defined or inactive Validate vendor setup in AP

Distribution account missing Charge account not populated Ensure valid segment combinatio

Document type code invalid Wrong or unsupported document type Use values like ‘STANDARD’, ‘BLAN

Best Practices and Tips for Successful PO Interface Implementation

 Accurate Data Mapping: Ensure every external data point maps correctly to Oracle
fields.

 Validation Rules: Add pre-validation scripts to catch errors before loading data.

 Error Handling: Create logs and audit trails for traceability.

 Performance Optimization: Use batch commits and index key columns in staging
tables.

 Security: Restrict access to sensitive procurement and supplier data during the
process.

 Staging & Validation: Catch errors before interface load.

 Incremental Testing: Start small, then scale up. Use a subset of data to validate the
end-to-end process.

Conclusion

The PO Interface in Oracle R12 is a robust tool that significantly enhances procurement
integration with external systems. By understanding its components, preparing clean and
well-mapped data, and implementing sound error-handling strategies, businesses can
ensure seamless PO creation and reduce manual effort.

Whether you’re integrating data from a legacy ERP or automating PO entries via a third-
party application, mastering the PO Interface can help you achieve procurement excellence.
You can review our article for PO & IR Receiving process.

Optional Additions

Real-World Scenarios of Purchase Order Interface


 Importing purchase orders from a supplier bidding portal: Once the bidding process
concludes, the winning bids are exported into a specific file format, which is then
transformed and loaded into the PO Interface tables.

 Uploading blanket purchase orders and creating automated releases: Facilitates the
creation of releases against pre-negotiated agreements, streamlining recurring
purchases.

Custom Enhancements

 Custom staging validations using Oracle Apex or PL/SQL packages: Provides more
user-friendly error feedback before running the concurrent program, improving data
quality.

 Auto-email notifications for PO import failures: Enables proactive monitoring and


faster issue resolution, minimizing disruption to procurement processes.

Interconnected Modules for Purchase Order Interface

 Inventory: PO lines for stocked items integrate with inventory, ensuring accurate and
timely updates to stock levels and preventing stockouts.

 Payables: Correctly created POs are crucial for accurate invoice matching,
streamlining the payment process and avoiding discrepancies, which leads to better
supplier relationships.

Staging Tables of Purchase Order Interface

PO Interface Staging Table Defination

--PO Headers Staging Table

CREATE TABLE xxpo_headers_stg(

header_id NUMBER

,batch_id NUMBER

,action VARCHAR2(25)

,document_type_code VARCHAR2(25)

,currency_code VARCHAR2(15)

,full_name VARCHAR2(240)

,vendor_name VARCHAR2(240)

,vendor_site_code VARCHAR2(15)

,ship_to_location VARCHAR2(60)
,bill_to_location VARCHAR2(60)

,approval_status VARCHAR2(25)

,freight_carrier VARCHAR2(25)

,fob VARCHAR2(25)

,freight_terms VARCHAR2(25)

,record_status VARCHAR2(1)

,error_msg VARCHAR2(5000)

);

--PO Lines Staging Table

CREATE TABLE xxpo_lines_stg

header_id NUMBER

,line_id NUMBER

,line_num NUMBER

,shipment_num NUMBER

,line_type VARCHAR2(25)

,item VARCHAR2(1000)

,item_description VARCHAR2(240)

,item_id NUMBER

,uom_code VARCHAR2(3)

,quantity NUMBER

,unit_price NUMBER

,ship_to_org VARCHAR2(3)

,ship_to_location VARCHAR2(60)

,list_price NUMBER

,record_status VARCHAR2(1)

,error_msg VARCHAR2(5000)

);
--PO Distributions Staging Table

CREATE TABLE xxpo_distributions_stg

(header_id NUMBER,

line_id NUMBER,

distribution_id NUMBER,

quantity_ordered NUMBER,

dest_org_id NUMBER,

set_of_books_id NUMBER,

charge_account_id VARCHAR2(2000),

distribution_num NUMBER,

record_status VARCHAR2(1),

error_msg VARCHAR2(5000)

);

Purchasing Interface Staging Table Defination

Staging Table Update Procedure

Update Staging Table

PROCEDURE update_stag(p_type IN VARCHAR2,

p_head_id IN NUMBER,

p_line_id IN NUMBER DEFAULT NULL,

p_dist_id IN NUMBER DEFAULT NULL,

p_rec_status IN VARCHAR2,

p_err_msg IN VARCHAR2 DEFAULT NULL

IS

BEGIN

IF p_type = 'H'

THEN

UPDATE xxpo_headers_stg
SET record_status=p_rec_status ,

error_msg=p_err_msg

WHERE header_id=p_head_id;

ELSIF p_type = 'L'

THEN

UPDATE xxpo_lines_stg

SET record_status=p_rec_status ,

error_msg=p_err_msg

WHERE header_id=p_head_id

AND line_id=p_line_id;

ELSE

UPDATE xxpo_distributions_stg

SET record_status=p_rec_status ,

error_msg=p_err_msg

WHERE header_id=p_head_id

AND line_id=p_line_id

AND distribution_id=p_dist_id;

END IF;

COMMIT;

EXCEPTION

WHEN OTHERS THEN

fnd_file.put_line(fnd_file.LOG, SQLERRM );

END update_stag;

Update Staging Table

PO Interface Validation Package

You can follow the below logic to create the validation logic. To remove the redandancy all
the validation is not added here. Please check here for other validation and add accordingly.

Package for Populating PO Interface Tables


Purchase Order Validation Logic

CREATE OR REPLACE PACKAGE BODY XXPO_VALIDATION_PKG

IS

PROCEDURE po_import_main(

x_errbuf OUT VARCHAR2,

x_retcode OUT NUMBER

IS

-- Cursors for staging data

CURSOR c_po_headers

IS

SELECT *

FROM xxpo_headers_stg

WHERE record_status='N'

CURSOR c_lines(p_hdr_id NUMBER)

IS

SELECT *

FROM xxpo_lines_stg

WHERE header_id = p_hdr_id;

CURSOR c_dists(p_line_id NUMBER)

IS

SELECT *

FROM xxpo_distributions_stg

WHERE line_id = p_line_id;

-- Local variables
l_org_id NUMBER;

l_vendor_id NUMBER;

l_site_code VARCHAR2(100);

l_curr_code VARCHAR2(10);

l_doc_type VARCHAR2(25);

l_agent_id NUMBER;

l_item_id NUMBER;

l_error_msg VARCHAR2(5000);

l_record_status VARCHAR2(1) := 'S';

BEGIN

-- Resolve Organization ID

BEGIN

SELECT organization_id

INTO l_org_id

FROM hr_operating_units

WHERE name ='IN Operating Unit';

EXCEPTION

WHEN NO_DATA_FOUND THEN

l_record_status := 'E';

l_error_msg := 'Invalid Operating Unit';

fnd_file.put_line(fnd_file.LOG, l_error_msg );

x_retcode := 1;

RETURN;

END;

-- Process each header record

FOR rec_po_headers IN c_po_headers

LOOP

-- Validate Vendor
BEGIN

SELECT vendor_id

INTO l_vendor_id

FROM po_vendors

WHERE vendor_name = rec_po_headers.vendor_name;

EXCEPTION

WHEN NO_DATA_FOUND THEN

l_record_status := 'E';

l_error_msg := 'Invalid vendor_name = '||

rec_po_headers.vendor_name;

fnd_file.put_line(fnd_file.LOG, l_error_msg);

END;

-- Validate Vendor Site

BEGIN

SELECT vendor_site_code

INTO l_site_code

FROM po_vendor_sites_all

WHERE vendor_site_code = rec_po_headers.vendor_site_code;

EXCEPTION

WHEN NO_DATA_FOUND THEN

l_record_status := 'E';

l_error_msg := 'Invalid vendor_site_code = ' ||

rec_po_headers.vendor_site_code;

fnd_file.put_line(fnd_file.LOG, l_error_msg);

END;

-- Validate Currency Code

BEGIN

SELECT currency_code
INTO l_curr_code

FROM fnd_currencies

WHERE currency_code = rec_po_headers.currency_code;

EXCEPTION

WHEN NO_DATA_FOUND THEN

l_record_status := 'E';

l_error_msg := 'Invalid currency_code = ' || rec_po_headers.currency_code;

fnd_file.put_line(fnd_file.LOG, l_error_msg);

END;

--Validate Document Type

BEGIN

SELECT document_type_code

INTO l_doc_type

FROM po_document_types

WHERE document_type_code = rec_po_headers.document_type_code;

EXCEPTION

WHEN NO_DATA_FOUND THEN

l_record_status := 'E';

l_error_msg := 'Invalid document_type_code = ' ||


rec_po_headers.document_type_code;

fnd_file.put_line(fnd_file.LOG, l_error_msg);

END;

-- Validate Buyer

BEGIN

SELECT person_id

INTO l_agent_id

FROM per_all_people_f

WHERE full_name = rec_po_headers.full_name;


EXCEPTION

WHEN NO_DATA_FOUND THEN

l_record_status := 'E';

l_error_msg := 'Invalid buyer name = ' ||

rec_po_headers.full_name;

fnd_file.put_line(fnd_file.LOG, l_error_msg);

END;

IF l_record_status = 'E'

THEN

update_stag(p_type => 'H',

p_head_id => rec_po_headers.header_id,

p_rec_status => l_record_status ,

p_err_msg => l_error_msg

);

ELSE

-- Insert into po_headers_interface

INSERT INTO po_headers_interface(

interface_header_id,

batch_id,

org_id,

action,

document_type_code,

currency_code,

agent_id,

agent_name,

vendor_name,

vendor_site_code,

ship_to_location,
bill_to_location,

approval_status,

freight_terms,

fob,

freight_carrier,

created_by,creation_date, last_update_date,

last_updated_by)

VALUES (

po_headers_interface_s.NEXTVAL,

rec_po_headers.batch_id,

l_org_id,

rec_po_headers.action,

rec_po_headers.document_type_code,

rec_po_headers.currency_code,

l_agent_id,

rec_po_headers.full_name,

rec_po_headers.vendor_name,

rec_po_headers.vendor_site_code,

rec_po_headers.ship_to_location,

rec_po_headers.bill_to_location,

rec_po_headers.approval_status,

rec_po_headers.freight_terms,

rec_po_headers.fob, rec_po_headers.freight_carrier,

-1, SYSDATE, SYSDATE, -1

);

update_stag(p_type => 'H',

p_head_id => rec_po_headers.header_id,

p_rec_status => l_record_status


);

-- Process associated lines

FOR rec_lines IN c_lines(rec_po_headers.header_id)

LOOP

-- Validate Item ID

BEGIN

SELECT inventory_item_id

INTO l_item_id

FROM mtl_system_items_b

WHERE segment1 = rec_lines .item

AND organization_id = l_org_id;

EXCEPTION

WHEN NO_DATA_FOUND THEN

l_record_status := 'E';

l_error_msg := 'Invalid item = ' || rec_lines.item;

fnd_file.put_line(fnd_file.LOG, l_error_msg);

END;

IF l_record_status = 'E'

THEN

update_stag(p_type => 'L',

p_head_id => rec_po_headers.header_id,

p_line_id => rec_lines.line_id,

p_rec_status => l_record_status,

p_err_msg => l_error_msg

);

ELSE

-- Insert Line into Interface

INSERT INTO po_lines_interface (


interface_line_id, interface_header_id, line_num,

shipment_num, line_type, item, item_description,

item_id, uom_code, quantity, unit_price,

ship_to_organization_code, ship_to_location,

need_by_date, list_price_per_unit,

created_by, creation_date, last_update_date,

last_updated_by)

VALUES (

po_lines_interface_s.NEXTVAL,

po_headers_interface_s.CURRVAL,

rec_lines.line_num, rec_lines.shipment_num,

rec_lines.line_type, rec_lines.item,

rec_lines.item_description, l_item_id,

rec_lines.uom_code, rec_lines.quantity,

rec_lines.unit_price,

rec_lines.ship_to_organization_code,

rec_lines.ship_to_location,

SYSDATE, rec_lines.list_price_per_unit,

-1, SYSDATE, SYSDATE, -1

);

update_stag(p_type => 'L',

p_head_id => rec_lines.header_id,

p_line_id => rec_lines.line_id,

p_rec_status => l_record_status

);

-- Process distributions

FOR rec_dists IN c_dists(rec_lines.line_id)

LOOP
IF l_record_status = 'S'

THEN

INSERT INTO po_distributions_interface (

interface_header_id, interface_line_id,

interface_distribution_id, org_id,

quantity_ordered, destination_organization_id,

set_of_books_id, charge_account_id,

distribution_num, created_by,

creation_date, last_update_date, last_updated_by)

VALUES (

po_headers_interface_s.CURRVAL,

po_lines_interface_s.CURRVAL,

po_distributions_interface_s.NEXTVAL,

l_org_id, rec_dists.quantity_ordered,

rec_dists.destination_organization_id,

rec_dists.set_of_books_id, rec_dists.charge_account_id,

rec_dists.distribution_num,

-1, SYSDATE, SYSDATE, -1

);

update_stag(p_type => 'D',

p_head_id => rec_dists.header_id,

p_line_id => rec_dists.line_id,

p_dist_id => rec_dists.distribution_id,

p_rec_status => l_record_statuS

);

END IF;

END LOOP;

END IF;
END LOOP;

END IF;

END LOOP;

COMMIT;

x_retcode := 0;

EXCEPTION

WHEN OTHERS THEN

x_errbuf := SQLERRM;

x_retcode := -1;

END po_import_main;

END XXPO_VALIDATION_PKG;

PO Validation Logic

You might also like