KEMBAR78
Java 2 | PDF | Java Virtual Machine | Java (Programming Language)
0% found this document useful (0 votes)
8 views22 pages

Java 2

Java is a high-level, object-oriented programming language developed by Sun Microsystems, used for various applications including web and mobile. Its architecture consists of multiple components like JDK, JRE, and JVM, which work together to compile and execute Java programs across different platforms. Key features include platform independence, strong memory management, and built-in security, making Java a robust choice for developers.

Uploaded by

javadsa247
Copyright
© © All Rights Reserved
We take content rights seriously. If you suspect this is your content, claim it here.
Available Formats
Download as PDF, TXT or read online on Scribd
0% found this document useful (0 votes)
8 views22 pages

Java 2

Java is a high-level, object-oriented programming language developed by Sun Microsystems, used for various applications including web and mobile. Its architecture consists of multiple components like JDK, JRE, and JVM, which work together to compile and execute Java programs across different platforms. Key features include platform independence, strong memory management, and built-in security, making Java a robust choice for developers.

Uploaded by

javadsa247
Copyright
© © All Rights Reserved
We take content rights seriously. If you suspect this is your content, claim it here.
Available Formats
Download as PDF, TXT or read online on Scribd
You are on page 1/ 22

Java Architecture

Created @June 13, 2025 6:22 PM

Class Core Java

Java Programming Language:


Java is a high-level, Object-oriented, class based programming language
developed in Sun Microsystems.
Used for:

Web Applications.

Enterprise Systems.

Mobile Apps.

Backend Systems.

API’s.

Core Features of Java:


Feature Description

"Write once, run anywhere" - Java code


Platform Independent runs on any system with a JRE and Java
Virtual Machine (JVM).

Java follows the OOP paradigm (classes,


Object-Oriented
objects, inheritance, polymorphism, etc.)

Strong memory management and built-in


Robust and Secure
security features.

Java Architecture 1
Feature Description

Built-in support for multithreaded


Multithreaded
programming (efficient use of CPU).

Rich API Comes with a huge set of libraries and tools.

No need for manual memory deallocation.


Automatic Garbage Collection
JVM handles it.

Java Architecture :
Java has very well though-out architecture where there are multiple
components that work together to execute java programs, manage and
assign memory and maintain dependencies along with making them
platform-independent.

JDK (Java Development Kit):


When we download Java on our systems, we often download a JDK. There are
many organisations that offer the JDK with little customization of their own.

Java Architecture 2
Most commonly used is OpenJDK which is free by Oracle.corp.

JDK is a complete software development kit that comes with


everything a java program needs to run.

🧩 Components of JDK:
Components Functions

Contains all necessary components and


JRE (Java Runtime Environment) JVM that can convert a .java file into
machine code.

compiles .java program files (each) into


Javac - compiler byte code( .class ), files that can be
interpreted by JVM.

Debugger, Javadocs, tools Utilities to Test, Docs and manage code.

JRE (Java Runtime Environment):


JRE provides a runtime environment for the java code to run. It received already
compiled .java files inform of .class files (byte code) that is understandable by the
JVM.

Any computer that has a JRE installed can run a java program. This is what
makes Java cross-platform as the byte code can be run on any machine (Win,
Mac, linux) as long as it has a JRE installed.

🧩 Components of JRE:
Component Description

JVM (Java Virtual Machine) Core engine that runs Java bytecode.

Class Libraries Pre-built Java classes (like java.util , java.io ).

Loads .class files into memory when


Class Loader
needed.

JVM (Java Virtual Machine):

Java Architecture 3
JVM is the Heart of Java programming language.

JVM interprets/compiles the byte code into machine language, linking it with
all dependencies, assign and manage memory of the program and ultimately
run the source code on the machine.

There are several components that reside within the JVM that make this
happen.

🧩 Components of JVM:
Class loader.

Runtime Memory Handlers.

Execution Engines.

Garbage Collectors.

Structure:

JDK
├── JRE
│ ├── JVM
│ │ ├── Class Loader
│ │ ├── Execution Engine (Interpreter + JIT)
│ │ ├── Memory Areas
│ │ └── GC
│ └── Class Libraries
├── Compiler (javac)
└── Other Tools (debugger, javadoc, etc.)

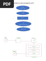
Program Flow in Architecture:


We’ll explore the granular steps involved in transforming human-readable source
code into platform-specific machine code, detailing the key components of the
JDK and how they interact.

Java Architecture 4
Step 1 - Compilation :
Each individual .java source file is picked up by the JDK (Java Development
Kit).

This file contains human-readable Java code written by the developer.

The javac compiler, a part of the JDK, compiles the source code into
bytecode.

This bytecode is stored in a .class file.

Bytecode is platform-independent - it is not specific to any hardware or OS.

The compiled bytecode can now be executed on any system that has a Java
Virtual Machine (JVM).

# Terminal Command:
"dev_vedant@Vedants-MacBook-Pro Java_Basics %" javac filename.java

# This command compiles the file into byte code.


# This is what our IDE does when we run the program.

🧠 Why Bytecode?
Bytecode serves as an intermediate representation. It allows
Java to be a “write once, run anywhere” language - the JVM
on each platform takes care of converting bytecode to native
machine code.

Java Architecture 5
Step 2 - Execution via JRE :
java launcher:
The java launcher is an executor that invokes the JVM and passes it the
.class file for conversion into machine code.

We don’t need to give .class extension as it auto-picks the bytecode file and
loads it into a class loader.

JVM starts after running this statement.

# invoking JVM using java launcher:


"dev_vedant@Vedants-MacBook-Pro Java_Basics %" java filename

Step 3 - Class Loaders:


The Class Loader is the part of the JRE that loads Java .class files into the
memory on demand.

Java Architecture 6
It forms the first stage of JVM execution process, after the java execution
command is invoked.

The Class Loader reads the .class file (compiled bytecode) from the file
system, network, or JAR.

It loads the binary data (byte array) of that class into JVM memory,
specifically into the Method Area.

The Class Loader creates a Class object in the Method Area of


the memory.

This Class object stores:

The constant pool

Field and method metadata

Modifier info

Annotations, etc.

🔹 This happens before linking, and is called "loading" - even


though it does write some initial data into memory.

Java Architecture 7
JVM has 3 main Class Loaders, each for specific tasks instead of one to make
JVM more efficient and performant.

Bootstrap Class Loader:


The Bootstrap Class Loader is the parent of all class loaders. It primordial
and has the first priority amongst other loaders.

Its written in pre-compiled native code (C,C++).

The Bootstrap Loader is responsible for loading only the required java.base class
files.

These base classes are from the Java Standard Library and are loaded based
on the requirements of the program.

These include classes from:

java.lang.* (like Object , String , System , Thread )

java.util.*

java.io.*

java.net.*

Java Architecture 8
Aspect Details

Name Bootstrap ClassLoader

Type Native (non-Java)

Loads From <JAVA_HOME>/lib/ or module system

Classes Loaded java.lang.* , java.util.* , java.io.* , etc.

Parent of Extension ClassLoader

Represented as null in Java

Platform Class Loader:


The Platform Class Loader is introduced in Java 9 as a replacement for the
Extension Class Loader.

It is a child of the Bootstrap ClassLoader.

It is a parent of the Application ClassLoader.

Platform classes reside in the $JAVA_HOME/lib/modules file, which contains all the
platform modules in Java 9 and later.

✅ Roles & Responsibilities:


Loads classes from platform modules, i.e., modules that are not part of
java.base but are part of the standard Java platform — like:

java.sql

java.xml

jdk.crypto.ec

etc.

Delegates upward to Bootstrap ClassLoader for java.base classes like java.lang ,


java.util .

Delegates downward to Application ClassLoader for user-defined classes.

It is implemented by jdk.internal.loader.ClassLoaders$PlatformClassLoader .

Aspect Details

Name Platform ClassLoader

Java Architecture 9
Aspect Details

Java platform classes beyond java.base like


Loads
java.sql , java.xml , etc.

Parent Bootstrap ClassLoader

Child Application ClassLoader

Implemented In Java ( jdk.internal.loader.ClassLoaders )

Java 9+ Replacement For Extension ClassLoader

Application Class Loader:


The Application ClassLoader, also known as the System ClassLoader, is a child
of the Platform ClassLoader. It is responsible for loading application classes that
are outside the scope of both the Bootstrap and Platform ClassLoaders.

The Application ClassLoader is the default class loader that loads your
application’s classes including the classes you write as well as any external
dependencies (such as third-party libraries or JAR files) you add to your
project.

What does it load?

Classes located in paths defined by the environment variable CLASSPATH or the


JVM options cp / classpath .

This includes your project’s compiled output directories, external libraries (JAR
files), and modules that are not part of the Java platform.

In detail, it loads classes from the classpath, which consists of:

.class files stored in directories

JAR files

Modules specified on the classpath or module path

Hierarchy:

The Application ClassLoader is a child of the Platform ClassLoader, which


itself is a child of the Bootstrap ClassLoader.

Java Architecture 10
It follows the parent delegation model, meaning if it cannot find a class, it
delegates the loading request upwards.

The typical delegation chain is:

Application ClassLoader → Platform ClassLoader → Bootstrap ClassLoader

ClassLoader Delegation Model


What is Delegation?

The delegation model is a hierarchical approach where class loading requests are
delegated upward in the class loader hierarchy before being handled locally.

How Delegation Works:

1. When a class loader is asked to load a class, it does not load it immediately.

2. Instead, it first delegates the request to its parent class loader.

3. If the parent is able to find and load the class, that class is returned and used.

4. If the parent fails to find the class, then the current class loader attempts to
load the class itself.

Example in Practice:

Suppose the Application ClassLoader is asked to load a class.

It will first ask the Platform ClassLoader, which in turn asks the Bootstrap
ClassLoader.

If none of the parents can load the class, only then does the Application
ClassLoader try to load it from the classpath.

Why Use Delegation?

✅ Security: Each class loader is responsible for loading classes from trusted
locations. Delegating ensures core Java classes are always loaded by trusted
loaders (like Bootstrap), reducing risks.

✅ Avoids Redundancy: Prevents multiple loaders from loading the same


class independently, which could cause conflicts and class-casting issues.

Java Architecture 11
✅ Separation of Concerns: Different loaders are designed to handle specific
types of classes (e.g., core Java classes, platform APIs, application code),
improving modularity and performance.

✅ Predictability: Ensures consistency-if a class like is loaded, it's


java.lang.String

always loaded by the Bootstrap loader, no matter who asked for it.

Delegation Chain Overview:

Application ClassLoader

Platform ClassLoader

Bootstrap ClassLoader

Step 3 - Linking and Initialization:


These two processes are crucial for preparing bytecode before it is executed by
the JVM.
During this stage, the bytecode is analyzed to build a structural blueprint (or
skeleton) of the classes, including their fields, methods, and execution order.
This ensures that the JVM knows what needs to be executed, where to locate
class references, and how to resolve dependencies when the actual execution
begins.

Java Architecture 12
Linking:
Linking is the second step in class loading where it prepares the class files (byte
code) by verifying, organizing, assigning memory and resolving references.
There are 3 sub-steps in Linking:

Verification:

Ensures the bytecode follows JVM specifications.

Checks for malicious or inconsistent byte code.

Checks Type safety.

Purpose: So that faulty or malicious code doesn’t crash or hijack the JVM.

Java Architecture 13
Preparation:

Allocates memory for class level variables (i.e., static variables ).

Reserves space in Method Area for these static variables.

Initializes these variables with default values ( 0 , false , 0.0, etc. for primitive
types, null for reference types).

Resolution:

Is Final step of linking where symbolic references are resolved and classes
are loaded from the class locations.

Bytecode doesn’t store the actual classes, it just contains their locations like
for;

String s = new String();


and MyClass myclass = new MyClass();

🔹 the byte code looks something like this:


java/lang/String - location of String class.
com/Vedant/MyClass - location of written class.

The linker looks up to the Class loader to find which class file contains this
class and loads it into the method area for the JVM to use during
interpretation.

Initialization:
The final step in the class lifecycle after linking.

Responsible for assigning actual values to static variables and executing


static blocks.

Ensures the class is fully prepared before any main() method or object
constructors run.

Java Architecture 14
Static variables and static blocks are executed exactly once per class, in the
order they appear in the source code.

If there are no static variables or blocks, the JVM still marks the class as
initialized to allow further processing.

Initialization is triggered by:

Accessing a static field or method.

Creating an object using the new keyword.

Using reflection to inspect or invoke class members.

Example:

class Test {
static int x = initializeX(); // 1st: initializeX() method runs first
static int y = 20; // 2nd: y is assigned 20
static {
System.out.println("Inside static block"); // 3rd: static block executes last
}

static int initializeX() {


System.out.println("Initializing x");
return 10;
}
}

Output during initialization:

Initializing x
Inside static block

Now the Classes are ready to be processed and they are now loaded into the
Memory Area.

Step 4 - Memory Area :

Java Architecture 15
During runtime, the JVM borrows memory from the OS and allocates it to
different memory areas. Each area is responsible for storing a specific kind of data
— from class metadata to method stacks and native language stacks.

Method Area (MetaSpace):

Method Area: is a conceptual specification (mental model) in


the JVM that defines what kind of data should be stored —
such as class structures, method definitions, runtime constant
pools, and static variables.

MetaSpace: is the actual code implementation of the Method


Area introduced in Java 8. Unlike the earlier PermGen
space(not scalable), MetaSpace uses native memory (outside
the heap), is scalable, and stores class metadata and static
variables.

The MetaSpace is accessible by all threads.


Stores:

Class Meta data.

Java Architecture 16
Method Meta data.

Static Variables.

Runtime Constant Pool.

1. Class Meta Information :

Fully qualified class names.

Superclass names,

Implemented Interface.

// Example :
public class Car extends Vehicle implements Serializable(){
int wheels = 4; - // instance variable
static int CarsCreated = 0; - // static variable
}

// JVM stores:
/*
* Car -> class name
* Vehicle -> superclass
* Serializable -> Interface.
*/

2. Method Meta Information :

Method Name.

Return Type void , etc.

Parameter Types.

Access Modifiers.

// Example:
public void startEngine(String keyType) {....}

Java Architecture 17
public static int getCarCount() { return carsCreated; }

// JVM stores:
/*
* Method name -> startEngine and getCarCount.
* Return Type -> void and int respectively.
* Parameter type -> String for keyType.
* Access Modifiers -> public.
*/

3. Static Variables:

Static variables are shared across all instances of a class. To avoid


duplication, they are stored in the Method Area (or MetaSpace in Java 8+)
rather than within individual object memory.

// Example:
public class Test(){
static int count = 0;
}

// count = 0 set in method area accessible to all instances.

4. Runtime Constant Pool (RCP):

Each class has its own runtime constant pool in method area. It stores:

String literals.

Final constants.

Reference to symbolic references.

final int x = 20;


String name = "Vedant";

Java Architecture 18
// Vedant set in constant pool.
// 20 inlined as constant value.

Heap Area:
Heap Area is the runtime data area from which memory for all objects and arrays
is allocated. This is shared by all threads.
Heap Structure is divided into two parts:
Young Generation (Young Gen) :

This is where new instances are first created.

This is further divided into two spaces:

Eden Space: freshly created objects.

Survivor space (S0/S1): instances that have survived few Minor GC


cycles.

Old Generation (Old Gen) :

Here Long-lived objects are stores (survive multiple GC sweeps).

These objects are more stable that Young Generations as they persist for
longer times.

Requires Major GC cycles that are expensive in terms of time and resources,
but not that frequent.

Object Lifecycle of Objects in Heap :

Young Generation (Volatile / Unstable) :

Objects are freshly created.

Most Objects are volatile, unstable and die quickly because they are short
lived ( temp variables, etc).

Frequent Minor GC cycles for Eden and Survivors. Not that resource
intensive to run Minor GC’s.

If an object survives several Minor GC cycles, its promoted to Old Gen.

Java Architecture 19
Old Generation (Stable) :

Only Long-Lived objects make it here, those which survive Young Gen.

They are assumed to be permanent and to last throughout the Application’s


Life.

Infrequent Major GC cleans happen to remove stale Instances but not that
frequently.

JVM Stack Area :


The JVM Stack is a thread-specific memory area — meaning each thread in the
JVM gets its own stack. It stores frames, which are created each time a method
is invoked.

A frame contains:

Local variables (ints, references, etc.)

Operand stack (for intermediate calculations)

Method call metadata (like return address)

When the method finishes execution, its frame is popped off the stack.
The Frame is pooped off when the method completes execution.

Work on LIFO structure. Meaning the latest frame is resolved first then
popped off.

Non Heap: only stores references and not the complete arrays or objects.

Program Counter Register (PC):


The PC Register is a small memory area that is allocated to each thread, which
stores the address of the next execution instruction into the currently executing
instruction of a method in the bytecode.

Each thread has its own PC register.

The PC Register holds the address of the next executing instruction (next
line).

Java Architecture 20
For non-native methods (written in Java), the PC register points to the JVM
bytecode instructions currently being executed.

For Native methods (written in C,C++), the PC register value is undefined


cause the Native Method Stack is responsible for executing Native Code.

Native Method Stack:


The Native Method Stack is a special memory area used to support native
methods — that is, methods written in languages other than Java (like C or C++),
which Java can call through the Java Native Interface (JNI).

Each Thread has a Native Method Stack.

Step 5 - Execution Engine


The Execution Engine is the component of the JVM responsible for executing the
bytecode instructions of a Java program.

How it works:

Java Architecture 21
It reads the bytecode loaded into the Method Area and interprets or
compiles it into machine code that the CPU can run.

Two main components:

1. Interpreter:

Reads and executes bytecode instructions one at a time (line by line).

Slower but allows quick startup and easy debugging.

2. Just-In-Time (JIT) Compiler:

Monitors bytecode execution to identify "hot spots" (frequently


executed code).

Compiles these hot spots into native machine code for faster
execution.

Improves performance over time by avoiding repeated interpretation.

Other features:

Adaptive optimization: JVM dynamically decides when and what to


compile.

Garbage Collection: While technically separate, the Execution Engine


coordinates with the GC to manage memory.

Execution context:

Uses memory areas like the PC Register, JVM Stack, Heap, and Method
Area during execution.

Invokes native methods using the Native Method Stack.

Java Architecture 22

You might also like