KEMBAR78
Note On PC Memory | PDF | Computer Data Storage | Random Access Memory
0% found this document useful (0 votes)
44 views5 pages

Note On PC Memory

Computer memory is categorized into primary and secondary memory, with primary memory including RAM and ROM, which are essential for temporary data storage and processing. RAM is volatile and allows for fast data access, while ROM is non-volatile and stores essential instructions permanently. Secondary memory provides long-term data storage with various types such as magnetic, optical, and solid-state storage, and is characterized by larger capacity but slower access speeds compared to primary memory.
Copyright
© Public Domain
We take content rights seriously. If you suspect this is your content, claim it here.
Available Formats
Download as PDF, TXT or read online on Scribd
0% found this document useful (0 votes)
44 views5 pages

Note On PC Memory

Computer memory is categorized into primary and secondary memory, with primary memory including RAM and ROM, which are essential for temporary data storage and processing. RAM is volatile and allows for fast data access, while ROM is non-volatile and stores essential instructions permanently. Secondary memory provides long-term data storage with various types such as magnetic, optical, and solid-state storage, and is characterized by larger capacity but slower access speeds compared to primary memory.
Copyright
© Public Domain
We take content rights seriously. If you suspect this is your content, claim it here.
Available Formats
Download as PDF, TXT or read online on Scribd
You are on page 1/ 5

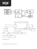
COMPUTER MEMORY

Definition: Memory in a computer refers to the physical hardware used to store data, instructions, and
information temporarily or permanently.
It plays a critical role in determining the performance and efficiency of the computer by enabling it to
process data faster and store data securely.
There exist two major class of computer memory which are Primary and Secondary memory.
A. Primary Memory:
It is also called temporal or main memory. It is one directly accessible by the CPU, used to temporarily
store data and instructions during processing. It Includes RAM, ROM and sometimes Cache.
1. Cache Memory: A small, high-speed memory located inside or close to the CPU. It stores frequently
accessed data and instructions to improve processing speed.
Advantages:
 Increases CPU efficiency by reducing data access time.
 Operates faster.
 Store data for temporal use
Disadvantages:
 Expensive to manufacture.
 Limited storage capacity.
2. RAM (Random Access Memory): The main primary memory used to store data and instructions
temporarily which is being used by the CPU. This memory have a volatile nature (i.e data is lost when
the computer is turned off).
It is referred to as Random Access Memory because data can be accessed directly and randomly from
any memory location, without the need to go through other locations in a sequential order.
Features of RAM
 Volatile Memory: Data is lost when power is turned off.
 Random Access: Data can be accessed directly from any location.
 High Speed: Operates faster than storage devices like hard drives.
 Temporary Storage: Holds data for active applications and processes.
 Capacity & Scalability: Available in varying capacities (e.g., 4GB, 8GB) and can be upgraded.
Types of RAM
a) Dynamic RAM (DRAM)
It stores data in capacitors within an integrated circuit. It needs to be refreshed thousands of times per
second to maintain data.
 It is slower but cheaper and can hold more data compared to other types of RAM.
 Commonly used in main memory of computers and other devices.
 Consume less power
 Higher storage capacity
 Use as main memory
b) SRAM (Static Random Access Memory)
It is RAM in which data is stored in transistors in the form of voltage. This type does not need refreshing
to retain its data.
 Faster than DRAM.
 Expensive than DRAMs.
 It occupies much space compared to DRAMs..
 Used for cache
 Less storage capacity
c) ROM (Read Only Memory)
ROM (Read-Only Memory) is a type of memory that stores data permanently. It does not loss its contents
when power goes off or computer is shutdown.
This makes it suitable for storing essential instructions that the computer needs to start up.
Features:
 Non-volatile memory (retains data without power).
 Pre-programmed during manufacturing.
 Stores essential programs needed for booting.
Its importance can be seen in the fact that;
 Non-Volatile Memory: Retains data even without power, ideal for storing essential instructions.
 Stores BIOS/firmware for hardware startup and load the OS.
 Permanently written data prevents tampering and ensures stability.
 Stores firmware for various hardware components like network cards, and hard drives, which are
specific instructions for their operations
 Contains tools for troubleshooting and system restoration.
Types of ROM
1. Mask ROM (MROM): Mask ROM is the oldest type of ROM. It is pre-programmed during the
manufacturing process and cannot be modified or erased.
Characteristics:
 Data cannot be changed after manufacturing.
 Cheap and reliable due to its simple making process.
 Cannot be customized or reprogrammed.
 Used in Embedded systems (e.g., calculators, remote controls).

2. PROM (Programmable Read-Only Memory): It’s a type of read only memory that can be
programmed once by the user, after which the data in it remains permanent (unchanged).
Characteristics:
 One-time programming i.e allows one time reprogramming.
 Blank when manufactured, allowing user customization.
 Data written using a PROM programmer or burner.
 Used in applications where the firmware needs to be customized for specific devices or systems.

3. EPROM (Erasable Programmable Read-Only Memory): It's a type of computer memory that can
be erased and reprogrammed using ultraviolet (UV) light.
Characteristics:
 Data can be erased by exposing the chip to UV light.
 Retains data until intentionally erased.
 More expensive than PROM: Due to the special erasure mechanism.
 Used in applications where firmware updates are required.

4. EEPROM (Electrically Erasable Programmable Read-Only Memory): EEPROM is a type of


ROM that can be erased and reprogrammed electrically.
Characteristics:
 Erasure and rewriting are done electronically without physical removal.
 More expensive than EPROM: Due to the more complex design.
 Limited number of write/erase cycles before degradation.

B. Secondary Memory (Storage devices):


Secondary memory refers to storage devices used to retain data permanently or semi-permanently, even
when the computer is powered off. These devices provide a way to store large volumes of data that can
be retrieved when needed.
Characteristics of Secondary Memory
1. Non-volatile: Data is retained even when the power is turned off.
2. High Capacity: Provides larger storage compared to primary memory.
3. Slow Access Speed: Data access is slower than RAM.
4. Cost-effective: Cheaper per unit of storage compared to primary memory.
5. Portability: Many secondary storage devices (e.g., USB drives, external hard drives) are
portable.
6. Durability: Designed for long-term data retention.

Types of Secondary Memory Devices

1. Magnetic Storage: Hard Disk Drives (HDDs), Floppy Disks, Magnetic Tapes.
2. Optical Storage: CDs, DVDs, Blu-ray Discs.
3. Solid-State Storage: Solid-State Drives (SSDs), USB Flash Drives, Memory Cards.
4. Cloud Storage: Remote storage accessed via the internet.

Comparison Table: Primary vs. Secondary Memory

Aspect Primary Memory (RAM) Secondary Memory (Storage)


Speed Extremely fast Slower in comparison
Volatility Volatile (data lost on power off) Non-volatile (retains data permanently)
Cost Expensive per unit of storage Affordable per unit of storage
Capacity Limited storage capacity Large storage capacity
Purpose Temporary data access Long-term data storage

Storage Device Access Methods


Storage device access methods refer to the techniques used to read, write, or retrieve data stored on a
storage medium. These methods determine how data is organized, accessed, and managed, depending on
the type of storage device.
1. Sequential Access: Data is accessed in a linear sequence, one record at a time, in the order it is stored.
Common device: Magnetic tapes.
Characteristics:
 Access time depends on the position of the required data.
 Suitable for tasks like backups or archival storage.
Advantage:
 Simple and inexpensive
 Efficient for processing large datasets sequentially
Disadvantage:
 Slow data retrieval for non-sequential requests.
 Inefficient for random data retrieval.

2. Direct Access: Direct access is the process of reading and writing data on a storage device by going
directly to where the data is physically located on the device. There is no need reading through other data.
Common device: Hard drives, SSDs.
Advantage: Faster access speeds.
Disadvantage: More expensive.
3. Random Access: Data is accessed directly by specifying its address or location on the storage medium,
without following a sequential order.
Common device: RAM.
Advantage: Extremely fast access
Disadvantage: Volatile in nature.
4. Indexed Sequential Access: Combines features of both sequential and direct access. Data is stored
sequentially, but an index is created to allow for faster access to specific records.
Common device: Indexed files in databases, Databases stored on HDDs or SSDs.
Advantages: Fast access to specific data while maintaining the order of the data.
Disadvantages: Requires additional overhead for maintaining the index.
Units for Measuring Memory and Storage Devices
1. Bit: Smallest storage unit of a computer. It is either a 0 or 1. It is abbreviated as “b”
2. Nibble: A group of 4 bits
3. Byte: A group of 8 bits. Abbreviated as “B”
Other units include
 1 Byte = 8 Bits.
 Kilobyte (KB): 1,024 Bytes.
 Megabyte (MB): 1,024 KB.
 Gigabyte (GB): 1,024 MB.
 Terabyte (TB): 1,024 GB.
 Petabyte (PB): 1,024 TB.
Memory sizes are typically measured in GB or TB for modern systems.
Assignment: Perform some basic Conversions

You might also like