KEMBAR78
Unit 3 | PDF | Infrared | Thermography
0% found this document useful (0 votes)
5 views26 pages

Unit 3

The document discusses smart home technology, detailing its components such as home automation systems, virtual assistants like Alexa and Google Home, and various sensors for security and efficiency. It highlights the advantages of smart homes, including convenience, flexibility, and improved security, while also addressing challenges like usability and complexity. Additionally, it outlines the architecture of the Alexa Voice Service SDK and Google Assistant's capabilities in controlling smart devices and providing information.

Uploaded by

23ad111
Copyright
© © All Rights Reserved
We take content rights seriously. If you suspect this is your content, claim it here.
Available Formats
Download as PDF, TXT or read online on Scribd
0% found this document useful (0 votes)
5 views26 pages

Unit 3

The document discusses smart home technology, detailing its components such as home automation systems, virtual assistants like Alexa and Google Home, and various sensors for security and efficiency. It highlights the advantages of smart homes, including convenience, flexibility, and improved security, while also addressing challenges like usability and complexity. Additionally, it outlines the architecture of the Alexa Voice Service SDK and Google Assistant's capabilities in controlling smart devices and providing information.

Uploaded by

23ad111
Copyright
© © All Rights Reserved
We take content rights seriously. If you suspect this is your content, claim it here.
Available Formats
Download as PDF, TXT or read online on Scribd
You are on page 1/ 26

UNIT III: Smart Home - Technology involved in Smart home, Home Virtual Assistants- Alexa

and Google Home. Home Security Systems - Intruder Detection, Automated blinds, Motion
Sensors, Thermal Sensors and Image Sensors, PIR, IR and Water Level Sensors.

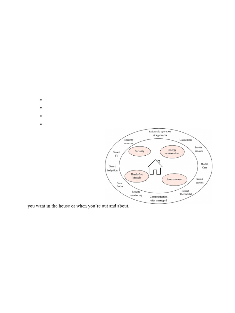
Smart Home technology

Smart home technology is the general term given to basic home amenities that have been
fitted with communication technology, enabling some degree of either automation or remote
control. It includes things like:
• Appliances, like washing machines, fridges, and garage door openers
• Home entertainment systems
• Home security systems
• Environmental controls, like air conditioning, heating, and lighting
It also includes the various devices
that have hit the market that regulate
and control all these devices, Like
ZigBee, Z-Wave, Lutron, and Wink.
These are systems that unite all your
smart devices are give you one node
to access everything, and they usually
come with some mobile software or
app so you can do it from wherever
you want in the house or when you’re out and about.

So far, the development of smart home tech has been modular, and aside from a few
experiments or dedicated projects, we have yet to see a truly smart home from the ground up.
However, this modular development, made possible by programs that let home owners add or
subtract smart appliances as they acquire or retire them, opens the floor to infinite
combinations of smart technology. It also means that people can invest as much or as little as
they want into improving the IQ of their house.
THE BIG ADVANTAGES
1. Managing all of our home devices from one place. The convenience factor here is enormous.
Being able to keep all of the technology in your home connected through one interface is a
massive step forward for technology and home management.

2. Flexibility for new devices and appliances. Smart home systems tend to be wonderfully
flexible when it comes to the accommodation of new devices and appliances and other
technology. Being able to integrate these newcomers seamlessly will make your job as a
homeowner much easier, and allow you to keep upgrading to the latest lifestyle technology.

3. Maximizing home security. When you incorporate security and surveillance features in your smart
home network, your home security can skyrocket. For example, home automation systems can connect
motion detectors, surveillance cameras, automated door locks, and other tangible security measures
throughout your home so you can activate them from one mobile device before heading to bed.

4. Remote control of home functions;

5. Increased energy efficiency: Smart homes also provide some energy efficiency savings.
Because systems like Z-Wave and Zig-Bee put some devices at a reduced level of functionality,
they can go to sleep and wake up when commands are given. Electric bills go down when
lights are automatically turned off in empty rooms, and rooms can be heated or cooled based
on who's there at any given moment.

6. Improved appliance functionality. Smart homes can also help you run your appliances better.
Program your television so that your children can watch only at certain times. Warm the
bedroom before you get out of bed so that it’s nice and toasty when you getup. Turn on
the coffee maker from bed

7. Home management insights. There’s also something to be said for your ability to tap into
insights on how your home operates. You can monitor how often you watch TV (and what you
watch), what kind of meals you cook in your oven, the type of foods you keep in your
refrigerator, and your energy consumption habits over time. From these insights, you may be
able to analyze your daily habits and behaviors, and make adjustments to live the lifestyle you
desire.

Setting up of smart home


X10, Insteon, ZigBee and Z-Wave provide only the fundamental technology, called protocols for
smart home communication. They've created alliances with electronics manufacturers who
actually build the end-user devices. Here are some examples of smart home products and their
functions.

1. Cameras will track your home’s exterior even it it’s pitch-black outside.
2. You can control a thermostat from your bed,
3. Led lights let you program colour and brightness right from your smartphone.
4. Motion sensors will send an alert when there’s motion around your house, and they can
even tell the difference between pets and burglars
5. Smartphone integration lets you turn lights and appliances on or off from your mobile
device.
6. Door locks and garage doors can open automatically as your smartphone approaches.
7. Auto alerts from your security system will immediately to to your smartphone, so you
instantly know if there’s a problem at home.
8. Many devices also come with built in web servers that allow you to access their
information online.

Smart home challenges

A smart home probably sounds like a nightmare to those people not comfortable with computers.
Those who routinely fumble around with a remote control just trying to change the TV channel
might have stopped reading by now.

One of the primary mental blocks of installing a smart home system is balancing the complexity
of the system against the usability of the system. If it's downright exasperating, then it's actually
making your life harder instead of easier. When planning the system, it's important to consider a
few factors:
• What kinds of components are part of the system? Are they basic, such a light dimmer, or
more imposing, like an alarm system or a video camera?

• How intuitive will the system be to a non-user?

• Is the device actually fulfilling a need or is it just a fancy and potentially frustrating toy?

• How many people will be required to use the system?

• Who will know how to operate the system? Who will know how to maintain the system
and address failures?

• How easy is it to make changes to the interface? For example, if your house is programmed
to wake you up at 7 a.m., how will you let it know that you're away overnight on business
or sleeping in on a Saturday

• Wi-Fi: Most people know Wi-Fi, but they may not realize that it has a place in home
automation. Lots of smart devices on the market connect to smartphones or hubs via Wi-Fi, and
that makes sense—it’s a widely available network that people know how to use. However, on the
downside, many devices already operate via Wi-Fi. Adding another, potentially bandwidth-
intensive one could cause traffic congestion and, in some cases, signal interference.

• Z-Wave: Many smart home products use the Z-Wave protocol, which usually transmits on the
908.42 MHz frequency. The protocol employs a mesh network—a chain that turns individual smart
devices into nodes. These nodes pass data packets from device to device until the packets reach
their final destination. Z-Wave devices are known for interoperability, although it occurs solely
within the Z-Wave home automation network.

• Zigbee: Like Z-Wave, Zigbee relies on a mesh network. However, it generally runs on the 2.4
GHz frequency. Many smart home devices use the frequency because of its long range. Some
developers enjoy working with the Zigbee protocol because of its security and low power usage.
Consumers, in turn, benefit from that built-in security in their Zigbee devices.

• Bluetooth Low Energy (BLE): Bluetooth Low Energy is another well-known protocol. In the
past, the technology relied on short-range radio frequencies to communicate between two devices
that were near each other. Now, though, the technology is capable of mesh networking, helping
some of the protocol’s old range issues. Its other primary benefit is security—it relies on
government-grade encryption.

• X10: Some protocols have fallen out of favor or see little use today. X10 is one of these. It has
been around for years and relies on a home’s powerline system to transmit signals. This standard
likely won’t work well with smart home devices needing fast connections.
• Insteon: Insteon tries to bridge the gap between wireless and powerline-based protocols. It’s
a versatile protocol, perhaps explaining why its devices and hubs are relatively easy to install. Like
Zigbee and Z-Wave, the protocol employs a mesh network. The difference is that Insteon uses two
bands to increase reliability and performance—and that’s in addition to its powerline networking,
too. However, Insteon works in fewer smart home verticals than some of the other protocols. The
protocol tends to emphasize lighting, security, and climate control.

• Thread: Thread is so new that many consumers are unaware of it. This protocol has received
attention from the likes of Google and Samsung, and it aims to create a secure home network that
can handle over 250 smart home devices. That kind of potential capability could cause Thread to
become a more common protocol over the next few years.

• Universal Powerline Bus (UPB): Universal Powerline Bus is relatively uncommon, too,
though it’s more current and more reliable than X10. This system effectively turns your home
wiring into a network for transmitting signals. While UPB devices operate better than the X10
ones, other protocols and products far surpass UPB in terms of speed, security, and interoperability

Home Virtual Assistants

Alexa -Overview of the Alexa Voice Service (AVS) Device SDK

The Alexa Voice Service (AVS) Device SDK provides you with a set of C ++ libraries to build
an Alexa Built-in product. With these libraries your device has direct access to cloud-based Alexa
capabilities to receive voice responses instantly. Your device can be almost anything – a
smartwatch, a speaker, headphones – the choice is yours.

The SDK is modular and abstract. It provides separate components to handle necessary Alexa
functionality including processing audio, maintaining persistent connections, and managing Alexa
interactions.

Each component exposes Alexa APIs to customize your device integrations as needed. The SDK
also includes a sample app, to test interactions before integration.

SDK architecture

The following diagram illustrates components of the SDK and how data flows between them.

The green boxes are official components of the SDK – they include the following items:

• Audio Input Processor (AIP)


• Shared Data Stream (SDS)
• Alexa Communication Library (ACL)
• Alexa Directive Sequencer Library (ADSL)
• Activity Focus Manager Library (AFML)
• Capability Agent
The white and blue boxes aren't official components and depend on external libraries –
these include the following items:
• Audio Signal Processor (ASP)
• Wake Word Engine (WWE)
• Media Player

For general information about Alexa and client interaction, see the Interaction Model.
Here's an example interaction with the SDK. This process might vary if you've added or
removed any components.
1. You ask a question, "Alexa, what is the weather?"
2. The microphone captures the audio and writes it to the SDS.
3. The WWE is always monitoring the SDS. When the WWE detects the wake word
Alexa, it sends the audio to the AIP.
4. The AIP sends a Speech Recognizer event to AVS using the ACL.
5. AVS processes the event and sends the appropriate directive back down through
the ACL. The SDS then picks up the directive and sends it to the ADSL.
6. The ADSL examines the header of the payload and determines what Capability
Agent it must call.
7. When the Capability Agent activates, it requests focus from the AFML.
8. The Media Player plays the directive. For this example, Alexa responds with "The
weather is nine degrees and cloudy with a chance of rain."
Here are some details about each individual component in the sequence.

Audio Signal Processor (ASP)


The ASP isn't actually a component of the AVS Device SDK. It's Software On a Chip (SOC) or
firmware on a dedicated Digital Signal Processor (DSP). Its job is to clean up the audio and create
a single audio stream, even if your device uses a multi microphone array. Techniques used to clean
the audio include Acoustic Echo Cancellation (AEC), noise suppression, beam forming, Voice
Activity Detection (VAD), Dynamic Range Compression (DRC), and equalization.

Shared Data Stream (SDS)

The SDS is single producer, multi-consumer audio input buffer that transports data between a
single writer and one or more readers. This ring buffer moves data throughout the different
components of the SDK without duplication. This process minimizes the memory footprint, as it
continuously overwrites itself. SDS operates on product-specific and user-specified memory
segments, allowing for inter process communication. Keep in mind, the writer and readers might
be in different threads or processes.

SDS handles these key tasks:

1. Receives audio from the ASP and then passes it to the WWE.
2. Passes the audio from the WWE engine to the ACL. The ACL then passes the audio to AVS
for processing.
3. Receives data attachments back from the ACL and passes it to the appropriate Capability
Agent.

Wake Word Engine (WWE)

The WWE is software that constantly monitors the SDS, waiting for a preconfigured wake
word. When the WWE detects the correct wake word, it notifies the AIP to begin reading the audio.
When using the AVS Device SDK, the wake word is always "Alexa." The SDK includes a
connector for the Sensory wake word engine – However, you can use any wake word engine of
your choice

The WWE consists of following two binary interfaces


• Interface 1 – Handles general wake word detection.
• Interface 2 – Handles specific wake word models.
Note: Alexa doesn't require a WWE to operate. Alexa can also activate with Tap-to-Talk or
through a companion app. By default, the SDK uses Tap-to-Talk. If you require a WWE, you must
install it separately and license it for commercial use.
Audio Input Processor (AIP)
Responsibilities of the AIP include reading audio from the SDS and then sending it to AVS
for processing. The AIP also includes the logic to switch between different audio input sources.
The AIP triggers with the some inputs:

External audio – Captured with on-device microphones, remote microphones and other audio
input sources.
Tap-to-Talk – Captured with designated Tap-to-Talk inputs.
Speech directive – Sent from AVS to continue an interaction. For example, multiturn dialog.

When triggered, the AIP continues to stream audio until it receives a Stop directive or times out.
AVS can only receive one audio input source at any given time.

Alexa Communications Library (ACL)


The ACL manages the network connection between the SDK and AVS. The ACL performs the
following key functions:
• Establishes and maintains long-lived persistent connections with AVS.
• Provides message sending and receiving capabilities. These capabilities include support
JSON-formatted text, and binary audio content.
• Forwards incoming directives to the ADSL.
• Handles disconnect and reconnections. If the device disconnects, it automatically
attempts to reconnect for you.
• Manages secure connections.

Alexa Directive Sequencer Library (ADSL)


The ADSL Manages handles incoming directives, as outlined in the AVS Interaction Model. The
ADSL performs the following key functions:
• Accepts directives from the ACL.
• Manages the lifecycle of each directive, including queuing, reordering, or canceling
directives as necessary.
• Forwards directives to the appropriate Capability Agents by examining the directive
header and reading the namespace of the interface.
Capability Agents

A Capability Agent is what performs the desired action on a device. They map directly to interfaces
supported by AVS. For example, if you ask Alexa to play a song, the Capability Agent is what
loads the song into your media player and plays it. A Capability Agent performs the following two
tasks:

1. Receives the appropriate directive from the ADSL.


2. Reads the payload and performs the requested action on the device.
Google Home

Google Assistant offers voice commands, voice searching, and voice-


activated device control, letting you complete a number of tasks after
you've said the "OK Google" or "Hey Google" wake words. It is designed
to give you conversational interactions.

The products work with Google Home

▪ Lighting
▪ Appliances and fixtures
▪ Security systems
▪ Thermostats and other temperature control units
▪ Entertainment systems
▪ Computer accessories, such as printers and routers

Google Assistant will:

• Control your devices and your smart home


• Access information from your calendars and other personal information
• Find information online, from restaurant bookings to directions, weather and news
• Control your music
• Play content on your Chromecast or other compatible devices
• Run timers and reminders
• Make appointments and send messages
• Open apps on your phone
• Read your notifications to you
• Real-time spoken translations
• Play games

Other highlights of the Google Home's resume include:


• Broadcasting: Make an announcement to one Google Home and it will play on all connected smart
speakers throughout our home or we can broadcast to a specific device. we can also reply to a
broadcast with a simple voice command.
• Recipe assistance: Your Google Home can help you cook with step-by-step instructions, skipping
forward and back as needed.
• Calling: we can use your Google Home speaker to make a phone call. (Note: You can't use Google
Assistant to make calls on third-party speakers for now.)
• Multiple commands: we can issue two commands to our Google Home in sequence.
• Night mode: google can automatically lower the volume of its vocal responses and music
streaming at certain times of the day.
• Storytime: Your smart speaker can read aloud a number of stories from Disney and Nickelodeon.
Better yet, you can read certain stories while your Google Home provides appropriate music and
sound effects.
• Multiple lists: we can make shopping lists with our voice. Now you can create to-do lists, gift lists
and more.
• Routines: Give a command such as "Good morning" or "I'm leaving" and so we can customize our
Google Home to respond in a variety of ways, including telling you about our commute, playing
the news and controlling our compatible smart home devices.

Intrusion Detection System (IDS)


An intrusion detection system (IDS) is a monitoring system that passively monitors incoming
and outgoing network
traffic for suspicious
attacker activity. An
IDS is a module that
can alert network
devices, but it cannot
stop attacks from
happening. Generally,
an IDS is configured in
promiscuous mode
because it cannot
block the attacks, but
only send alerts:

Types of IDS
Network Intrusion Detection System (NIDS)
Host Intrusion Detection System (HIDS)
Host Intrusion Detection System (HIDS):
Protocol-based Intrusion Detection System (PIDS):
Application Protocol-based Intrusion Detection System (APIDS):

Network Intrusion Detection System (NIDS)


Network intrusion detection systems (NIDS) are set up at a planned point within the network to
examine traffic from all devices on the network. It performs an observation of passing traffic on
the entire subnet and matches the traffic that is passed on the subnets to the collection of known
attacks. Once an attack is identified or abnormal behavior is observed, the alert can be sent to
the administrator. An example of a NIDS is installing it on the subnet where firewalls are located
in order to see if someone is trying crack the firewall.

Host Intrusion Detection System (HIDS):


Host intrusion detection systems (HIDS) run on independent hosts or devices on the network. A
HIDS monitors the incoming and outgoing packets from the device only and will alert the
administrator if suspicious or malicious activity is detected. It takes a snapshot of existing system
files and compares it with the previous snapshot. If the analytical system files were edited or
deleted, an alert is sent to the administrator to investigate. An example of HIDS usage can be
seen on mission critical machines, which are not expected to change their layout.

Protocol-based Intrusion Detection System (PIDS):

Protocol-based intrusion detection system (PIDS) comprises of a system or agent that would
consistently resides at the front end of a server, controlling and interpreting the protocol between
a user/device and the server. It is trying to secure the web server by regularly monitoring the
HTTPS protocol stream and accept the related HTTP protocol. As HTTPS is un-encrypted and
before instantly entering its web presentation layer then this system would need to reside in this
interface, between to use the HTTPS.

Application Protocol-based Intrusion Detection System (APIDS):

Application Protocol-based Intrusion Detection System (APIDS) is a system or agent that


generally resides within a group of servers. It identifies the intrusions by monitoring and
interpreting the communication on application specific protocols. For example, this would
monitor the SQL protocol explicit to the middleware as it transacts with the database in the web
server.
Hybrid Intrusion Detection System:

Hybrid intrusion detection system is made by the combination of two or more approaches of the
intrusion detection system. In the hybrid intrusion detection system, host agent or system data is
combined with network information to develop a complete view of the network system. Hybrid
intrusion detection system is more effective in comparison to the other intrusion detection
system. Prelude is an example of Hybrid IDS.

Detection method of IDS


Signature-based Method:
Signature-based IDS detects the attacks on the basis of the specific patterns such as number of
bytes or number of 1’s or number of 0’s in the network traffic. It also detects on the basis of the
already known malicious instruction sequence that is used by the malware. The detected patterns
in the IDS are known as signatures. Signature-based IDS can easily detect the attacks whose
pattern (signature) already exists in system but it is quite difficult to detect the new malware
attacks as their pattern (signature) is not known.

Anomaly-based Method:

Anomaly-based IDS was introduced to detect the unknown malware attacks as new malware are
developed rapidly. In anomaly-based IDS there is use of machine learning to create a trustful
activity model and anything coming is compared with that model and it is declared suspicious if
it is not found in model. Machine learning based method has a better generalized property in
comparison to signature-based IDS as these models can be trained according to the applications
and hardware configurations.

Anomaly-based systems are typically more useful than signature-based ones because they’re
better at detecting new and unrecognized attacks. However, they can set off many false positives,
since they don’t always distinguish well between attacks and benign anomalous behavior.

Smart blinds
smart blinds are window coverings that can be opened or closed through an app or a voice
command on your smartphone. They come in various styles, such as accordion, slat, honeycomb,
roller and light filtering. While these style choices are important, there is one major feature to
consider above all: the power source. Blinds can be hardwired or powered by solar, battery or
electrical cord.

Fig. 1 shows the overall design of the control system block diagram. It mainly consists of microcontroller
module, key control module, wireless transceiver module, display module, control module, timing
module, motor control module and other components.
Temperature Acquisition Circuit Module
Temperature sensor is used to detect the indoor environment temperature, whether it is in the
suitable human living temperature range. By comparing the temperature detected by the circuit
with the preset temperature, if the detected temperature is greater than the upper limit, the curtain
is close; if the detected temperature is lower than the lower limit, the curtain is open. If users
encounter special circumstances require manual intervention and adjustment, it can be manually
controlled by remote control, and the curtain can get any open.

Light intensity collection circuit module: The light intensity sensor to detect the indoor light
intensity, whether it is suitable for human living. By comparing the light intensity detected by the
circuit with the preset temperature, if the detected light intensity is greater than the upper limit, the
curtain is close; if the detected light intensity is lower than the lower limit, the curtain is open. If
the user encounter special circumstances need manual intervention and adjustment, the curtain can
be manually controlled by remote control, and the curtain can get any open.

Infra-red sensor (IR sensor)


IR sensor is an electronic device, that emits the light in order to sense some object of the
surroundings. An IR sensor can measure the heat of an object as well as detects the motion. Usually,
in the infrared spectrum, all the objects radiate some form of thermal radiation. These types of
radiations are invisible to our eyes, but infrared sensor can detect these radiations.

Types of IR Sensor
There are two types of IR sensors are available and they are,
• Active Infrared Sensor
• Passive Infrared Sensor

Active Infrared Sensor


Active infrared sensors consist of two elements: infrared source and infrared detector. Infrared
sources include the LED or infrared laser diode. Infrared detectors include photodiodes or
phototransistors. The energy emitted by the infrared source is reflected by an object and falls on the
infrared detector.
IR LED and IR Photodiode
• IR light is like visible light but it is invisible to our eyes, because
of which they are suitable in application of wireless
communication.
• The band for IR (Infrared) in electromagnetic spectrum is
300GHz to 430 THz and wavelength range of around 700nm to
1mm.
• Along with the IR LED some other sources like sun, light bulbs,
human and animal bodies etc. also emit infrared energy.
• IR communication is used for short and medium distance
applications.

Principle of Working

• IR LEDs transmit digital (logical 1 and 0) data in the form of infrared light.
• Logical 1 is emitted by keeping IR LED ON and logical 0 by keeping it OFF.
• This ON and OFF sequence of data is collected by IR photodiode at receiver end.
Types of communication

1) Point to point
communication : In point to
point communication, line of
sight is required between
transmitter and receiver
devices.
2) Diffuse communication : In
diffuse communication, no
need to keep transmitter and
receiver in straight line of sight. It can be done by reflecting or bouncing the transmitted signal
from surfaces like wall, ceilings etc.

The working principle of an infrared sensor is


similar to the object detection sensor. This
sensor includes an IR LED & an IR
Photodiode, so by combining these two can be
formed as a photo-coupler otherwise
optocoupler.

Applications of IR Sensor
Night Vision Devices: An Infrared technology implemented in night vision equipment if there is not enough
visible light available to see unaided. Night vision devices convert ambient photons of light into electrons and then
amplify them using a chemical and electrical process before finally converting them back into visible light.

Radiation Thermometers: IR sensors uses in radiation thermometers to measure the temperature


depend upon the temperature and the material of the object and these thermometers have some of
the following features
• Measurement without direct contact with the object
• Faster response
• Easy pattern measurements

Infrared Tracking: An Infrared tracking or Infrared homing, is a missile guidance system which operates
using the infrared electromagnetic radiation emitted from a target to track it.

IR Imaging Devices: IR image device is one of the major applications of IR waves, primarily by virtue of
its property that is not visible. It uses for thermal imagers, night vision devices etc.

Human Body Detection: This method is used in intrusion detection, auto light switches, etc.
Intrusion alarm system sense temperature of human body.If the temperature is more than threshold
value, it sets on the alarms. It uses electromagnetic system which is suitable for human body in
order to protect it from unwanted harmful radiations.
Gas Analyzers: Gas Analyzers are used to measure gas density by using absorption properties of gas in IR
region. Dispersive and Non-Dispersive types of gas analyzers are available

Item Counter: This uses direct incidence method to count the items. Constant radiation is
maintained in between transmitter and receiver. As soon as object cuts the radiation, item is
detected and count is increased. The same count is shown on display system.

Advantages of Infrared Sensor


• Their low power requirements make them suitable for most electronic devices such as
laptops, telephones, PDAs.
• They are capable of detecting motion in presence/ absence of light almost with same
reliability.
• They do not require contact with object to for detection.
• There is no leakage of data due to beam directionality IR radiation.
• They are not affected by corrosion or oxidation.
• They have very strong noise immunity.

Disadvantages of Infrared Sensor


• Required Line of sight.
• Get blocked by common objects.
• Limited range.
• Can be affected by Environmental conditions such as rain, fog, dust, pollution.
• Transmission Data rate is slow.

Passive Infrared Sensor (PIR)


Passive infrared sensors are basically Infrared detectors. Passive infrared sensors do not use any
infrared source and detector. They are of two types: quantum and thermal. Thermal infrared sensors
use infrared energy as the source of heat. Thermocouples, pyroelectric detectors and bolometers are
the common types of thermal infrared detectors. Quantum type infrared sensors offer higher
detection performance. It is faster than thermal type infrared detectors. The photo sensitivity of
quantum type detectors is wavelength dependent.

PIR Sensor
All living objects, whose body temperature is more than 0oC, emit the heat in form of infrared radiation
through their
body, also called
as thermal
radiations. This
Radiated energy
is invisible to
human eye. These
Signals can be
detected by using
PIR sensor which
is specially designed for such purpose. (Fig: Grid eye illusion)
• In Passive Infrared (PIR) Sensor, passive word indicates PIR Sensor does not generate or radiate
any energy for detection purposes.
• PIR Sensors don't detect or measure "HEAT"; they detect the infrared radiation emitted or
reflected from objects.
• They are small, inexpensive, low power and easy to use. They are commonly found at home,
medical, factories etc. areas.
PIR Sensor Working (PIR Sensor Blocks)
PIR Element
PIRs are basically made of
a pyroelectric sensor, which can detect levels
of infrared radiation.
Above figure of PIR element shows the round
metal can with a rectangular crystal in the
centre.
Every object emits some low-level radiation,
and the hotter objects emits more radiations.

In a typical PIR motion sensor there are two rectangular


windows that allow IR to penetrate. Behind each
window is a sensor with electrodes attached in such a
way that one sensor provides a positive output signal
and the other a negative output signal. If no object is
detected, both sensors receive the same amount of
infrared radiation and their signals cancel out. But if a
warm body passes into the view of one of the detection
sources, its value deviates from its paired sensor,
causing the sensor electronics to register change in
output.
A Fresnel lens in front of the window area can be used
to increase the sensing range of the sensor and detection
angles and detection patterns to be matched to the
requirements of the respective application

Object in Motion
• When any warm object passes in front of the
sensor, it intercepts one slot of the PIR sensor. This
causes a positive differential change between the
two slots. This change is indicated by Part A in
below figure.
• When the warm body leaves the sensing area, the
sensor generates negative differential change. This
change is indicated by Part B in below figure.
• Both these changes in pulse are the detection of
warm body which radiate infrared signals.
Modes of Operations
This sensor has two modes of operations:
Single trigger mode

• To select Single Trigger


mode, the jumper setting
on PIR sensor must be set
on LOW.
• In case of Single
Triggered Mode, Output
goes HIGH when motion
is detected.
• After specific delay (tsel)
the output goes to LOW even if the object is in motion.
• The output is LOW for some time and again goes HIGH if object remains in motion.
• This delay (tsel) is provided by user using the potentiometer. This potentiometer is on board
of PIR sensor module.
• In this way, the PIR sensor gives HIGH/LOW pulses if object is in continuous motion(Fig
Differential changes between the slots)

Repeat trigger mode (Fig: Repeat trigger mode timing diagram)

• To select Repeat Trigger mode, the


jumper setting on PIR sensor must be set
on HIGH.
• In case of Repeat Triggered Mode,
Output goes HIGH when motion is
detected.
• The output of PIR sensor is HIGH until
the object is in motion.
• When object stops motion, or
disappears from the sensor area, the PIR
continues its HIGH state up to some
specified delay (tsel).
• We can provide this delay (tsel) by adjusting the potentiometer. This potentiometer is on board of
PIR sensor module.
• In this way, the PIR sensor gives HIGH pulse if object is in continuous motion.

Changing Sensitivity and Delay time

• There are two potentiometers on PIR motion sensors board: Sensitivity Adjust and Time delay
adjust.
• It is possible to make PIR more sensitive or Non-Sensitive Enough. The maximum sensitivity can
be achieved up to 6 meters.
• Time Delay Adjust potentiometer is used to adjust the timetsel shown in above timing diagrams.
• Clockwise Movement makes PIR more Sensitive.
Lenses(PIR Detector with Fresnel Lenses)

Temperature sensor

Temperature Sensors measure the amount of heat energy or even coldness that is generated by
an object or system, allowing us to “sense” or detect any physical change to that temperature
producing either an analogue or digital output.

There are many different types of Temperature Sensor available and all have different
characteristics depending upon their actual application. A temperature sensor consists of two basic
physical types:

• Contact Temperature Sensor Types – These types of temperature sensor are required to
be in physical contact with the object being sensed and use conduction to monitor changes
in temperature. They can be used to detect solids, liquids or gases over a wide range of
temperatures.
• Non-contact Temperature Sensor Types – These types of temperature sensor use
convection and radiation to monitor changes in temperature. They can be used to detect
liquids and gases that emit radiant energy as heat rises and cold settles to the bottom in
convection currents or detect the radiant energy being transmitted from an object in the form
of infra-red radiation (the sun).

The two basic types of contact or even non-contact temperature sensors can also be sub-divided
into the following three groups of sensors, Electro-mechanical, Resistive and Electronic and all
three types are discussed below.

The Thermostat
The Thermostat is a contact type electro-mechanical temperature sensor or switch, that basically
consists of two different metals such as nickel, copper, tungsten or aluminium etc, that are bonded
together to form a Bi-metallic strip. The different linear expansion rates of the two dissimilar
metals produces a mechanical bending movement when the strip is subjected to heat.
The bi-metallic strip can be used itself as an electrical switch or as a mechanical way of operating
an electrical switch in thermostatic controls and are used extensively to control hot water heating
elements in boilers, furnaces, hot water storage tanks as well as in vehicle radiator cooling systems.

The Bi-metallic Thermostat


The thermostat consists of two thermally
different metals stuck together back to back.
When it is cold the contacts are closed and
current passes through the thermostat. When
it gets hot, one metal expands more than the
other and the bonded bi-metallic strip bends
up (or down) opening the contacts preventing
the current from flowing.

There are two main types of bi-metallic strips


based mainly upon their movement when
subjected to temperature changes. There are the “snap-action” types that produce an instantaneous
“ON/OFF” or “OFF/ON” type action on the electrical contacts at a set temperature point, and the
slower “creep-action” types that gradually change their position as the temperature changes.

Snap-action type thermostats are commonly used in our homes for controlling the temperature set
point of ovens, irons, immersion hot water tanks and they can also be found on walls to control the
domestic heating system.

Creeper types generally consist of a bi-metallic coil or spiral that slowly unwinds or coils-up as
the temperature changes. Generally, creeper type bi-metallic strips are more sensitive to
temperature changes than the standard snap ON/OFF types as the strip is longer and thinner making
them ideal for use in temperature gauges and dials etc.

Thermistor

A thermistor is a type of resistor whose resistance is strongly dependent on temperature, more so than in
standard resistors. The word is a combination of thermal and resistor

• Thermistor is short form of thermal resistor, whose resistance changes with change in
temperature.
• Thermistors are inexpensive, rugged, reliable and responds quickly. Because of these qualities
thermistors are used for simple low temperature measurements, but not for high temperatures.
• Thermistors are mostly used in digital thermometers and home appliances such as refrigerator,
ovens, and so on.
• Thermistors are available in different shapes like rod, disc, bead, washer, etc.
• Thermistor differs from RTD. In Thermistor, semiconductor materials are used while RTD has
pure metals.
Positive temperature coefficient (PTC) type thermistor
In positive temperature coefficient thermistor, resistance of thermistor increases with increase in
temperature.
• PTC thermistor are divided into two groups based on
1. Material used
2. Their structure and manufacturing process
• In first group, thermistor comprises of silistors, which use
silicon as the semi conductive material. They are used as PTC
temperature sensors for their linear characteristic.
• The second group is the switching type PTC thermistor. This
type of PTC thermistor is widely used in PTC heaters, sensors etc.
• PTC thermistors are mostly used as self-regulating heaters, for overcurrent protection, etc.

Negative Temperature coefficient(NTC) type thermistor:

• In negative temperature coefficient thermistor, resistance decreases


with increase in temperature.
• NTC thermistor are made from semiconductor material (such as
metal oxide and ceramic)
• Most NTC thermistor sensors are typically suitable for temperature
range between -55°C to +150°C
• Generally, NTC thermistors are used for temperature measurement.

Resistive Temperature Detectors (RTD).


Another type of electrical resistance temperature sensor is the Resistance Temperature Detector or RTD.
RTD’s are precision temperature sensors made from high-purity
conducting metals such as platinum, copper or nickel wound into a coil and
whose electrical resistance changes as a function of temperature, similar to
that of the thermistor. Also available are thin-film RTD’s. These devices
have a thin film of platinum paste is deposited onto a white ceramic substrate.
Resistive temperature detectors have positive temperature coefficients (PTC) but unlike the thermistor their
output is extremely linear producing very accurate measurements of temperature.
However, they have very poor thermal sensitivity, that is a change in temperature only produces a very
small output change for example, 1Ω/oC.
The more common types of RTD’s are made from platinum and are called Platinum Resistance
Thermometer or PRT‘s with the most commonly available of them all the Pt100 sensor, which has a
standard resistance value of 100Ω at 0oC. The downside is that Platinum is expensive and one of the main
disadvantages of this type of device is its cost.
Like the thermistor, RTD’s are passive resistive devices and by passing a constant current through the
temperature sensor it is possible to obtain an output voltage that increases linearly with temperature. A
typical RTD has a base resistance of about 100Ω at 0oC, increasing to about 140Ω at 100oC with an
operating temperature range of between -200 to +600oC.
Because the RTD is a resistive device, we need to pass a current through them and monitor the resulting
voltage. However, any variation in resistance due to self heat of the resistive wires as the current flows
through it, I2R , (Ohms Law) causes an error in the readings. To avoid this, the RTD is usually connected
into a Wheatstone Bridge network which has additional connecting wires for lead-compensation and/or
connection to a constant current source.
Thermocouple
• A thermocouple measures the difference in potential across a hot and cold end for two dissimilar
materials. This potential difference is proportional to the temperature difference between the hot
and cold ends
• Thermocouple is made by two
different metal wires
(thermoelements) joined at one end
called measuring end (also called as
junction end). Another end is either
joined or not joined, called as
reference end of which temperature
is known.
• The temperature difference between
these two ends produce voltage difference and this voltage is used to measure the temperature.
• Generally, thermocouples are used for measuring temperature over large range i.e. -270 to 3000
degree Celsius.
• Thermocouples are widely used in industries, which includes measuring temperature of burner,
diesel engines, furnace etc.

Working Principle
• Thermocouples consist of two
dissimilar metals (wires), metal A and
metal B. These metals are joined at an
end called as measuring junction,
while the other end is called as
reference point as shown in above
figure.
• Note that measuring Junction point is
used to measure the temperature. The reference point in figure is a known temperature.
• As per Seebeck effect, thermoelectric voltage is generated which is proportional to the temperature
difference between two junctions. This voltage can be measured at reference point.
• The Seebeck effect states that when two different or unlike metals are joined together at two
junctions, an electromotive force (EMF) is generated at the two junctions
Advantages
• It is simple and rugged in construction
• It can measure wide range of temperatures up to 2600°C
• Fast Response
• Inexpensive
• Calibration can be checked easily
Limitations
• It is least stable and least repeatable.
• It requires cold junction compensation for accurate temperature measurement.
• The emf induced verses temperature characteristics is non linear.
• Lowest accuracy.
Application
• Thermocouple is extensively used in steel processing, turbine and diesel engine for temperature
measurement
• It is used in gas feed heat appliances such as ovens and water heaters.
• It is used in power production.
• A thermocouple can be used as a vacuum gauge over the range of approximately 0.001 to 1 torr
absolute pressure
• Thermoelectric cooling
• Medical equipment and Packaging equipment

Water controller sensor

A common type of liquid level sensor is known as a conductive sensor. Only liquids which conduct
electricity can be used in this liquid level sensor. A conductive sensor includes a source of power,
usually of a low voltage. At least two electrodes are placed within the container. When a
conductive liquid reaches a certain point, it will come into
contact with both a longer and a shorter electrode, and thus
completed a circuit and activate an internal switch.

Here a simple circuit to control the Water pumps. When


the water level in the overhead tank exceeds the required
level, the pump automatically turns off and stops the
pumping process thus preventing the over flow of water.
It uses a relay to cut off the power supply to the water
pump.
The circuit is build using the following components:

• CMOS IC CD4001: It is a versatile 14 pin IC which contains 4 NOR gates. Each NOR gate
has two inputs and one output. Thus the IC has 8 input pins and 4 output pins, one Vcc pin
(connected to positive voltage supply) and one Vss (connected to negative supply). Its basic
features include – Maximum supply voltage: 15V, Minimum supply voltage: 3V, Maximum
speed of operation: 4MHz. It can be used in tone generators, metal detectors etc.
• Transistor BC547: It is a NPN bipolar junction transistor and it is used mainly for
amplification and switching purpose. Its features include maximum current gain of 800.It is
used in CE configuration when used as an amplifier.
• Battery: A DC supply of 9V is given through a battery to power up the circuit.
The circuit uses a CMOS IC CD 4001 / 4011 to drive the relay. Its input gate 1 is used to connect
the probe to detect the water level. One probe is connected to the gate 1 of the IC and the other
probe to the ground. When the probe A connected to the gate 1 of IC is floating, the input of gate
1 remains high and the output pin 4 goes high and the relay driver transistor conducts. The relay
will be activated. The power supply of the water pump is connected through the common and the
NO contacts of the relay so that when the relay turns on, water pump works. LED indicates the
working of the relay. When the water level rises and makes contact with the probes A and B, output
of IC turns low and the relay de-energizes to stop the pumping.

Initially when A and B are not conducted, i.e. water level is low, the input pin1 of the IC is at logic
high and according to NOR gate truth table, the output at pin3 will be at logic low. Since pin3 is
shorted to pins 5 and 6, hence the input to other NOR gate will be logic low signals. This gives a
logic high signal to the corresponding output pin 4. As current flows through the resistor to the
base of transistor, it starts conducting and acts as a closed switch. The relay connected to the
collector of the transistor gets energized and the NO contacts get connected to the common contact
and the water pump gets power supply from the mains and starts working.

Now when water level rises in the tank rises such that probes A and B are connected through water,
current flows through them (As water is a conductor) and the pins 1 and 2 are connected through
A and B to the negative supply of the battery.

The output pin3 is thus, at logic high level, causing the input pins of the other NOR gate to be at
logic high level and thus the corresponding output pin4 is at logic low level. The transistor gets
cutoff due to lack of bias current and the relay gets correspondingly de-energized and the power
supply to the water tank gets cut off.
Image sensor

The image sensors used in an digital camera can be either a Charge Coupled Device (CCD)
or a Complementary Metal Oxide Semi-conductor (CMOS). The image sensor is basically a
micro-chip with a width of about 10mm. The chip consists of arrays of sensors, which can convert
the light into electrical charges. Though both CMOS and CCD are very common, CMOS chips are
known to be cheaper. But for higher pixel range and costly cameras mostly CCD technology is
used.
A charge-coupled device (CCD) image sensor has an array of capacitors, each carrying an electric
charge corresponding to the light intensity of a pixel. A control circuit causes each capacitor to
transfer its contents to its neighbor, and the last capacitor in the array dumps its charge into a
charge amplifier. The bucket-brigade style of data transfer is characteristic of CCD sensors.

In contrast, a complementary metal oxide semiconductor (CMOS) image sensor has a photodiode
and a CMOS transistor switch for each pixel, allowing the pixel signals to be amplified
individually. By operating the matrix of switches, the pixel signals can be accessed directly and
sequentially, and at a much higher speed than a CCD sensor. Having an amplifier for each pixel
also gives another advantage: it reduces the noise that occurs when reading the electrical signals
converted from captured light.

CMOS image sensors cost less to produce than CCD image sensors, because existing
semiconductor manufacturing equipment can be repurposed for their production. Unlike CCD
sensors that use high-voltage analog circuits, CMOS sensors employ a smaller digital circuitry that
uses less power and are in principle free from smear (vertical white streak in the image taken under
bright light) and blooming (corruption of images such as white spots). Since a logic circuitry can
be built into the chip during the manufacturing process, CMOS sensors with an on-chip image
processing circuit are being developed for such applications as image recognition and artificial
vision, and some devices are already being put to practical use.

You might also like