KEMBAR78
The Power in Machine Learning | PDF
0% found this document useful (0 votes)
11 views2 pages

The Power in Machine Learning

Uploaded by

Phial
Copyright
© © All Rights Reserved
We take content rights seriously. If you suspect this is your content, claim it here.
Available Formats
Download as PDF, TXT or read online on Scribd
0% found this document useful (0 votes)
11 views2 pages

The Power in Machine Learning

Uploaded by

Phial
Copyright
© © All Rights Reserved
We take content rights seriously. If you suspect this is your content, claim it here.
Available Formats
Download as PDF, TXT or read online on Scribd
You are on page 1/ 2

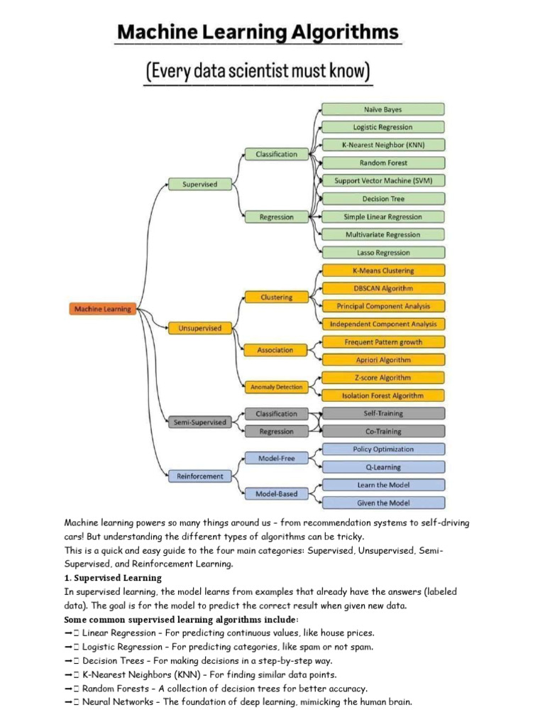
Machine learning powers so many things around us – from recommendation systems to self-driving

cars! But understanding the different types of algorithms can be tricky.


This is a quick and easy guide to the four main categories: Supervised, Unsupervised, Semi-
Supervised, and Reinforcement Learning.
𝟏. 𝐒𝐮𝐩𝐞𝐫𝐯𝐢𝐬𝐞𝐝 𝐋𝐞𝐚𝐫𝐧𝐢𝐧𝐠
In supervised learning, the model learns from examples that already have the answers (labeled
data). The goal is for the model to predict the correct result when given new data.
𝐒𝐨𝐦𝐞 𝐜𝐨𝐦𝐦𝐨𝐧 𝐬𝐮𝐩𝐞𝐫𝐯𝐢𝐬𝐞𝐝 𝐥𝐞𝐚𝐫𝐧𝐢𝐧𝐠 𝐚𝐥𝐠𝐨𝐫𝐢𝐭𝐡𝐦𝐬 𝐢𝐧𝐜𝐥𝐮𝐝𝐞:
➡️ Linear Regression – For predicting continuous values, like house prices.
➡️ Logistic Regression – For predicting categories, like spam or not spam.
➡️ Decision Trees – For making decisions in a step-by-step way.
➡️ K-Nearest Neighbors (KNN) – For finding similar data points.
➡️ Random Forests – A collection of decision trees for better accuracy.
➡️ Neural Networks – The foundation of deep learning, mimicking the human brain.
𝟐. 𝐔𝐧𝐬𝐮𝐩𝐞𝐫𝐯𝐢𝐬𝐞𝐝 𝐋𝐞𝐚𝐫𝐧𝐢𝐧𝐠
With unsupervised learning, the model explores patterns in data that doesn’t have any labels. It
finds hidden structures or groupings.
𝐒𝐨𝐦𝐞 𝐩𝐨𝐩𝐮𝐥𝐚𝐫 𝐮𝐧𝐬𝐮𝐩𝐞𝐫𝐯𝐢𝐬𝐞𝐝 𝐥𝐞𝐚𝐫𝐧𝐢𝐧𝐠 𝐚𝐥𝐠𝐨𝐫𝐢𝐭𝐡𝐦𝐬 𝐢𝐧𝐜𝐥𝐮𝐝𝐞:
➡️ K-Means Clustering – For grouping data into clusters.
➡️ Hierarchical Clustering – For building a tree of clusters.
➡️ Principal Component Analysis (PCA) – For reducing data to its most important parts.
➡️ Autoencoders – For finding simpler representations of data.
𝟑. 𝐒𝐞𝐦𝐢-𝐒𝐮𝐩𝐞𝐫𝐯𝐢𝐬𝐞𝐝 𝐋𝐞𝐚𝐫𝐧𝐢𝐧𝐠
This is a mix of supervised and unsupervised learning. It uses a small amount of labeled data with a
large amount of unlabeled data to improve learning.
𝐂𝐨𝐦𝐦𝐨𝐧 𝐬𝐞𝐦𝐢-𝐬𝐮𝐩𝐞𝐫𝐯𝐢𝐬𝐞𝐝 𝐥𝐞𝐚𝐫𝐧𝐢𝐧𝐠 𝐚𝐥𝐠𝐨𝐫𝐢𝐭𝐡𝐦𝐬 𝐢𝐧𝐜𝐥𝐮𝐝𝐞:
➡️ Label Propagation – For spreading labels through connected data points.
➡️ Semi-Supervised SVM – For combining labeled and unlabeled data.
➡️ Graph-Based Methods – For using graph structures to improve learning.
𝟒. 𝐑𝐞𝐢𝐧𝐟𝐨𝐫𝐜𝐞𝐦𝐞𝐧𝐭 𝐋𝐞𝐚𝐫𝐧𝐢𝐧𝐠
In reinforcement learning, the model learns by trial and error. It interacts with its environment,
receives feedback (rewards or penalties), and learns how to act to maximize rewards.
𝐏𝐨𝐩𝐮𝐥𝐚𝐫 𝐫𝐞𝐢𝐧𝐟𝐨𝐫𝐜𝐞𝐦𝐞𝐧𝐭 𝐥𝐞𝐚𝐫𝐧𝐢𝐧𝐠 𝐚𝐥𝐠𝐨𝐫𝐢𝐭𝐡𝐦𝐬 𝐢𝐧𝐜𝐥𝐮𝐝𝐞:
➡️ Q-Learning – For learning the best actions over time.
➡️ Deep Q-Networks (DQN) – Combining Q-learning with deep learning.
➡️ Policy Gradient Methods – For learning policies directly.
➡️ Proximal Policy Optimization (PPO) – For stable and effective learning.

Dr.KN Jonathan.

You might also like