KEMBAR78
Chapter 05 Data Process Analysis | PDF | Business Process | Systems Theory
0% found this document useful (0 votes)
114 views48 pages

Chapter 05 Data Process Analysis

This chapter discusses tools for modeling data and processes, including data flow diagrams (DFDs), a data dictionary, and process descriptions. It describes how to create a set of DFDs from the context diagram to lower-level diagrams. A data dictionary contains attributes of data elements, flows, stores, processes, and entities. Process descriptions can use structured English, decision tables, and decision trees to document the business logic of a functional primitive.

Uploaded by

Zamri Sukri
Copyright
© © All Rights Reserved
We take content rights seriously. If you suspect this is your content, claim it here.
Available Formats
Download as PPT, PDF, TXT or read online on Scribd
0% found this document useful (0 votes)
114 views48 pages

Chapter 05 Data Process Analysis

This chapter discusses tools for modeling data and processes, including data flow diagrams (DFDs), a data dictionary, and process descriptions. It describes how to create a set of DFDs from the context diagram to lower-level diagrams. A data dictionary contains attributes of data elements, flows, stores, processes, and entities. Process descriptions can use structured English, decision tables, and decision trees to document the business logic of a functional primitive.

Uploaded by

Zamri Sukri
Copyright
© © All Rights Reserved
We take content rights seriously. If you suspect this is your content, claim it here.
Available Formats
Download as PPT, PDF, TXT or read online on Scribd
You are on page 1/ 48

1

CHAPTER 5
DATA AND PROCESS ANALYSIS
2

Chapter Objectives
Describe data and process modeling concepts
and tools, including data flow diagrams, a data
dictionary, and process descriptions
Describe the symbols used in data flow diagrams
and explain the rules for their use
Draw data flow diagrams in a sequence, from
general to specific
Explain how to level and balance a set of data
flow diagrams
3

Chapter Objectives
Describe how a data dictionary is used and what
it contains
Use process description tools, including
structured English, decision tables, and decision
trees
Describe the relationship between logical and
physical models
4

Introduction

You will develop a logical model of the proposed


system and document the system requirements
Logical model shows what the system must do
Physical model describes how the system will be
constructed
5

Overview of Data and Process Modeling


Tools
Systems analysts use many graphical techniques
to describe an information system
A data flow diagram (DFD) uses various symbols
to show how the system transforms input data
into useful information
6

Data Flow Diagrams


A data flow diagram (DFD) shows how data moves
through an information system but does not show
program logic or processing steps
A set of DFDs provides a logical model that shows what
the system does, not how it does it
7

Data Flow Diagrams


DFD Symbols
8

DFD Symbols
Process symbol
Receives input data and produces output that has a
different content, form, or both
Contain the business logic, also called business rules
Referred to as a black box

Data flow symbol


Represents one or more data items
The symbol for a data flow is a line with a single or
double arrowhead
Spontaneous generation
Black hole
Gray hole
9

Data store symbol


Represent data that the system stores
The physical characteristics of a data store are
unimportant because you are concerned only with a
logical model

Entity Symbol
Name of the entity appears inside the symbol
Terminators
Source
Sink
10

Data Flow Diagrams


11
12
13

Creating a Set of DFDs


Create a graphical model of the information
system based on your fact-finding results
Three-step process
Step 1: Draw a context diagram
Step 2: Draw a diagram 0 DFD
Step 3: Draw the lower-level diagrams
14

Creating a Set of DFDs


Guidelines for Drawing DFDs
Draw the context diagram so that it fits on one
page
Use the name of the information system as the
process name in the context diagram
Use unique names within each set of symbols
Do not cross lines
Provide a unique name and reference number for
each process
Obtain as much user input and feedback as
possible
15

Step 1: Draw a Context Diagram


16

Step 2: Draw a Diagram 0 DFD


17

Creating a Set of DFDs


Step 2: Draw a Diagram 0 DFD
If same data flows in both directions, you can use a
double-headed arrow
Diagram 0 is an exploded view of process 0
Parent diagram
Child diagram
Functional primitive
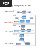
Step 3: Draw the Lower-Level Diagrams
Must use leveling and balancing techniques
Leveling examples
Uses a series of increasingly detailed DFDs to describe an
information system
Exploding, partitioning, or decomposing
18

Context diagram DFD for an order system


19

Creating a Set of DFDs


Step 3: Draw the Lower-Level Diagrams (cont)
Balancing
Ensures that the input and output data flows of the parent DFD are
maintained on the child DFD
20

Data Dictionary
A data dictionary, or data repository, is a central
storehouse of information about the systems
data
An analyst uses the data dictionary to collect,
document, and organize specific facts about the
system
Also defines and describes all data elements and
meaningful combinations of data elements
21

Data Dictionary
A data element, also called a data item or field, is
the smallest piece of data that has meaning
Data elements are combined into records, also
called data structures
A record is a meaningful combination of related
data elements that is included in a data flow or
retained in a data store
22

Data Dictionary
Using CASE Tools for Documentation
The more complex the system, the more difficult it
is to maintain full and accurate documentation
Modern CASE tools simplify the task
A CASE repository ensures data consistency
You will learn more about CASE tools in Part 2 of
the Systems Analysts Toolkit
23

Data Dictionary
Documenting the Data Elements
You must document every data element in the data dictionary
The objective is the same: to provide clear, comprehensive
information about the data and processes that make up the
system
Documenting the Data Elements
The following attributes usually are recorded and described
Data element name and label
Alias
Type and length
Default value
Acceptable values - Domain and validity rules
Source
Security
Responsible user(s)
Description and comments
24

Data Dictionary
Documenting the Data Flows
The typical attributes are as follows
Data flow name or label
Description
Alternate name(s)
Origin
Destination
Record
Volume and frequency
25
26

Data Dictionary
Documenting the Data Stores
Typical characteristics of a
data store are
Data store name or label
Description
Alternate name(s)
Attributes
Volume and frequency
27

Data Dictionary Documenting the Processes


Typical characteristics of a
process
Process name or label
Description
Process number
Process description
28

Data Dictionary
Documenting the Entities
Typical characteristics of an
entity include
Entity name
Description
Alternate name(s)
Input data flows
Output data flows
29

Data Dictionary Documenting the Records


Typical characteristics of a
record include
Record or data structure
name
Definition or description
Alternate name(s)
Attributes
30

Data Dictionary
Data Dictionary Reports
Many valuable reports
An alphabetized list of all data elements by name
A report describing each data element and indicating
the user or department that is responsible for data
entry, updating, or deletion
A report of all data flows and data stores that use a
particular data element
Detailed reports showing all characteristics of data
elements, records, data flows, processes, or any
other selected item stored in the data dictionary
31

Process Description Tools


A process description documents the details of a
functional primitive, which represents a specific
set of processing steps and business logic
It should be noted that this chapter deals with
structured analysis, but the process description
tools also can be used in object-oriented
development, which is described in Chapter 6
32

Process Description Tools


Modular Design
Based on combinations of three logical structures,
sometimes called control structures, which serve
as building blocks for the process
Sequence
Selection
Iteration - looping
33

VERIFY VERIFY STOCK


VERIFY PRICE
PRODUCT CODE LEVEL

Sequence Structure

Yes
Hours>
40
CALCULATE
OVERTIME PAY

No

Selection structure

No

END OF PRINT
FILE? PAYCHECK

Yes
Iteration structure
34

Process Description Tools


Structured English
Subset of standard English that describes logical
processes clearly and accurately.
Resembles pseudocode
Must conform to the following rules
Use only the three building blocks of sequence,
selection, and iteration
Use indentation for readability
Use a limited vocabulary, including standard terms
used in the data dictionary and specific words that
describe the processing rules
35

Process Description Tools


Structured English
The primary purpose of structured English is to
describe the underlying business logic
36

Process Description Tools


Decision Tables
Shows a logical structure, with all possible
combinations of conditions and resulting actions
It is important to consider every possible outcome
to ensure that you have overlooked nothing
The number of rules doubles each time you add a
condition
Can have more than two possible outcomes
Often are the best way to describe a complex set of
conditions
37
Example Decision Tables with two conditions

VERIFY ORDER Business Process with Two Condition


In order will be accepted only if the product is in stock and the customers
credit status is OK
All other orders will be rejected
38

Process Description Tools


Decision Trees
A graphical representation of the conditions,
actions,and rules found in a decision table.
39

Logical Versus Physical Models


While structured analysis tools are used to
develop a logical model for a new information
system, such tools also can be used to develop
physical models of an information system
A physical model shows how the systems
requirements are implemented
40

Logical Versus Physical Models


Sequence of Models
Many systems analysts create a physical model of
the current system and then develop a logical
model of the current system before tackling a
logical model of the new system
Performing that extra step allows them to
understand the current system better
41

Logical Versus Physical Models


Four-Model Approach
Develop a physical model of the current system, a
logical model of the current system, a logical
model of the new system, and a physical model of
the new system
The only disadvantage of the four-model approach
is the added time and cost
42

Chapter Summary
During data and process modeling, a systems
analyst develops graphical models to show how
the system transforms data into useful
information
The end product of data and process modeling is
a logical model that will support business
operations and meet user needs
Data and process modeling involves three main
tools: data flow diagrams, a data dictionary, and
process descriptions
43

Chapter Summary
Data flow diagrams (DFDs) graphically show the
movement and transformation of data in the
information system
DFDs use four symbols
A set of DFDs is like a pyramid with the context
diagram at the top
44

Chapter Summary
The data dictionary is the central documentation
tool for structured analysis
Each functional primitive process is documented
using structured English, decision tables, and
decision trees
Structured analysis tools can be used to develop
a logical model during one systems analysis
phase, and a physical model during the systems
design phase
45

Review questions
1. Describe data and process modeling, and name
the main data and process modeling
techniques.
2. Describe the Gane and Sarson symbols used
for processes, data flows, data stores and
entities.
3. Describe the rules for creating a context
diagram
4. List the dos and donts when developing DFDs.
5. Explain the importance of leveling and
balancing
46

Based on the diagram below, identify the errors:

1
ORDER
ORDER RECEIVE
CUSTOMER CUSTOMER KITCHEN
ORDER

RECEIPT SALES DATA


PROCESS RECEIPT FILE
D1
PAYMENT

3
WEEKLY
PRODUCE REPORT
WEEKLY D2 RECEIPT FILE
SALES
REPORT
47

Apply your knowledge

Precision Tools sells a line of high quality


woodworking tools. When customers place
orders on the companys web site, the system
checks to see if the items are in stock, issues a
status message to the customer and generates a
shipping order to the warehouse, which fills the
order. When the order is shipped, the customer
is billed. The system also produces various
reports.
Draw a context diagram for the order system
Draw a diagram 0 FD for the order system
48

Based on the sales promotion policy given below, create a:


Structured English
Decision Table
Decision Tree

SUPERMART STORE has offered sales promotion for its


customers. the sales promotion is as below:
Preferred customers who order more than RM 1000 are
entitled to 5% discount and an additional 5% discount if
the used the tore charge card.
Preferred customers who do not order more tan RM
1000 receive a RM 25 bonus coupon.
All other customers receive a RM bonus coupon.

You might also like