KEMBAR78
School Improvement Plan Guide | PDF | Education Theory | Psychological Concepts
100% found this document useful (2 votes)
166 views23 pages

School Improvement Plan Guide

The document outlines the process for developing a School Improvement Plan (SIP) according to DepEd guidelines. It involves a continuous cycle of assessing needs, planning solutions, implementing plans, and checking progress. Specifically: 1. The SIP development process is mandated by law and guided by principles such as being evidence-based and involving stakeholders. 2. The SIP cycle involves three phases - assess needs, plan solutions, and act on plans - carried out over three years and reviewed annually through Action Improvement Plans (AIPs). 3. The process is meant to be collaborative, iterative and focus on continuous improvement to address the evolving needs of students.
Copyright
© © All Rights Reserved
We take content rights seriously. If you suspect this is your content, claim it here.
Available Formats
Download as PPTX, PDF, TXT or read online on Scribd
100% found this document useful (2 votes)
166 views23 pages

School Improvement Plan Guide

The document outlines the process for developing a School Improvement Plan (SIP) according to DepEd guidelines. It involves a continuous cycle of assessing needs, planning solutions, implementing plans, and checking progress. Specifically: 1. The SIP development process is mandated by law and guided by principles such as being evidence-based and involving stakeholders. 2. The SIP cycle involves three phases - assess needs, plan solutions, and act on plans - carried out over three years and reviewed annually through Action Improvement Plans (AIPs). 3. The process is meant to be collaborative, iterative and focus on continuous improvement to address the evolving needs of students.
Copyright
© © All Rights Reserved
We take content rights seriously. If you suspect this is your content, claim it here.
Available Formats
Download as PPTX, PDF, TXT or read online on Scribd
You are on page 1/ 23

E-SIP PROCESS

REVIEW
SCHOOL
IMPROVEMENT
PLAN GUIDEBOOK
The SIP Development
and Implementation Process
MANDATE
In accordance to the Governance of Basic Education
Act of 2001 (Republic Act 9155)7, the Department of
Education (DepEd) promotes shared governance
through SBM. Under this mandate, school heads are
tasked to develop the SIP.
GUIDING PRINCIPLES
The development and implementation of the SIP
shall be guided by the following principles:
1. The SIP shall be anchored on the DepEd vision,
mission, core values, strategies, and on Central,
Regional, Division, and school goals.
2. The SIP shall be evidence and results-
based, child and learner-centered.

3. The development of SIP requires


innovative and systems thinking, and a
mindset of continuous improvement
4. The formulation and implementation of
the SIP shall involve the active participation
of all education stakeholders in the school
and community such as the school heads,
teachers, parents, community leaders, and the
learners themselves, among others
OVERVIEW OF THE SIP CYCLE
SIP development and implementation cover a
period of three years and follow three phases: Assess,
Plan, and Act. The AIP, which is the year-by-year plan,
likewise undergoes these three phases with each year’s
implementation being checked for its progress to
ensure continuous improvement.
The SPT, with the help of school
stakeholders, shall ensure that the
improvements done during implementation
will be further developed and enhanced.
Thus, it is a “continuous improvement cycle”.
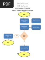
The figure below shows the summary of
the SIP-AIP cycle. Specific details for the
activities in each phase will be further
explained in the subsequent sections of this
guidebook.
The cycle begins with the Assess phase
where the identification of the PIAs is done
and the general objectives of the school for
the SIP are set.
This phase includes listening to the voice
of the learners and other stakeholders and
analyzing the school data and processes to
determine the root cause of each PIA.
The Plan phase involves the preparation
and writing of the SIP and AIP. It is when
the formulation of solutions and
development of project designs are done.
The Act phase involves small-scale testing
then implementation of the solutions.
Constant checking of the progress of
implementation is done in this phase as well.
As your school proceeds to plan their AIP
for year 2 or 3, the process goes back to
Assess where the SPT analyzes the impact
of solutions that were implemented to
check for progress.
The SPT then reviews their AIP – re-
analyzing data and revisiting the root cause
to ensure that projects continue to address
existing needs and will contribute to the
general objectives stated in the SIP.
The AIP for the next year of
implementation should contain the
adjustments and lessons learned from the
previous implementation.
Reporting the progress of implementation
to stakeholders is important and is done
using the School Report Card (SRC) and
other reporting forms.

You might also like