Downloaded 38 times

























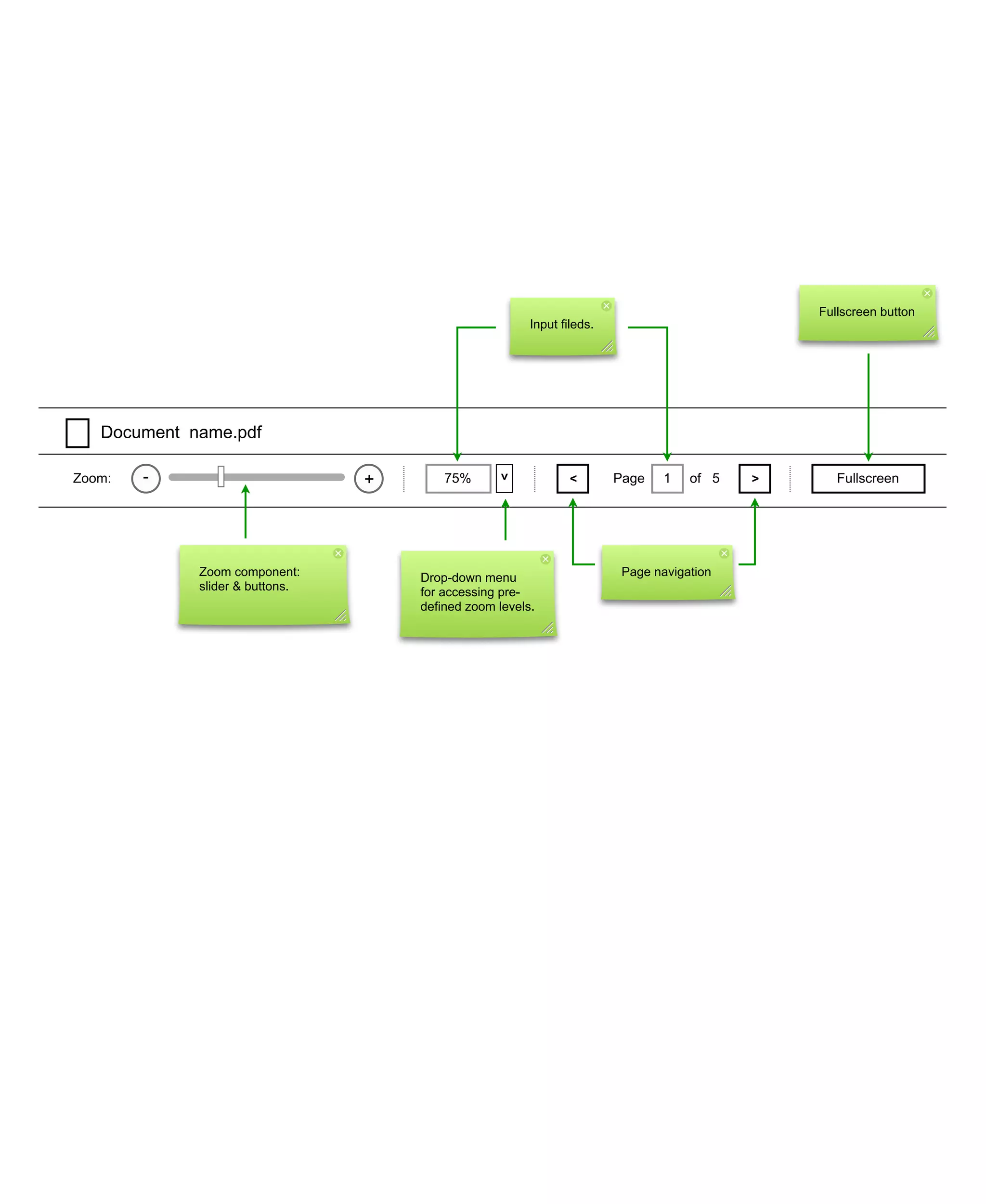
The document describes a preview interface for viewing PDF documents with the following key features: 1. It provides zooming functionality through buttons, a slider, and a dropdown menu to access common zoom levels. 2. Pages can be navigated through buttons, scrollbar, or keyboard with a page indicator displaying the current page number. 3. At low zoom levels pages are displayed as thumbnails that enlarge to the fit page level when clicked.























