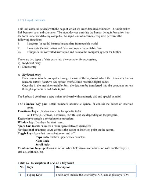
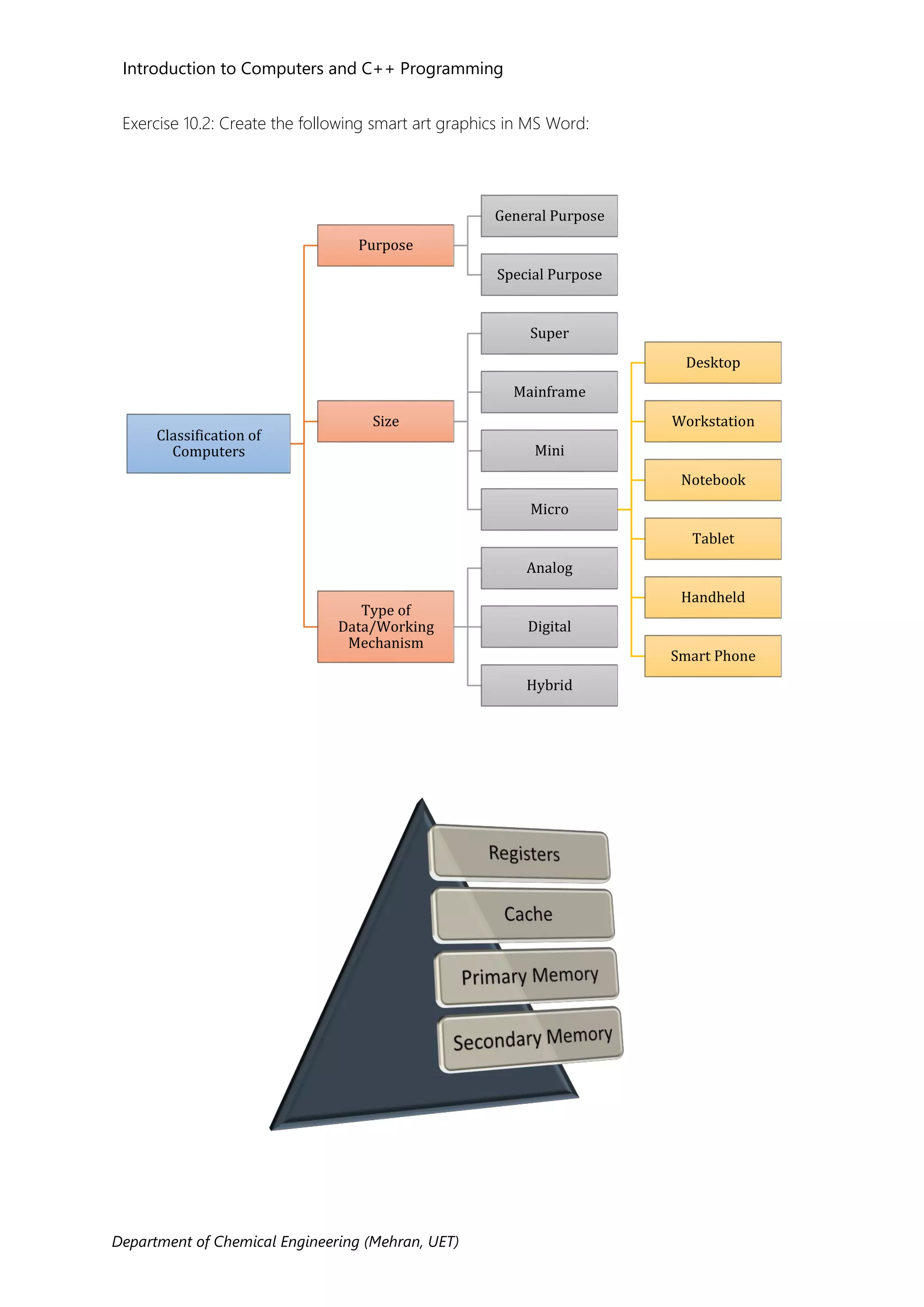
The document provides an introduction to basic computer hardware and peripheral devices as part of a lab course in C++ programming. It outlines key concepts, including the information processing cycle, types of input and output devices, and their mechanisms. Additionally, it includes practical exercises for students to familiarize themselves with hardware components and their functions.