KEMBAR78
Online teaching and learning resource guide | PPTX
ONLINE TEACHING AND
LEARNING RESOURCE
GUIDE
Spring 2013
Go to https://www.vcu.edu/cte/resources/OTLRG/index.html
Getting Started. . .
   Click on the index on the left to answer the
    following questions.
   What are the attributes of online teaching?
Faculty Readiness to Teach
Online
   Facilitators in an online environment use a
    different and unique set of tools to perform
    effectively.
   To reflect your readiness to teach online
      Is Online Teaching for Me? Take this quiz and tell
      me your results.
      http://canter.onlinelearning.net/InstructorCommunity/selfevaluation.html?s=227.q0619133g.0
      827012g51
   Click on this link
    http://www.ion.uillinois.edu/resources/tutorials/pedagogy/instructorProfile.asp


Write a paragraph describing the characteristics of successful online facilitators.




Write a paragraph explaining what online students can expect from their teacher.
Student Readiness to Learn
Online
   Self Evaluation Quiz for Potential Online
    Students Illinois Online Network , 2000 , Find
    out if you have what it takes to be a successful
    online student.
     Share   your results.



   Discuss the qualities that the online student
    should possess.
   Tips for Online Success - Learn some tips
    for how to get the most out of your online
    learning experience. What are the tips?
Blended Class
   Define
     Blended   or hybrid courses

     Face   to face to face courses

     Online   courses


   Which type do students performed best in?
   Write a paragraph describing the Hybrid Online Model.
Course Design
   Explain the ADDIE Model




   Select one of the rubrics to use in evaluating
    your site and explain it here.
Goals and Learning Objectives
   UW suggests that well-designed, easy-to-
    follow lessons with interesting assignments
    are the key to a successful learning
    experience for the online student.
   What should be included in lessons?
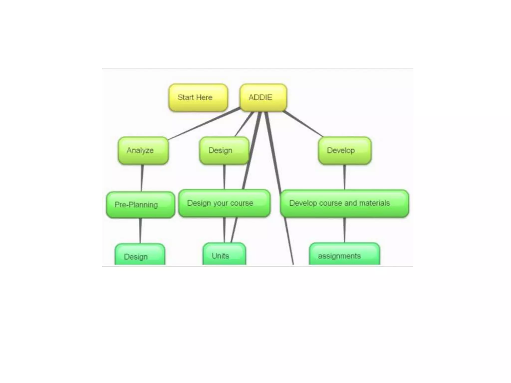
Concept Mapping
   How does concept mapping help you design
    curriculum? Have you ever used concept
    mapping software?
   Click on bubbl.us and practice mapping. Try
    to map the ADDIE model.
Instructional Design Standards
   Rubric to evaluate online course:
   http://www.csuchico.edu/roi/the_rubric.shtml
   Explain the 6 parts
Customizing your Blackboard
site
   You are completing your tutorial now.
Online Teaching Toolbox
   Describe some tools in your toolbox
Asynchronous vs Synchronous
   Define each
   When would you use each
   Why would you use each
   How would you use each
Social Presence
   How can you maintain social presence in your
    online course?
Preparing Students for Online
Instruction
   Students will experience problems in three
    areas. What are they?

   Some students are seasoned online students
    and others are new to the environment. How
    could you orient them to the expectations?

   How can you alleviate motivational issues?
Community
   Community is the central feature of online courses. The
    interaction and presence of the people in a community,
    coupled with processes that are reflective, constructivist,
    and social, and guided by articulated purpose, leads to
    the types of outcomes one desires in education – co-
    created knowledge, increased self-direction and
    transformed self-learning.
   How can you build a community in your online course?
7 Principles for Effective
Teaching
   Good Practice Encourages Student-Faculty
    Contact
   Good Practice Encourages Cooperation
    among Students
   Good Practice Encourages Active Learning
   Good Practice Gives Prompt Feedback
   Good Practice Emphasizes Time on Task
   Good Practice Communicates High
    Expectations
   Good Practice Respects Diverse Talents and
    Ways of Learning
   Explain each of the principles and the
    technology tools you could use to implement
    them.
Managing Your Online Class
   How can you set expectations?
Time Management
   What are some time management tips for
    online teachers?
Developing a Routine and
Schedule for the Course
   How can you develop a routine and schedule
    for the course?
Online Ice Breakers
   What is an ice breaker?

   Why do you use them in an online class?

   Review some ice breakers and choose one
    you would use in your class.
    http://twt.wikispaces.com/Ice-Breaker+Ideas
   Which one would you use?
Information Overload
   Technologies can help learners take control of and
    manage their own learning. Johnson and Liber (2008)
    noted that in using technology to shift the locus of
    control over learning to the learner, the ways in which
    learners exercise that control becomes an important
    educational issue.
   Tools such as RSS feeds, wikis, social bookmarking,
    and blogs potentially set up an environment that
    allows learners to:
       set their own learning goals
       manage their learning;
       managing both content and process
       communicate with others in the process of learning
   …and thereby achieve their learning goals.
Creative Commons and
Copyright
   Definition of copyright (n)
       bing.com · Bing Dictionary
   cop·y·right
     [ kóppee r ]t
     creative artist's control of original work: the legal right
      of creative artists or publishers to control the use and
      reproduction of their original works
     protected by copyright: controlled or restricted by a
      copyright
     get copyright of something: to secure the copyright on
      a creative work
     Synonyms: patent, charter, right
Fair Use Law
   To ensure a balance of the rights of copyright owners and the
    public interest, the law allows you to use copyrighted works
    without permission — regardless of medium — when
    evaluation of the circumstances suggests the use is fair.
    Factors to consider:
       Purpose and character: If your use is for teaching at a nonprofit
        educational institution, this is a factor favoring fair use. The scale
        tips further in favor of fair use if access is restricted to your
        students.
       Nature of copyrighted work: Is the work fact-based, published, or
        out-of-print? These factors weigh in favor of fair use.
       Amount used: Using a small portion of a whole work would weigh
        toward fairness. But sometimes it may be fair to use an entire
        work (such as an image) if it is needed for your instructional
        purpose.
       Market effect: A use is more likely to be fair if it does not harm the
        potential market for or value of the copyrighted work. But if it
        does, this could weigh more heavily against fair use than the
        other factors.
Creative Commons
   What is creative commons?
Academic Integrity
   Academic integrity essentially means
    "intellectual honesty": honesty in the use of
    information, in formulating arguments, and in
    other activities related to the pursuit of
    knowledge and understanding. It is a core
    principle that underpins how we live and learn
    in a community of inquiry.
   Academic integrity can be maintained in
    different ways. Write a paragraph explaining
    how the different venues can support
    academic integrity:
   Institution

   Curriculum and Instruction

   Faculty

   Student

   Assessments
   What is SafeAssign or Turnitin?
Assistive Technologies
   Go to
    http://assistivetechnologyforeducation.com/exa
    mples-of-assistive-technology/
   Answer these questions:
     What  is assistive technology?
     What law requires we provide assistive
      technology for students?
     Give some examples of assistive technologies.
FERPA
   What is FERPA?



   Give examples of how it is applied in an online
    class.
Technical Support
   Students will need access to technical support.
   http://rcu.blackboard.com
   Explain RCU’s technical support policy.
Managing Student Behavior
   How can you manage disruptive students in an
    online class?

   What is netiquette?

   List some netiquette tips?
MSU Library Services for Distance
Education
   http://guides.library.msstate.edu/distancelearn
    ers
   Click on the website above and listen to the
    short video.
   Browse to see services that area available for
    online students.
   If you need help, who do you contact?

Online teaching and learning resource guide

  • 1.
    ONLINE TEACHING AND LEARNINGRESOURCE GUIDE Spring 2013
  • 2.
  • 3.
    Getting Started. ..  Click on the index on the left to answer the following questions.  What are the attributes of online teaching?
  • 4.
    Faculty Readiness toTeach Online  Facilitators in an online environment use a different and unique set of tools to perform effectively.  To reflect your readiness to teach online Is Online Teaching for Me? Take this quiz and tell me your results. http://canter.onlinelearning.net/InstructorCommunity/selfevaluation.html?s=227.q0619133g.0 827012g51
  • 5.
    Click on this link http://www.ion.uillinois.edu/resources/tutorials/pedagogy/instructorProfile.asp Write a paragraph describing the characteristics of successful online facilitators. Write a paragraph explaining what online students can expect from their teacher.
  • 6.
    Student Readiness toLearn Online  Self Evaluation Quiz for Potential Online Students Illinois Online Network , 2000 , Find out if you have what it takes to be a successful online student.  Share your results.  Discuss the qualities that the online student should possess.
  • 7.
    Tips for Online Success - Learn some tips for how to get the most out of your online learning experience. What are the tips?
  • 8.
    Blended Class  Define  Blended or hybrid courses  Face to face to face courses  Online courses  Which type do students performed best in?
  • 9.
    Write a paragraph describing the Hybrid Online Model.
  • 10.
    Course Design  Explain the ADDIE Model  Select one of the rubrics to use in evaluating your site and explain it here.
  • 11.
    Goals and LearningObjectives  UW suggests that well-designed, easy-to- follow lessons with interesting assignments are the key to a successful learning experience for the online student.  What should be included in lessons?
  • 12.
    Concept Mapping  How does concept mapping help you design curriculum? Have you ever used concept mapping software?  Click on bubbl.us and practice mapping. Try to map the ADDIE model.
  • 14.
    Instructional Design Standards  Rubric to evaluate online course:  http://www.csuchico.edu/roi/the_rubric.shtml  Explain the 6 parts
  • 15.
    Customizing your Blackboard site  You are completing your tutorial now.
  • 16.
    Online Teaching Toolbox  Describe some tools in your toolbox
  • 17.
    Asynchronous vs Synchronous  Define each  When would you use each  Why would you use each  How would you use each
  • 18.
    Social Presence  How can you maintain social presence in your online course?
  • 19.
    Preparing Students forOnline Instruction  Students will experience problems in three areas. What are they?  Some students are seasoned online students and others are new to the environment. How could you orient them to the expectations?  How can you alleviate motivational issues?
  • 20.
    Community  Community is the central feature of online courses. The interaction and presence of the people in a community, coupled with processes that are reflective, constructivist, and social, and guided by articulated purpose, leads to the types of outcomes one desires in education – co- created knowledge, increased self-direction and transformed self-learning.  How can you build a community in your online course?
  • 21.
    7 Principles forEffective Teaching  Good Practice Encourages Student-Faculty Contact  Good Practice Encourages Cooperation among Students  Good Practice Encourages Active Learning  Good Practice Gives Prompt Feedback  Good Practice Emphasizes Time on Task  Good Practice Communicates High Expectations  Good Practice Respects Diverse Talents and Ways of Learning
  • 22.
    Explain each of the principles and the technology tools you could use to implement them.
  • 23.
    Managing Your OnlineClass  How can you set expectations?
  • 24.
    Time Management  What are some time management tips for online teachers?
  • 25.
    Developing a Routineand Schedule for the Course  How can you develop a routine and schedule for the course?
  • 26.
    Online Ice Breakers  What is an ice breaker?  Why do you use them in an online class?  Review some ice breakers and choose one you would use in your class. http://twt.wikispaces.com/Ice-Breaker+Ideas  Which one would you use?
  • 27.
    Information Overload  Technologies can help learners take control of and manage their own learning. Johnson and Liber (2008) noted that in using technology to shift the locus of control over learning to the learner, the ways in which learners exercise that control becomes an important educational issue.  Tools such as RSS feeds, wikis, social bookmarking, and blogs potentially set up an environment that allows learners to:  set their own learning goals  manage their learning;  managing both content and process  communicate with others in the process of learning  …and thereby achieve their learning goals.
  • 28.
    Creative Commons and Copyright  Definition of copyright (n)  bing.com · Bing Dictionary  cop·y·right  [ kóppee r ]t  creative artist's control of original work: the legal right of creative artists or publishers to control the use and reproduction of their original works  protected by copyright: controlled or restricted by a copyright  get copyright of something: to secure the copyright on a creative work  Synonyms: patent, charter, right
  • 29.
    Fair Use Law  To ensure a balance of the rights of copyright owners and the public interest, the law allows you to use copyrighted works without permission — regardless of medium — when evaluation of the circumstances suggests the use is fair. Factors to consider:  Purpose and character: If your use is for teaching at a nonprofit educational institution, this is a factor favoring fair use. The scale tips further in favor of fair use if access is restricted to your students.  Nature of copyrighted work: Is the work fact-based, published, or out-of-print? These factors weigh in favor of fair use.  Amount used: Using a small portion of a whole work would weigh toward fairness. But sometimes it may be fair to use an entire work (such as an image) if it is needed for your instructional purpose.  Market effect: A use is more likely to be fair if it does not harm the potential market for or value of the copyrighted work. But if it does, this could weigh more heavily against fair use than the other factors.
  • 30.
    Creative Commons  What is creative commons?
  • 31.
    Academic Integrity  Academic integrity essentially means "intellectual honesty": honesty in the use of information, in formulating arguments, and in other activities related to the pursuit of knowledge and understanding. It is a core principle that underpins how we live and learn in a community of inquiry.  Academic integrity can be maintained in different ways. Write a paragraph explaining how the different venues can support academic integrity:
  • 32.
    Institution  Curriculum and Instruction  Faculty  Student  Assessments
  • 33.
    What is SafeAssign or Turnitin?
  • 34.
    Assistive Technologies  Go to http://assistivetechnologyforeducation.com/exa mples-of-assistive-technology/  Answer these questions:  What is assistive technology?  What law requires we provide assistive technology for students?  Give some examples of assistive technologies.
  • 35.
    FERPA  What is FERPA?  Give examples of how it is applied in an online class.
  • 36.
    Technical Support  Students will need access to technical support.  http://rcu.blackboard.com  Explain RCU’s technical support policy.
  • 37.
    Managing Student Behavior  How can you manage disruptive students in an online class?  What is netiquette?  List some netiquette tips?
  • 38.
    MSU Library Servicesfor Distance Education  http://guides.library.msstate.edu/distancelearn ers  Click on the website above and listen to the short video.  Browse to see services that area available for online students.  If you need help, who do you contact?