KEMBAR78
Verilog hdl by samir palnitkar for verilog know how | PDF
Verilog HDL 
A guide to Digital Design 
and Synthesis 
Samir Palnitkar 
SunSoft Press 
1996
PART 1 BASIC VERILOG TOPICS 1 
1 Overview of Digital Design with Verilog HDL 3 
2 Hierarchical Modeling Concepts 11 
3 Basic Concepts 27 
4 Modules and Ports 47 
5 Gate-Level Modeling 61 
6 Dataflow Modeling 85 
7 Behavioral Modeling 115 
8 Tasks and Functions 157 
9 Useful Modeling Techniques 169 
PART 2 Advance Verilog Topics 191 
10 Timing and Delays 193 
11 Switch-Level Modeling 213 
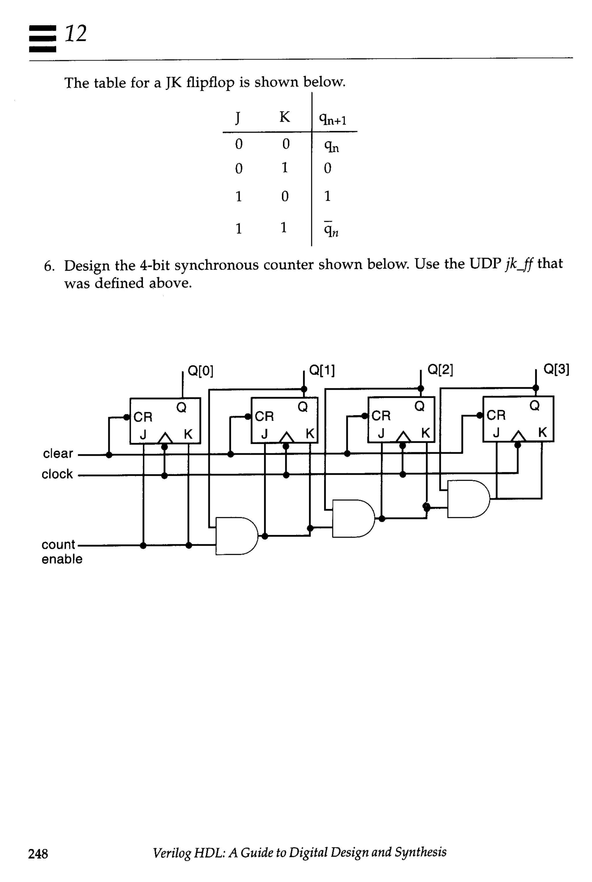
12 User-Defined Primitives 229 
13 Programming Language Interface 249 
14 Logic Synthesis with Verilog HDL 275 
PART3 APPENDICES 319 
A Strength Modeling and Advanced Net Definitions 321 
B List of PLI Rountines 327 
C List of Keywords, System Tasks, and Compiler Directives 343 
D Formal Syntax Definition 345 
E Verilog Tidbits 363 
F Verilog Examples 367
Verilog HDL 
A guide to Digital Design 
and Synthesis 
Samir Palnitkar 
SunSoft Press 
1996
PART 1 BASIC VERILOG TOPICS 1 
1 Overview of Digital Design with Verilog HDL 3 
2 Hierarchical Modeling Concepts 11 
3 Basic Concepts 27 
4 Modules and Ports 47 
5 Gate-Level Modeling 61 
6 Dataflow Modeling 85 
7 Behavioral Modeling 115 
8 Tasks and Functions 157 
9 Useful Modeling Techniques 169 
PART 2 Advance Verilog Topics 191 
10 Timing and Delays 193 
11 Switch-Level Modeling 213 
12 User-Defined Primitives 229 
13 Programming Language Interface 249 
14 Logic Synthesis with Verilog HDL 275 
PART3 APPENDICES 319 
A Strength Modeling and Advanced Net Definitions 321 
B List of PLI Rountines 327 
C List of Keywords, System Tasks, and Compiler Directives 343 
D Formal Syntax Definition 345 
E Verilog Tidbits 363 
F Verilog Examples 367
Verilog HDL 
A guide to Digital Design 
and Synthesis 
Samir Palnitkar 
SunSoft Press 
1996
PART 1 BASIC VERILOG TOPICS 1 
1 Overview of Digital Design with Verilog HDL 3 
2 Hierarchical Modeling Concepts 11 
3 Basic Concepts 27 
4 Modules and Ports 47 
5 Gate-Level Modeling 61 
6 Dataflow Modeling 85 
7 Behavioral Modeling 115 
8 Tasks and Functions 157 
9 Useful Modeling Techniques 169 
PART 2 Advance Verilog Topics 191 
10 Timing and Delays 193 
11 Switch-Level Modeling 213 
12 User-Defined Primitives 229 
13 Programming Language Interface 249 
14 Logic Synthesis with Verilog HDL 275 
PART3 APPENDICES 319 
A Strength Modeling and Advanced Net Definitions 321 
B List of PLI Rountines 327 
C List of Keywords, System Tasks, and Compiler Directives 343 
D Formal Syntax Definition 345 
E Verilog Tidbits 363 
F Verilog Examples 367
Verilog hdl   by samir palnitkar for verilog know how
Verilog hdl   by samir palnitkar for verilog know how
Verilog hdl   by samir palnitkar for verilog know how
Verilog hdl   by samir palnitkar for verilog know how
Verilog hdl   by samir palnitkar for verilog know how
Verilog hdl   by samir palnitkar for verilog know how
Verilog hdl   by samir palnitkar for verilog know how
Verilog hdl   by samir palnitkar for verilog know how
Verilog hdl   by samir palnitkar for verilog know how
Verilog hdl   by samir palnitkar for verilog know how
Verilog hdl   by samir palnitkar for verilog know how
Verilog hdl   by samir palnitkar for verilog know how
Verilog hdl   by samir palnitkar for verilog know how
Verilog hdl   by samir palnitkar for verilog know how
Verilog hdl   by samir palnitkar for verilog know how
Verilog hdl   by samir palnitkar for verilog know how
Verilog hdl   by samir palnitkar for verilog know how
Verilog hdl   by samir palnitkar for verilog know how
Verilog hdl   by samir palnitkar for verilog know how
Verilog hdl   by samir palnitkar for verilog know how
Verilog hdl   by samir palnitkar for verilog know how
Verilog hdl   by samir palnitkar for verilog know how
Verilog hdl   by samir palnitkar for verilog know how
Verilog hdl   by samir palnitkar for verilog know how
Verilog hdl   by samir palnitkar for verilog know how
Verilog hdl   by samir palnitkar for verilog know how
Verilog hdl   by samir palnitkar for verilog know how
Verilog hdl   by samir palnitkar for verilog know how
Verilog hdl   by samir palnitkar for verilog know how
Verilog hdl   by samir palnitkar for verilog know how
Verilog hdl   by samir palnitkar for verilog know how
Verilog hdl   by samir palnitkar for verilog know how
Verilog hdl   by samir palnitkar for verilog know how
Verilog hdl   by samir palnitkar for verilog know how
Verilog hdl   by samir palnitkar for verilog know how
Verilog hdl   by samir palnitkar for verilog know how
Verilog hdl   by samir palnitkar for verilog know how
Verilog hdl   by samir palnitkar for verilog know how
Verilog hdl   by samir palnitkar for verilog know how
Verilog hdl   by samir palnitkar for verilog know how
Verilog hdl   by samir palnitkar for verilog know how
Verilog hdl   by samir palnitkar for verilog know how
Verilog hdl   by samir palnitkar for verilog know how
Verilog hdl   by samir palnitkar for verilog know how
Verilog hdl   by samir palnitkar for verilog know how
Verilog hdl   by samir palnitkar for verilog know how
Verilog hdl   by samir palnitkar for verilog know how
Verilog hdl   by samir palnitkar for verilog know how
Verilog hdl   by samir palnitkar for verilog know how
Verilog hdl   by samir palnitkar for verilog know how
Verilog hdl   by samir palnitkar for verilog know how
Verilog hdl   by samir palnitkar for verilog know how
Verilog hdl   by samir palnitkar for verilog know how
Verilog hdl   by samir palnitkar for verilog know how
Verilog hdl   by samir palnitkar for verilog know how
Verilog hdl   by samir palnitkar for verilog know how
Verilog hdl   by samir palnitkar for verilog know how
Verilog hdl   by samir palnitkar for verilog know how
Verilog hdl   by samir palnitkar for verilog know how
Verilog hdl   by samir palnitkar for verilog know how
Verilog hdl   by samir palnitkar for verilog know how
Verilog hdl   by samir palnitkar for verilog know how
Verilog hdl   by samir palnitkar for verilog know how
Verilog hdl   by samir palnitkar for verilog know how
Verilog hdl   by samir palnitkar for verilog know how
Verilog hdl   by samir palnitkar for verilog know how
Verilog hdl   by samir palnitkar for verilog know how
Verilog hdl   by samir palnitkar for verilog know how
Verilog hdl   by samir palnitkar for verilog know how
Verilog hdl   by samir palnitkar for verilog know how
Verilog hdl   by samir palnitkar for verilog know how
Verilog hdl   by samir palnitkar for verilog know how
Verilog hdl   by samir palnitkar for verilog know how
Verilog hdl   by samir palnitkar for verilog know how
Verilog hdl   by samir palnitkar for verilog know how
Verilog hdl   by samir palnitkar for verilog know how
Verilog hdl   by samir palnitkar for verilog know how
Verilog hdl   by samir palnitkar for verilog know how

Verilog hdl by samir palnitkar for verilog know how

  • 2.
    Verilog HDL Aguide to Digital Design and Synthesis Samir Palnitkar SunSoft Press 1996
  • 3.
    PART 1 BASICVERILOG TOPICS 1 1 Overview of Digital Design with Verilog HDL 3 2 Hierarchical Modeling Concepts 11 3 Basic Concepts 27 4 Modules and Ports 47 5 Gate-Level Modeling 61 6 Dataflow Modeling 85 7 Behavioral Modeling 115 8 Tasks and Functions 157 9 Useful Modeling Techniques 169 PART 2 Advance Verilog Topics 191 10 Timing and Delays 193 11 Switch-Level Modeling 213 12 User-Defined Primitives 229 13 Programming Language Interface 249 14 Logic Synthesis with Verilog HDL 275 PART3 APPENDICES 319 A Strength Modeling and Advanced Net Definitions 321 B List of PLI Rountines 327 C List of Keywords, System Tasks, and Compiler Directives 343 D Formal Syntax Definition 345 E Verilog Tidbits 363 F Verilog Examples 367
  • 194.
    Verilog HDL Aguide to Digital Design and Synthesis Samir Palnitkar SunSoft Press 1996
  • 195.
    PART 1 BASICVERILOG TOPICS 1 1 Overview of Digital Design with Verilog HDL 3 2 Hierarchical Modeling Concepts 11 3 Basic Concepts 27 4 Modules and Ports 47 5 Gate-Level Modeling 61 6 Dataflow Modeling 85 7 Behavioral Modeling 115 8 Tasks and Functions 157 9 Useful Modeling Techniques 169 PART 2 Advance Verilog Topics 191 10 Timing and Delays 193 11 Switch-Level Modeling 213 12 User-Defined Primitives 229 13 Programming Language Interface 249 14 Logic Synthesis with Verilog HDL 275 PART3 APPENDICES 319 A Strength Modeling and Advanced Net Definitions 321 B List of PLI Rountines 327 C List of Keywords, System Tasks, and Compiler Directives 343 D Formal Syntax Definition 345 E Verilog Tidbits 363 F Verilog Examples 367
  • 324.
    Verilog HDL Aguide to Digital Design and Synthesis Samir Palnitkar SunSoft Press 1996
  • 325.
    PART 1 BASICVERILOG TOPICS 1 1 Overview of Digital Design with Verilog HDL 3 2 Hierarchical Modeling Concepts 11 3 Basic Concepts 27 4 Modules and Ports 47 5 Gate-Level Modeling 61 6 Dataflow Modeling 85 7 Behavioral Modeling 115 8 Tasks and Functions 157 9 Useful Modeling Techniques 169 PART 2 Advance Verilog Topics 191 10 Timing and Delays 193 11 Switch-Level Modeling 213 12 User-Defined Primitives 229 13 Programming Language Interface 249 14 Logic Synthesis with Verilog HDL 275 PART3 APPENDICES 319 A Strength Modeling and Advanced Net Definitions 321 B List of PLI Rountines 327 C List of Keywords, System Tasks, and Compiler Directives 343 D Formal Syntax Definition 345 E Verilog Tidbits 363 F Verilog Examples 367