KEMBAR78
Project Planning Essentials | PDF | Risk Assessment | Risk
100% found this document useful (1 vote)
2K views4 pages

Project Planning Essentials

1) Projects require making assumptions to plan and begin when complete certainty is impossible. Assumptions and constraints acknowledge uncertainty and set boundaries. 2) Assumptions are educated guesses about likely conditions while constraints set limiting conditions. Both shape the project plan by bringing possibilities for assumptions and limits for constraints. 3) Managing assumptions and constraints involves identifying, assessing impact and confidence, incorporating them into plans, monitoring for changes, and reviewing them upon completion to improve future projects. With a structured process, informed assumptions and acknowledged constraints can lead to project success despite uncertainty.

Uploaded by

Jorge Gautam
Copyright
© Attribution Non-Commercial (BY-NC)
We take content rights seriously. If you suspect this is your content, claim it here.
Available Formats
Download as TXT, PDF, TXT or read online on Scribd
100% found this document useful (1 vote)
2K views4 pages

Project Planning Essentials

1) Projects require making assumptions to plan and begin when complete certainty is impossible. Assumptions and constraints acknowledge uncertainty and set boundaries. 2) Assumptions are educated guesses about likely conditions while constraints set limiting conditions. Both shape the project plan by bringing possibilities for assumptions and limits for constraints. 3) Managing assumptions and constraints involves identifying, assessing impact and confidence, incorporating them into plans, monitoring for changes, and reviewing them upon completion to improve future projects. With a structured process, informed assumptions and acknowledged constraints can lead to project success despite uncertainty.

Uploaded by

Jorge Gautam
Copyright
© Attribution Non-Commercial (BY-NC)
We take content rights seriously. If you suspect this is your content, claim it here.
Available Formats
Download as TXT, PDF, TXT or read online on Scribd
You are on page 1/ 4

Assumptions and Constraints in Projects

Few projects begin with absolute certainty. If we had to wait for absolute certa
inty, most projects would never get off the ground. As projects are planned and
executed, some facts and issues are known, others must be estimated. Estimation
is an art, with many fine points to finesse between certainty and wishful thinki
ng. You can't just hope you have the resources you need to do the job, and you c
an't wait until every resource is available to begin. You have to manage and mit
igate using informed assumptions and constraints.

Assumptions and constraints form the basis for project planning, filling in the
gaps between known proven facts and total guesswork. Each assumption is an "edu
cated guess", a likely condition, circumstance or event, presumed known and true
in the absence of absolute certainty. Each constraint is a limiting condition,
circumstance or event, setting boundaries for the project process and expected
results. Once identified, these assumptions and constraints shape a project in
specific, but diverging ways - assumptions bring possibilities, and constraints
bring limits.

Consider this example:


A defined budget is a fact. i.e. $10,000 has been allocated to complete a give
n project.
The belief that the budget is sufficient to complete the project on time and as
required is an assumption. This assumption should not be a guess, it should be
the result of a planned, verified budget estimate.
The need to modify deliverables and adapt the schedule to suit the budget is a c
onstraint.
The chart below further illustrates these similarities and distinctions:

Assumptions
Constraints
Characteristics
Condition, circumstance or event.
Condition, circumstance or event.
Impact
Allow the project to proceed.
Restrict and limit project execution.
Process
Must be analyzed and monitored to ensure validity and relevancy as the project p
roceeds.
Must be identified and incorporated into the project plan to ensure that the pla
n is realistic.

From initiation to closure, assumptions and constraints set the stage for projec
t planning and execution. As the project is planned, assumptions and constraint
s will be used to define and shape tasks, schedules, resource assignments and bu
dget allocations. As such, each is used to manage an otherwise uncertain future,
laying out a roadmap for how the project will proceed. At a minimum, as the pro
ject begins, assumptions and constraints must be defined for one or more of the
following elements:
Effort: The estimated tasks and activities required to manage the project and pr
oduce deliverables.
Schedule: The estimated tasks and events needed to complete the project, organiz
ed into a structured sequence to meet a specified project end date.
Resources: The estimated staff resources needed to complete the project, accordi
ng to number, type, work hours, and skills.
Budget: The estimated cost of the project, allocated to tasks, resources and pha
ses as needed to complete the project.
Vendors and Procurement: The anticipated performance of contractors, vendors and
suppliers to deliver goods and services according to contracts and project requ
irements.
Management Process: Management standards can serve as a constraint on project pe
rformance,

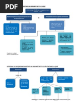
Step by Step: Managing Assumptions and Constraints


Identify and Challenge - The first step in the "assumptions and constraints" man
agement process is identification. As assumptions are identified, each must be
viewed with an appropriate degree of skepticism. Assumptions cannot be mere gue
sswork or wishful thinking. For example, you can't just hope that the budget wi
ll be sufficient, you have to examine and verify budget estimates to get as clos
e to certainty as possible. In turn, constraints must also be viewed skepticall
y, with an eye towards possible elimination. Constraints pose restrictions, and
any relief from these restrictive elements would be welcome. But, if constraint
s cannot be eliminated, then appropriate workarounds must be developed.

Assess - Assumptions should be evaluated from a long term perspective, according


to confidence level (i.e. How confident are you that this assumption will be pr
oven correct?), followed by a related "if-then" risk counterpart analysis (i.e.
If this assumption is proven incorrect, what will be the likely consequences for
the project?). During the course of this analysis, the "impact of the incorrec
t assumption" must be determined. Impact can be weighed at various levels, from
serious (threatening successful or timely project delivery), to moderate (absor
bable impact on deliverables, schedules or costs), to minor (insignificant impac
t on deliverables, schedules or costs). Depending upon the assessed confidence l
evel and related impact, a full RISK ASSESSMENT may be required. If you have h
igh degree of confidence that a given assumption is true, then further analysis
may be unwarranted. Lower confidence and higher impact would probably require f
urther analysis and the related risk assessment.
In contrast, constraints must be evaluated from a short term perspective, accord
ing to immediate impact - i.e. How does a given constraint limit or refine the p
roject in one or more respects? For example, product availability constraints c
an impact multiple elements of a single project. Product delays can elongate th
e project schedule, add to costs, and negatively impact resource availability.
As constraints are assessed, all points of impact must be determined.

Incorporate - Once assumptions and constraints are identified and assessed, they
must be incorporated into the relevant portion of the project plan. Assumptions
, combined with known facts, will drive the formation of the project plan, provi
ding the actionable basis (albeit with varying degrees of certainty) for planned
tasks, schedules, budgets and resource assignments.
Constraints must be factored into the project plan from the start in the form of
stated "workarounds". These workarounds will mitigate constraint "impact" by p
roviding the means for the project to move ahead despite the existence of constr
aining factors (i.e. A schedule change allows for concurrent, non-dependent work
to proceed even if there are delays in product delivery. This scheduling worka
round will prevent an overall schedule delay).
Unidentified constraints will not just disappear, they will likely pop up at som
e later point as full fledged project problems. Consider this example: You are w
orking on a project where specialized technical skills are required. You estima
te that these specialized resources will be required for (40) hours per week dur
ing the month of June, and you prepare your project plan based on this assumptio
n. However, you fail to account for the fact that these resources will only be
available for (20) hours per week in the month of June. Initially, this resourc
e limitation was a constraint, but since it was not identified at the outset, on
ce June rolls around, it becomes a major problem.
Control - Initial assumptions and constraints are rarely static. As the project
evolves, assumptions will be proven true or untrue. Changing circumstances may
eliminate or modify previously identified constraints. In either case, you mus
t be prepared to react, with contingencies, workarounds and modifications to pla
ns and deliverables. To ensure a constant state of readiness, identified assump
tions and constraints must be tracked and monitored throughout the project proce
ss. In addition, assumptions can be factored into the plan via CHECK POINTS (i.e
. the point at which the assumption will be tested (proven correct or incorrect
(in part or whole). These checkpoints can then be monitored to ensure that work
ing assumptions are valid, and if not, to take corrective action.

Review - Once a project is complete, assumptions and constraints should be revie


wed as part of an overall "post-project" review process, to evaluate all steps t
aken for identification, assessment, incorporation and control. This review sho
uld consider quality, accuracy, effectiveness and omissions (missed assumptions
and/or constraints that should have been discovered as the project began).

Concluded Note:
Projects are filled with varying degrees of certainty and uncertainty. As proje
cts begin, known facts must be supported by informed assumption, and managed acc
ording to identified constraints. As the project proceeds, changes will occur,
as reflected in an ongoing series of revised "assumptions and constraints". Usi
ng a structured process for identification, assessment, validation and control,
your informed, but uncertain, "constraints and assumptions" will lead to certain
success.
GAUTAM KOPPALA

You might also like