KEMBAR78
Control Systems Overview | PDF | Control Theory | Control System
0% found this document useful (0 votes)
492 views13 pages

Control Systems Overview

1) Control systems can be open-loop or closed-loop. Open-loop systems operate without feedback, while closed-loop systems use feedback to reduce errors between the output and desired input. 2) Linear systems satisfy properties like superposition and homogeneity, while nonlinear systems do not. Most physical systems are nonlinear. 3) The transfer function of a system relates the Laplace transform of the output to the input, and characterizes the system. It can be derived from the differential equation describing the system.

Uploaded by

Amitava Biswas
Copyright
© © All Rights Reserved
We take content rights seriously. If you suspect this is your content, claim it here.
Available Formats
Download as PDF, TXT or read online on Scribd
0% found this document useful (0 votes)
492 views13 pages

Control Systems Overview

1) Control systems can be open-loop or closed-loop. Open-loop systems operate without feedback, while closed-loop systems use feedback to reduce errors between the output and desired input. 2) Linear systems satisfy properties like superposition and homogeneity, while nonlinear systems do not. Most physical systems are nonlinear. 3) The transfer function of a system relates the Laplace transform of the output to the input, and characterizes the system. It can be derived from the differential equation describing the system.

Uploaded by

Amitava Biswas
Copyright
© © All Rights Reserved
We take content rights seriously. If you suspect this is your content, claim it here.
Available Formats
Download as PDF, TXT or read online on Scribd
You are on page 1/ 13

1

INTRODUCTION TO CONTROL SYSTEMS

Control System
A control system is an interconnection of components forming a system configuration that will
provide a desired system response. The basis for analysis of a system is the foundation provided by
linear system theory, which assumes a cause-effect relationship for the components of a system.
Therefore a component or process to be controlled can be represented by a block, as shown in Fig. 1.

Fig. 1 : Block diagram of a control system.

1. Linear Control System


A control system is known as linear if it satisfies the additive property as well as the homogeneous
property.
(a) Additive Property:
If x and y belong to the domain of the function f, we can write
f(x+y)=f(x)+f(y)
(b) Homogeneous Property:
For any x belonging to the domain of the function f and for any scalar constant , we can write
f(x)=f(x)
The principle of superposition is a combination of the above two properties. If a function satisfies the
above two properties, it is said to be linear in nature.

2. Nonlinear Control System


The system is nonlinear if the principle of superposition does not apply. For a nonlinear system
the response to two inputs cannot be calculated by treating one input at a time and adding the results.
If f(x) = x3, it is obvious that f (x + y) = (x + y)3 x3 + y3 and f(x) = (x)3 = 3x3 (x)3. Therefore
the function f(x) = x3 is non-linear.
All physical systems are non-linear in nature. If the presence of certain non-linearity does not affect the
performance of the system much, the presence of non-linearity can be neglected and the system can be
treated as a linear system.

I. Open-Loop System
An open-loop control system operates without feedback and directly generates the output in
response to an input signal. An input signal is applied to the controller, whose output acts as the
actuating signal, the actuating signal then controls the controlled process so that the controlled variable
will perform according to prescribed standards. For an example of controller of the control systems are
an amplifier, mechanical linkage, filter, or other control element. An open-loop control system is shown
in Fig. 2.

Fig. 2 : Block diagram of an open-loop control system.


2

II. Closed-Loop System


A system that maintains a prescribed relationship between the output and the reference input by
comparing them and using the difference as a means of control is called a feedback control system.
Feedback control systems are often referred to as closed-loop control systems. A closed-loop control
system uses a measurement of the output signal and a comparison with the reference input to generate
an error signal that is applied to the controller. The actuating error signal, which is the difference
between the input signal and the feedback signal, is fed to the controller so as to reduce the error and
bring the output of the system to a desired value. A closed-loop control system is shown in Fig. 3.

Fig. 3 : Block diagram of a closed-loop control system.

Example of Closed Loop System


Figure 3 shows the input-output relationship of the closed-loop control system. Considering the
thermal system shows in Fig.4.
Hence a human being acts as a controlled, wants to maintain the temperature of the hot water at
a given value. The temperature installed in the hot water outlet pipe measures the actual temperature.
This temperature is output of the system. If the operator watches the thermometer and finds that the
temperature is higher than the desired value, then he reduces the amount of input steam supply in order
to lower this temperature. This is a closed-loop control system with a manual feedback or manual
closed-loop control system.

Fig. 4 : Manual feedback control of a thermal system. Fig. 5 : Automatic control of a thermal system.

Automatic Control System


An automatic control system is shown in Fig.5. The positron of the dial on the automatic
controller sets the desired temperature. The output, the actual temperature of the hot water, which is
measured by the temperature-measuring device, is compared with the desired temperature in order to
generate an actuating error signal. The output temperature is converted to the same units as the input (set
point) by a transducer. (A transducer is a device which converts a signal from one form into another.)
The error signal produced in the automatic controller is amplified, and the output of the controller is
sent to the control valve in order to change the value opening for steam supply so as to correct the actual
water temperature. If there is no error, no change in the valve opening is necessary.
3

Compassion Between Open-Loop and Closed-Loop Control System


Advantages of Open-Loop Control System
1. Open-loop systems are simple in construction and design.
2. These systems are ease maintenance.
3. These systems are economical.
4. These systems are no stability problem.
5. These systems are convenient to use when output is difficult to measure.

Disadvantages of Open-Loop Control System


1. To maintain the required quality in the output, recalibration is necessary from time to time.
2. Open-loop control systems are usually inaccurate and unreliable. They are not preferred.
3. Do not adapt to environmental changes or to external disturbances.

Advantages of Closed-Loop Control System


1. Closed-loop control systems are accurate due to feedback, leading to faithful reproduction of the
input.
2. Reduced sensitivity of the ratio of output to input for variations in system characteristic.
3. Reduced effects on non-linearitys and distortion.
4. Increased bandwidth.

Disadvantages of Closed-Loop Control System


1. These systems are complicated in design.
2. Tendency towards oscillation
3. These systems may unstable operation.
4. Reduction in overall gain.

TRANSFER FUNCTION
The transfer function of a linear time-invariant system is defined as the Laplace transform of the
impulse response, with all the initial conditions set to zero. Let G(s) denote the transfer function of a
single-input single-output system, with input u(t) and output y(t) and impulse response g(t). Then the
transfer function G(s) is defined as
G(s) = [g(t)]
The transfer function G(s) is related to the Laplace transform of the input R(s) and the Laplace
transform of the output Y(s) through the following relation:
Y (s)
G (s)
R(s )
with all the initial conditions set to zero, and Y(s) and R(s) are the Laplace transforms of y(t) and r(t),
respectively.
or
The transfer function of a linear, time-invariant, differential equation system is defined as the
ratio of the Laplace transform of the output to the Laplace transform of the input, with all the initial
conditions set to zero.

Impulse Response
Consider that a linear-invariant system has the input u(t) and output y(t). The system can be
characterized by its impulse response g(t), which is defined as the output when the input is a unit-
impulse function (t). Once the impulse of a linear system is known, the output of the system, y(t), with
any input, u(t), can be found by using the transfer function.
4

Let us consider that the input-output relation of a linear time-invariant system is described by the
following n-th order differential equation with constant real coefficients:
d n y(t ) d n 1 y (t ) dy (t ) d m r (t ) d m1r (t ) dr (t )
a a a y (t ) b b b1 b0 r (t ) (n m)
dt dt dt dt dt m1
dt
n n 1 n-1 1 0 m m m -1

The coefficients a0 , a1 , , an-1 and b0 , b1 , , bm are real constants. To obtain the transfer
function of the linear system that is represented by the above equation, we simply taken the Laplace
transform on both sides of the equation and assume zero initial conditions. The result is
s nY ( s ) an-1s n-1Y ( s ) a1sY ( s ) a0Y ( s )
bm s m R ( s ) bm-1s m-1 R ( s ) b1sR ( s ) b0 R ( s )
( s n an-1s n-1 a1s a0 )Y ( s ) (bm s m bm-1s m -1 b1s b0 ) R ( s )
The transfer function between u(t) and y(t) is given by
Y (s) b s m bm-1s m-1 b1s b0
M ( s) mn
R(s) s an-1s n-1 a1s a0

Characteristic equation
The characteristic equation of a linear system is defined as the equation obtained by setting the
denominator polynomial of the transfer function to zero. Thus, from the transfer function, the
characteristic equation of the system determined by
s n an -1s n -1 a1s a0 0

Properties of the transfer function


The properties of the transfer function are summarized as follows:
1. The transfer function is defined only form a linear time-invariant system. It is not defined for
non-linear system.
2. The transfer function between a pair of input and output variables is the ratio of Laplace
transform of the output to the Laplace transform of the input.
3. All initial conditions of the system are set to zero.
4. The transfer function is independent of the input system.
5. The transfer function of a continuous-data system is expressed only as a function of the
complex variable s. It is not a function of the real variable, time, or any other variable that is
used as the in independent variable.

Transfer Function of Electrical Systems


1. Transfer Function of a R-C Network
The transfer function of the R-C network shown in Fig.6 is obtained by writing the KVL
equations

C
1
Vin (t) Ri(t ) i(t )dt

C
1
and Vo (t) i(t )dt

Taking Laplace transform on both sides of the equations and


assuming all initial conditions are set to zero, we have
1
Vin (s) R I (s)
Cs
1
and Vo (s) I (s) I (s) CsVo (s)
Cs
5

Vin (s) RCs 1 Vo (s)

Then, the transfer function of the R-C circuit is


Vo (s) 1 1
G (s)
Vin (s) R Cs 1 s 1
where = RC, is the time constant of the R-C network.

2. Transfer Function of a R-L-C Series Network


The transfer function of the R-L-C network shown in Fig.7 is obtained by writing the KVL
equations

i ( t ) dt
di ( t ) 1
V in (t) Ri ( t ) L
dt C

C
1
and V o (t) i ( t ) dt

Taking Laplace transform on both sides of the equations


and assuming all initial conditions are set to zero, we have
1 1
Vin (s) R Ls I (s) and Vo (s) I (s) (s) CsVo (s)
Cs Cs
Vin (s) [ L C s 2 RCs 1 ] Vo (s)
The transfer function of the R-L-C network is
Vo (s) 1
G (s)
Vin (s) L C s 2 RCs 1

B. Transfer Function of a Mechanical System


The mass-spring-damper system is shown Fig.8. The linear motion concerned is in the vertical
direction. Application of force f(t) to the mass, results in a displacement of x(t). The equation of motion
for the system is obtained by applying Newtons Second law of translation motion
d 2 x(t ) dx (t )
f (t ) M B K x(t )
dt 2
dt
d 2 x(t )
Here, M = Inertia force,
dt 2
dx(t )
B = Damping force,
dt
K x(t ) = Spring restoring force,
and f(t) = Applied force. Fig.8 : Mass-spring-damper system.
Taking Laplace transform on both side of the above equation, assuming all initial conditions are
set to zero, we have

F ( s ) [ M s 2 Bs K ] X ( s )
If X(s) is specified as output and F(s) is input, then the transfer function of the mechanical
system is
Y ( s) 1
G( s)
F ( s) M s Bs K
2
6

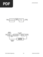
Block Diagram
A block diagram of a system is a pictorial representation of the functions performed by each
component and the flow of signals. A block diagram can be used simply to describe the composition
and interconnection of a system. The transfer functions of the components are usually entered in the
direction of the flow of signals.
Figure 9 shows an element of an open loop system block diagram. The arrowhead pointing
toward the block indicates the input and the arrowhead leading away from the block represents the
output. Such arrows are referred to as signals.

Fig.9 : Element of block diagram.

Block Diagram of a Closed-Loop System


The block diagram of a linear closed-loop feedback control system is shown in Fig.10.

Fig. 10 : Block diagram of a closed loop system.

The following terminology is defined with reference to the diagram.


A = Reference input = R(s)
B = Summing point
C = Actuating error signal ( or error signal ) = E(s)
D = Control element ( or controller ) = Gc(s)
E = Forward-path transfer function = G(s)
F = Take off point
G = Controlled output = Y(s)
H = Feedback transfer function = H(s)
I = Feedback signal = B(s)
Summing Point
Summing point represents summation of two or more input signals entering in a system. The
output of a summing point being the sum of the entering input.

Take off Point or branch Point


A take off point or branch point is a point from which the signal from a block goes concurrently
to other blocks or summing points.

Transfer Function of a Closed-Loop System


The block diagram of a linear closed-loop feedback control system is shown in Fig.11. The
closed-loop transfer function M(s) can be expressed as the ratio G(s) and H(s).

Fig. 11 : Block diagram of a closed loop system.


7

From the Fig.11, we can write


Y(s) G(s)E(s) (1)
B(s) H(s) Y(s) (2)
and E(s) R(s) B(s) (3)
From equations (2) and (3), we have
E(s) R(s) H(s) Y(s) (4)
Again, from equations (4) and (1), we have
Y(s) G(s ) R(s) G(s ) H(s) Y(s)
or Y(s) 1 G(s ) H(s) G(s ) R(s)
Y(s) G(s

R(s) 1 G(s ) H(s)
The overall transfer function of the closed-loop system is
Y(s) G(s)
M(s) (5)
R(s) 1 G(s) H(s)

ERROR RATIO OF A CLOSED-LOOP CONTROL SYSTEM


Error ratio means the ratio of error signal to the input signal of a closed loop system. From the
Fig.3, we can find the error ratio.
From equation (1) to (3), we get
E(s) R(s) H(s)Y(s)
or E(s) R(s) G (s)H(s)E (s)
or E(s) 1 G (s)H(s) R(s)

The error ratio of the system is


E(s) 1
(6)
R(s) 1 G(s) H(s)

Block Diagram Representation of a Electrical System


Consider an electrical circuit shown in Fig.12.

Fig. 12 : A electrical circuit.


The equations for this circuit are
i1
1
v i v1 (7)
R1

i1 i 2 dt
1
v1 (8)
C1

i2
1
v1 v o (9)
R2

C2
1
vo i 2 dt (10)

Taking the Laplace transforms both side of equations with all initial conditions are zero, then
I1(s)
1
Vi (s) V1(s) (11)
R1
8

V1(s)
1
I1(s) I2 (s) (12)
C1s

I2 (s)
1
V1(s) Vo (s) (13)
R2
1
Vo (s) I2 (s) (14)
C2s
The block diagram representation of this four equations (11) to (13) are shown in Fig.5(a), (b),
(c), and (d) respectively.

Fig. 5 : Block diagram representation of equations (11) to (14).

The block diagram of interacted system is shown in Fig.13.

Fig. 13 : Block diagram of the electrical system.

Block-diagram algebra
The rules of block-diagram algebra are shown in Table-1.

Sl No Original Block Diagram Equivalent Block Diagram

5
9

10

Table-1 : Original block diagram and equivalent block diagram

Example 1 : Find the transfer function of electrical system of the electrical circuit in Figure.
10

This is the transfer function of the electrical system.

Example 2: Consider the system shown below, simplify this diagram and find the overall
transfer function using block diagram algebra.
11

The transfer function of the system is


Y G1G 2G 3
Answer
R 1 G1G2H1 G2G3H2 G1G 2G 3

SIGNAL FLOW GRAPHS


The signal flow graph is the case and effect graphical representation of linear systems that are
modeled by algebraic equations. The signal flow graph may be defined as a graphical means of
portraying the input-output relationships between the variables of a set of linear algebraic equations.

Definitions of Different Terms of SFG


1. Node: A node is a point representing a variable or signal. It represents a system variable which is
equal to the sum of all incoming signals at the node. All outgoing signals from the node are equal to the
node variable and do not affect the value of the node variable.
2. Transmittance: The transmittance is a real gain or complex gain between two nodes. Such gains can
be expressed in terms of the transfer function between two nodes.
3. Branch: A branch is a directed line segment joining two nodes. A signal travels along a branch from
one node to another in the direction indicated by the branch arrow and in the process gets multiplied by
the gain or transmittance of the branch.
4. Forward Path: A forward path is a path from an input node to an output node that does not cross
any nodes more than once.
5. Forward Path Gain: The forward path gain is the product of the branch transmittances of a forward
path.
6. Loop: A loop is a closed path which originates and terminates at the same node.
7. Loop Gain: The loop gain is the product of the branch transmittances of a loop.
8. Non-touching Loops: Loops are non-touching if they do not possess any common nodes.

Masons Gain Formula for Signal Flow Graph


The relationship between an input variable and output variable of a signal flow graph is given by
the net gain between the input and the output nodes is known as the overall gain of the system. Masons
gain formula for the determination of the overall system gain is given below:


k
Pk k
M(s)
k 1
12

where, M = overall gain of the system,


Pk = path gain or transmittance of k-th forward path,

= determination of graph,
1 L a L bL c L dL eL f
La sum of all individual loop gains

L b L c = sum of gain products of all possible combinations of two nontuching loop


L d L e L f = sum of gain products of all possible combinations of three nontuching loops
k = the value of for that part of the graph not touching the k-th forward path.

Example 1: Consider the system shown in figure. Draw the signal flow graph and find the overall
transfer function from the following block diagram.

Solution: The signal flow graph of the block diagram is shown below:

Figure1: Signal flow graph of the block diagram.


The forward path gains are P1 G1G2G3 , P2 G4
The individual loop gains are L1 G1H1 , L2 G2 H 2 , L3 G3 H 3 , L4 G4 H 3 H 2 H1
Loop L1 does not touch loop L3 . The non touching loop gain is
L1L3 G1 H1G3 H 3
The determinant is given by
1 L1 L2 L3 L4 L1L3
1 G1H1 G2 H 2 G3 H 3 G4 H 3 H 2 H1 G1H1G3 H 3
The cofactors are 1 1, and 2 1 L2 1 G2 H 2
Y (s)
The closed-loop transfer function is given by
R( s)
Y ( s) P1 P2 (1 L2 ) G1G2G3 G4 G2 H 2G4

R( s) 1 ( L1 L2 L3 L4 ) L1L3 1 G1H1 G2 H 2 G3 H 3 G4 H 3 H 2 H1 G1H1G3 H 3
Answer
13

Example 2: Draw the signal flow graph and find the overall transfer function from the following block
diagram as shown in figure.

Solution: The signal flow graph of the block diagram is shown below:

Solution: The forward path gains are


P1 G 1G 2 G 3 G 4 G 5 P2 G 1G 2 G 7 P3 G 1G 6 G 4 G 5
The idividual loops gains are
L1 G 4 H 1 L 2 G 2 G 3 G 4 G 5 H 2 L 3 G 2 G 7 H 2 L 4 G 6 G 4 G 5 H 2
The non-touching loops gain, L 1 L 3 G 4 H 1G 2 G 7 H 2
The determinant is given by 1 - (L 1 L 2 L 3 ) L 1 L 3
The forward path cofactors, 1 1, 2 1 L 1 , 3 1
The closed-loop transfer function is
Y P1 P2 (1 L 1 ) P3
Answer
R 1 (L 1 L 2 L 3 ) L 1 L 2

Example 3: Find the transfer function from the following signal flow graph shown in figure.

Solution: The forward path gains are


P1 G 1G 3 G 5 P2 G 2 G 4 G 6 P3 G 1G 7 G 6 P4 G 2 G 8 G 5
P5 G 1G 7 H 2 G 8 G 5 P6 G 2 G 8 H 1G 7 G 6
The individual loops gains, L 1 G 3 H 1 L 2 G 4 H 2 L 3 G 7 H 2G 8 H 1
The non-touching loops gain, L 1 L 2 G 3 H 1G 4 H 2
The determinant is given by 1 - (L 1 L 2 L 3 ) L 1 L 2
The forward path cofactors are 1 1 L2 , 2 1 L1 , 3 1, 4 1, 5 1 and 6 1
The closed-loop transfer function is
Y P (1 L2 ) P2 (1 L1 ) P3 P4 P5 P6
1 Answer
R 1 ( L1 L2 L3 ) L1L2

You might also like